Fórum témák
» Több friss téma |
Légy szíves add meg az általad hivatkozott szabvány számát!
Mondjuk az IEC 60268-4? Eszerint mV/Pa-ban kellene megadni az érzékenységet. A polgári törvénykönyv szerint a termék összes lényeges jellemzőjéről tájékoztatni köteles az eladó a vevőt. Ha ezt úgy teszi meg hogy egy 100 ezer Ft-os szabványt kell megvásárolni hozzá, hogy értelmezni lehessen, akkor az törvénysértő. A fizika általános szabályai szerint az SI alapegységekből képezett 1 V / 1 Pa lenne az alap mértékegység. Lehet az ehhez képest mért értéket dB-ben megadni (ahogy itt minden bizonnyal történt), de tisztességes és az összefüggéseket értő mérnök ilyet csak az alapmértékegység megjelölésével együtt tesz. A kereskedő meg azt csal el amit nem szégyell.
Az előerősítő mikrofonhoz hangolása nem annyira nehéz, mint a "nagy" feszültségre előfeszített hátsó elektróda tömb előtt pár tized mm távolságban a nagy, 25 mm átmérőjű, pár um vastag fém membránt egyenletesen megfeszíteni. Az ilyen mikrofonokat emiatt a kialakítás miatt hímes tojásként kell kezelni. Az elektróda tömböt pedig pontosan méretezett átmérőjű furatokkal látják el az akusztikus csillapítás értékének beállításához.
A hőmérséklet FET-es előerősítő zajára gyakorolt hatását nem ismerem, de nem hiszem hogy sokat lehetne nyerni hűtéssel. A páralecsapódás viszont biztos hogy gondot okozna. A párhuzamosítás zaj viszonyait jól látod!
Módosítottam a rajzot két háromszöges verzióra. Működhet ez így?
Elméletileg jó, bár egy műveleti erősítő (háromszög) is képes 100X-os erősítésre. Ha már mindenképpen szándékozol felhasználni a másik felét is a dupla műveleti erősítőnek, akkor a végfok is kihozható belőle. Mindössze két kis teljesítményű tranzisztor, meg néhány kiegészítő kell. Ennek talán még a zaja is kisebb, mint az integrált kis végfoknak. Az első fokozatot is át lehet alakítani neminvertálóra ha szükséges. Én azért kicsit idegenkedem a közös tokon belüli nagy erősítésre, még ha azt két "háromszög" teszi együtt is, mert a közös tápbevezetés, meg az egy gombostűfejnyi lapkán túl közel van egymáshoz a be- és kimenet. 1000 X-es erősítésnél ha a kimenetről kicsit több mint ezred rész visszajut a bemenetre, annak gerjedés a vége. Talán nem is hallható, csak zajként fog jelentkezni. Ilyenkor jó egy dugaszolható próbanyák, hogy ki lehessen próbálni.
Sajnos a dugaszolós nyáknak mindig az a vége, hogy elhalálozik pár alkatrész. Persze tudom ez az én hibám, de akkor is pótolni kell. Lehet akkor ezért csak egyet kötött be a tervező annó.
Átlalakítom a nyákot és kipróbálom az általad rajzoltat. Köszönöm.
Ha nem irtózol selejt nyákot gyártani, akkor nem gond az egyből éles gyártás. Én is így csinálom, de senkit nem biztatok rá. Valamit kiötlök, legyártom, aztán ha nem hozza az elvártakat megy a lecsóba.
Akkor már várj egy picit, és átrajzolom rendesen. A Pafi javaslatát is be lehet tenni, miszerint neminvertálóval induljon a kisebb zaj miatt.
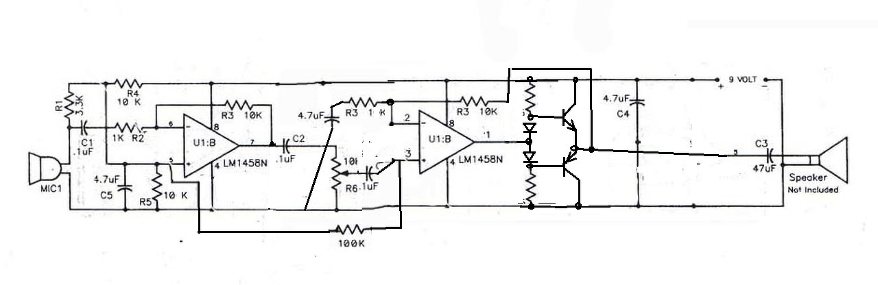
Na itt van. A műveleti erősítő NE5532 lenne, de ez nem volt a szimulátorban. A 16 ohmos ellenállás a fülest jelképezi. A jelgenerátor a mikrofon helyén van, mert az sincs a szimulátorban. A kimeneten lévő két tranzisztor helyett szinte bármi jó, talán még patkószeggel is elmegy. A TO92 tokozású hangfrekis tranzisztorok 90%-a megfelel.
A frekiátvitel 100hz 8khz között egyenletes. Nem a hifi szabvány szerinti átvitel a cél, sőt lehet hogy még jobban lehet szűkíteni. Nem érdemes átvinni olyan tartományt, ahol nincs értelmezhető hang. Néhány ellenállás és kondenzátor értékének módosításával lehet finomítani a paramétereket. Sőt valószínűleg kell is, mert még ez nem épült meg.
A 470 pF és a 33 k ebben az esetben az a bizonyos szűrő? Számolgattam én is valami ilyesmit szerencsére ez nem a bonyolultabb része a dolognak.
fC=1/(2πRC) a képlet, de olvasatom szerint a beszédhang olyan 3 kHz körül van általában és egészen elmegy olyan 8 kHz-ig. Ha a képlet alapján számolunk akkor ez csak 1 kHz. Vagy teljesen másról van szó. Nem okoskodni akarok csak értelmezni a dolgokat.
Tessék szépen utánanézni a hivatkozásoknak.
A szabvány pontos számát nem tudom, de például a Mikrofonok címszó alatt a "muszeroldal.hu/measurenotes/mikrofonok.pdf" is leírja hogyan értelmezzük a mikrofonok érzékenységét. Ez ráadásul magyarul van, így Mindenki el tudja olvasni és érti is (remélhetőleg). Üdv!
Igen. De a képlet alapján 10,27 kHz az eredmény, viszont a nagyobb meredekség elérése miatt két egymást követő fokozat is így viselkedik, ezért olyan 7-8 kHz körül van ez a freki. Felette meg igyekszik 12dB/oktáv meredekséggel csillapítani.
A beszédhang átvitelét annak idején a telefontechnika, meg a hírközlő rádiózás (nem zene) szabványosította 300 Hz és 3000 Hz között. Persze lehet vitázni velük, de ott is a jobb jel/zaj viszony elérése volt a cél. Így akár 1 nF, vagy 1,5 nF is mehetne bele, de a madarak megint csak nem voltak ott eme szabvány megalkotásánál. Kis huncutok.
Gondolom ez az átmérő dologban is van valami kompromisszum.
Nagy átmérő= nagy érzékenység+még nagyobb sérülékenység. Kis átmérő= kis érzékenység+robbanás biztos stabilitás. Közepes átmérő= viszonylag elfogadható érzékenység+relatív ütésálló felépítés. A hűtésről olvastam valamit, de néhányszor 10 fokos hűtés nem okoz számottevő javulást. Több meg egyszerűen nem kivitelezhető. A páralecsapódás meg ahogy írod valóban nagyobb gond.
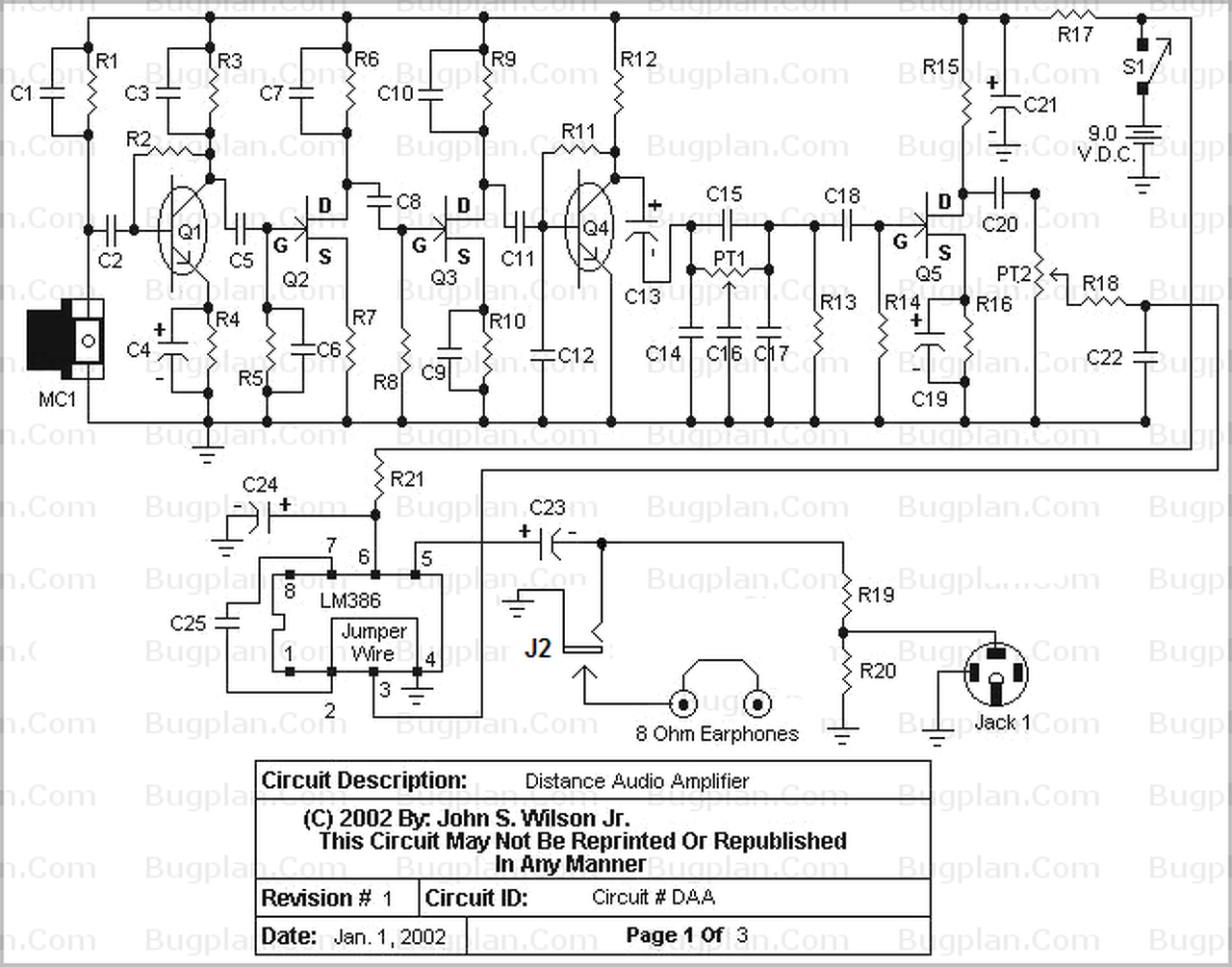
Találtam egy ilyen kapcsolást amiben állítólag van szűrő ami csak a beszédhangot és a nem kívánatos zajokat kiszűri. Meg is építettem a kapcsolást, de sajnos az MPF102 jfet helyett csak a BF245-t tudtam beleépíteni. Létezhet az, hogy emiatt nem azt csinálja amit kell? Két tranzisztorral nagyobb erősítést tudtam elérni.
Az oldal itt található és az elemek értékei is.Bővebben: Link
Bár a két fet elektromos paraméterei ebben a kapcsolásban különösebb gond nélkül lehetővé teszi a cserét, a lábak kiosztása eltérő. Erre figyelni kell.
Ennek ellenére nem csinál semmi. A lábkiosztás keresgélése közben találtam egy kapcsolást, ami szintén nem csinál semmit. Illetve csak búg. Az R4 lenne a mikrofon tápja. Persze nem megy így se. Valami árulás történt!
A hozzászólás módosítva: Aug 20, 2017
Hello! De hát ennél sem jó a Fet-ek bekötése..
Üdv! Úgy érted, hogy a rajzon amit terveztek vagy a panel tervemen? A valóságban jó lábkiosztással van beültetve. Szerintem a C1 kondi nem jó méret. Kellene vagy 10 uF. Az R4-et ki sem tudom számolni, de lehet nem is oda kellene kötni. Több sebből vérzik a dolog.
- Természetesen a panelterven nem stimmel a Fet bekötéséhez. Ha pedig a valóságban jól van kötve, akkor működnie kellene, de így ez dezinformáció.
- A szimulátorban látható, hogy kb. 27dB ez erősítése, ha az utána kötött terhelés nem kisebb mint 10kohm. De ekkor a kimenti C3 kondit 22µF-ra kell cserélni. - A bemeneten a C1-R1, a forrásban a C2-R2 és a kimeneten a C3-Rt együtt meghatározzák az alsó határfrekvenciát. A képen látható, hogy ezen értékeknél, ez 10Hz-en mintegy -2dB. De ha csak beszédhangokat (vagy ebbe a tartományba eső jeleket) erősítünk, akkor ennyire lemenni is szükségtelen. - A C1 kondinak a 100nF teljesen megfelel, mert utána 1Mohm van, a Fet bementi ellenállása pedig igen nagy. - A Fet-ek között elég nagy a szórás, így a felső áramgenerátor R3 értékét úgy kell megválasztani, hogy az alsó Fet Drain feszültsége valahol a féltáp közelében legyen. (A szimulátorban ez nem gond, mert ott minden azonos típusú Fet egyforma.) Viszont a BF245A Fet kell az áramkörbe. - Az R4 értéke nem kritikus, az a mikrofonban lévő Fet munkaellenállása. 2,2..10k is megfelelő érték lehet.
Akkor már meg is van a hiba. BF245C nem A a fet.
A mikrofon bemenetnél 4.45 V van. Ha rajta a mikrofon akkor 3.45 V. A hiba az R1 ellenállás nem 1K hanem 1M. Mondjuk mentségemre legyen mondva az egyes mind a két értékben benne van.
Működik az áramkör és bár nem annyira zajos, mint a ma épített tranzisztoros, az erőssítését meg sem közelíti annak. Persze füllre mérve értem nem dB-re.
Sziasztok!
Emlékeim szerint volt itt a forumon 2.1 es előerősítő még talán reloop kolléga töltötte fel de sehol nem találom esetleg valakinek megvan, és megosztaná velem a kapcsolást?
Szia! Bővebben: Link.
Igen,köszönöm már itt is vagyok,és reggel pontosan a fenti bejegyzésedet nézegettem. Jelentkezhet egy ilyen erősítő bemenetén valamennyi feszültség? Olyan 0,01-0,03V-ra gondolok.
Illetve ha jelentkezik az okozhat problémát? A hozzászólás módosítva: Szept 12, 2017
A csatoló kondenzátor leválasztja az egyenfeszültséget, ha erre gondoltál.
Ideiglenesen alkalmaztam az NE5532 kapcsolásodat 4558-ra mert ebből van pár darab itthon,tökéletesen működik,így már teljesen ki tudom hajtani a végfokot.Köszi az ötletet és a kapcsolást! Azért rendeltem egy 5532-kitet is mivel nem tudok nyák-ot gyártani. Kíváncsi leszek.
Link A hozzászólás módosítva: Szept 13, 2017
Idézet: „Tessék szépen utánanézni a hivatkozásoknak.” Ha te magad sem tudod hogy melyik szabványról beszélsz, akkor hogyan tudna bárki is utánanézni? Idézet: „ a "muszeroldal.hu/measurenotes/mikrofonok.pdf" is leírja hogyan értelmezzük a mikrofonok érzékenységét. Ez ráadásul magyarul van, így Mindenki el tudja olvasni és érti is (remélhetőleg).” És ha valaki megérti, akkor rájöhet arra amit írtam, hogy az érzékenység specifikáció elengedhetetlen része a hangnyomás megadása, és arra is, hogy többféle hangnyomásértékre vonatkozóan is megadható. Ezért (is) értelmetlen mindenféle dB érték önmagában. Olvasd csak el a példákat, mindháromban mértékegységgel is rendelkező aránypárral adták meg az érzékenységet, ahogy azt kell: Idézet: „Tipikus érzékenységspecifikációk: -74 dBm re 1 mW/microbar Ez azt jelenti hogy a mikrofon 74 dB SPL bemeneti szintre egy mW-nál 74 dB-vel kisebb szintet hoz létre. Hogy feszültséget kapjunk ebből az adatból, ismernünk kell a mikrofon és a terhelés impedanciáját is. Output level of -47 dBV at 94 dB SPL Ez azt jelenti, hogy -47dBV kimeneti jelet ad a mikrofon 94 dB SPL hangnyomás mellett. 25 mV/µPa Ez azt jelenti, hogy a kimeneti jelszint 25 mV mikropascalonként.”
Szeretnék műveleti erősítővel előerősítőt építeni. Mit befolyásolna ha invertáló vagy nem invertáló erősítőt építenék? Mi lenne a különbség?
Az invertálónak sokkal kisebb a bemeneti ellenállása ugyanolyan elemértékek esetén, így leterheli a forrást csökkentve a jelet. Ha megnöveled az értékét, akkor viszont a zaja nő meg, mivel az OPA áramzaja a bemeneti ellenálláson feszültségzajjá alakul. Ha az OPA áramzaja elhanyagolható (FET-es), akkor csak az ellenállás saját zaja nő, ez kevésbé jelentős, viszont a FET-es OPA-knak meg a feszültségzajuk szokott nagyobb lenni.
Invertáló fokozatnak csak akkor van előnye előerősítőben, ha a forrás áramgenerátoros, és igényli a kis impedanciájú lezárást (pl. fotodióda, áramkimenetű DAC...).
Köszönöm. Tudnál esetleg ajánlani egy egyszerű és bevált OPA előfokozat kapcsolást? Interneten nagyon sok van. Bővebben: Link Ezt a kapcsolást már megépítettem. Nem volt vele probléma. Viszont ez invertáló.
Egy feladat a specifikációval kezdődik. Mi lesz a jelforrás, milyen paramétereket vársz el tőle. Ha nincs specifikáció viszont már van egy kapcsolásod ami neked megfelel, akkor nincs mit keresni. Ha nincs kifejezett elvárás, akkor jó ez így ahogy van.
|
Bejelentkezés
Hirdetés |

















