Fórum témák
» Több friss téma |
Igen, én is arra gondoltam, hogy a drága jó kis tl494 re alapuló tápot kellene készítsek. Épp szerettem volna kérdezni, hogy a tranyók helyett valami magasfeszültségű fetet használjak.
@ Ge Lee: Konkrét kapcsolást nem kaptunk, ezért is kérdeztem rá hogy ti mit javasoltok. Láttam itt a fórumon nem egy két szép (méretes) tápegységet.
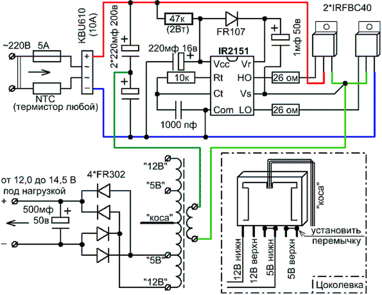
Nekem még mindig nem egyértelmű hogy most akkor szükséges-e szabályozni a feszt. Mert ha nem, akkor veszel egy IR2155-öt, utánabiggyeszted a PC trafót, és lesz 12 illetve 26V körüli feszültséged, a 12V-ból pedig megcsinálod az 5V-ot, vagy amennyi kell.
szia. Erre van egy konkrét kapcsolásod is? Engem érdekelne...
Ez így ebben a formában egyszerűnek hangzik. Esetleg valami rajzod van-e, mit képzeljek el, hogy valositsam is meg.
Igazság szerint azért lenne a fórum a rengeteg hozzászólással, képekkel, keresővel, illetve a google is, hogy ne nekem kelljen más helyett keresgélnem, meg rendre leírni újra és újra ugyanazt. Az oroszok által publikált rajz a legegyszerűbb, ebből a hálózati zavarszűrő és a szekunder fojtó is ki van spórolva. De ha beírod a gugliba hogy IR2153, annyi rajzot, képet, leírást fogsz találni, hogy hetek alatt sem érsz a végére. És akkor vannak ennek még rezonáns (ZCS) változatai is. A PC táp trafójának belső felépítéséről, a szekunderein ilyen esetben (félhíd) kialakuló feszültségekről is nagyon sokszor írtam már.
De egy ilyen megépítése előtt azért nem ártana legalább a téma alapvető ismereteit elsajátítani.
Orosz oldalakról származó kiviteli tervekkel vigyázni. Az itthon érvényes szigetelési előírások szerint át kell tervezi a paneleket.
A hozzászólás módosítva: Okt 13, 2017
Nagyon szépen köszönöm! Azért en a bemenetre teszek egy LC- szűrőt meg a kimenetre egy soros induktivitást. Panelt természetesen áttervezem, és jelentkezem vele, hogy megfelel-e minden követelménynek. Számomra sokat jelent, hogy így is leírtad amit tudnom kell, hogy nem a te dolgod lenne. További szép napot!
A fojtó még hagyján, tán még jobb is nélküle egy szabályozatlan táp, na de túláramvédelemnek, lágyindításnak sincs nyoma, meg a kisfrekis gerjesztés sincs gátolva, ez így inkább egy rosszul időzített bomba.
Milyen javaslatod lenne a kisfrekis gerjedés gátlására általánosságban ? Tanulni szeretnék!
A hozzászólás módosítva: Okt 13, 2017
Gerjesztés, nem gerjedés. Jelenleg akár 50 Hz alatt is meghajtható a trafó. Ha valamiért lelassul a fetmeghajtó, hatalmas áramok folyhatnak a feteken keresztül a primerbe, Amelyik kevésbé bírja, az száll el hamarabb. Már a PC tápban is 1µF csatolón keresztül megy a félhídra a primer.
Valóban, kis frekis áram tud folyni a nagy elkókon át a primerbe. De ehhez még kisfrekis vezérlő jel sem kell, elég az elkók aszimmetriája. Hatalmas áramok azért nem valószínűek, de a telítés felé viszik a trafót, így a kikapcsolás előtti pillanatban jó meredek áramfelfutás következik be. Ez ellen hat jótékonyan a kimeneti fojtó hiánya, de ha bekerül, akkor már nem hagyja a trafót lemágneseződni a holtidő alatt, és kész a baj.
Ezzel az erővel, meg PC táp trafóval, akár ezzel is megpróbálkozhatsz. Persze elég sok buktatót rejt, de ha sikerül jól működőt építeni, akkor lesz egy kimondottan üzembiztos kis tápod.
A hozzászólás módosítva: Okt 13, 2017
Ha be meri vállalni a próbatekeréseket a gyűrűre, akkor nyert ügye van. Kifogtam valami teljesen más alomból való Tesco fénycsövek gyűrű magjait, amivel nem mentem semmire. Már majdnem feladtam. Aztán egy bontott Német ipari táp egy fióknyi ferritmaggal ajándékozott meg, amiből nagyon jó dolgok születtek. Volt közte minden. Így már szinte az összes SMPS kapcsolásod kipróbálva lett. Most is egy mini gyűrűmagos rezonánsról megy egy TPA3116 erősítő, amin keresztül a PC-m zenél. Örülök, hogy megosztottad velünk. Viszont nem megfelelő maggal annyi szívás volt, hogy majdnem oda kívántam az összes tervezőt, ahol még én se jártam. Egy ideig teljesen felhagytam a kapcsolóüzemmel. Pedig csak megtréfáltak a szemét vasak.
Most fellelkesülve egy hibrid basszusfej tápját szeretném lecserélni két darab PC trafóval alkotott SMPS-re.
Azért a fizika tudja azt amit a tervezők még nem. Maximalizált értékű soros kondenzátor megoldja ezt a gondot. Őszintén nem is gondoltam erre a problémára, mert elméletileg ha megvan a szimmetrikus kapcsoló jel, az elkók közös pontja és a félhíd közé simán betehető a trafó. De most esett le, hogy a közös ponton ott van a féltáphoz képest egy valamekkora 100Hz-es jel, ami a két elkó kapacitás különbsége miatt ezzel a 100 Hz-el előmágnesezi a vasat. Mindig tanulok valamit.
Szia! Igen láttam már ezt a kapcsolást, de valamiért nagyon félek az önrezgő táptól. Első tápomnak szerintem elég lesz egy kis " varázs ic-s". Szeretnék idővel elmélyedni az egészben, hisz ezeké a tápoké, erősítőké a jövő sőt lassan már a jelen is. Elolvastam a leírást, hát kb amilyen részletességgel leírtad az egész működését nekem is kb ennyire le kell majd írnom. Azért is félek az önrezgőtől, mert ott tényleg nagyon számít milyen ferrit mag, és még sorolhatnám..
Ebben a leírásban a primer tekercs középső leágazását a testre kell kötni. Nem elírás? A rajzon sem jelölték.
https://www.homemade-circuits.com/2014/06/smps-2-x-50v-350w-circuit...o.html
Úgy látom, hogy bizbasz ezt komolyan gondolta. A kis villamosszékgyártó...
Írtam neki, hogy ezt most hogy?! Mentegetőzés az volt (nem az ő szövege, más írta). Korábban vannak hozzászólások, miszerint ez egy kipróbált kapcsolás. Ha valaki a leírást komolyan vette, az rosszul járt. Egyébként működik ez a kapcsolás, a danyk.sk oldalon találkoztam vele. Kipróbáltam, de olyan brummot nyomott a végfokra, hogy rossz volt hallgatni.
Idézet a megadott oldalról:
Idézet: „Also to assure safety in the system, do be sure to connect the output (center tap 0V) to the earth.”
Nem vagyok perfekt angolból, de a primer oldal leírásában meg ez áll:
"The center tap of this 20+20 may be connected with the body of the SMPS for an improved stabilization and cleaner outputs in terms of ripples or buzzing interferences." A primer, ami 2x20 menet a leírás szerint.
Gondolom elírás, megesik. A brummot biztos hogy nem a táp "nyomta" a végfokra, vagy földhurkot csináltál vagy egyéb más probléma lehetett. Ezzel vagy hasonló táppal végfokok százai, talán ezrei működnek szerteszét a világban, és nem csak hogy nem brummosak, de még nem is zajosak. Pedig még csak nem is rezonáns a táp, hogy kevesebb zavart termelne.
Életveszélyes elírás ne essen meg!
És szerinted mi lett volna az elírás? Tudsz olyan egyszerű, max két szót érintő javítást tenni a szövegben amitől helyes lesz? Lásd: "A mohó bogárpattintó fenevad kedvelt eledele a turistának." A hozzászólás módosítva: Okt 16, 2017
Ha egy +-50V táp közös pontját testre kötöm, az miért baj ( na jó néha ellenálláson keresztül) ? Főleg erősítőben, valahogyan úgyis oda jut. Brummot akkor okoz, ha rosszul alakítod ki a földeléseket,tápszűrést, de arról nem a táp tehet.
A transzformátornak csak a szekinder oldalán látok középleágazást, az meg jobb esetben nem ráz.
Primerről írta. Olvasd el!
Idézet: „The primary side winding consists of 40 turns of 0.6mm super enameled copper wire. Remember to stop after 20 turns, put an insulation layer with an insulation tape and wind the secondary winding, once the secondary is wound, insulate it again and continue with the remaining 20 turns over it. Meaning the secondary winding gets sandwiched between the primary 20 + 20 turns. The center tap of this 20+20 may be connected with the body of the SMPS for an improved stabilization and cleaner outputs in terms of ripples or buzzing interferences.”
Sziasztok!
PC táp trafónál lehet úgy variálni a szekunder tekercseket, hogy 2A-nél 24V-körüli feszültséget (inkább egy picivel felette) kapjak? Meghajtás a jól bevált IR2153 lenne keménykapcsoló üzemben. Egyenirányítás jobb lenne. ha dupla diódával meg lehetne oldani. És még annyi, hogy terheletlenül így mennyivel lenne nagyobb a feszültség?
Terheletlenül kb. 26-27V-od lesz, de a két nagyáramú tekercsen nagyjából 24V körül, mindenféle variálàs nélkül.
OK, köszi! Igazából nem gond egy kevés ingadozás, csak tudjam, hogy kb. mire számítsak.
Ha nem teszel tekercset a kimenetre, akkor lesz picivel 24 V fölött a feszültség. Ha a soros kondit jól méretezed (rezonanciára, de mivel itt szoros a csatolás, ezért µF nagyságrendben lesz a szükséges érték), akkor lesz legkisebb a feszültségesés. És persze a primer oldali puffer kapacitása, és az NTC is befolyásolja a stabilitást. Meg a kimeneti schottky.
|
Bejelentkezés
Hirdetés |













