Fórum témák
» Több friss téma |
Fórum » Labortápegység készítése
Üdv,
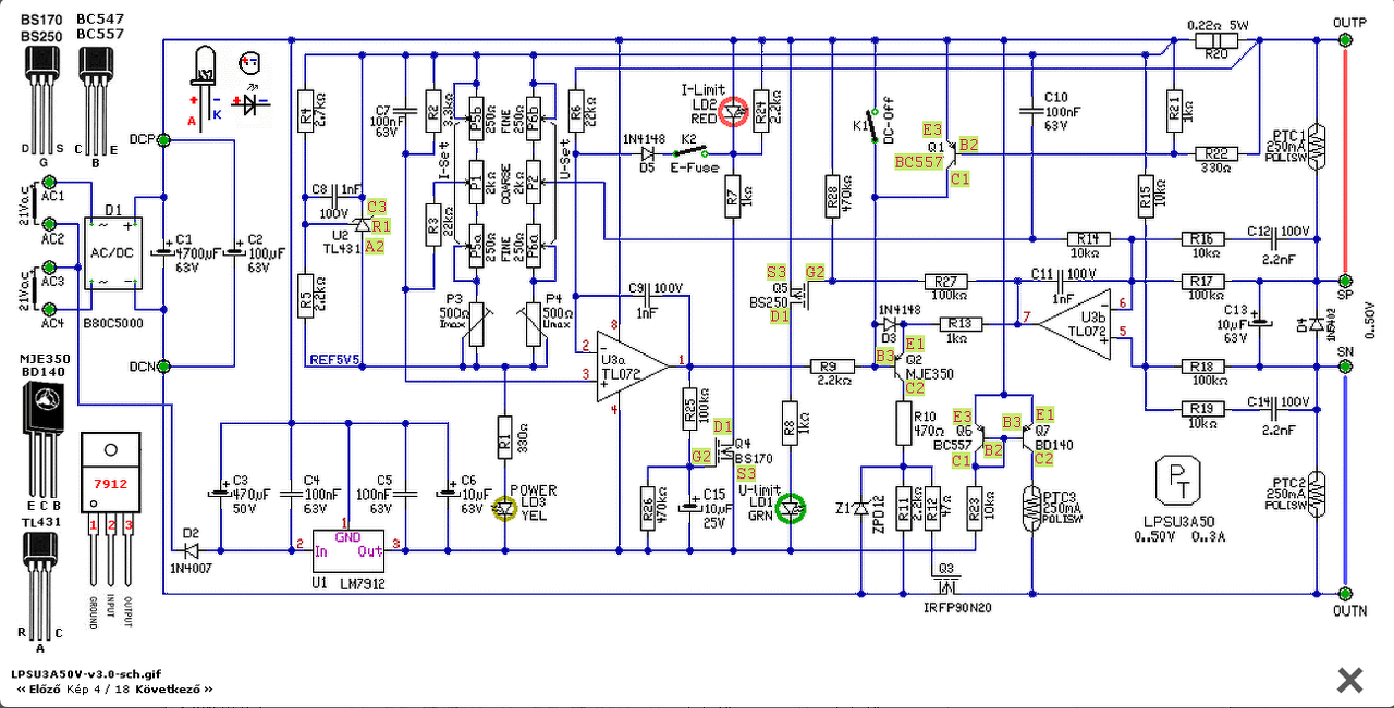
erről a kapcsolásról van szó.
Tettem fel ide olyan labortáp rajzot amit akár 2-300V-osra is megépíthetsz, és úgy 90V-ig semmilyen segédfeszültségre nincs szüksége, csak arra az 1db szekunderre. A kivitele sem sikerült rosszra, a fetek közvetlenül egy nagy méretű CPU hűtőre vannak csavarozva, így elég kompakt lett az egész.
Sziasztok!
Megépítettem az alábbi kapcsolást, kettőt egy nyákra és problémám volna vele. Minden megegyezik a rajzzal (ellenállások,kondik,potik). A fesz és áram szabályozás is működik mindkét oldalon. A bal oldali táp hibátlan. A gondom az volna hogy hogy a jobb oldali tápon teljesen letekert áramszabályzó potinál kigyullad az áramkorlát ledje beállított feszültségtől függetlenül. Ha körülbelül 1/8-ad fordulatot eltekerem 0 állásból akkor elalszik a led. Hol keressem a hibát? A válaszokat előre is köszönöm.
Üdv,
köszönöm, nagysasy kollégának próbáltam segíteni, mert ő szeretné megépíteni. Én nem tenném (nem szeretnék véget nem érő vitát indítani) mert egyrészt vannak tápjaim, másrészt nem bíznám a szabályzást egy félvezetőre, ekkora teljesítménynél, akármit is írnak róla az adatlapján. A hűtését szerintem nagyon körülményes megoldani, kicsi a felület. (vréz borda + venti? esetleg) Német oldalon láttam p-csatornás fetes kapcsolást 60V 5A teljesítménnyel. Ott 10db fet volt párhuzamosítva 5A-re, és nem azért mert a németnek nem volt pénze arra az egyre.
Üdv. Meg szeretném építeni a cikkek között található 4 digites labortápegységet (labortápegység ). De olyan toroid trafóm van ami 24V 270VA és 20V 30VA szekunderekkel rendelkezik.(a 40V, 15V helyett). A 24V nekem elég is lenne. Ha jól gondolom a segédtápnak nem baj a 15V helyetti 20V maximum a 7812 többet disszipál.De javítsatok ki ha tévedek.
Kérdésem az, hogy kell e valamin változtatni a kapcsoláson hogy ezzel használható legyen? Válaszokat előre köszönöm. A hozzászólás módosítva: Jan 26, 2018
Attila86 idő közben készített egy újabb tápegységet is (SMPS II). Talán érdemes lenne azt építeni. Sokunknál jól működik.
Utána néztem, köszönöm a tanácsot. De maradnék az I. változatnál,valamiért azzal szimpatizálok
szóval a kérdésem továbbra is fenn áll .
Köszi. Közbe sikerült megtekernem a 4 szekunderes trafót ugyhogy mindenképpen ez lesz. Nem gondolnám hogy az az 1 félvezető elhalálozna mivel 50V 3A tartósan nem lesz de talán soha. Ahogy Alkotó kolléga is îrta:A tesztelt áramkör nálam jól működik, elviseli a maximális áram melletti rövidrezárást is. Természetesen hűteni kell, és én nem hagytam maximális áramon órákra zárlatban -amivel itt szoktak hencegni- de néhány percig garantáltan helyt áll a félvezető, ami a felhasználási lehetőségek széles körét lefedi. (Az E-FUSE funkciót használva szinte elpusztíthatatlan, de ha kell az áramgenerátoros állapot akkor nem használható.)
Üdv,
használd egészséggel, ha majd elkészül. Javaslom hogy a vörösrézből készült processzor (Intel, AMD, mindegy) hűtőbordát vedd fontolóra, mert csodákat tud művelni, plusz venti. ballada
Valószínűleg zavaró a kérdés,de hogy kell áramot mérni a labortápegységemen multiméter nélkül?Gondolok arra,hogy pl PIC-el ki szeretném jelezni a tápegység potijaival állítható áramot.Azt úgy lehet,hogy a kimenetet rövidre zárom,és akkor mérek valamit?De mit és hol?
Ha jól értelmezem a kérdésed, akkor a kimenettel soros söntön mér a pic, úgy hogy a kimenetet rövidre zárod és az áramlimit potival beállítod a maximális kimeneti áramot.
Hasonló,de nem csak a maximális áramot,hanem amit bír a labortáp áramot,azt szeretném megmérni.Jó az elv,hogy a kimenetet rövidre zárom?A söntöt mennyire kell állítani?Azután a PIC-nek mit kell csinálnia az áramméréshez?Különben is hova kell tenni a PIC-et?
A söntön feszültség keletkezik, az átfolyó áram hatására, ezt tudod mérni a PIC ADC-ével.
A söntöt érdemes minnél kisebbre választani, de még értékelhető feszültség keletkezzen rajta, ha nem szeretnéd külön erősíteni.
Akkor az úgy jó ötlet,hogy a táp kimenete előtt,még a dobozában egy 100W-os 10 ohmos ellenállást teszek,és a 10 ohmos ellenállás előtt,és után mérem az ADC-vel a feszültséget,és így számíttatom ki az áramerősséget,vagy így sok lesz a veszteségem?Mert az erősítést elhanyagolnám,ha lehet.
Bocs, hogy beleszólok. R=U/I. Ebből tudsz számolni. 10 ohm kicsit soknak tűnik, persze nem tudjuk a kimeneti feszültsèget, sem az áramot. Pl. 1A kimeneti áram esetén 10V lesz a söntön. Ez felesleges, nem ismerem a pic-edet, de gondolom 5V a max. amit elvisel. És ez a 10V levonódik a kimeneti feszültségedből is.
A söntök általában 0.1-1 ohmosak.
Szuper!Nem is tudtam,hogy ilyen kicsik a söntök.Akkor elég lesz nekem 0.1ohm is,mert a táp 3A-t tud,az még mindig csak 0.3W.
0,1 R-on 3 A átfolyó áram 0,3 V feszültséget ejt. Az ellenálláson keletkező teljesítmény 0,9 W.
Itt inkább az a lényeg, hogy mekkora feszültséget szeretnél a pic számára.
Nem tudom,hogy a PIC-nek mekkora a minimális feszültsége.Nem 5V?
A minimum 0V
Szerintem a maximum 5V. Ezt a felhasználni kívánt pic adatlapján tudod megnézni. De fél-egy volttal is tudsz akár mérni, ez az ADC felbontásának és a pic referenciájának függvénye is. A hozzászólás módosítva: Jan 28, 2018
[/off]Ez egy fórum tehát elég sokszor megmondod te is a véleményed...Tegyél úgy hogy azt más is értse vagy ne tedd!De a másikakat ne bíráld!!!
A hozzászólás módosítva: Jan 28, 2018
Sziasztok!
Megépítettem ezt a tápegységet, a cikkek közt fellelhető az egyik változata. Van vele egy kis probléma. A feszültséget gyönyörűen szabályozza és tartja is, de az áramkorlát része egy kicsit vicceskedik. Annak rendje és módja szerint tesztként ráakasztottam egy masszív rövidzárat, ekkor kezdett a probléma előjönni.Valamiért az áramkorlát nem akart működésbe lépni. Ahogyan méregettem, rájöttem, hogy a söntön (R24-R25) nem esik elég feszültség. Már az ellenállást kezdtem szidni, módosítottam a feszültségosztón, hogy meg tudjon szólalni a komparátor is, amikor megmértem: a söntön 1A folyt, úgy, hogy a kimeneten 3A volt.(pozitív és negatív ágban is) Nem, nem a méréssel volt a baj, 3 multival+deprez műszer mértem ugyanazt. Szóval eltűnik 2A. Kicsit tovább méricskélve kiderült, hogy ez nem fix érték, hanem a terhelés ~2/3 része. Mindezt úgy, hogy közben látszólag teljesen jól működik az egész, az áramkorlátot lehet állítgatni, a feszt szabályozza, stb. Semmilyen rendellenes melegedés nem jön létre, nem füstölt el semmi, nem akar kiforradni a helyéről egy alkatrész sem. Nem találtam zárlatot sem,de az, hogy az eltűnő áram arányos a terheléssel, nem is utal zárlatra. Valakinek van ötlete, hogy mi történhet, mit mérjek és hol, hogy okosabb legyek? Köszi. A hozzászólás módosítva: Jan 30, 2018
Inkább a nyáktervet és az összeállítást rakd fel. A kapcsolási rajzban valószínűleg nincs hiba. Olyan, mintha a sönttel párhuzamosan kapcsolódna egy plusz "sönt" vagy vezeték, vagy bármi. Mekkora feszültség esik a söntön? Amikor a söntön mérték áramot, kivetted a sönt egyik lábát, és sorba kötötted vele a műszert?
Igen, a két söntellenállás közé kötöttem be a műszereket. Az ellenállásokon eső feszültség kb 500mV. A nyákterv egy kicsivel régebbi, eredetileg LM311 volt a komparátor, de az reteszelődött, így átalakítottam TL071-re. Valamint a söntök is más konfigurációban voltak tervezve, a mostani állapot úgy néz ki, hogy a söntök közös pontja a levegőben van összecsinálva. Kiforrasztott söntnél mértem ellenállást, hogy van-e zárlat, vagy ilyesmi, de 200 MOhm nagyságrendig nem tudtam semmit sem mérni.Már majdnem horony van reszelve a nyákba a söntök alatt. Kb. ez a nyák készült el, azóta széjjel lett már mérve félig, de ez nem kifogás az áram eltűnésére.
A hozzászólás módosítva: Jan 30, 2018
Tehát 0.44 ohm a söntöd, és 0.5V esik rajta. Tehát 1,13A folyik a söntön. Hm. Mérni kellene a GND-hez képest, hol van magasabb feszültség, hasonló, 0.5V körüli (mivel párhuzamosan kapcsolódik a söntöddel).
Ja, az kimaradt a sztoriból, hogy egy fáradtan beszerelés következtében fordított polaritást kapott, amíg a biztosíték ki nem olvadt. Kicseréltem 2 diódát, és működött.Előtte próbálgattam ugyan, de hűtőborda nem lévén csak letekert fesz és árampotival zárogattam rövidre, úgy billent a komparátor, de akkor még áramot nem mértem.
Helló!
A képen látható hűtőborda elég lenne 2db Alkotó féle 50V 5A tápegységhez, és egy Alkotó féle 30V 3A tápegységhez? Egy (a képen látható) bordán lenne mind a 3. Az L profilokon lesznek majd a tranyók. A borda súlya 1,5Kg. A bordák függőlegesen fognak állni majd. Az L profilok 40*40*3mm-esek. A hozzászólás módosítva: Feb 9, 2018
Nem a súlya számít, hanem a felülete!!!
Bár a méreteit nem írtad le, de kötve hinném, hogy a kb 600W(!) -nyi disszipációhoz ez elég lenne! Talán néhány ventilátorral megtámogatva, vagy esetleg folyékony nitrogénbe mártva már esélyesebb )
Nem tudom, hogy elég lenne-e, de az biztos, hogy ventilátoros hűtést kellene alkalmaznod, mert fénykép alapján a lamellák túl sűrűn vannak egymáshoz képest, így a meleg levegő bent ragad köztük, a normál cirkuláció csak nehézkesen jön létre. A lamella tövénél biztosan alig fog a levegő áramlani. Szerintem elég lesz, ha nem fordulhat elő olyan eset, hogy mind a 3 táp rövidzárlatban fog lógni folyamatosan. Ha alacsony feszültséggel, és nagyobb árammal fogsz dolgozni (ezt már most lehet sejteni), akkor érdemesebb alacsonyabb feszültségről táplálni a labortápegységet, vagy kapcsoló üzemű megoldást választani. Én pl. 3-16V-ig használom a tápom, de itt 5-6A-t is szeretek kihúzni a tápból. A 36V-os maximális feszültséget nagyon ritkán használom ki. Ez a labortápom kapcsoló üzemű, minimális melegedéssel.
|
Bejelentkezés
Hirdetés |







szóval a kérdésem továbbra is fenn áll . 







