Fórum témák
» Több friss téma |
Ez csak egy részlete a tápnak. Van, amikor nem szokták feltüntetni a teljes kapcsolást, mert az vagy változatlan formában már ismert, vagy az egyéni szükséglethez szabadon változtatható. Ezen a rajzon egy rezonáns félhíd azon részletei láthatóak, amik felelősek a kapcsolóeszközök feszültségmentes, pontosabban alacsony DS feszültség allatti átkapcsolásáért (ZVS) és a rezonáns működésért. A teljes áramkör tartalmaz még egy primer oldali egyenirányítót pufferkondenzátorral, a fetmeghajtó tápfeszültség előállító áramkörét és a kapcsolgatásért felelős oszcillátor külső RC elemeit, a szekunder oldali egyenirányítót a szűrőkondenzátor(ok)al, meg olyan kiegészítő részleteket, amelyek nélkül üzemelhet a táp, de a működés biztonságát növeli, valamint a zavarkisugárzást(érzékenységet) csökkenti. Ilyenek a zavarszűrők, biztosítékok, túláramvédők, lágyindítók...
Készítettem egy "ilyet". Érdemes Kapcsoló üzemű tápegységet Tinában szimulálni? Ha igen milyen módszerrel?
A hozzászólás módosítva: Feb 21, 2018
Komplett tápegységet ritkán modellezünk szimulátorban (bár előfordul néha), inkább részáramköröket, és/vagy működési elveket. Pl.: kapcsolóüzemű áramgenerátor TINA modellje
Az áramkör a képen amit beraktál elvi hibás, sem a szimulátorban, sem a valóságban nem működne értelmes módon. Az áramkörszimuláció akkor hasznos, ha legalább némi sejtésed van a várható eredményről, és az áramkörödet, elképzelésedet, vagy az elméletedet ellenőrizni ill. optimalizálni szeretnéd. Ezen felül a szimulátor-t is meg kell ismerni, hogy mire jó, és mire nem jó. Célszerű kezdetben valami egyszerű áramkörrel játszani, aminek ismert a működése, tehát összehasonlítható a gyakorlat és a szimulátorban kapott eredmény.
Az N csatornás FET semmilyen módszerrel nem fog kinyitni a negatív feszültségre. Kapcsolóüzemű dolgokat szimulálni jobb a multisim. A Tina sem rossz, de mindkettőben alaposan el kell mélyedni, mert mindegyiknek vannak nyűgjei, amik ráadásul nem is egyformák. És úgy összességében is vannak nyűgjeik, szóval egyáltalán nem biztos hogy egy adott áramkör ami a valóságban egyébként működik, a szimulátorban is működni fog.
Az ilyen dolgoknál tranziens analíziseket kell vizsgálni, de mindig szem előtt kell tartani azt hogy az adott alkatrész egy modell, nem valós alkatrész. Tehát az nem működik hogy pl. beteszel egy trafót és ráteszed a szkópot. Azért nem, mert annak a trafónak nem csak menetszáma van hanem van a huzaloknak ellenállása, van a trafónak szórási, mágnesezési induktivitása, kapacitása, ami itt egyáltalán nem elhanyagolható, szóval teljesen más eredményt fogsz kapni mint amit egy szimpla trafóval. Ezek a dolgok aztán rengeteg számítási műveleteket rónak a szoftverre, plusz sok egyéb dolgot is figyelembe vesz még közben mint pl. hőmérséklet, időlépték, stb. amitől aztán szegény néha meg is bolondul és kiakad szimuláció közben. Vagy olyan lassú lesz hogy több percig tart mire eljut a szimulációban 1-2 másodpercig, ami elég zavaró ha mondjuk egy komplett bekapcsolási procedúrát szeretnél megnézni a maga tranzienseivel együtt. Szóval a szimulátor használata szinte egy külön szakma, de nagyon jó dolog, óriási mérföldkő a papírhoz meg a ceruzához képest.
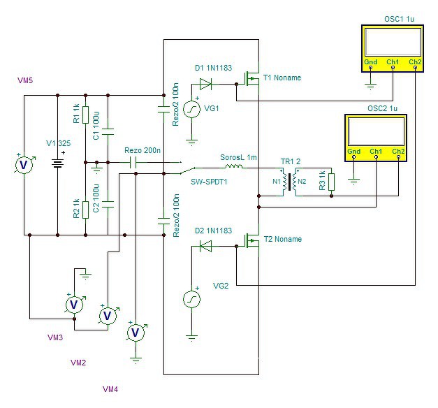
Köszönöm. A cél az lett volna,hogy megmérjem a puffer által létrehozott és a rezó kondi által létrehozott híd között a feszültséget. De eleve a rezóhíd AC a puffer híd pedig DC fesz. Kérdés lenne , hogy áram hatására melyiknek mennyivel változik a feszültsége . Viszont eleve esélytelen megmérni, amíg nincs ami hajtsa a feteket. Nem értek a tinához de próbálkozok.
Ha a rezonáns kört akarod vizsgálni akkor nem kell félhíd, elég egy 150Vpp négyszög-jel generátor, ami meghajtj, de mindjárt beledobom a TINA-ba, és csatolom.
Persze ez tovább bővíthető, hogy a valóságra jobban hasonlítson. Lehet egy mágnesező induktivitást betenni a trafóval párhuzamosan, lehet ellenállást sorbakötni ami a huzal ellenállását modellezi, lehet a kondiknak veszteségi ellenállást (ESR-t) berajzolni, stb...
És persze tele lehet pakolni mérőpontokkal ill. műszerekkel... Aztán lehet FET-et tenni a modellbe, megfelelő maghajtással, stb. Jóval komolyabb kapcsolásokat is modelleztem már TINA-ban, de mint írták bele kell tanulni ebbe is, ismernin kella korlátait, és a lehetőségeit is hogy jól tudd használni. Ha tapasztaltabb leszel, és jól tudod majd használni, akkor a valóságot igen jól megközelítő eredményeket kaphatsz, és rengeteg méretezést, és számolást spórolhatsz meg. A hozzászólás módosítva: Feb 21, 2018
Helló!
A rezonáns táp miben lehet előnyösebb egy erősítő táplálásában mint egy fly back?
Legalább ötször téma volt. Olvass vissza.
Sziasztok!
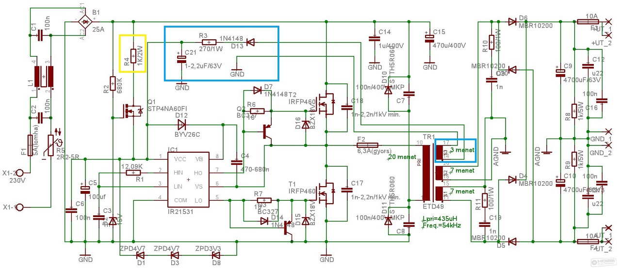
Az alábbi tápban cseréltem transzformátort. ETD49 3c90 került a toroid helyére. Primer menetek: 24 Secunder menetek: 2x6 Lm=0,618 H Lr=0,900 H Légrés 0,06 mm Cr=2x100n Első kép IR2153 3. láb szkóp mérés. 2-3 kép Gate lábak mérése kicsi fet kiforrasztva és felső fet Source lába földön külső IC táplálás mellett. Az IC 15V-on 0,08mA áramot vett fel. Eredmény: 2x72v kimeneti fezültség terheltem 2*2 darab 40w 40v izzóval sorosan tápáganként. 230v felől 0,5 A vett fel a teszt során. A tápfesz nem esett 1v-ot pár tized V volt az esés csupán. A transzformátorról készült kép a szekunder menetek készítése közben láthatóak. Kész állapotában nem búgott fütyült vagy melegedett semmi. A kérdésem az lenne, hogy így ez a tápegység jól működik? Még nem mertem alávetni komolyabb tesztnek. A vezérlő frekivel és jellel minden ok így ebben a formában? A fűrészjel frekvenciája megegyezik a táp üzemi frekvenciájával? Honnan tudom, hogy ZVS vagy ZCS üzemmódban működik? A hozzászólás módosítva: Feb 24, 2018
A szigetelő szalag nem lesz jó. Oda kapton vagy a sárga 3M szalaot kellene tenned.
Azért az Lm és Lr biztos nem ennyi volt..
![]() A 2. és 3. kép g-s kép? Az aztán totál rossz. A hozzászólás módosítva: Feb 25, 2018
Minden ok ahogy írtam. Induktivitás mérőm 1KHz-n méri az induktivitást lehet ez miatt rossz az eredmény? G-S képeket én sem értem nekem így néz ki.
Van közötte 2 réteg teflon szalag is. Ha bár azt nem tudom mennyit ér.
Azt is leírhattad volna, milyen az "alábbi táp". Ha rezonáns lenne, akkor soros fojtós a primer oldal vagy sem, mert ez a táp ilyen trafóval az nélkül sose lesz rezonáns.
Az, hogy nem szép, egy dolog, de így nem tudod kézben tartani a szórt induktivitást. Oda osztott cséve kellene. Az a műszer ide nem jó... a primer 1 mH nagyságrend, a szórt pedig 30-80 uH. A szkópos mérésed valamiért nagyon nem jó, mert maximum egy minimális fel és lefutás lehetne, majdnem négyszög formával. Kell a tényleges kapcsrajz és hol, mikor és hogyan mérted, pontosan jelölve. A hozzászólás módosítva: Feb 25, 2018
Ha a zöld fejlécben lévő dupla jobbos nyílra kattintasz előjön az előzmény és az alapkapcsolás. Ettől függetlenül a fűrész freki a táp kapcsolófrekvenciáját annak felét vagy dupláját adja meg?
A táp kapcsolófrekije. Felfutás az egyik fet bekapcsolás, lefutás a másik.
Megnéztem a tápot... abban nincs soros fojtó és gondolom, ennél a trafónál sincs, tehát ehhez osztott cséve kell. Persze ezzel a műszerrel semmire se mész, az is csak sacc lesz. A hozzászólás módosítva: Feb 25, 2018
Alakítottam a tápon.
2x37v sec Kapcsolófreki 120 KHz Cr=2*100n. Lm=0,5 Lr=0,4 Tápáganként a 2*40W izzó párhuzamosan. Ekkor 0,5mA*230v a felvett teljesítmény. A tápfesz 2*31-ig visszaesett. A lényeg, hogy a kicsi FET nagyon fűt. Ha terhelem ha nem. Az IC külön 15v tápról 80mA-el működött. Mitől folyik ennyi áram vagy esik ennyi feszültség , hogy ennyire melegedjen, mikor szemre rendben vannak az áramfelvételek? A másik kérdésem a képen látható. A sárgával keretezett rész "csinál" tápot az IC-nek a 230v-os pufferból. A kékkel keretezett rész ugyan ezt csinálja a szekunder oldalról. Miért van szükség kettő tápra az IC felé?
Mi ez a mértékegység nélküli írás?
Lm=0,5 ?????? Lr=0,4 ?????? A kicsi feted ( Q1 ) azért melegszik, mert az a tápellátás úgy nem a legjobb... mérd csak meg, mennyi áram folyik át rajta ( közvetett méréssel az 1 k-n ) és hány volt esik rajta. Oda elég lenne egy nagy indító ellenállás, a szekunderből pedig kapja menet közben az xx mA tápáramot. Dobd ki a fetet és tegyél a helyére ( d-s ) egy 68...100 kohm 2-3 wattos ellenállást. A hozzászólás módosítva: Feb 25, 2018
Köszi!
Amúgy Henri a mértékegység. Az én tápomon nem működik a "szekunder köre" ennek a tápellátásnak. Ezek szerint pont ezért melegszik a fetem? Milyen fetek lennének ide jók? Vagy eleve szükséges , hogy fet legyen? Feszültség esést hogy lehetne orvosolni ? Egy helyesen elkészített trafó megoldaná a dolgot?
Egyezzünk meg abban, amit már írtam:
1., szerezz egy jó L-mérőt. Így csak becsapod magadat is és esetleg másokat is. 2., oldd meg a szekunderes tápellátást. Ha ez a fet esetleg túlmelegszik és átüt, viszi a 2153-at is ( hűtőbordácska segít.. )Írtam, hogy nem kell egyáltalán ilyen megoldás. Egy 4-5 menetes szekunder tekercsből jön annyi energia, hogy menjen róla az ic. Esetleg tehetsz a tekercsre graetzet is ( vedd fel a gnd-ről a végét ) 4148-ból vagy hasonlóból, úgy mindjárt kétutas lesz és dupla feszt kapsz, ha így nem elég.
Sziasztok!
Van egy 3d nyomtatóhoz kapott 12V 20A-es táp 494-es IC-vel(felépítésre is hasonlít egy PC táphoz), ami egy pár nap alatt elromlott. A jelenség az, hogy terhelés hatására leesik a feszültség 4.8V-ra. Szerintetek mi lehet a baja így első tippre? Én az IC körüli kisebb elektrolit kondikra gondolnék, de egy ilyen friss tápnál elég nehéz elképzelni. Mit érdemes megnézni?
Sziasztok!
Egy használható kapcsolási rajz kellene! Van egy dc 100 voltos áramforrásom, hogy todok ac 230v csinálni? 2000w terhelést kellene bírnia. Renonáns táppal meg lehet oldani? Ha lehet ic nélküli legyen!
A DC áramforrásod le tud adni legalább 20 Ampert erőlködés nélkül?
Ha a 100 volt középen megcsapolt, akkor pl. egy bontott UPS erre a feladatra alkalmas. Egyébkét, ha 50 Hz kell és a jelalak is számít, nem könnyű feladat... főleg IC nélkül.
Pont ezt teszi az én 3 tápom is. Még keresem a bajukat.
Pontosítom: 8 db 12v 100Ah 800A aksi van sorba kötve.
|
Bejelentkezés
Hirdetés |


















