Fórum témák
» Több friss téma |
Fórum » Léptetőmotorok (vezérlése)
Sziasztok Üdv mindenkinek.Abban szeretnék segséget kérni tőletek hogy tud e valaki olyan helyetahol viszonylag készen tudnék venni olyan rendszert amivel rádióvezérléssel tudok motort vezérelni.Nem kell nagy dologra gondolni.Kameramozgatásra használnám.Kis teljesítmény kéne kis fogyasztással nem túl nagy sebességgel de az egészen lasútól a viszonylag gyorsig/20 30 km/h.Két irány oda vissza esetleg program a lassú léptetéshez timlapse videó készítéshez.Előre is köszönöm a segítséget.Szép napot mindenkinek.
Már a másik topikon is szo volt rola. Nem irod mit is akarsz pontosan csinálni. Az a sebességtartomány nem igen valos.
20km/h = 5,55 m/s - ami nagyon sok ha timelapsot is akarsz csinálni ahhoz gyakran pár mm/s sebesség is sok. A 20km/h az ennek az ezerszerese! Azt sem irod, hogy min járna a szerkezet, mert az sajnos nem mindegy.
Mit ahogy a másik fórumon is tárgyaltuk nagyon összetett feladatot akarsz megvalósítani. Azt írtad korábban, hogy nem kéred ingyen. Akkor miért adsz fel egy apróhirdetést? Ezekkel a kérdésekkel csak általános tanácsokat fogsz kapni amivel nem mész semmire ha nem vagy birtokában a megfelelő szintű mikrovezérlő programozásnak.
Felhasználói kérésre egy hozzászólás, és a rá adott válaszok törölve.
Üdv!
Olyan problémám van, hogy építettem egy cnc marót és csak az x tengely csinálja, hogy x irányú mozgás közben néha néha rázkódik ide-oda a tengely, majd folytatja útját. Emiatt téveszt és a végeredmény hibás. Arduino cnc shield v3.00 a vezérlő A4988-as stepper driverekkel, a léptetőmotorok NEMA 17-esek.
Annyi minden ismeretlen hogy csak tippelni lehet távolról:
A léptetômotor (és a rákapcsolt orsó) saját rezonancia-frekvenciáját pont eléri, ezt a fordulatot kellene elkerülnöd (vagy finomítanod pl. mikrolépésekkel). Vagy ha mikrolépésekkel is ez van, lehet azon a ponton szorul a szán vagy valami (vagy túl nagy az elôtolás), és épp lépést téveszt, ezért kattog-rázkódik. Ha gyorsmenetben (megmunkálás nélkül) csinálja akkor lehet a sebesség túl sok, illetve a motor áram azon a sebességen kevés (alacsony a rendszer tápfeszültség, pl. csak 12V). A motor indukciója miatt nagyobb sebességen már nem tud elég áramot áthajtani a vezérlô.
Üdv.
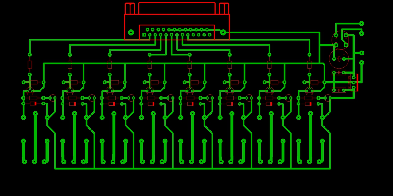
Elkezdtem foglalkozni az lpt porttal és léptetőmotorokat szeretnék majd vezérelni vele. Ehhez találtam is egy jó leírást:LINK (Az 1.0-át szeretném megcsinálni) És amikor szedtem össze az alkatrészeket akkor akadt egy problémám... A tápegységbe nem tudom milyen kondik kellenek illetve nem tudom milyen relék kellenek. Előre is köszönöm a segítséget.
Ott van a kapcsolási rajz is. A relék 12 V-os behúzótekerccsel bírnak.
Arra majd figyelj, hogy Win10-es PC-n ez nem fog menni. Nem engedi az OS a közvetlen/teljes hozzáférést a porthoz az IO.dll számára. WinXP amivel még küzdelem nélkül elmegy.
Linuxal csinálom
És milyen kondik kellenek?(A tápegység részhez)
A hozzászólás módosítva: Márc 18, 2018
Akkor no problem.
C1: 220 µF, C2: 330 nF, C3: 100 nF. Utóbbi kettőnél a rajzon 220 nF van. Azokkal is működik, a stabilizátor IC adatlapja javasolja a 330 nF - 100 nF értékeket. Az is igaz, hogy 9 V~ bemenő feszültségnél a 7812 kimenetén nem lesz 12 V, csak kevesebb. Mondjuk a bemenetén sem.
A C1 az nem 2200?
9 V~ egyenirányítás és pufferelés után kb. 11,5 - 11,7 V lesz [9 * 1.41 - 1] (ezért butaság a 7812 stab. IC), a kisebb feszültségű is megfelel.
a 9v~ ne foglalkozunk 12v lesz rajta
a nyákot szerkesztettem is
Ebben az esetben a 7812-es stabilizátor IC is felesleges, ugyanis annak kb. 14,5 - 15 V bemenő feszültség kell, hogy a kimeneten stabil legyen a 12 V.
A hozzászólás módosítva: Márc 18, 2018
Miért akarsz relékkel feleslegesen csattogni?
Léptető motornak nem az kell. Ha jót akarsz akkor optocsatolókkal válaszd el a külvilágtól az LPT Portot. Bármilyen bajtól megóvja a pc portját. Rövidzárlat, idegen feszültség visszajutása ..stb. A hozzászólás módosítva: Márc 18, 2018
Léptető motorokat vezérelni relékkel? Elég lassú és költséges megoldás...
Erre a célra vannak kimondottan ezekhez a motorokhoz való cél IC-k. Step/Dir rendszerű, LPT kimenet spórolósabb megoldások. 1-2 relé árából kapsz egy TB6560-as komplett vezérlőt kínából...
Nem hinném, hogy hobbiban valaki használna egy 25.000.-Ft-os vezérlőt ami csak 1 motort tud mozgatni. Pontosan mi lenne a célod ezzel? Lehet tudnánk tanácsolni kézenfekvőbb megoldást.
Szerk: átnéztem a leírását, ehhez még fog kelleni egy motorvezérlő, közvetlenül nem köthető rá a motor. A hozzászólás módosítva: Márc 25, 2018
Jó reggelt
Azért gondoltam erre a megoldásra mert egy "kész " valami. Összekötöm, bekapcsolom és megy. A feladat a következő: kör alakú hegesztési varratokat kell készíteni. Itt jött képbe a léptetőmotor. Azzal lenne a munkadarab forgatva. Mivel építgetni, meg programozgatni sajna se időm se tudásom, ezért kértem az egybegyűltek szíves véleményét, tanácsát ez ügyben. De bármi épkézláb ötletre nyitott vagyok ![]() Ja igen , és még annyit, hogy két ilyen eszközre van szükség, azaz két masinát kell csinálni. A hozzászólás módosítva: Márc 26, 2018
Szerintem jobb lenne erre egy normál villanymotor, áttétellel. Igaz, a fordulatszámszabályzás kicsit trükkösebb.
Át kell gondolni, hogy kell-e a léptetős meghajtás adta szabályozási lehetőség. Ha csak a lassú forgás a cél akkor szerintem is jobb egy egy sima motor. Akár egy 3 fázisú frekiváltóval.
Jó reggelt
A kivitelezni kívánt feladat a következő: a munkadarab súlya kb. 1-1,5 kg, csapágyakon forog tehát csak gördülési ellenállás van. Egy indítójellel kezdünk, akkor még adott ideig áll a motor max 1 sec....majd kezdődik a forgás. A forgás mindig néhány fokkal több mint egy teljes kör, hogy teljesen lezárt legyen a varrat. A hegesztés befejeztével vissza kell állnia a kör végére. Tehát ha mondjuk 10 fokkal lépted túl a 360 fokot akkor 10 fok hátra, és vár a következő indítójelre. Ami lényeges , hogy a forgás sebességét a percenkénti 1-től 10-ig finoman lehessen változtatni. Erre azért van szükség , mert különböző átmérőknél , változik a kerületi sebesség, ha ugyanazon a fordulaton menne a masina. Nos a fentiek figyelembe vételével esett a választásom a léptetőmotorra, és ezért próbálok ezen a vonalon megoldást keresni. Nagyvonalakban ennyi
Ebben az esetben valóban léptetőmotor a jó megoldás de a motort relékkel nem lehet ésszerűen vezérelni.
Szia
Bennem a relés vezérlés fel sem merült. Éppen ezért kérdeztem rá egy kész vezérlőre, mint lehetséges megoldásra Link és ezt a motort gondoltam hozzá Link. Pali79 említette korábban, hogy ehhez még kell egy motorvezérlő cucc. Ha esetleg arra lehetne tippet kapni ? Vagy ha van egyszerűbb, jobb megoldás kérlek ne fogd vissza magad
Hali!
Elég speciális feladat, mielőtt megveszed ezt a vezérlőt, alaposan körbe kell járni ennél a vezérlőnél mit jelent a programozhatósága, megvalósítható-e vele a feladat, fel tudjátok-e programozni... |
Bejelentkezés
Hirdetés |













