Fórum témák
» Több friss téma |
A kérdés inkább elméleti,és elsősorban erre várnék választ,mégpedig:
Lehet-e,vagy szabad-e uh-val bakelitlemezt mosni? Arra gondoltam,hogy közönséges kicsi műanyaglavór,desztilláltvíz,pár csepp mosogatószer,oszcillátor,teljesítményfokozat,illesztő,miegyéb,teljesítmény és elektronika nem ellenfél.Sok lemez van,lencoclean nem játszik,nem is fog.Ha nem jó,inkább legyártok egy lemezmosót,de inkább az uh-s megoldás érdekelne,lehet hogy valaki más már kitalálta,és ha nem jó,akkor legalább nem futok rossz lyukra
Sziasztok.
Kimúlt az ultrahangos mosómba a egyik panel és ehhez szeretnék kapcsolási rajzot.
A Rajz ott van a paneleden, csak papírra kell vetni
, engem is érdekelne.
Szeretnék segítséget kérni. Van egy Silvercrest ultrahangos tisztító. LIDL-ben vettem. Ennek 5-6 dl űrtartalmú a tartálya.
Amit szeretnék benne tisztítani az egy Braun rezgőkéses borotvának a szita/kése. Ez a szita/kés egybe van építve nem szétszedhető. Ha csak vizet teszek a tartályba és abba teszem ezt a braun szitát akkor a víz elegendő mint tisztító folyadék? Vagy speciális ebbe való folyadékot kel vennem hozzá? Ha ilyen folyadék kell, akkor azt hol tudok venni és mi a neve? Előre is köszönöm.
Szia!
Sima langyos víz megfelel hozzá. Elektronikai dolgok, pl beázott panel, telefon, stb desztillált víz! Ha makacsabb a szennyeződés akkor lehet venni oxideltávolító adalékot UH tisztítóhoz pl speedshopba,vagy Gigatelnél de utána azt is le kell mosni. A hozzászólás módosítva: Feb 21, 2016
Ha elhozod Budapestre/Dunakeszire, akkor megteszem neked, mert ez a panel egyszerű, mint a faék. Sima egy oldalas nyák furatszerelt alkatrészekkel, ha nekilátsz lerajzolni, akkor 20 perc alatt megvagy vele
Sziasztok!
Vettem ultrahangos tisztítót,és a hozzá való folyadék (karburátor)tisztításhoz 500ml 7000-ft esetleg tud valaki jobb áron?Köszönöm!
Sziasztok!
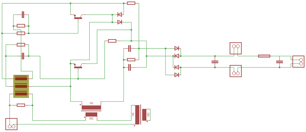
Vettem Ebay-on egy Piezo(Tranductor) meghajtót kb 100w-os, lerajzoltam de értékek sajnos nem minden alkatrészen vannak. Önrezonáns és elvileg illesztett lenne ha jól értelmeztem. Hátha valakinek jól jönn. A hozzászólás módosítva: Okt 14, 2017
Én is vennék meg mondanád hol keressem köszi.
Üdvözletem mindenkinek!
Segítség kellene adott lenne egy ultrahangos tisztító teljesen új 3.2L-eres digitális kijelző panelos. A problémám az hogy bekapcsolás után egyből levágja a Fi-relét mi lehet a kiváltó ok? Addig értem a dolgot hogy feltehetően hibaáram van más fogyasztóval nem történik ez. A Fi relé amúgy 30mA Mivel ma kaptam meg a terméket bent melóhelyen próbáltam ki ott tökéletesen üzemelt igaz nincs Fi relé. Kismegszakítót nem nyomja le feltételezem szigetelés problémából adódik Hogyan tudnám kiszűrni hogy hol lehet szigetelési problémája a gépnek? Kábelekkel nincs gond se a csatlakozókkal. Számomra egy furcsa de a gép működését e téren nem tudom hogy a 2 piezzo fejegység betápja közül a fekete (-) oldal is jelez testre Másképp feltéve a kérést a tartályhoz a piezzo egység teljesen szigetelten van rögzítve? Kínomban hogy megtudjam egyántalán hazavitelig nem e ment tönkre a gép kikötöttem a földelést a gépen belül 1 próba bekapcsolásig úgy teljesen jól üzemel persze így a fém házán a 120V kimegy. Ez akkor nulla-földelés hibaáram szerű a gépen belül? Köszönöm a segítséget. Természetesen a gépet így nem használom!
Feltehetően a tápegységének primer oldala ér valahol a fém házhoz és remélhetőleg a tápegysége galvanikusan leválasztja a szekunder oldalt. A gépet szét kell szedni és megnézni, hol és milyen ponton ér hozzá a fémházhoz a primer oldal. Az sincs kizárva, hogy valamilyen "zavarszűrő" alkatrész köti össze a házat és a primer oldalt.
Fényképezd le alaposan, hátha okosabbak leszünk tőle.
Képek a mosóról
Képek a mosóról 2
Ha össze van szerelve én nem látom össze szerelésnél hogy bármi is hozzá érne a fém házhoz.
A billenő kapcsolóját kikötöttem annyi észrevétel van hogy az nem világított Máskülönben a gép bekapcsol a billenőkapcsolójával a panel jelez de amin ON állást kap a gép hogy működjön 1 pillanatra hallatszik a rezgés és lövi le a Fi relét. Nem szárazon próbáltam egyszer se amúgy a gépet mindig volt benne minimum víz.
Azon a képen, amelyiken tartod a hálózati panelt, a bal alsó sarokban lévő furat nagyon közel van az egyik vezetősávhoz. Ha ott van rögzítés (a kép szeirint igen), a fém távtartóra/csavarra onnan kerülhet hálózati feszültség.
A piezzók hova csatlakoznak? Az "UL-OUT-" és "UL-OUT+" pontokra? Nekem erősen gyanus, hogy ebben semmilyen galvanikus leválasztás nincs, a kis transzformátor (sárga és kék szigetelő a csévetesten) csak a vezérlő miatt van benne.
Megpróbálom leszigetelni a csavarnál műanyag alététtel.
Igen az UL-OUT és Ul OUT + pontokra csatlakoznak a piezzok. Mivel próbálkozzak még esetleg?
Annyi az észrevétel még:
A dugvilla " felcserélése is ront a helyzeten Egyik állásba egyből levágja a Fi relét másik állásba a gép bekapcsol de amint indítanám a mosást lelövi a Fi relét. Fűtése az indul. Viszont amelyik állásba a dugvillával legalább üzem helyzetbe lehet hozni a gépet (panel világít) ha indítás után lelövi a Fi relét utánna ha vissza akarom kapcsolni a Fi relét egyből lecsapja. Csak akkor hajlandó ha teljesen újra áramtalanítom a gépet. Viszont még mindig hozzátenném maga a gép Fi relé (azaz hogy kitrükközem a Fi relét kikötöm a földet) maga a gép tud üzemelni) Megpróbáltam idéglenesen kiküszöbölni a szigetelést csavaroknál eredményt nem hozott.
A gép megkapja a tápot, két nagy teljesítményű kimenete van az egyik a fűtés a másik a piezo. Mind a kettő rá van szerelve a fém kádra, ami földelt. Elméletileg a fűtés az elszigetelt a fém háztól, és nem ér hozzá (nem érhetne), a piezo hogy van felszerelve nem tudom, ott el tudok képzelni galvanikus kapcsolatot. A piezo a két trafóról kapja a feszültséget ahogy látom, lehet ezek a trafók megsültek. Első körben kösd le a fűtést, ha úgy jó, akkor a hiba ott van, ha nem akkor a trafókat kellene kimérni. (Mivel a hiba változik a dugó fordításával, ezért valahol biztos van kapcsolat, aminek mértéke függ a dugó állásától, vagy trafó, vagy fűtőszál)
Fűtést kikötve sem javul meg a helyzet.
Fűteni amúgy fűt Ami nekem nem tetszik a peiezzora nem ismerem a működési elvét de két vezeték megy ugye betáp +- A nevezzük most negatívnak a fekete kábel a testhez képest sípol. Ha minden össze van dugva a panelon akkor még a piros is jelez testre ha lekötök mindent a fémházban csak a piezzok maradnak a saját kábelezéseivel akkor nekem gyanús vagy az normális hogy a fekete UL-OUT- csatlakozó kábele jelez tesre. Ennek az egységnek nem kellene elszigetelve lennie a fémháztól?Én a kapcsolatok között ilyen "szilikon szerű paszta nyomát vélem felfedezni kicsit áttetszős (szigetelő anyag?) maga a piezzó fej két érintkező pár között és a fej egységnél.
Mivel trafón keresztül kapja a piezo a tápot, ezért maga a piezo lehet a kádra fémesen is szerelve. Sose láttam ilyet belülről, de azt nem tartom rögtön hibának, esetleg nézd meg a két piezot külön, ha mindkettő feketéje "zárlatos" akkor valószínű ez normális, ne hiszem, hogy egyszerre romlik el. (Szerintem megfőhetett a trafó, és az üt át. Ezt pedig nem hiszem, hogy megéri javítani)
Szia! Nálam nincsen relé a hálózaton , ezért megy gond nélkül a mosóm. A használati útmutatóban is benne van , hogy bekapcsolt állapotban rázhat.
Ráz is . A készülék nem is tudom , hogy kaphatott forg. hozatali engedélyt. A készülék nagyon jó egyébbként .
Leválasztó trafóval lehetne üzemeltetni szerintem.
Jónak nevezni egy egyébként életveszélyes készüléket... Nem is tudom, mit lehet erre mondani.
Akkor most kérek mindenkit fussunk neki újra.
Akkor a gép valóban működőképes(benn nincs Fi relé ahol először kipróbáltam és működik) és az a normális ennél a Kínai csodánál hogy ÉV relé nélküli hálózaton lehet üzemeltetni? A márkásabb (már ha van ilyen) az is ugyan így leverné a Fi relét? Kipróbáltam biztos ami biztos egy másik házban ott is lerántja a Fi relét egyből ott teljesen új minden kábelezés,konnektorok,megszakítók,Fi relé stb. Hogyan merjek így hozzá érni akár bekapcsolásig HA eleve nem értem hogy ha fordítók a Fi relés hálózatban a dugalj állásokon akkor az alábbi történik: -a: egyből leveri a Fi relét áram alá se lehet helyezni a készüléket -b: Fi relét engedi felnyomni(gép áram alatt van kijelző jelez) de amint On állásba kerül a mosó indulna a piezzo már lövi is le a Fi relét. C:megjegyzés egyszer megpróbáltam a Fi relét nyomva tartani és úgy indítani mind a két A B verzióba de még így is lelövi a Fi relét hiába tartom fenn a billenő kapcsolóját!!! Ki próbáltam még valamit: Fi relés hálózatunkon kivittem udvarra leütöttem egy jó kis vasat a földbe és rendes sodrott vastag földkábellel adtam még pluszba földelést a gépnek és így is leveri a FI relét! Akkor mekkora hibaáram kerül a gépházra?
Idézet: Ez normális. A belső szerkezet úgy van kialakítva, hogy az ilyen esetekben is leodjon.„egyszer megpróbáltam a Fi relét nyomva tartani és úgy indítani mind a két A B verzióba de még így is lelövi a Fi relét hiába tartom fenn a billenő kapcsolóját!” Ha nem eBay (vagy hasonló) oldalon keresztül rendelted, küldd vissza. Ha igen, adj negatív értékelést a termékre, lévén a készülék rejtetten életveszélyes, tudja meg a lehető legtöbb ember. A hozzászólás módosítva: Ápr 22, 2018
Közben beszéltem egy műszerésszel ő meglátása az egész tápegység hibájára utal a 'gagyiságára" egy teljesen más komolyabb tápegység kellene bele ő szerinte a tápegységből látszik hogy mi a baj az egész szerkezeti konstukcióval
Szerintem "csak" a piezzo meghajtás feszültsége juthat ki nálam . Csak bizserget . Berakom a folyadékba a tárgyat , lehajtom a fedelét és mehet . Kikapcsolás után nyúlok bele és kész . Utána nem ráz. Boltban vettem . Leírásban szerepel , ez van.
Sejtésem szerint a tápegységében van a hiba. A táp elején, a zavarszűrő részen, biztos vannak kondik a földelés felé, lehet valamelyik a kelleténél jobban átvezet. Próbáld ki csak a tápegységet feszültség alá helyezni, szerintem már csak maga a táp is levàgja a FI relét.
Mérd meg akkor azt a "bizsergést" kivzsed a gépet leütsz egy darab vasrudat a földbe azt mérj rá multival a géped házára és a leütött vasdarab között mit mérsz?Vagy még egyszerűbb ha földelésed ugye bár van csak Fi reléd nincs akkor a gép és másik konektor földelése között mit mérsz nagyon kiváncsi lennék mekkora feszültséget mérsz.
|
Bejelentkezés
Hirdetés |






, engem is érdekelne.
















Ráz is . A készülék nem is tudom , hogy kaphatott forg. hozatali engedélyt. A készülék nagyon jó egyébbként . 