Fórum témák
» Több friss téma |
Udv, keszitek egy motorvezerlot es a neten talaltam hozzaezt a hid kapcsolast. Megepitettem, de idokozben keves lett az 5A amit a tranzisztorok tudnak. Beszereztem nehany 70A,60V teljesitmeny Mosfet-et es kernek egy kis segitseget a kapcsolas ataakitasahoz.
A fet doksija: RFP70N06 A fetnek megvan a P-csatornas parja is. Elore is koszi a segitseget.
Szia! Tudtommal ha a tranyók helyett FET-et alkalmazol, akkor elég a gate elektródával sorbakötni egy ellenállást. Kisebb FET-ek esetében ez kb 4,7Mohm, legalábbis ezekkel találkoztam. Szerintem a te esetedben sincs másképpen, de ne hagyatkozzál rám, majd megmondja olyan személy is, aki jobban ért hozzá.
a 4,7Mohm jobban tetszik. A 100nA ami a fetek vezerlesere van eleg kicsi.
Azért ez nem ilyen egyszerű, mert ha a gate-et lebegni hagyod, akkor nem kapcsol ki a fet. Tehát azt le kell húzni a source potenciáljára.
Az a 4,7M az kb. arra lesz jó, hogy megsüsd a feteket, mert hogy tisztességesen nem fognak kapcsolni, az biztos. A gate-et maximum néhánytíz ohmon keresztül kell a vezérlőre kötni. Mekkora frekvenciával kellene ennek a cuccnak működnie? És mekkora tápfeszültségről?
A tapfesz 24V, a freki valtozo, mert PWM fogja vezerelni.
Jobb lenne a kisebb ellenállás, még ha nem is hiszed.
A fet bemenete egy kapacitásként is felfogható, adott töltésmennyiséget fel kell halmoznod, hogy kinyisson, illetve el kell onnan távolítanod, hogy bezárjon. Ha túl nagy ellenálláson keresztül teszed ezt, akkor nem lesz elég idő a töltések megfelelő irányú áramlására, vagyis a PWM-jelből egy átlagolt, hullámzó valami lesz, a fet nem igazi kapcsolóüzemben fog működni, melegszik. Komolyabb elektronikákban is 10 ... 100 Ohm közti ellenállásokat találsz a gate-ek előtt, és a vezérlő IC-nek ettől kutya baja sem lesz (kifejezetten fet-meghajtóknál pedig szinte csak a zavarás csökkentése a szerepe).
Talaltam egy kapcsolast, hasonlo parameterekkel mint az enyem.
Itt 10K ellenallasokkal huzzak le a G-et a S- potencialjara. Ezekkel az ertekekkel hasznalhatom en is? Van erre valami keplet?
Mekkora lesz a pwm frekvenciája? Az említett oldalon található rajz nem pwm vezérléshez van.
Hát a rendes fet meghajtó kapcsolásokban egy normál ttl szerű kimenet van (tehát pozitív és negatív irányban is van egy egy tranzisztor.) ,vagy transzformátoron keresztül van meghajtva. Ha PWM et akarsz jobb ha elhiszed a 10 ohmot.
Sziasztok!
Remélem jó helyre írok. Az lenne a kérésem, hogy FET-eket hogyan lehet párhuzamosan kapcsolni? A választ előre is köszönöm!
Alapesetben összekötöd az ugyanolyan jelzésű kivezetéseket, semmi más nem kell. De attól is függ a dolog, hogy mire használod.
hy
szasztok lenne ezel a fet hid kapcsolásal kérdésem hogy eletros szakértöi szemel láttok e benne hibát ? http://kepfeltoltes.hu/080912/fethid2_www.kepfeltoltes.hu_.jpg én nemvágom anyira az eletrot de ezt tuttam több ilyesmi rajzrol lekövetkeztetésböl öszehozni! késöbbre tervezek bele rövidzár védelmet is ! az optorész nagyfeszültségü vezérléshez van ott a kapcsiba majd! szoval várom a hibba jelentéseket hogy mi is van ezem elkötve
Bocs titilla, de egy dvdlemez-től mit vársz?!
Sziasztok!
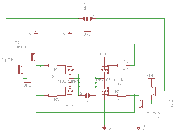
Pár hete ismerkedtem meg az SMD technológiával; van 1 (illetve több is) tök jó SMD dual-MosFet IC (IRF7103), mellyel teljes hidas motorvezérlőt szeretnék csinálni (15V, kb. 1A). Mellékeltem egy elképzelést; a tranyók 10k-10k "digitálisak" (alapból fel-le vannak húzva, és a bemenet is tranyós), V+=15V. Arra gondoltam, hogy: 1. az N(pn) tranyókból épített hídnál az átlós tranyókat kell egyszerre nyitni 2. ha P-N dual Mosfet lenne, akkor elég lenne oldalankéntpn 1 db N(pn) kapcsoló tranyó 3. mivel 2 N(pn) van, ezért az N(pn) vezérlő tranyóval csak GND-re tudnám húzni (közvetlenül) a P feszültséget igénylő N Mosfet-eket 4. ezért beraktam még 1-1 db P(np) kapcsolótranyót 5, az N(pn) tranyó GND-re húzza a kapcsoló P(np) tranyót, amely V+ szintre emeli a híd Mosfet-eket; kettessével Jók oda az 1k ellenállások (gate-re)? Helyes a gondolatmenetem? Köszi a válaszokat: fejesg Bocsi; ne tévesszen meg Benneteket a Dual-Mosfet kinézete - csak P-N Dual MosFet-et találtam az EAGLE rajzjelek között.... Különben 1:1 a lábkiosztásuk.
Az a baj, hogy az IRF7103 csak NFET, a hídhoz pedig 2db PFET is kellene felülre. Vagy felülre is NFET, de akkor a tápnál nagyobb feszt kell a Gate-re adnod, hogy kinyisson a felső NFET. Na ezt (is) csinálják a FET meghajtó IC-k.
Üdv.
Nagyon köszi a gyors választ. Szóval buktam 140 Ft-ot (...). Igazság szerint P-N dual MosFet-et akartam venni (IRF7309), de összekevertem a típust a boltban... Sebaj. Tehát ebből sem lesz "egyszerű" híd - mint a bipoláris tranyóknál. Köszi még 1x: fejesg
hali
Hogy akarod vezérelni a hidat sima kapcsolgatni irányváltásra vagy pwm hajtásra is? A fetek nemnagyon szeretik ha a gate vezérlés nincs lehidegitve mert vezérlés után esetleg nyitva maradnak továbra is!!!! Ezt meg oldhato "p" fetnék a gate és + táfesz felé teszel egy 1k elenálást! Ezt meg oldhato "n" fetnék a gate és - felé teszel egy 1k elenálást! persze minden fetnél külön külön! igy már viszazárnak a fetek is vezélés után is! Valahogy IGY A zener diodák el hagyhatok 20v alati tápfesznél! hisz legtöbb fetnél 20v általába a gate átütési feszültség amit nemnagyon szeretnek a fetek általába a zénerek meg akadájozák hogy 12v nagyobb juson a gate ra pl 20v feleti tápfesznél!
Sziasztok
Kellene egy kis segítség. kapcsrajz ezt a kapcsolást csináltam meg, csak más FETekkel, de nem akar rendesen működni. Piccel lenne vezérelve, pwmel. Az ellenálások beállításában tudna valaki segíteni. Köszi. A FETEK típusai a kapcsolásomban: IRL7833 és IRF 4905, a többi alkatrész ugyanaz.
http://www.allegromicro.com/en/Products/Motor-Driver-And-Interface-...t.ashx
És igen megtaláltam ami rajta van fet vezérlő IC! Ergó könnyen reprezentálható és nem 10eFt.
Hello, adódott egy hőmérséklet-megfutási problémám.
Van egy FET-es motorvezérlő H-bridge, és alatta egy áramszenzoros áramkör, amely lekapcsolja az aktuális PWM periódust, ha az áram túllépi a 25A-t, és csak akkor engedélyezi vissza, ha az áram ez alá csökken. Így a motoráram 25A-re van korlátozva. Az a probléma, hogy ebben az áramkorlátos működési tartományban a FET-en disszipálódó teljesítmény megemeli a hőmérsékletet, ami miatt nő az Rdson, ami miatt tovább nő a disszipált teljesítmény... (P=25^2*Rdson) Így lesz egy pozitív visszacsatolás a hőmérsékletre, ami miatt 15 másodperc után kinyíródnak a FET-ek. Ezt a FET-et használom, a 7. oldalon látható a Tj és az Rdson közötti pozitív korreláció (Figure 13), és ez minden MOSFETnél hasonló: STP120NF10 Mit lehet tenni, van ilyesmivel valakinek tapasztalata? A hűtőborda nem valami nagy, de elméletileg bármekkora hűtés esetén megvan ez a pozitív visszacsatolás, tehát a hőmérséklet növekedne. Ez most egy gyakorlati probléma, de igazából egy elméleti kérdés is: ez alapján bármilyen kis áramnál egy áramgenerátorként működő FET-ben létrejöhet ez a hőmérsékletmegfutás, vagy valamilyen hatás ezt tudja korlátozni?
Szia!
Csináld meg úgy, hogy az áramkorlát lekapcsolja a gate-vezérlést és ne a gate-feszültség csökkenését vonja maga után. A nem megfelelő nagyságú gate-feszültség nagy átmeneti ellenállást von maga után és ez bizony hőmegfutáshoz vezethet.
Lekapcsolja a gate-vezérlést, kapcsolóüzemben működik. Egy gyors tápfeszültség-supervisort használtam erre a célra, ami itt az áramszenzor jelét kapja.
De valójában az a FET megy tönkre először, amelyik mindig be van kapcsolva: a bal oldali félhíd van vezérelve a PWM-mel, és a jobb alsó FET van folyamatosan bekapcsolva. Ezen a motor induktivitása miatt akkor is fennmarad az áram, amikor a bal alsó is nyitva van, és közel állandó az áram. Mértem rajta a drain-source DC feszültséget, hidegen 0.25V, aztán ahogy melegszik 0.6V fölé emelkedik és ekkor megdöglik. Lehet, hogy nem csak az áramra, hanem a Vds-re is kéne korlátozni, vagy nem tudom...
Én azt tanácsolom, hogy kapcsoltasd le az összes gate.drájvert, ha túláramot érzékel az áramkör és akkor nem lehet túlmelegedés. A rajzon IGBT-k szerepelnek. Te is ezeket alkalmazod?
Látom már, nem IGBT, csak olyan furcsa az a rajzjel.
Nem ez MOSFET, amelyiket fent linkeltem, csak így jelölik a programban.
Azt értem, hogy az alsó FETeket is le lehetne kapcsolni túláramnál, akkor az induktív áram a jobb felső FET body diódáján vezetődne el, de attól még a pozitív visszacsatolás a hőmérsékletre továbbra is fennáll, mit gondolsz? Ezért akkor is túl tudna melegedni, csak valamivel később. Az áramlimites tartomány itt normál üzemi működés kellene legyen, hogy sokáig tudja tartani a max. nyomatékot a motor. |
Bejelentkezés
Hirdetés |









