Fórum témák
» Több friss téma |
Fórum » Kapcsolási rajzot keresek
Témaindító: Kallai Csaba, idő: Márc 11, 2006
Témakörök:
Sziasztok!
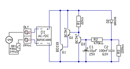
Szükségem lenne egy olyan kapcsolásra, ami 24V AC vel működik, (vagy DC vel, de akkor kérek egy Graetz hidas egyenirányítós kapcsolást is) és egy relét R11 kapcsol BE 3 másodpercig, aztán kikapcsol. Fontos hogy FIX 24V AC fogja hajtani ezt az áramkört R7-8-9-10 relé kontaktusokon keresztül, így azt szeretném ha az R11 csak egyszer húzna be és utánna hiába van rajta fesz többször nem.
Finder 80.01.0.240.0000 relé, DI üzemmód.
Köszönöm szépen, de ez nagyon drága. Ezért fogok valamilyen áramkört összeforrasztani hozzá. Nincs gond a pénzzel, csak azzal hogy ez még esti mesét is felolvassa nekem, és még reggel a kávémat is lefőzi.
Sziasztok!
Kapcsolást keresek a következő problémára: Egy 12V-os akkut kellene felügyelnie, aminek ha 10,5V alá süllyed a feszültsége lekapcsolja róla a terhelést. Mindaddig tartsa leválasztva az akkut a terhelésről, amíg annak feszültsége el nem éri újra a 12V-ot. Köszönettel!
Van időzítő és késleltető fórum témák, ott találhatsz megfelelő kapcsolásokat.
Hello! Megrajzoltam, mit kell tenni. Az áramkört egyszerűen csak sorba kötöd a relével. Mindegy hogy alá vagy fölé és melyik láb hova megy. De közvetlen 24V-ot ne kapcsolj az áramkörre, mert belepusztul. Szóval, csak a relén keresztül..
Sziasztok. A fiam ma áthozta az erősítőjét, vagy micsodát. Ehhez kellene kapcsolási rajz.Van benne egy-két ellenállás ami kissé megégett és nem tudom leolvasni a színkódját.
Sziasztok!
Digitális folyadékhőmérőhöz keresek kapcsolási rajzot (PIC nélkül) 250 C°-ig. Előre is köszönöm!
Hello! Ehhez elsőként el kell dönteni, milyen hőérzékelőd van/lesz. Másodsorban a kijelzés pontosság igényét meghatározni. Mert ez után lehet az érzékelőhöz (jelváltó) átalakító rajzot keresni/készíteni. Majd egy digitális voltmérőhöz illeszteni az egészet.
De lehet sokkal jobban jársz, ha veszel egy olcsó szabályzót, amihez van érzékelő. Azon ott a digitális kijelző is. (Többször árultak itt is ilyen panelműszert.) Amúgy milyen folyadék az, amit 250 fokra lehet hevíteni? Mert az érzékelőnek a közeget is el kell viselni..
Szia!
Főzésnél kellene a folyadékok hőmérsékletét mérni, pl olajét ami 150-200 C° között mozog. A pontosság legalább +/- 5%. Persze mindezt megvehetném, de izgalmasabb megépíteni kallódó alkatrészekből.
Én is az építés mellett lennék, de szerintem ez az a valami, amit amatőr módon nem lehet használható formában elkövetni. Mert hőelem kell, ahhoz hidegpont kompenzáció, precíz műveleti erősítő (vagy cél IC) és digitális műszer. Táplálás, tokozás. Soha nem lesz olyan kivitelű/kezelhető mint egy ilyen összeintegrált célkészülék.
De sejtésem szerint, ha ilyen "kallódó alkatrészeid" lennének, nem tetted volna fel a kérdést, mert tudtad volna a választ magad is. Hogy lásd kb. miről van szó.. TC0-200°C A hozzászólás módosítva: Feb 17, 2019
Szia!
Szerintem konyhába, nem szerencsés játszani az árammal, és minél egyszerűbb valami annál jobb. Bővebben: Link
szép napot mindenkinek
segítséget szeretnék kérni, ennek a készüléknek a kapcsolási rajza kellene daily ease de-314p akusztik alarm http://www.dailyease.com.hk/index_product_view.php?did=4425&did...=20718 sajnos én nem találtam köszönöm A hozzászólás módosítva: Feb 21, 2019
Szevasztok !
DENON DN 2000 F MK II.tápegység rajzot keresek. Nem azonos a 2000 F-essel .
szia
itt nézd meg https://www.hifiengine.com/manual_library/denon/dn-2000f.shtml A hozzászólás módosítva: Feb 21, 2019
Szeretném meglelni a Canon Pixma 220 Printer tápegységének a k.rajzát , ha megvan valakinek kérném szépen , sehol nem találtam a net-en ,nagyon örülnék neki. Tipus: K30292. Van itt egy kép is róla. előre is nagyon köszönöm , ha sikerülne.
A hozzászólás módosítva: Feb 21, 2019
Sziasztok. Keresném KOMPLETT leírását, kapcsolási rajzát az AM-FM Signal Generator TR-0734 / R076
Típusú masinának. Jelenleg a léptető gombokra az előlapon egyáltalán nem reagál, a frekvencia váltó gomb nem marad a helyén, kimenetén megjelenik modulált jel bár 10-20mVpp max. Válaszokat előre is köszönöm.
Sziasztok!
Kaptam egy régi-régi frekvenciamérő műszert. Típusa TR5253 Q18. Bővebben: Link Ehhez keresek kapcsolási rajzot. De sajnos a közös barátunk a google nem tud segíteni. Meglenne ez a rajz közületek valakinek? Köszönöm.
Üdv!
Dell Inspiron1525 Laptop adapter kapcsolási rajzot keresek. Köszi, ha valaki tudna segíteni.
Komplettet keresek ez pont az ami fent van elektrotanyán is ez is a 149. oldallal kezd :/
Üdv!
Megjavítva.Ha valakit érdekel hogyan,mi volt a hiba, szívesen leírom.
Konkrétan engem nem, de ha valaki később erre jár és érdekelné miért ne tudja. Írd tehát le lart pur lart.
Üdv!
Ha már így "benne voltam" a kapcsolóüzemű tápegységekben, egy korábban félretett 12V 1A-es "meghótt" tápot is megjavítottam.Na de ennél mi volt a hiba? A következő: a 12V helyett csak 6V volt terheletlenül. A kimeneten van egy dióda, amely nyitó-záró irányú ellenállása közel egyforma volt a helyén mérve. Egyik lábát kiforrasztva már tökéletes értéket mutatott. A hibát a kimeneten lévő 100 mikrofarados elkó okozta. Azt kicserélve (igaz olyan méretű és feszültségűm csak 220 mikrósban volt a "készletemben), máris tökéletesen működött. Ezt csak okulásképpen írtam le.
Üdv!
Ha Téged nem is érdekel, de kérésednek eleget teszek. Az NCP1271 azért tiltott le, mert a 19,5 V-os (kimenet) részen, ahol a laptophoz menő kábel(még benn a dobozban) zárlatos lett valamiért (szerintem a gyártásnál nem álltak a helyzet magaslatán), ugyanis ez a kábel úgy néz ki , ha elvágod a dobozon (kívül):belső vékony szigetelt ér(ez megy a tűre) - árnyékolás(ez a táp pozitivja) - szigetelés - árnyékolás(ez a táp minusza) - szigetelés(külső). Ezen a két árnyékoláson megy a "kajfó", így szétszedve látszik is a zárlat nyoma. Egyébként egy nemrég hozzászólónak is valószínű ez volt a hibája ezzel a kütyüvel,csak nem írta így le részletesen. Azért egy ha egy magyarnyelvű leírást tudnál küldeni az NCP1271-ről, az megköszönném!
Siasztok.
Van egy hibas Samsung bluetooth-os erositom melynek a sub boofer tapja hibasodott meg.Javitas celjabol keresem a kapcsolasi rajzot , vagy legalabb a tap rajzat . Ha valakinek megvan kerem segitsen. Elore is koszonom. |
Bejelentkezés
Hirdetés |











