Fórum témák
» Több friss téma |
- Ez a felület kizárólag, az elektronikában kezdők kérdéseinek van fenntartva és nem elfelejtve, hogy hobbielektronika a fórumunk!
- Ami tehát azt jelenti, hogy a nagymama bevásárlását nem itt beszéljük meg, ill. ez nem üzenőfal! - Kerülendő az olyan kérdés, amit egy másik meglévő (több mint 17000 van), témában kellene kitárgyalni! - És végül büntetés terhe mellett kerülendő az MSN és egyéb szleng, a magyar helyesírás mellőzése, beleértve a mondateleji nagybetűket is!
Mekkora termisztort alkalmaznátok ott ahol a 213V-os feszültségből kivonva a 86V-os szakaszt a maradék 127-et kell felemészteni 300mA-rel számolva? Találtam kettőt a pc tápba. Az egyik 103-as kód számú (7k-ról ugrott felfelé csak a műszeres mérés közbe), a másik MF72 5D11-es 4,7ohmos.
Multiból kellene még legalább egy, ha egyszerre kellene két (vagy több) dolgot mérned.
Igen
Köszönöm a hozzászólásokat. Multiméterből van egy analóg meg kettő digitális. csináltam hozzá banándugós kábeleket is. Viszont kezdő mérésekből még nem találtam túl sokat. Ebben (is) várnám a segítségeteket. A gpib-s műszer nagyon alkalmi vétel, mondjuk még nem próbáltam ki másrészt ezt is szeretném kipróbálni, tehát ez marad.
Sziasztok!
Egy ZX Spectrumhoz való Multiface 128 újraépítéséhez rendeltem pár IC-t és 74LS32 helyett SN84LS32N IC-t kültek. Rákerestem az 84LS32-re de adatlapot nem találtam, csak néhány kínai viszonteladó oldalát. Egyáltalán létezik 84LS32 IC vagy ez csak hibás szitázás? Esetleg valami tök más termék? Amúgy mit jelent a logikai IC-ken az első két betű?
Ha jobb válasz nem jön annyit tudok, hogy pld.: SN54LSxx kerámiatokozás, SN74LSxx műanyag tokozás, ebből következtetve az SN84LSxx a tokozásban lehet eltérés.
Ha jól emlékszem, az SN84 sorozat extrém hőmérsékletet elviselő tokozású TTL.
74LS32 - 54LS32 helyettesíthető 84LS32 -vel. De miért is kell 74LS32? A 74HCT32 is jó a helyére.
74 Normál működési hőmérséklet tartomány. 54 Nagyobb működési hőmérséklet tartomány.
Köszi mindenkinek a választ.
Amúgy erről a cuccról lenne szó: Multiface 128 A nyákot ebayről vettem készen, az alkatrészlista adott volt, csak az IC foglalatokat kellett beforrasztani, meg majd az epromot kell beégetni. Egyedül a 84LS32 zavart meg, hogy az mennyiben helyettesíti a 74LS32-t (azt küldtek a megrendelt alkatrészek között), de ha jól értem, akkor teljes mértékben.
4x4-es mátrix billentyűzetet szeretnék csinálni TTP223B-vel Arduinohoz, 4+4 vezetékkel. Tudnátok kapcsolást adni hozzá? Plusz nem vagyok teljesen biztos ezeknek a mátrix billentyűzeteknek a működési elvével. Az oszlopokra adják egymás után a HIGH jelet, majd kiolvassák hozzá a sorokat, hogy rövidre zárták-e (megnyomták)? Vagy hogy kell ezt pontosan elképzelni? Nagyon szépen köszönöm előre is a válaszokat!
Szia, lehet 4*4-eset is kapni, nem jobb azzal?
Nyomógombokat inkább úgy kötjük be, hogy megnyomáskor földre húzzák a bemenetet.
Ebből a célból vannak beépítve a bemeneteknél felhúzó ellenállások is. Elengedett állapotban magas szinten tartják a bemeneteket, így kisebb a zavar érzékenység. Még nagyon hasznos megoldás minden bemenetet 100n kerámia kondenzátorral a földre kötni. A gombok prrelezését lényegesen csökkentik.
Ez direkt ilyenre használható: MM74C922, MM74C923
Szerintem a TTP223 csak úgy nem köthető mátrixba, de ha odateszel egy CD4067 16=>1 multiplexert, akkor 4 vezetéken címzed, egy vezetéken beolvasod az aktuális szintet. Lehet (ha 5V-os a rendszer) SN74150 is a kapcsoló.
Egyéb esetben ilyenből alapban van 4x4-as kispanel, ha jól rémlik, az I2C-n kommunikál.
Üdv mindenkinek. Van egy VITALFit typ 8353 v/d párologtató a cx 1084 tönkrement tudna valaki helyettesítőt üdv.ml
Hívtam a boltot rendelés címszóval de nem tudnak hozni a szomszéd városba ahova járok.
Az áramkörbe épített ferrit gyűrűs zavarszűrőt mi alapján méretezik? Vagyis hogy kell?
Többféle megoldás létezik.
A legegyszerűbb, amikor a vezetékre egyszerűen ráhúznak egy ferrit gyűrűt, vagy hengert. Ez az ún vezetett nagyfrekvenciás sugárzásokat csillapítja, ami az árnyékoláson, vagy a vezeték körül terjed. Ilyen használatos adatátviteli, és kapcsolóüzemű tápok környezetében. Általános esetben az ferritgyűrű mint zavarszűrő induktivitás szerepel, egy, vagy több menetes tekerccsel, az induktivitástól függően. Az induktiviás nagysága a szűrendő frekvencia függvénye, a vezeték vastagsága - mivel többnyire táp ágban használják- az átfolyó áram függvénye. A ferrit formája lehet gyűrű (toroid), hengeres egy, vagy többlyukú, agy hengeres mag.
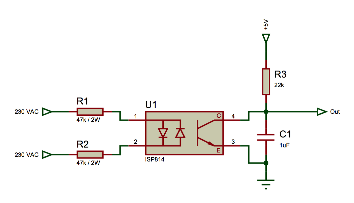
Üdv. Egy PICel szeretném ,,mérni,, a hálózati feszültséget, hogy van-e vagy nincs. Ehez kellene egy leválasztó.
Tehát van van hálózati feszültség 230V, akkor a PIC bemeneti lábán 5V lenne, ha nincs hálózati feszültség, akkor a lában 0V lenne. Eszembe jutott, hogy meg-e lehetne egyszerűen oldani egy optocsatolóval? Ha igen, milyennel, és hogyan?
Ugyan ez arduino példa, de valahogy így, mint itt a 2. kommentben: Bővebben: Link
Az ellenállásokat persze át kell számolni. Vagy a legegyszerűbb: keresel egy fölösleges telefontöltőt, manapság minden háztartásban van néhány. Olyan is jó, aminek kutya-macska megrágta a kábelét...
"A szűrendő frekvencia függvénye"
Milyen frekvenciákat tartalmazhat egy egyenirányított tápegység rendszer? Külső frekvencia? Hálózatból bekerült zavarok?
Attól függ. Trafós táp esetén 50, vagy 100 Hz, ill annak harmonikusai, mert ugye a brumm feszültség nem színusz alakú. De annak a 10. harmonikusa is csak 1 kHz, ilyen frekvencián a ferritre igen sok menet kell a kellő induktivitáshoz.
Viszont kapcsoló üzemű tápoknál a kapcsoló frekvencia is magas (40 . 100 kHz), ilyen helyeken alkalmaznak ferrit gyűrűket, (toroidra tekert induktivitásokat). Külső hálózat zavarai nem az egyenirányítón kerülnek a rendszerbe, hanem a szórt kapacitásokon keresztül. A hozzászólás módosítva: Márc 10, 2019
Tesztelve, használva. Fordított üzemmódban működik. Ha van 230 V akkor alacsony a kimenet, ha nincs, magas.
Tekertem most egyet találomra. Az értéke 190uH. Kipróbálom majd úgy hogy benne van a rendszerbe meg amikor nincs.
A hozzászólás módosítva: Márc 10, 2019
Trafós, csöves egyenirányítás esetén nemigen lesz különbség. Ilyen helyre néhány H -s induktivitásra lesz szükséged.
A hozzászólás módosítva: Márc 10, 2019
Nem gyakori optocsatoló. Milyen használható helyette ?
Bármilyen optocsatoló használható, h egy Graetz-hídon keresztül táplálod.
Bakman rajzában nicns híd.
Akkor most mit is hogyan- milyet?
Sokáig tart, mire lerajzolom. Megvárod?
|
Bejelentkezés
Hirdetés |












