Fórum témák

» Több friss téma
Fórum » Időzítő
 
Témaindító: Mekkmester, idő: Dec 25, 2005
Témakörök:
Lapozás: OK   63 / 77
(#) orcika70 válasza Gameboy64 hozzászólására (») Okt 28, 2018 /
 
(#) Gameboy64 hozzászólása Okt 28, 2018 /
 
Orcika70! Nagyon köszönöm! Pont ilyenre van szükségem, király kapcsolás. Köszi a gyors reagálást!!!
(#) webinas hozzászólása Dec 1, 2018 /
 
Sziasztok!
Egy kis segítséget szeretnék kérni.
Összeraktam az alábbi időzítőt próbapanelen, és úgy működött ahogy szerettem volna, vagyis hogy az időzítésnek megfelelően egy pillanatra meghúz a relé.
Csináltam hozzá NYÁK-ot, így viszont pont fordítva működik, folyamatosan húz a relé, és az időzítésnek megfelelően egy pillanatra elenged.
Mit rontottam el?
Úgy gondolom, hogy alacsony szinten kellene indulnia az 555-nek, nem?
Nálam a C2 10uF, a poti meg az R1 megohmos.
A hozzászólás módosítva: Dec 1, 2018

idozito3.jpg
    
(#) dokidoki válasza webinas hozzászólására (») Dec 1, 2018 /
 
A relét tedd polaritáshelyesen (dióda miatt) a GND pontra.
(#) webinas válasza dokidoki hozzászólására (») Dec 1, 2018 /
 
Bocsi, azt nem írtam, hogy én egy BD139 tranzisztorral kapcsolom a relét. Az nincs a rajzon.
A hozzászólás módosítva: Dec 1, 2018
(#) dokidoki válasza webinas hozzászólására (») Dec 1, 2018 / 1
 
Tranzisztor invertál, ezért van akkor. Tegyél a BD elé egy másik kisebb BC npn-t és jó lesz. Vagy a BD ki kell cseréni PNP típusra...
(#) webinas válasza dokidoki hozzászólására (») Dec 1, 2018 /
 
Köszönöm a segítséget, ma megint tanultam valamit!
BC557B-re kicseréltem.

Köszönöm még egyszer!
(#) xpedient hozzászólása Dec 13, 2018 /
 
Sziasztok
Nekem olyan kapcsolásra lenne szükségem, ami egy impulzusra(nyomógomb) elindít egy időzítőt, az pedig a beállított időtartam végén szintén csak egy impulzust ad le. Az időzítőnek nem kell pontosnak lennie, 5-10 sec közötti érték lenne ideális.
(#) proli007 válasza xpedient hozzászólására (») Dec 13, 2018 /
 
Hello! Oké, csak nem mondtad a tápfeszültséget, hogy a nyomógomb milyen impulzust ad tápot vagy GND-t. Hogy a kimenti impulzus milyen hosszú legyen, és tápot adjon ki, vagy GND-t. Feszültséget vagy nyitott kollektort. Esetleg relét működtet, vagy a kimenet terhelhetőségét kellene megadni.
A hozzászólás módosítva: Dec 13, 2018
(#) xpedient hozzászólása Dec 15, 2018 /
 
Legyen 12v a táp, adjon tápot a nyomógomb, kimenet hossza csak pillanatnyi, mintha nyomógombot nyomnék meg, de legyen 0,5 sec, és egy relét húzzon meg.
A kapcsolással 2 nyomógomb egymás utáni megnyomását szeretném automatizálni.
Konkrétan ez egy ősrégi sorompó vezérlése lenne. Vezérlőpanele nincs, csak egy motor, amit két végálláskapcsoló állít meg az alsó- és felső helyzetében. De nem is ez a lényeg, hanem a portásnak van 2 nyomógombja(fel és le), de mivel elég lusta, ezért mikor felnyitja, általában úgy is hagyja, úgyhogy van hogy órákig fel van nyitva a sorompó. Ezért azt szeretném, hogy a fel gomb megnyomása után kb. 10 sec-el a le gomb "megnyomódjon". Az egész rendszer 230V-os, de majd relékkel megoldom, úgy is bele kell még szerkeszteni egy fotocellát is, nehogy rácsukja automatikusan vmire a sorompót. Az se egyszerű, de az egy másik történet.
A hozzászólás módosítva: Dec 15, 2018
(#) lóri válasza xpedient hozzászólására (») Dec 15, 2018 /
 
"de mivel elég lusta" Ilyenért jobb helyen kirúgnák.
(#) proli007 válasza xpedient hozzászólására (») Dec 15, 2018 /
 
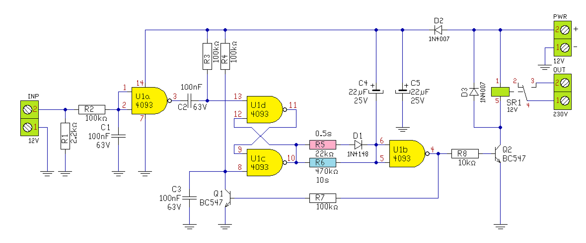
Hello! Remélem ilyesmire gondoltál..
(#) xpedient válasza proli007 hozzászólására (») Dec 15, 2018 /
 
Remélem igen. Bár én nem értek annyira hozzá. El tudnád magyarázni konkrétan hogy működik ez az áramkör?
(#) proli007 válasza xpedient hozzászólására (») Dec 15, 2018 /
 
- Az U1d és U1c kapu egy RS tárolót alkot. Tápfesz bekapcsolásakor a C3 kndi alacsony szintre húzza a tároló 8-as Reset bemenetét. Így az U1c kimenete magas szinten van.
- Az R6-on keresztül az U1b bemenete is magas szintet kap í8meg a C4 sincs feltöltődve), így az U1b kimenete alacsony szintű A Q2 zárva avn, és a relé elejtett állapotú.
- Ez az állapot mindaddig fennáll, míg az INP bemenetre a nyomógombtól 12V nem érkezik. Ekkor az U1a bemenete magas szintre, így kimenete alacsony szintre vált. Az U1a kimenetének alacsony szintje a C2-őn keresztül egy pillanatra alacsony szintre húzza a tároló 13-as Set bemenetét.
- A tároló átbillen és az U1c kimenete alacsony szintre vált. Az R6-on keresztül el kezd feltöltődni a C4 időzítő kondi.
- Kb. 10sec alatt, az U1b bemenete alacsony szintre csökken. A kimenete pedig magas. Így a Q2 meghúzza a relét, a Q1 pedig törli a tárolót.
- Mivel ekkor az U1c kimenete magas szintre vált, a C4 kondi "gyorsan" ki fog sülni az R5-D1 útvonalon.
- Mikor az U1b bemenete magas szintre vált, a kimenete alacsony szintű lesz. Q2 lezár, a relé elejt. Valamint a Q1 is zár és megszünteti a tároló törlő jelét.
- Kezdődhet az új ciklus.
- A késleltetés idejét az R6*C4 időállandója adja, az impulzus idejét, míg húz a relé, az R5*C4 időállandója fogja meghatározni. (Némileg ezt az időt, befolyásolja az R6 értéke is.)
- A C3 biztosítja a tároló alaphelyzetét bekapcsoláskor. A C1*R2 megvédi a bementet a tranziens zavartól. A C2-R3 a nyomógomb megnyomásakor egy impulzussal bebillenti a tárolót. HA valaki folyamatosan nyomná a nyomógombot, akkor is csak a megnyomáskor képződik Set impulzus.
(#) xpedient válasza proli007 hozzászólására (») Dec 15, 2018 /
 
Hú ez nagyon részletes magyarázat volt. Köszönöm szépen. Megépítem és remélem jó lesz. Utána jöhet a fotocellás rész. Mégy egyszer köszi.
(#) Artur001 hozzászólása Feb 22, 2019 /
 
Sziasztok!
Szeretném a segítségeteket kérni egy több témán is átívelő feladat miatt.
A következő a lényeg:
Adott egy szalagrendszer, mely tálcákat szállít. Ez a szalag átmegy egy gépen, melyben a tálcák néha elfordulnak, így megakad az egész rendszer, és kifolyik a víz, amit a tálcákra spriccel a gép. A személyzet általában csak későn veszi észre ezt a problémát, addigra legalább az inverter, vagy rosszabb esetben a motor beázik.
Egy olyan elektronikát szeretnék építeni ide, ami figyeli a behaladt tálcákat és ha megadott időtartamon belül nem érkezik ki a tálca, akkor leold a vészkör (ez jelenleg is van a gépben, sorba kötve az összes vészleállító gombbal)
Első körben egy infra led-es fénysorompós megoldásra gondoltam a gép előtt és mögött mely figyeli hogy a behaladt tálca ki is jött-e, és egy időzítőn, de a megvalósításon picit elakadtam.
Probléma még, hogy néha összeszaladnak a tálcák, így valamikor egymáshoz érnek, ezt nem tudom kiküszöbölni, ezért nehezebb a megvalósítás.

A segítségeteket előre is köszönöm:
Artúr
(#) kaqkk válasza Artur001 hozzászólására (») Feb 22, 2019 /
 
A pic égetés nyáktervezés megy ?
(#) Artur001 válasza kaqkk hozzászólására (») Feb 22, 2019 /
 
Jelenleg tanulási fázisban vagyok minden ilyen elektronikát érintő területen, így még nem, de bízom benne, hogy hamarosan eljutok odáig.
(#) Artur001 válasza kaqkk hozzászólására (») Feb 22, 2019 /
 
Esetleg azt is megköszönöm, ha tudsz ajánlani szakirodalmat az elektronika világának elsajátításához
(#) pont válasza Artur001 hozzászólására (») Feb 23, 2019 / 1
 
Szia!

Úgy tűnik ez egy ipari berendezés, oda viszont nem valóak (nem szabályos, ráfogják, hogy balesetveszélyes, ha nincs CE minősítést stb...) barkács megoldások. Ha már tanuláson agyalsz akkor tanuld inkább a PLC-ket.
(#) Horvath65 hozzászólása Feb 25, 2019 /
 
Helló Proli 007! A 2014 okóber 27.-i hrsz-edben lévő kapcsolást átlehetne-e alakítani, hogy fényre is kapcsoljon. Mégpedig úgy, hogy reggel (még sötétben) nyomógomb meg nyom lámpa világít. De, ha a fényerő eléri a küszöböt akkor kikapcsol, ha nem akkor a beállított értéken időre kapcsol ki. Este fordítva még világosban bekapcsolva és sötétedés után időzítő kikapcsolja az áramkört. Bővebben: Link
(#) Bakman válasza Artur001 hozzászólására (») Feb 25, 2019 / 1
 
Idézet:
„az inverter, vagy rosszabb esetben a motor beázik.”
Nem lenne egyszerűbben kivitelezhető, hogy ne tudjon elázni az elektromos rész (burkolat, terelőlemez stb.)? pont kolléga rátapintott a lényegre, miszerint a beavatkozás (legyen szó bármilyen elektronikáról) felelősséget is ró az elkövetőre.
(#) Artur001 válasza Bakman hozzászólására (») Feb 25, 2019 /
 
De, egyszerűbb lenne, ha nem olyan abnormálisan kivitelezett lenne a hajtómű része a motornak.. Viszont! A kolléga javaslata alapján megszületett a megoldás, egy PLC személyében, melyre a program már elkészült, és beszerzés alatt vannak az alkatrészek is!

Nagyon köszönöm a segítségeteket!
(#) proli007 válasza Horvath65 hozzászólására (») Márc 10, 2019 / 1
 
Hello! Ebben a kapcsolásban alapvetően nincs külön tároló a működésre. Vagy is a gomb megnyomásakor tápfeszt kap az áramkör, a tápot aztán a relé biztosítja, mint "öntartó kör". Amikor pedig lejár az idő, a tranyó elejti a relét és ezzel a tápfesz is megszűnik.
Az IC kimenete a táp bekapcsolásakor alacsony szintű így kapcsolja a tranyót. De kikapcsolni csak az idő lejárta tudja. A számlálót viszont nem lehet a "végére ugratni", csak törölni. Viszont ez meg a bekapcsolt állapot.
Beavatkozni fénnyel legegyszerűbben talán úgy lehet, ha a tranyó helyett egy P-Fet-et alkalmazol. (Pld. BS250) Ekkor a fényérzékelőt be lehet kötni a GS közé, és a lekapcsolási értéket (nem túl precíziósan) az R7 értékével lehet beállítani. Ekkor fényben a CDS (vagy fotodióda) zárva tartja a Fet-et, és hiába próbálná bekapcsolni az IC. Tehát teljesülne, hogy az időzítő csak sötétben működik, világosban pedig nem lehet bekapcsolni. Vagy ha az idő telik, és kivilágosodik, akkor "a fény kapcsolja ki" a lámpát.
De az esti "fordítva működés" számomra nem logikus. Mert ha fényre kikapcsol, akkor fényben nem is lehet bekapcsolni. Tehát ez, "még világosban bekapcsolva" nem tud teljesülni. Mert honnan tudja szegény, fotó érzékelő, hogy most reggel van vagy este lesz? Tehát valami vagy ne kerek, vagy én nem értem mit szeretnél..
(#) Horvath65 válasza proli007 hozzászólására (») Márc 10, 2019 /
 
Helló! A lényeg az lenne, ha reggel még sötétben megnyomom a gombot bekapcsol és amint kivilágosodik lekapcsol, vagy az időzítő kapcsol ki.Ha kivilágosodik akkor az időzítőt kikapcsolja, hanem világosodik ki akkor az időzítő végig megy. Este még világosban nyomógomb bekapcsol, ha világos van nem engedi indulni az időzítőt, de maikor sötétedik indul az időzítő és beállításra kikapcsol. Ezt össze lehet házasítani a másik áramkörrel?
(#) kaqkk válasza Horvath65 hozzászólására (») Márc 10, 2019 /
 
Te egy Ilyet szeretnél csinálni ? Kár vele görcsölni ennyi pénzért, szétszedsz egy ilyet mindent tud amit szeretnél .Benne van az időzítő és a fénykapcsoló is
A hozzászólás módosítva: Márc 10, 2019
(#) Horvath65 válasza kaqkk hozzászólására (») Márc 10, 2019 /
 
Helló! Nem jó, mert csak öt percig időzít. Nekem több kellene. Legalább egy, de inkább két óra. Mert reggel kb. fél öt körül kapcsolnám be este meg sötétedés után is ennyit kellene menni. Télen lenne fontos, nyáron meg tiltana a CDS.
(#) kaqkk válasza Horvath65 hozzászólására (») Márc 10, 2019 /
 
Akkor ez pic-avr-arduino gyanus lesz . A legegyszerűbb valamilyen kontrollerrel megoldani a feladatot ..
(#) Horvath65 válasza kaqkk hozzászólására (») Márc 10, 2019 /
 
Helló Annyit értek hozzá mint hajdú a harangöntéshez. De talán proli007 tud megoldást. Amit az kezdő hrsz-ben és a maiban belinkeltem nem lehet össze házasítani?
(#) kaqkk válasza Horvath65 hozzászólására (») Márc 10, 2019 /
 
Amit a hozzászólásban láttam kapcsirajzot az tudja a hosszú idejű időzítést de amit a fényérzékelővel szeretnél az reggel-este üti egymást , nem tudom analóg módon hogyan lehetne megoldani .
Következő: »»   63 / 77
Bejelentkezés

Belépés

Hirdetés
XDT.hu
Az oldalon sütiket használunk a helyes működéshez. Bővebb információt az adatvédelmi szabályzatban olvashatsz. Megértettem