Fórum témák
» Több friss téma |
Fórum » Időzítő
Témaindító: Mekkmester, idő: Dec 25, 2005
Témakörök:
Nagyon köszönöm a hosszú választ, próbálom megfejteni. Egyenlőre a 100nF-os kondenzátorral már jól működik a kapcsolás, már nem szed össze semmilyen zajt, úgyhogy nem terhellek azzal, hogy rajzold meg a kapcsolást, de nagyon köszönöm a segítséget!
A hozzászólás módosítva: Márc 19, 2018
Tisztelettel köszöntök mindenkit!
Lelkes amatőrként egy olyan kapcsolásra lenne szükségem, ami bekapcsoláskor meghúz egy relét, benntart 0-60 másodpercig, majd elenged 0-60 percig és ezt ismétli kikapcsolásig. Mindkét időintervallum állítható kellene, hogy legyen. Előre is köszönöm a segítséget!
Picet tudsz égetni ?
Sajnos nem!
Köszönöm szépen! Sajnos most nincs rá időm, de éjszaka átnézem. Még egyszer köszönöm!!!
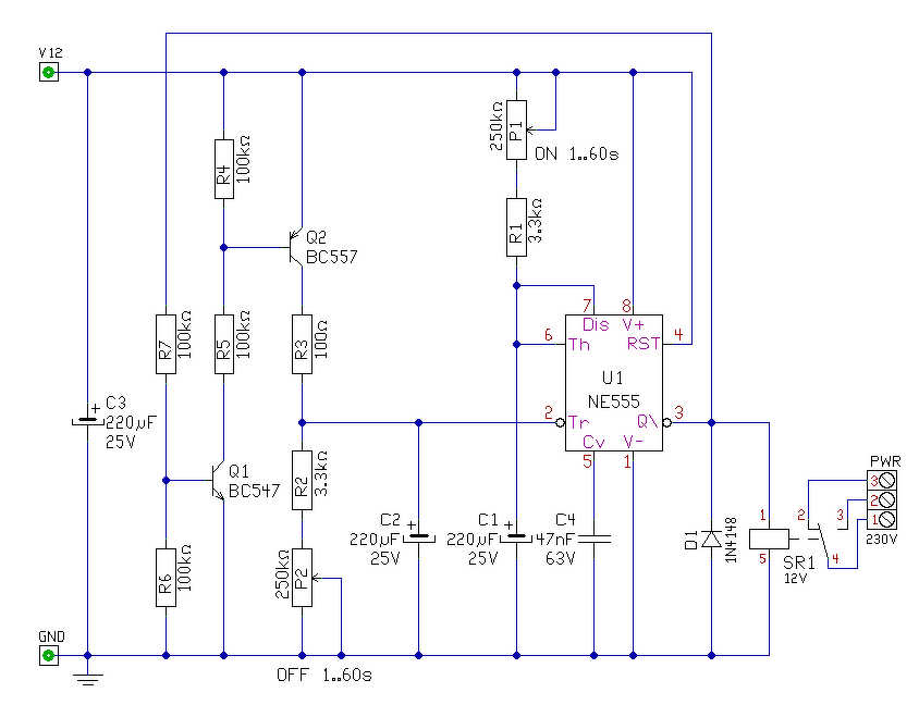
Hello! Megrajzoltam amit szeretnél. De az 1 perc a maximum, amit RC időzítéssel ésszerű megoldani. Ha több, akkor ott a számláló, amit Kokozo is belinkelt.
Köszönöm szépen, nagyon kedvesek vagytok!!!
Helló Mindenkinek!
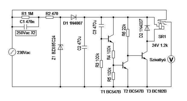
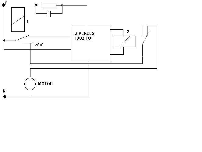
Egy különleges időzítő kapcsolási rajzra lenne szükségem. Van egy 220-as váltóérintkezős relém. Ha behúz, kb 30 mp-ig üzemeltet egy motort. Teszi ezt óránként egyszer. Ez megvan. Ennek a váltóérintkezőnek a nyitóérintkezőjére kellene egy olyan időzítő, ami, ha a relé véletlenül (mondjuk összeégett, összetapadt érintkező) több, min 2 percig behúzva marad, akkor behúz egy relét, ami öntartó lesz. Jó lenne, ha az elektronika valami egyszerű, tranzisztoros analóg áramkör lenne, hálózati feszről. Van 5, 12, 24v-os relém, bc 182, bc547 tranzisztorom. Tehát egy időzítő, amely kb 2 perces nyitott bemenetre öntartó záró érintkezőt ad, hálózati feszről. Nagyon szépen köszönöm.
Nem egyszerűbb ha a motorral párhuzamos áramkörbe beiktatni az időzítőt ?
Ha behúz a relé és a motor forog akkor együtt indul egy másik timer, ha letelt a 30 sec leáll a timer is mert nem kap tápot . Ha tovább tart 2 percnél az esemény akkor pedig beindul az relé meghúzása.
Hát, a feltett kérdéssel ellentétben nekem úgy is jó, hogy ha a motor 2 percig kap áramot, akkor behúz az elektronika. Tehát a tápot a motorral párhuzamosan kapja. Valamint annak a relének az áramkörét szakítja meg, amelyik a motor relét kapcsolja. De az időzítőnek öntartónak kell maradnia. Tehát ez nekem így nem jó, mert ha nem kap áramot a motor, akkor az időzítő sem. Így újraindul az egész. Na módosítom a rajzot, hogy mi is kellene pontosan.
(én is csak most kezdem átlátni a részleteket) Az időzítőnek mindenféleképpen úgy kell működnie, hogy ha a bemenete több, mint 2 percig nyitott marad, akkor behúz egy relét. Szóval az a lényeg, hogy az 1-es relét vezérli egy időkapcsoló. Óránként egyszer beindítja a szivattyút 30 mp-re. Ha ez az idő több, mint 2 perc, akkor megszakítja a 2-es relé a motor működését, amíg újra nem indítom, amíg nem szünik meg a hiba. A rajzra már nem fért rá, de egy megszakító nyomógomb lenne a fázisra kötve, mint reset gomb, ami által megszakítja az áramkörök áramellátását.
Kép lemaradt.
A hozzászólás módosítva: Máj 17, 2018
Vagy nem érted, vagy túlkomplikálod a dolgot.
- Az időzítőd tápfeszültséget ad ennek az áramkörnek óránként. (Ahol a 230V-ot rajzoltam.) - Ekkor az áramkör ezt tovább engedi a feszültséget a motor felé. A szivattyú dolgozik. - Ha az időzítő két perc után sem kapcsolja ki a szivattyút, akkor az áramkör meghúzza a relét és az lebontja a szivattyú felé menő feszültséget. A szivattyú leáll, de mivel az időzítő felől a táp nem szűnik meg, az áramkör húzva tartja a relét. (Nem kell itt öntartás, a működés biztosítja ezt.) - Ha az időzítő még is bontja a tápot, (mert letelt az idő, vagy kikapcsoltad) akkor az áramkör sem kap tápot a reléje elejt. Így az idő figyelése a következő ciklusban újra kezdődik. - Ha az időzítő "normálisan működik" (óránként 30 sec ideig) akkor az áramkör "passzív marad" és a nyugvó érintkezőn keresztül mindig eljut a 230V a szivattyú felé. Ennyi ez és nem több.. Vagy is ez a védelmi áramkör egyszerűen "sorba van" az időzítő és a szivattyú között és ha túl hosszan menne a szivattyú, beavatkozik. Ha nem, akkor csak "figyel".
Na így már értem. Akkor ez tökéletes lesz! Megint nagyon jót alkottál!
Nagyon szépen köszönöm!!!! Gondolom az időt R3-al lehet állítani, ha esetleg szükség lenne rá?
Sziasztok!
Szeretnék egy adott kapcsolást megvalósítani, de amatőr vagyok, így szeretném a segítségeteket kérni. Ez az egész kocsiba fog kerülni, vagy kerülne. A lényege az lenne, hogy állandó GND-t tudok rá kapcsolni. Mikor rákapcsolom a GND-t 2-3 másodpercig késleltessen, majd húzzon meg egy relét, ami megszakítja a GND lámpa felé menő jelét. Így rákapcsoláskor világít, majd a GND még mindig rajta van, de lekapcsolja 2-3 másodperc után.Köszönöm nektek előre is!
Hello! A relének túl sok értelme nincs, mert a meghúzás után is fogyasztana. Csak akkor, ha valami hatalmas áramot kellene kapcsolni, de akkor is fordítva kellene működnie. (Ejtene mikor letelik az idő.) De 20W-ig egy olcsó FET is megteszi.
Ismét nagyon szuper vagy!! Nagyon szépen köszönöm!!
Már be is építettem a kocsiba! Tökéletes!
Sziasztok.
Olyan időzítő/visszaszámláló kapcsolást keresek amit tetszőlegesen be tudok állítani mondjuk 0-10 percig. A cél csak annyi lenne, hogy ha pl beállítok rajta 6 percet és ha tápot adok rá akkor kezdjen el visszaszámolni. Ha esetleg hat percnél hamarabb megszüntetem a tápellátását és újra bekapcsolom akkor ismét hat percről számoljon vissza. Elég lenne 3 digites 7 szegmenses kijelzés, perc/másodperc. Linket is szívesen veszem, de sajnos így ezekkel a paraméterekkel semmit nem találok.
Ez mirokontrollernek való feladat pic-arduino-avr .
Sajna ahhoz kevés vagyok, arduino mini meg pic jöhetne, csak a programozással van gond
Ha gyors és egyszerű megoldást keresel, ami nem a legköltséghatékonyabb (bár ki tudja, hiszen a nyák gyártás, gyártatás nem olcsó!), akkor egy Arduino nano, 16*2 LCD, hozzá egy I2C illesztő. Potméterrel, gombokkal, IR távirányítóval, ... "bármivel" tudod állítani az időt. Kimenete több, PWM és digitális.
https://www.hestore.hu/prod_10035527.html 1331.- https://www.hestore.hu/prod_10036401.html 970.- (kék kicsit drágább) https://www.hestore.hu/prod_10035516.html 390.- Tápegység, relé, ilyesmi tőled függ, hogy mire használod. Ja, programozás kezdőnek kb. 1 óra max (ha telepítve van minden).
Köszi szépen.
Ezek közül van mindenem csak a I2C hiányzik. Nyák gyártás sem okoz gondot rajz alapján, csak a program írással vannak gondok. Semmi relé nem kell a kimenetére, nekem elég csak annyi, hogy ha bekapcsolom akkor a beállított időről számoljon vissza.
Szia!
Nem kötelező az I2C használta, az LCD kijelzőt, akár 8 illetve 4 bites módban is használhatod. I2C esetén kevesebb vezetékre van szükséged, azért célszerű azt használni. A kódban , csak a kijelző iniciálását kell átírni, illetve megmondani , hogy kötötted be a kijelzőt. 4 bites mód esetén: Idézet: „//RS= 12, EN = 11, D4 = 5, D5 = 4, D6 = 3, D7 = 2 LiquidCrystal lcd(12, 11, 5, 4, 3, 2);”
Szervusztok Urak!
Adott 24V= táp. Szeretnék egy relét folyamatosan ki-be kapcsoltatni 5 percenként 10 sec-re. Jó lenne,ha az időket potival szabályozni lehetne, kb.±50%-ban. 555 IC-vel vagy CD4541-el lenne megbízhatóbb? Ha esetleg valaki tudna kreálni egy rajzot, nagyon megköszönném. |
Bejelentkezés
Hirdetés |











A lényege az lenne, hogy állandó GND-t tudok rá kapcsolni. Mikor rákapcsolom a GND-t 2-3 másodpercig késleltessen, majd húzzon meg egy relét, ami megszakítja a GND lámpa felé menő jelét.
Így rákapcsoláskor világít, majd a GND még mindig rajta van, de lekapcsolja 2-3 másodperc után.






