Fórum témák
» Több friss téma |
A 32 Ω-os fejhallgatóhoz az NE5532-n alapuló KIT-et ajánlom.
Az adott kapcsoláshoz kértem segítséget jobbítási okból, a felmerült változtatások kiválasztása miatt. Ha valakinek még lenne jobb ötlete, adott körülmények között, ami jobb torzítási eredményt eredményezne,
tisztelettel megköszönöm!
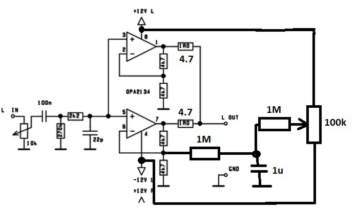
Mondjuk egy ilyen. Ezzel a két műveleti közti offszet eltolható, így egy viszonylagos "AB" osztály jön létre. Pontosabban valami komplementer "AC" osztály már ha van ilyen elnevezés.
Érdekes elmélet, le kellene szimulálni. Addig eljutottam, hogy az AB osztálynál a páratlan harmonikusok dominálnak addig kimeneti jelszintig, míg le nem zár az egyik végtranzisztor. Azt már beszéltük, hogy a zenében az áramirány váltások javarésze a két féltáp közé esik és itt a páros harmonikusok dominálnak. Pozitív félperiódusban a felső végtranzisztorok munka ellenállása a hangszóró lesz. Lényegében ezt valósítottad meg ezzel a munkapont eltolással, ha jól értelmezem az elvet. Érdekes. Majd mek-elek elmondja mit tapasztalt, ha kipróbálja ezt az elrendezést... kíváncsian várom a tesztet.
Közben itt valaki a fejemben azt súgta, hogy mind a két kimenetet ugyanarra a tápsínre lehet kötni egy-egy ellenállással, mert nem lesz tőle aszimmetrikusan terhelve a táp két fele. Nem a föld felé folyik ugyanis az ellenállás árama, hanem a másik tápsín felé.
Ennél az ofszet eltolós dolognál jobb lenne mind a két erősítőfelet elhangolni egyiket pozitív, másikat negatív irányba, és akkor kis kivezérlésnél "A" osztályban tudna üzemelni. Igazából a műveleti erősítő viszonylag alacsony nyugalmi áramának növelése lenne a cél, de kérdéses mit javít. Az igaz hogy a zenei jel alig tartózkodik a nulla közelében, és ezt hangoskodáskor ki is használják, mivel PA cuccokban gyakran nem folyik nyugalmi áram a végerősítő fokozaton, de ki is van hajtva rendesen. Viszont zene hallgatás közben éppen az olyan halk részletek mutatják a teret mint amilyen egy elhalkult hang utáni visszhang. Ezek viszont jóval halkabbak mint a zene többi része. A denevér is így képezi le a teret. Szóval úgy gondolom fontosak ezek a halk részletek. Persze ez megint csak agyalás, mert nem tudom mennyivel jobb vagy rosszabb lesz az eredmény.
Először is köszönöm a segítségeteket!
Tegnap este fájdalmas eredményre jutottam. A FH4 a 72 ohmos K701-el siralmasan szólt. Nem tetszett a DAC bejáratás során használt LME49720-knak. Még a magasakat is lespórolta a cucc. Ebből arra következtettem, hogy tévedtem, amikor a DAC monitorerősítőjének gondoltam ezt a kapcsolást. Dehát annak idején a PC hangkártyájáról olyan használható volt, igaz akkoriban csak 32 ohmos hallgatót látott. Már azon törtem a fejem, hogy hogy hasznosítom a V5D-ket, mivel duál monoban szoktam építeni. Hát ma megjöttek a Bursonok. Kíványcsian, sokat nem várva, tettem őket a FH4-be. E dolgokkal behavazva fényképeztem le a kísérleti állapotát, amikor észrevettem a keresőbe, hogy az egyiket fordítva dugtam be a foglalatba. Ez a szegény a fényképnek köszönheti az életét, én meg , hogy egy butasággal kevesebbel megúsztam. Hát lett meglepetés....... Köszönő viszonyban sem volt az amit hallottam, amikor az LME49720 volt benne. Magasak és mélyek többen lettek, az egész tér kitisztult ahhoz képest, anélkül, hogy bármi máson változtattam volna. Egy felvételen azonnal hallhatóvá váltak a felvételi stúdió falai. Igaz nem ingyen adták, de a csoda amit csinál sem semmi. Na most nincs bejáratva, addig nem is változtatnék semmin. Hát így jártam a FH4 -el A hozzászólás módosítva: Máj 6, 2019
A mély hangok megjelenése sokszor észrevehető, ha lecsökken az erősítő torzítása. Egy basszus gitár hangja például tartalmaz olyan összetevőket, amelyek harmonikusai olyan mély alaphangoknak, amit nem is visz át a rendszer. Ha ezek a harmonikusok nem modulálódnak más hangokkal, akkor a fül visszafejti az alaphangot, így hallhatóvá válik. Valójában nincs jelen, de halljuk. Ez viszont nem csak elmélet, hanem gyakorlati megfigyelés.
Talán egy órát ment a V5 a FH4-ben, amikor már a teteje igen felmelegedett. Az oldala nem volt olyan meleg, mint a teteje. Tettem egy próbát, és sikerrel járt. Kivéve a V5-öt, finoman elemelgettem egy kis hézagnyira az oldalát az alján, körbe, körbe, majd a lukba akasutott gémkapoccsal megtartva a házát, az alját finoman jobbra balra mozgatva, sikaerült levenni a házat az ák.-ről.
Ez lenne az a másik, amit említettem.
Beletettem némi keresztezési torzítást a szimulációba.
Szépen látszik, ha "AB" osztályúra van előfeszítve a tápra kötött ellenállásokkal, lehet, hogy több kárt csinál, mint hasznot, de "A" osztályban már hozza az "elvárásokat". Talán megérne egy misét egy próba, de nekem nincs fejhallgatóm.
Ezt ne építs meg szerintem. A BS170 nyitófeszültsége 1.7V körül van. Csak egy villanást fogsz látni ha ezt bekapcsolod.
Egyszerűnek tűnik, de ne tévesszen meg. A TL nyugalmi árama, valamint a fetek UGS feszültsége gyártó függő. Ráadásul a fetekről nem találtam olyan adatlapot, amelyiken szerepel a hőmérsékletet vs transzfer karakterisztika. Kicsit megugrik az áram, aztán repül a fet. Ezek a tápáram vezérelt erősítők megizzasztják az építőt rendesen.
Szerinted a TL helyett elképzelhető a V5?
Ebbe a kapcsolásba mindegy. Mivel nem ismerem a V5 belét, nem tudok semmit mondani. Az ilyen kapcsolások nekem leginkább egy lézerdiódához hasonlítanak. Szép, meg biztosan jó is, de a munkapont beállítása nagyon kiélezett. Ahogy Karesz is írta, egy egy villanás és kész. Ha mégis tetszik, akkor egy mérőkapcsolásban meg kell mérni a V5-öt 10-50 celziusz között minden terheléssel, majd a feteket is. Csak utána lehet eldönteni hogyan tovább. Viszont egy komplementer source követő túláram védelemmel sokkal biztonságosabb. Bár kicsik a fetek, így nagyon spiccen működnének.
Neked is köszönöm a segítséget! Most már nekem kell gurítani.
Működöt ilyen már nekem a 90-es években, remek linearitással, és kellemes hanggal. De ahogy a Béla írta, csak egy gyártótól származó TL-el. Más típussal kemencébe ment át. Na most nekem a V5-re kell kapcsolás. Lehet, hogy mégis maradok a FH6-nál, bár akkor számolnom kell a hűtési gondokkal, pedig szűk a helyem a DAC-ba, mivel nem terveztem bele hallgató erősítőt. Viszont így kihagyható lenne egy méregdrága RCA kábel.
Miért nem csinálsz diszkrét fejhallgató erősítőt tranzisztorokból? Le lehetne "miniatürizálni" mondjuk a JLH-t, vagy a HTA-t. Szerintem szebben szólna, mint a V4-5-6-7 Classic és olcsóbb is lenne. Ezzel elszórakozhatnál egy-két évig és fillérekből. És tanulságos is lehetne mindenki számára. Ha érdekel, rajzolgatok neked valamit és Béla is biztosan benne lesz a játékban
Talán az lenne a kérdés, mekkora terhelésen hozza egy műveleti erősítő a katalógus adatokat. Ott van például a Marantz HDAM (azt hiszem ez a neve) modulja. Ezt egy CD játszó jel útjában úgy van beiktatva, hogy egységnyi erősítésűre van beállítva és egy kommersz műveleti után dolgozik. Jfet be és kimenetű, tehát nem terheli az előtte lévő fokozatot. A műveleti kimenete szinte semekkora terhelést nem lát, a HDAM ennek a kimenetét követi, tehát ha a műveleti hangja nem jó, akkor a CD játszó is rossz hangú. Pedig gyönyörűen szól az ótvar műveleti ellenére is. No, hát kicseréltük valami komolyabb műveletire, de nem lett jobb, mert már eleve csúcsra volt építve. Tehát a DAC, meg a forrás minősége ennyit kívánt csak. Van ebből a lejátszóból egy HDAM modul nélküli is, kicsit olcsóbban. Ebben nincs modul, csak a helye. Egyszerűen van egy bypass ellenállás az útban. Ennek állítólag gyengébb a hangja. Nosza mi is kikerültük, hát valóban. Pedig 10 kOhm feletti fogadó impedancia volt a terhelés, nem is 32 Ohm. Még is rosszabb volt. Talán a kábel, de most ebbe nem megyek bele. Úgy vélem, a műveleti erősítők kimeneti fokozata, vagy annak a tápsínre való hatása a bűnös. Csak azt nem értem, hogy a műveleti visszacsatoló ellenállása akkor miért nem okoz problémát, mert az is 10 kOhm körüli. Ez is terheli a kimenetet. Akkor meg nem mindegy? Pedig nem.
Ha gép közelébe kerülök, én is leszimulálom ezt a biaszost az ofszet eltolós verzióban.
Támogatom. A melegedési probléma az úgy látom előjött, de ez várható volt. Nekem is volt Canamp jellegű füleserősítőm, de nem tetszett a sok villanyból kicsi hang arány. 100 Ohmos munkaellenállással a 32 Ohm a tápfeszültség negyedéig hajtható, így ez gyakorlatilag 4,5% hatásfok a maximális torzítatlan kimeneti jelre nézve. Egy push-pull kapcsolású szintén "A" osztályban ugyanezt a kimenő teljesítményt egy nagyságrenddel kevesebb villanyból tudja. De ha a Miniatűr HTA hangja bejönne füleshez is, akkor az hűtés nélküli TO92 tranzisztorokkal simán elmenne.
Kedves Karesz!
Az ember, ha 70 fele jár sok ideje nincs már kísérletezni, pláne, ha helyette egy mérnöki gárda már megtette. És innentől már nem ennek a topicnak a témája a folytatás. Illetve az idetartozókat közölni fogom, mivel most kinyílt az olló számomra, ha a számomra a legjobb eredményt akarom elérni. Mégegyszer köszi a tanácsokat!
Első nekifutásra ilyen lett. Az áramfelvétele 25mA, alkatrészára 600 Ft/csatorna.
Egész szimpatikus. Még alacsonyabb táppal is elég lenne, bár így van tartalék. Jó. Természetesen lehet még faragni rajta. Hal az első és a második tranzisztor áramgenerátoros táplálású lenne, akkor a tápelnyomás megnőne, így egy szerényebb szűrésű táppal sem búghat, de lehet hogy így sem búg.
A bemeneti összegző tranzisztor áramát szűri az 1000uF, onnan azért gondoltam kispórolni az áramgenerátort. Megnéztem, a közepes frekvenciákon nem is javít semennyit a felső áramgenerátor, csak 10Hz alatt. A bemeneti impedancia illesztőnél javít 20dB-t, nem tudom... ki kell próbálni. Kapacitív sokszorozós tápot gondoltam hozzá, éppen a rossz tápelnyomás miatt.
És az is látszik, mennyit javul - mérve is - nagyfrekvenciásan ha kis impedanciás a meghajtás. Még az impedancia illesztő elé sem ártana még egy impedancia illesztő ![]() Elküldöm neked email-ben, mert mindig vannak jó ötleteid pluszban.
Akár az R2-t meg lehet felezni, és lehidegíteni egy kondenzátorral. Az is javít 20dB-t. Most az a kérdés, hogy melyik irányba történjen az elindulás. Tele pakolni kondenzátorokkal a tápsínt, vagy áramgenerátorokat alkalmazni. Ami egy füleserősítőnél még nagyon fontos, az a zaj. Ellenállás vagy áramgenerátor. Melyik kelt kisebb zajt az áramkörben. Amíg hangsugárzós hifizésnél a maximális hangosság nem szokta nagyon túlordítani a 90 dB-t, addig fülesnél nem gond ha fájdalomküszöbig toljuk. Ja nem egészséges, de a szomszédot nem zavarja. Tehát 110 dB, vagy magasabb is lehet a hangnyomás. Az alsó érték az mindig annyi amennyi, egyéntől függően változhat, de ha tegyük fel nem süketültünk még meg, akkor elvárható hogy ne legyen zajos. Tehát máris kijött, hogy hangsugárzós hifinél 90, fülesnél 110 dB az elvárható jel-zaj viszony.
Ha akarnék sem találhatnék benne kifogást, azonban van pár apró megjegyzésem.
Nem én találtam ki, de megtapasztaltam, a dinamika. Az élethűség szerves része. Mostanában a járatások és a tesztelések közepett tapasztaltam, hogy mennyira "ehetővé" teszi a műsort a dinamika megfelelősége. Ha még nem áll össze a hangkép (hangspektrum), már hozzátesz a részletekhez. És ahogy írtad, a hallgató mindent elárul. De itt nem akarnék itt nagyon audiófilézni. Viszont van vele egy nem kis gond. Ahogy írtad tartósan veszélyes a hallásra, de nem elhanyagolható az sem, ha üvölteti az ember, előbb a részleteknek mond búcsút, majd az igazi dinamika észlelésének. A hangfalaknál ez az akusztikai tulajdonságok romlásában is tapasztalható. A hozzászólás módosítva: Máj 9, 2019
Jó, teszek bele áramgenerátort. De azt már megtanultuk, hogy a tápegységnek akkor is nagyon jónak kell lennie, mert az a lelke az egésznek (és a jó nyákterv és a "miegyebek").
Ha lesz időm, megépítem és elküldöm nektek tesztelésre (ha elfogadjátok). (De be, nem dobozolom.)
Hordozható erősítő ügyében írok. Vásároltam egy fejhallgató erősítőt. A hangkártyámon ilyen van, ezért mertem megvenni, hozta az elvártakat. A szimmetrikus tápot két 18650 meglehet oldani, vagy 9voltos elemmel. Majd ha megjön hozzá a tok/doboz és kész lesz rakok fel képeket.
Asztalon meghallgatva életre keltette a túlárazott (utólag már tudom, ) Sony nw a45. Csak ajánlani tudom tpa-t.
Akkor kirajzolódik a folytatás, szigszalag, vagy ilyenkor nálunk, az asszonykám varrt egy hordtáskát. Védte is, meg egyben maradt hallgatáskor.
A táp szimmetrikus, a brumm is szimetrikus. Miért ne lehetne kioltani? Már megint a régi csöves világ maradéka. Se áramgenerátor, se szűrőkondér.
A műveleti az csak a tápot szimbolizálja. Az ellenállást éppen takarja valami, az 12k A hozzászólás módosítva: Máj 10, 2019
|
Bejelentkezés
Hirdetés |





























