Fórum témák
» Több friss téma |
Átütött a trafó. Trafócsere..
Köszönöm. A csere nem egyszerű.
A hozzászólás módosítva: Jún 3, 2019
Üdv mindenkinek!
Újra felteszem a SEFE-02 javított kacsolását, mert egy újabb hibát észleltem a kapcsolásban az akku lemerülés jelző áramkörnél. Az R16 ellenállás felső pin nem a +VBAT -ra volt kötve. Javítva lett.
Elég pazarló az az akkufesz alacsony figyelő.
kb 8-9mA-t zabál állandóan (amikor még nem kell jelezni). Következő fejlesztés majd lehetne egy LVBD avagy AMV tényleges akkus üzem esetére (Low Voltage Battery Disconnector, Akku Mélykisütés Védelem).
Köszönöm a tanácsot.
Ez igaz
![]() Tudnal valami hatekonyabbat, ajanlani? Valami ami nem, vagy nem sokkal komplexebb. Koszi
Üdv mindenkinek,
Egy kis megfejtést és tapasztalatot szeretnek megosztani, ami tanulságos lehet. A kepéken látható feszültségadó csak 220-rol üzemelt, nagyjából 5J-al. A kimenet fekete és piros műanyag burkolatú csavaros kábelszorító csatlakozás, világosan megjelölve a föld és karám jelzésekkel. Mintegy 5 évig kifogástalanul végezte a dolgát. Most viszont így néz ki. Szerintetek hogyan lehetett volna elkerülni ezt a fajta degradálódást? A hozzászólás módosítva: Jún 3, 2019
Szevasztok,
van ilyen, kell egy nyomógomb, ha kíváncsiak vagyunk a feszültségre megnyomjuk... Villogó led helyett lehet akár lcd panelmüszer...
Ha 5 évig ment, akkor egy " nagyobbik testvér" visszavághatott neki a piros-fekete úton.
![]() Élőszőr a villámra gondoltam, amikor még csak hallásból értesültem. De nem úgy néz ki a képek alapján...
Akkor keresd meg a rajzát, aztán nézd meg, mit kap a nagyfesz trafó és hogyan, miért éghetett le így..( te IS villámra gondoltál?... )
A hozzászólás módosítva: Jún 3, 2019
Eléggé néztem a rajzát, de nem találtam semmit. Nem onnan jöhetett a hiba, az egyértelmű.
Ezt a tényt az is alátámasztja, hogy a készülék "üzemel" (koppan), csak nem jön kis semmi belőle.
Ha te nézted, az egy dolog. Majd "mi" is, ha felrakod..
![]() Biztos azért "koppan", mert a hálózat felől még okés.
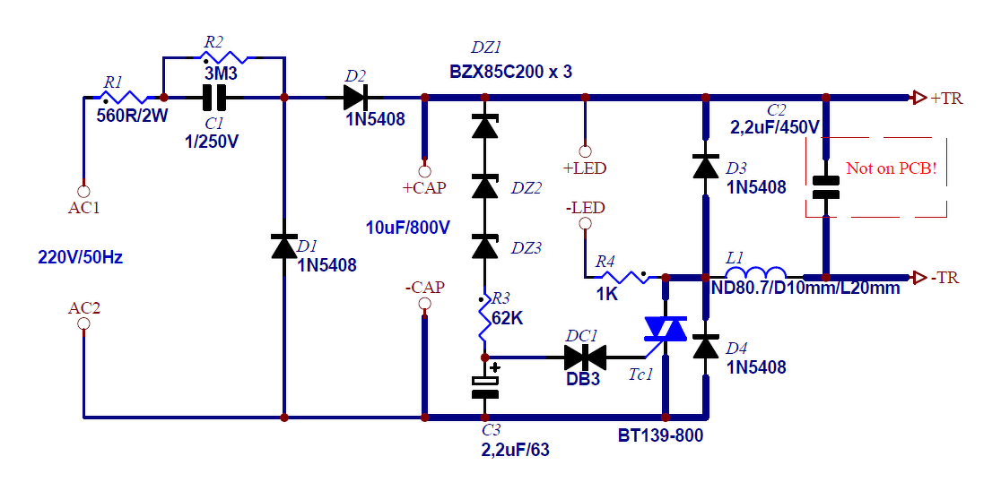
Persze. Itt a kapcsolás, nem teljes (a kimenő trafó és a terhelő ellenállások hiányoznak róla)
És néhány alkatrész értéke sem talál, pl. a nagy kondié. De lényegében ugyanaz.
Leakasztod azt a csúnyaságot a bal alsó sarokból, aztán mérd meg, van-e 640 volt a kondikon.
Ha koppanik szerinted, biztos megvan. Utána tegyél a trafó helyére egy gönc 12...24/230-as trafót, annak a 230-as oldalára egy nagy előtétes glimmet és van-e villanás. Az a led miféle, hogy 1 k van előtte 640 volt dc-ről? Ha ez így megy 230-ról, azon igen meg fog rökönyödni a fórum.. ![]() Megáll az a kevés eszem is... Ez valami szabadtéri villamosszék. A hozzászólás módosítva: Jún 3, 2019
A LED-egy kis PCB, amin dióda, kondi és további ellenállások vannak na meg a LED is persze.
Mire érted, hogy "Ha ez így megy 230-ról, azon igen meg fog rökönyödni a fórum" ? Én úgy teszteltem most, hogy bedugtam egy csillagcsavarhúzó hegyet (szigetelt végű) a légmagos tekercsbe, és jó becsületesen megrángatja amikor "koppant". A kimenő trafó prímére "épnek" mutatkozik, a szekunder viszont szakadt. A hozzászólás módosítva: Jún 3, 2019
A direkt fázis ott van a trafó -TR-en, amikor a triac begyújt, VAGY ha zárlatos lenne a C1 a pár alkatrészen át ( félhullámban ), ami nem akadály..... - onnan meg már csak a nagyfesz trafó szigetelése a lehetséges út a földbe....
"...a szekunder viszont szakadt. " - az volt a "nagy testvér" szerintem..- vagy a primer-szekunder zárlat a 230 felől megtette a hatását, mint írtam előbb.
Gondold át: primeren ott a fázis, mondjuk másodpercenként - szekunderen ott a föld és a sok kilovolt közöttük... Én biztos kivágnám a kukába, rajzzal együtt. A hozzászólás módosítva: Jún 3, 2019
A trafó 20KV átütés vizsgálaton ment át sikeresen (Primer-Szekunder), akkor. Továbbá a széleken 15mm szabadon van hagyva minden rétegen.
A kimeneti impedancia 9,6R. Száraz helyen volt tárolva/használva... A hozzászólás módosítva: Jún 3, 2019
Figyelj.. én 2 lehetséges okot vázoltam. A te dolgod, hogy kiválaszd a neked tetszőt.
További eszmecserének nincs értelme. Majd még biztos véleményezi más is.
Igazad van. Ha jeleztek, megmondom. Én is utólag tudtam meg a tulajdonosától, aki egy hozzá nem értő de kíváncsi munkásra bízta. Végül elárulta, hogy mit csinált.
Amit csinált, az a létező pásztorok 95% -át tönkre tudná tenni. Lehet túl kevésre becsülöm...
Üdvözletem!
Segítségre lenne szükségem egy kínai vezérlő panelből kiszedett dióda és tranzisztor behelyettesítéssel kapcsolatosan. A diódán található jelzés: GFR 107 746, tranzisztoron pedig: 3 FT1 T3 60 U6 AD. A google-n nem találtam ilyen jelzéssel diódát de tranzisztort sem. Mivel lehetne ezeket helyettesíteni? Köszönöm a segítséget előre is. A hozzászólás módosítva: Jún 4, 2019
Talán fényképezd körbe a panelt is amiből kioperáltad.
De ettől jobb minőségben, mit amit feltettél, mert ez pocsék, semmi értékelhetőt nem látni. Tranyó tokja TO92 lehet talán lábak nélkül, az meg akkor igen sokminden lehet nem csak tranyó. Fókusz! Stabil megtámasztott kéz! 2 sec expozíció késleltetés! Visszanézés, belenagyítás, ha tréé -> delete -> új kép készítés!
Ha a 230V-os hálózatra kötötték volna, akkor sem kellene szétégjen, hiszen azon a feszültségen nem folyhat akkora áram. Ha 12V DC-re kötötték, akkor sem, hiszen csekély áram folyna. Jelzek, áruld el!
Idézet: „Amit csinált” Bekötötte a hálózatot a pásztor kimenetére!? Mást nem tudok elképzelni ekkora kormoláshoz. Ha így volt, akkor komoly életveszély állt fent, ha a karám vezeték is rajta volt. Pusztán csak a szerencsének és a "rövid idő"-nek köszönhető az, ha nem nem lett baja senkinek.
Üdv!
Köszi! Lefotóztam és reménykedem, hogy jól látható. Sárga pöttyel jelöltem a kiforrasztás helyét. A tranzisztor lábát sikerült letörnöm az azért lett kiforrasztva. A dióda szakadásra nem adott sípoló hangot egyik irányba sem. Tranzisztoron ez a jelzés: 3 FT1 T3 60 U6 AD, diódán pedig ez: GFR 107 alatta 746. A hozzászólás módosítva: Jún 4, 2019
Dióda vizsgálatánál ne sípoló hangot várjál, hanem végtelen ( záróirány ), illetve 3-600 mV kijelzést ( nyitó irány ) típustól függően, általában.
Ha sípol, akkor lesz kuka.
Helló,
Hát azt történt, hogy ennek a 230V-ról működő pásztornak a kimenetét (karám és föld) rá kötötté egy 12V-os autó aksira. Majd 230-at neki...hadd töltse fel ![]() Remélem azért a színeket betartotta ![]() Így már egyértelmű, mondtam.
A 3FT T3 tranzisztort melyik másik helyettesíti? A GFR 107 dióda helyett melyik jó? Interneten lévő katalógus ezeket a típusokat nem ismeri. Ezeket amiket leírtam nem is kapni sehol sem és a Google sem ismeri fel.
A hozzászólás módosítva: Jún 4, 2019
|
Bejelentkezés
Hirdetés |























