Fórum témák
» Több friss téma |
Szia, köszi a választ. Már rég lemondtam volna róla, ha nem hobbiból bütykölgetném. Az a gyanú támadt fel bennem, hogy esetleg a tápból kap ingadozó feszt. Lehet ez a z oka a magas W&F-nek? Igaz, a digitműszerem hosszabb idő után sem mutatott semmi eltérést két tizedes pontosságig, de a tápfeszben 100Hz-es búgás van, ami viszont változtatja a mértékét (oszcilloszkóppal mértem be) 0,7 és 1 mV között csúcstól csúcsig. Az érdekessége a táp ezen részének, hogy +5 és -7,5 voltot ad a motor belső elektronikájának, illetve egy testet, meg egy fordulatszámvezérlést. A motor kapcsain kb 3,5 voltot mértem.
Az kizárt, rossz helyen méred, a fordulatszám-beállítást mérted legalább egyik ponton. +,-,A,B a jelölés ha jól emlékszem, ebből az első kettőnél 12 V körül kell lennie (nem feltétlenül a testhez képest), a másik kettő meg a fordulatbeállítástól függ. Egyébként továbbra is a motor mechanikus karbantartása a javaslatom. A tápból bejutó zaj (főleg mV nagyságrendben) semmi hatással nem lehet a fordulatszámra, főleg nem a 100 Hz-es. A magnó mechanikája jó, ha 10-et le tudna követni a szíjon és lendkeréken keresztül..
A hozzászólás módosítva: Jún 7, 2019
Itt kezdődik, előszór a táptól a feszültségeket érdemes folyamatában átmérni, ezek rendben vannak, utána motort megvizsgálni.
Előfordulhat a táp esetében, mit ahogy irtad pulzálás, és ez ez jelentkezik a nyávogásban is. / az általad leírt mértékeket 0.2 % -t komolyzenei felvételeken, füllel is érzékelned kell/. Én azért a teljes tápot átforrasztanám, az alkatrészeket kiszerelve átmérném, és szükség szerint cserélném, majd ezután ismételten ellenőrizném . Szerintem érdemes lenne a típusát megírnod, gondolom, MMI van benne, még általában beszerezhető új . /de a legtöbb magnóban hasonló van/
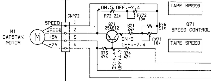
Köszi a válaszokat, mellékelem a motor külső tápellátását. A belső elektronikáját hamarosan lefényképezem.
Tehát a motor a rajz szerint is +5 és -7 voltot kap, illetve a vezérlést, meg a testet. Ezekkel kombinál és hozza össze a kb 3,3Voltos kapocsfeszt.
Sajnos ezt a hibát elég sok minden okozhatja. Ha jó látom, akkor a skála világításon egy LED van. Lehet, hogy a LED nem megfelelően működik, de lehet akár a táprészben kondenzátor hiba is. (Bocsánat a késői válaszért!
) A hozzászólás módosítva: Jún 10, 2019
NEM!
A tényleges motor kapocsfeszültsége nem ez! Amíg le nem veszed a hátlapját, ami mögött a fordulatszám-szabályzó elektronika van, addig nem is tudod mérni. De az teljesen normális módon terhelésfüggő lesz, mert a szabályzó pont azt csinálja, hogy megnövő áramfelvétel (= nagyobb mechanikus terhelés, gyakorlatilag) esetén emeli a kapocsfeszültséget, hogy ne essen be a fordulatszáma. Ha a motorra, mint egységre tekintesz, akkor sem 3,3 V a kapocsfeszültség, hanem (+5)-(-7)=12 V. Ez a 3,4 pin-eken mérendő. Az 1,2-n pedig a belső szabályzó két pontja van kivezetve, az ide kapcsolt ellenállástól függ, hogy milyen fordulatszámot fog igyekezni megtartani. Feszültségét mérni gyakorlatilag nem bír információ értékkel. A tranzisztor, meg a csomó ellenállás nem szabályoz és főleg nem stabilizál semmit, csak fel van készítve a hátlapi panel a gyorsmásolós kétkazettás gépek fordulatszám-váltására is.. És továbbra is: ha nyávog a magnó, és a gumik már jók, akkor tényleg marad a motorhiba. De az mechanikus, kopásból eredő hiba. Vagy tudsz szerezni hozzá új motort (bármelyik 2400/perc CCW típusú, 12 V-os jó bele), vagy ezt a régit teljesen szétszeded, és felpolírozod a kommutátort, kitakarítod a szeleteket és a csapágyakat.. A hozzászólás módosítva: Jún 11, 2019
Tomi94, már részletesen leírta.
A lényeg stabil zavarmentes feszültségek legyenek, terhelve is. A gyakorlati tapasztalat alapján a motort érdemes cserélni, lehetőleg újra. / a fordulatszabályzó áramkör, már az elhasznalodott,koszos, kenetlen, kopott motor esetében, már nem hatékony/
Üdv-kaptam egy Technics Sa-GX 130 rádiós erősitőt megy egy Technics RS-TR33 decket.Hamvas darabok bár távnyaló nincs már meg a kérdésem a deckre vonatkozna:kazettát lejátsza jól szól de...ha vége az egyik oldalnak elkezdené a másikat is játszani ám ekkor csak az egyik felét viszi a szalagnak a másik orsó áll majd szinte azonnal kikapcsol miután elkezdte begyűrni a szalagot de ez sem begyűrés inkább hajtogatás
aztán újra másik irány megy kiszedett szalagot visszaveszi és kikapcs.Ugyanez van ha a számkeresővel beletekerek és a másik irány play gombot nyomom meg mert 2 play van rajt...mit nézzek,keressek benne ami rossz lehet?Nem akarom szétbarmolni mert szinte újszerű de ha már ilyeneket tud,használnám a funkciókat-kösz.
Szia!
Ha RS-TR333-at akartál írni, akkor típushiba. Van benne egy fogaskerék (illetve kettő, mert mindkét oldalában), ami gyárilag vacak anyagból van és lebomlik mára. Donort felejtsd el, mindegyik ilyen. Vagy belenyugszol, hogy csak egy irányba megy, vagy gyártatsz hozzá egyedileg minta alapján, de az 4000 Ft darabja.
Kösz a gyors választ rosszul irtam a tipust.Eddig pénzbe nem került igy csináltatnék hozzá fogaskereket-ha tudsz megbizható szakit kire rá lehet bizni szivesen venném,kösz.
...és...még kérdezhetem,hogy milyen minőség a fogaskerekét leszámitva RS-TR333?Nekem ez az első deck,sosenem volt ilyenem csak vágyakozva néztem másét,most kezdenék elmerülni a műfajban és imádom
De ha zsákutca szerzek másikat.Még annyi van vele,hogy van rajta balance és bass adjust potik amik nem csinálnak semmit ám az erősitőn ugyanezek működnek csak a decken lévők nem.
Ezt leszámítva nem szokott zsebbenyúlós hibája lenni, max. szíjnyúlások, kontakthibák. A két szabályzó természetesen nem csinál semmit, mert csak a felvételkor hatásosak. A bass az Bias lesz, és pont a magasak szintjét lehet állítani vele, de - mivel nem háromfejes - csak utólagos visszahallgatással, ill. próbafelvétellel ellenőrizhető az eredmény. Ha nincs elkopva a fej és átlagosan jó szalagot használsz, középállásban hagyva nagy hibát nem követsz el.
Ok-köszönöm,akkor...boldogság és muzsika
Még kérdezni szeretném,hogy ha kellene hozzá pl szij vagy bár akármi akkor honnan lehet beszerezni a portékákat?Mármint a netes rendelésen kivül esetleg egy bolt még van ilyen műfajban?
Budapesten a HQ Elektronika, vagy az Árwill, de tőlük is lehet rendelni postán is.
Kösz-a Sárközi Mesternél van készen az a fogaskerék melyet emlitettél holnap megyek érte-közben lett egy Panasonic rx ed50 ahhoz meg az Ady Endrén vannak motyók:ajtónyitó szij,nyomógörgők...meg egy AIWA is,pultos...asszem elkezdtem csúszni a lejtőn
Nem kinevetni:valaki el tudja mondani,hogy igényel-é kenést a mechanikája?Mivel lehet-szabad?
Ja és ha itt lehet ilyet kérdezni etetni is kellene vmivel az új szeretőmet
...megmentettem 2 cipősdoboznyi kazit és szeretnék még hozzá,ha lenne vkinek igazán jó minőségű műsoros-nekem van Columbia kiadású is,mintha ma vettem volna pedig 1991-ben kaptam-akár 1x felvett krómos vagy metál vagy üres akkor boltolhatnánk,cserélhetnénk.Gyűjtök ezt-azt...
Nem biztos, hogy kell kenegetni, de ha szükségét érzed, vazelin. Patikában kapható. Azért jó, mert csak ott olvad meg, azaz ken, ahol súrlódás van, a többi helyen nem, és nem szóródik szét. Azért túlzásba vinni sem kell, csak épp hogy.
Én a teflonzsírra esküszöm, a Slick 50-re konkrétan. Mindenesetre: legyél nagyon-nagyon smucig vele, inkább csak megmutatni kell neki. Egyébként is eszméletlenül drága...
A világon egy anyag van, ami jobban csúszik nála: a jég a jégen.
Nem is a jég a jégen, hanem vízen. Ui. a két jég között van egy vékony vízhártya, na az csúszik piszkosul.
Ok-kösz igy csinálom.A fogaskerék meg amit mondtatok,hogy cseréljem-ebben nista semmilyen nincs ami a másik oldal lejátszásához kellene miután megfordul a fej....néztem videókat is vmi krém szinű alkatrész ami tönkremegy de ebben nincs.1lapos meg 1 vékonka szij,slussz.Most szijat cserélek hátha...lehet ebben másképp oldották meg?Ha megfejtené vki örök hála
Megvan emberek
Csak nem a motor felőli oldalon kell keresni,viszont ...nem foghijas vagy attól még lehet rossz csak a szemnek kellemes?
Kivettem,elszörnyedtem:mi ez a kaka anyag még ha öregszik is idővel....1992-ben ez volt a beépitett hiba mint ma pl egy nyomtatóban vmi eldugott számláló kütyü?Amúgy ma feltámasztottam hamvaiból egy rx-ed50-est a magnója állatul szól fejek forognak teszi a dolgát
Lenne vkinek olyan könyv amiből sok-sok infót lehetne szerezni a műfajból?Az a vicc,hogy elektrotechnikai suliba jártam de annyira nem érdekelt,hogy elmondani nem tudom-de most bezzeg...szóval javitásokról mérésekről "mit hogy és,hogy mit"
Ha a fent emlitett rx-ed50-es bal fele vagyis a lejátszós oldal miután megfordult a fej kissé húzza a szalagot az lehet nyomógörgő hiba?A felvevős oldala nem csinálja.
|
Bejelentkezés
Hirdetés |





)
aztán újra másik irány megy kiszedett szalagot visszaveszi és kikapcs.Ugyanez van ha a számkeresővel beletekerek és a másik irány play gombot nyomom meg mert 2 play van rajt...mit nézzek,keressek benne ami rossz lehet?Nem akarom szétbarmolni mert szinte újszerű de ha már ilyeneket tud,használnám a funkciókat-kösz.
Csak nem a motor felőli oldalon kell keresni,viszont ...nem foghijas vagy attól még lehet rossz csak a szemnek kellemes?

