Fórum témák
» Több friss téma |
Mivel programozol? PICkit2 -vel. Az egyben egy UART és egy logikai analizátor is. Nézd meg vele, hogy jön-e ki egyáltalán jel a kimeneten, hogy a jel megfelel-e a MIDI előírásoknak (szint, jelalak, Baud rate, stb). Ha ezek megfelelnek, az UART tool -lal megjelenítheted a csomagokat.
Nem pickit. Ez a k150 nevű csoda, alig tudtam feltelepíteni. Csak ez miatt a program miatt vettem.
Ez esetben ajánlom egy ilyen analizátor beszerzését.
Sziasztok!
Szerintetek ez mennyire lehet megbízható 0-24 -es üzemmódban ? Bővebben: Link A hozzászólás módosítva: Jún 17, 2019
Nekem a kapcsolóüzemű cuccokkal elég vegyes a tapasztalatom. Van olyan ami több mint 10 éve megy minden gond nélkül, de van olyan is ami néhány évente megadja magát. Viszont a trafós táp mindig megbízható.
Sziasztok!
Már megint én. Felraktuk az mplab 5.20-at, de nem lehet debuggolni alóla. Nem baj, visszaraktuk az 5.10-et, de már azon sem lehet. Mit állított el, mit kell visszaállítani? Ezt a hibát dobja: c:\program files (x86)\microchip\xc16\v1.36\bin\bin\..\bin/elf-ld.exe: cannot open linker script file C:\\Users\\xxxxxx: No such file or directory Ezután teljesen újra lett telepítve, a project újra létre lett hozva, de semmi nem segített. Lefordítani és rátölteni a programot lehet a picre, de debug-olni nem lehet. Pickit4-et használunk és volt firmvare frissítés is. Szimulátor módban működik. A hozzászólás módosítva: Jún 26, 2019
Hali!
Ellenőrizted az C:\\Users\\xxxxxx: No such file or directory van, vagy nincs? Csak ötletelek, a teljes elérési útban, fájlnévben nincs valami spéci karakter akár szóköz, ékezet, bármi?
Próbálnék beüzemelni egy dsPIC33EP128GP502 PIC-en PWM-et, de az RB15-re állítva azt mondja, hogy az a láb csak bemenet lehet. Valóban nincs dedikált PWM lába, és nem is tudja a speciális motorvezérlő dolgokat, de nekem nem is kellene, csak szimpla PWM. A CCSC-ben be lehet konfigurálni a PWM-et, lábat lehet neki választani, de hibát ír fordításkor. Lehet, hogy ez a PIC egyáltalán nem tud semmiféle PWM-et, de akkor miért engedi beállítani a CCSC? Hogy lehet ezeknél az Ic-knél egyértelműen kideríteni, hogy melyik mit tud, mert néztem sokat a doksit, de semmi érdemi infó nincs benne többekközött ezzel kapcsolatban sem.
Hello! Nem tudom mit nézel, de az adatlap első oldalán ott mosolyog a "High Speed PWM" és a 16.0-nál olvasható, hogy "mindössze" 3 van benne..
Furcsa az adatlapban table1 alatt ehhez a pichez nincs pwm írva.
A table2-ben van pwm más picekhez
De nem ebben, a PWM-nél világosan le van írva, hogy csak az MC, vagyis a motor control verziók tudják a high speed PWM-et a többi csak sima PWM-et tud, vagy azt sem ez sincs egyértelműen leírva. Egyébként a B9-es lábon megy a PWM, ami boost konverterként funkcionál, de programozás közben, valamiért felakad a kimenet és a normális 49V-ot felsrófolja vagy 120-ra berregés közepette. Régen is voltak problémák a PIC-ekkel, amiket magam kellett kisilabizáljak, de ezek a EP és FJ-k valami borzalmasan vannak dokumentálva. A CCSC külön megérdemi a szegénységi bizonyítványt,, mert ha fordításkor tudja, hogy az a láb nem lehet PWM, akkor miért engedi beállítani? Az OSC out láb A3-nak is jelezve van, de hiába állítom be kimenetnek, nem lehet kimenetként használni, mert hangulattól függően féltápfesz, vagy valami órajel van rajta.
"table1 alatt ehhez a pichez nincs pwm írva"
Az Output Compare funkció használható/használandó.
Hello! Akkor ezer bocs..
De azért ez nagyszerű! Erős kételyeim vannak azzal kapcsolatban, hogy egyáltalán szükség van-e ennyi verzióra. Nem csodálom, hogy a CCSC is "eltéved", mert gondolom a regiszter/bit leíróban szépen benne van minden variáció egyben. És akkor nem is fog reklamálni a szerencsétlen. Azt hiszem, ez a virtuális valóság.
A specilizált verziókkal szerintem nincs gond, mert mindegyik nagyon jól csinálja a sjaát extráit, a gond az, hogy kb. mindegyikhez külön kellene dokumentáció. Most a High speed PWM szekciónál néhány alap infón kívül annyi van, hogy keresd meg az xyz doksit, amiben le van írva minden. A microchip oldalán nem találtam ezt a doksit, csak a google tudott rávezetni, a doksiban meg nagyszerűen le van írva, hogy miképpen működik, de olyan infó sehol sincs, hogy a lábakat végülis lehet bármire állítani vagy sem, ha igen, mikre lehet beállítani és így tovább (csak mert FJ-ből használtam már MC verziót). A régi piceket már kiismertem, de ezeknél úgy tűnik, hogy tapasztalat ide, vagy oda, ugyanúgy a harmadik nyák fog rendesen műköüdni, mert elölről kell kezdenem a nyavaják megtapasztalását.
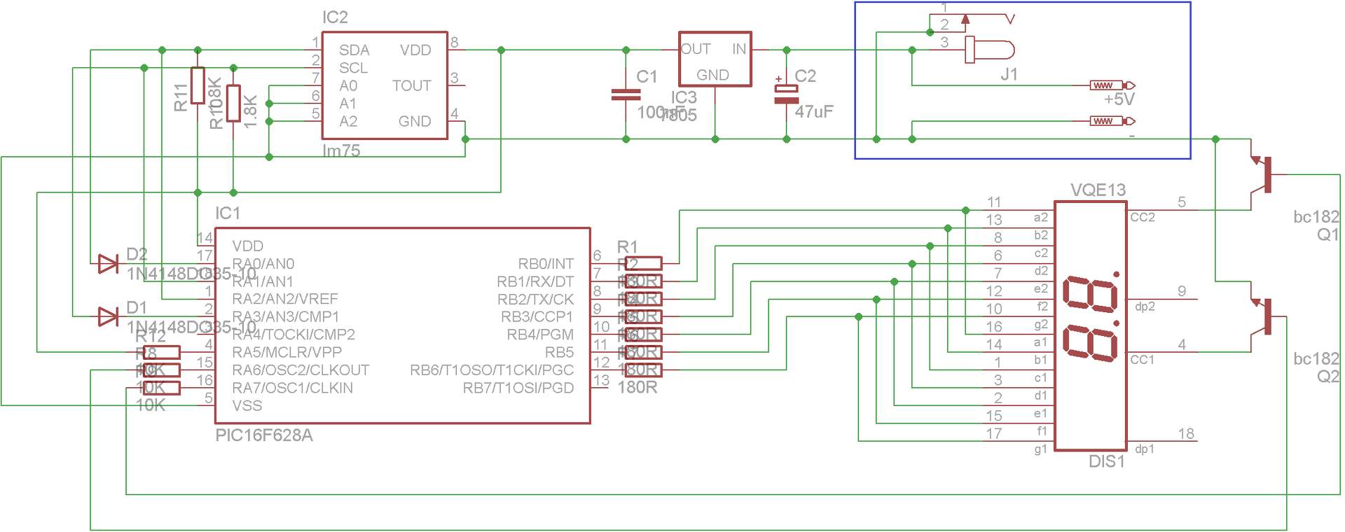
Sziasztok!
Az oldalon a cikkeknél találtam egy PIC-es hőmérőt, és szeretném utánaépíteni. A kérdés az, hogy a kapcsolási rajzon a táp résznél én nem dugasztápot, hanem direktbe, 9V-os elemről üzemeltetném. A bekeretezett részt hogyan kéne módosítani, mit kéne elhagyni, hogy ne kelljen a csatlakozó? A kapcsolási rajz littlejoe cikkéből van.
Pl. az egylábú LEDet
Azon kívül kellene hűtőborda is a stabICre, valószínűleg. Ha a LEDet bent hagyod, előtét-ellenállás kellene, kb. 150-500 Ohm, a LED színétől és áramától függően. A PIC felprogramozását meg tudod oldani egyedül?
Hali!
A bekeretezett részben hibás az 5V felirat, a 7805 5V-ból nem tud 5V-ot "csinálni", min 7-8V kell oda, vagyis 9V-hoz jó is nem kell módosítani. De a 9V-os elemet felejtsd el, azonnal leszívja, nem tudja ellátni a kijelzőt/picet megfelelő árammal. Elemes módihoz amúgy is felejtős a 7805 a maga 11mA áramfogyasztásával, meg a ledes kijelzőnek is nagy a fogyasztása. Ha elemes módit akarsz akkor lcd kijelzős hőmérőt keresgélj, és fickósabb elemet/akksit válassz. A hozzászólás módosítva: Júl 1, 2019
Hali!
Az nem egylábú led, hanem a táp csatlakozó "fütyije" erős nagyításban (J1). A hozzászólás módosítva: Júl 1, 2019
A J1 csatlakozót hagyd el (1,2,3 sorszámozott kivezetések).
A tévesen +5 V-nak jelölt pontokra kötheted a 9 V-os elemet (felső pontra az elem pozitív sarka). Megjegyzem LED kijelzőnél nem tartom szerencsésnek az elemes táplálást (hamar lemerül), jobb lenne mégis egy dugasztáp, vagy egy "butafon" telefontöltője.
Az elemet csak ilyen áramszüneti megoldásnak gondoltam, mert van egy asztali lámpám, amin van egy USB-s töltőnek hely, arról üzemelne. Viszont az, ha jól tudom 5 voltot ad, és emiatt akkor az IC nem fog 5 voltot adni hanem kevesebbet? Ez az IC jó lenne? Vd= 0,2-0,4 V, ha 5 V-ot kap bemeten, akkor ki tud adni vajon 5 V-ot kimeneten?
A programozáshoz kéne építeni programozót, az még nincs, de lesz. Kérdés az, ha SMD PIC-et kell programozni, akkor azt ugyanúgy lehet-e, csak be kell forrasztani, aztán átforrrasztani a megfelelő helyre, vagy lehet ezeket a beépítés helyén is programozni? Hűtőborda mindenképp lesz rajta, mert szerintem jól néznek ki, főleg a feketítettek. Idézet: „Kérdés az, ha SMD PIC-et kell programozni, akkor azt ugyanúgy lehet-e, csak be kell forrasztani, aztán átforrrasztani a megfelelő helyre, vagy lehet ezeket a beépítés helyén is programozni?” Kell a panelre tenni egy 5 pólusú tüskesort, a köv bekötéssel: 1 MCLR, 2 Vdd, 3 Vss, 4 PGD, 5 PGC. A kontrollert a cél rendszer paneljára kell forrasztani. A kontrollert ezen a csatlakozón keresztül lehet felprogramozni.
Köszi! Gondolom a megfelelő pin-eket a programozó megfelelő pin-jeivel kell összekötni a programozás érdekében.
Idézet: „Gondolom a megfelelő pin-eket a programozó megfelelő pin-jeivel kell összekötni a programozás érdekében.” Igen ez így logikus. Ugyan EZ nem az a pic amivel te építkezel de ugyan így kell csinálnod. A rajzon ott van az 5 pólusú tüskesor is amit Hp41C is írt.
A 7805 helyett kellene találni egy LDO-t, ha USB-ről akarod megtáplálni az áramkört. Létezik olyan, ami elviseli a szükséges áramot, és a drop-out (feszültségesés) 0,5V alatt marad.
Az LF50CV-nél azt írják, holgy LDO, és a feszültségesés 0,45 V. Akkor ez jó?
Valószínűleg jó lesz. A buktató lehet: az LM75 Mit lép a tápfeszültség ilyen ingadozására?
Az adatlapján 3,0 - 5,5 V-ot ír tápfeszültségnek, valamint a PIC-hez is ez van írva. Egész széles a tápfeszültségi tartomány.
|
Bejelentkezés
Hirdetés |




De azért ez nagyszerű! Erős kételyeim vannak azzal kapcsolatban, hogy egyáltalán szükség van-e ennyi verzióra. Nem csodálom, hogy a CCSC is "eltéved", mert gondolom a regiszter/bit leíróban szépen benne van minden variáció egyben. És akkor nem is fog reklamálni a szerencsétlen. Azt hiszem, ez a virtuális valóság.





