Fórum témák
» Több friss téma |
Fórum » PC táp átalakítás
vValahonnan szereznem kell gépkocsi_akksit, feltölteni, és pár megindításig letesztelnem.
A 15W _W-os lámpát kb. 1 percig viszi, a csavarbehajtónak a 14.,4v _V-os akkujáról, és lesül *10v _V-ra, ahol az ups UPS lekapcsol._Nem kizárt, hogy elbánna a pfc PFC-vel._Amúgy maga a szerkezet egy apc APC back ups UPS ES 700 (BE-GR 700)._Abban is a szokásos step-up konverter van._Egy jó nagy transzformátorral. *lemerül A hozzászólás módosítva: Márc 7, 2019
Moderátor által szerkesztve
Jelentem a gond letudva.
A Back Ups ES 700 ról is vígan elmuzsikál a pfc táp. Semmit nem kellett átalakítani kapott egy új akkut, a monitor a led éjjeli lámpám (5w) és egy 20" os monitor egy D Class erősítő (tpa 3116D, trafós) és a fejhalgató erősítőm. Lóg rajta. Próbából előtte 2 darab 40w os forrasztópákát kötöttem rá, de negyed óra várakozás után eluntam. Nem merült le...
Sziasztok!
Segítségre lenne szükségem a következő tápegység elindításához: JL085A DPS-240AB-7A Aruba X371 12VDC 250W 100-240VAC (DPS-240AB-7A) Google a barátom, de most valamiért nincs kedve segíteni nekem ![]() Köszönöm! A hozzászólás módosítva: Ápr 16, 2019
A csatlakozó bal szélén látható sok aranyozott fóliacsíkon keresztül kommunikál a Switch-csel. Ha eltalálod a megfelelő lábat, esetleg jelsorozatot, kommunikáció módját, biztos beindul.
![]() Lehet, hogy ha látnánk, mi van a belsejében, akkor se nagyon tudnánk tanácsot adni.
Üdvözlet Mindenkinek!
A kérdésem az,hogy az Xbox-360 táp feszültségét lehet-e fentebb vinni? Most 12.1 V,de ha lehetne akkor 13.8-14V lenne az ideális. Mivel nagyon stabil,és elég combos is (16.5 A) és nem "zajos", CB rádióhoz használom tápnak. Bocs,hogy itt kérdezek,de az Xbox fórumon erről nincs semmi. Köszönettel: József
Hali!
szét kell szedni, megnézni milyen vezérlő IC van benne, milyen a kimenőfesz visszacsatolása, itt kell belenyúlni.... A cb nem megy 12V-ról?
De igen,most is hibátlanul működik,csak gondoltam hátha lehetne kicsit fullozni rajta
Meg még arra gondoltam,hátha van benne olyan trimer amivel lehet bizonyos határokig állítani a feszt.Nem láttam még a belsejét.
Hali!
Nem hinném, a trimmer nagyon drága egy ellenálláshoz képest
Köszönöm,akkor valószínű,hogy így marad....
Hali!
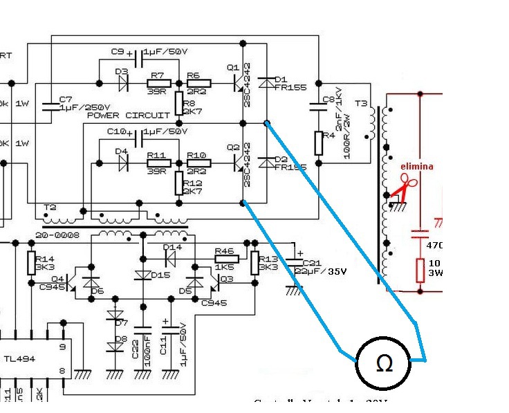
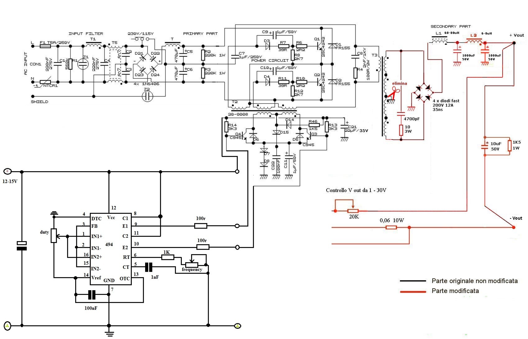
Megépítettem az alábbi módosított atx tápot, a segédtáp kivételével, egy szabályozható tápról táplálom. Viszont nem akar működni, addig megvan, hogy az ic 8-as és 11-es lábán jön ki jel, meg a két 945-ös ön is van, de a meghajtó trafó túloldalán már semmi. Illetve még azt nem tudom, hogy a segédtáp IC-t tápláló ágán hány voltnak kell kijönnie mert azt tudom, hogy a 494 max 42v-al táplálható, a szabályozható tápom 35voltot ad, azt rá is küldtem, de semmi. Szkópom nincs így nem tudom megnézni, hogy hol milyen a jelalak, viszont +táp és 945 kollektora között először 62voltot mértem, aztán meg már csak kb a tápfesz értékét. A referencia az megvan mindenhol, de ha az értékek az áramkorlát poti körül nem pontosan ugyan azok attól még működnie kéne gondolom. Ja és kapcsolgató tranzisztornak ami a főtrafó mögött van TT2146-ot használtam.
Szia!
Szerintem 15 volt bőven elég a 494-nek ( és a meghajtó tranyóknak is ). 35 voltot még véletlenül se küldj rá, mert semminek se tesz jót. Ha nincs szkópod, milyen "jelet" mértél és hogyan a 8-11 lábakon? Kollektorokon se mérjél feszültséget a multiddal, mert úgyis becsap. Ha menne az ic, valamit látsz, ha meg nem megy, a beadott DC-t mérheted. Esetleg frekit mérhetsz, ha van frekimérőd ( pl. a multin ) - akár a bázisokon, akár a kollektorokon.
Nem volt semmi füst vagy melegedés ahogy ráadtam a 35 voltot. Hát 8 és 11-es lábon csak multiméterrel mértem feszültséget illetve föld és c945 kollektora között 1,2 voltot, am azt tudom, hogy a nagyfreki átveri a multimétert.
Van valami négyszög jel mérő a multiméteren de sosem értettem, hogy ez mégis mire jó mert eddig nem tudtam mérni vele semmit, a képen bekarikáztam a funkciót, a használati útmutató annyit ír róla, hogy ne használja fesz mérésre, áramkör védve van rövidre zárástól és a feszültség nem lépheti túl a 40V p-p-t. Ja igen és még azt is írja, hogy 50Hz-es négyszögjelet mér, ezek szerint nagyfrekinél ezzel sem érek semmit.
Oké, füst nem lehet, de felesleges az a nagy dc. A 945-ön sacc 3x akkora áramot hajt át.
A frekire meg akkor érvényes a beírásom utolsó sorának az eleje: vagy frekimérőt szerzel, vagy szkópot.
Hát szerválni nem tudok sajna műszert hozzá. De van egy ötletem, hogy kiderítsem legalább a meghajtás működik e rendesen. Van nekem egy 494-es inverter áramkör összedobva azt rákötöm ahogy a mellékelt rajzon is csináltam és majd meglátom, hogy mi lesz.
Rendben van... de jó lenne egy normális műszer akkor is..
Az általam eddig átalakított és méricskélt PC tápokban mind 35-40V között volt a TL494 tápja gyárilag.
Hali!
Az négyszögjel kimenet (Out) nem mér ott semmit...
Mindent elhiszek.. - de amit láttam 2 rajzot is, a szekunderből visszavezetett +12 voltról kapták indulás után a tápot. Addig pl. 1k5-ön át kapták csak, amit kaptak éppen.
Igen azt írtam, hogy nem megyek vele semmire. Most fogom kipróbálni az általam átalakított kapcsolást.
Megcsináltam, mértem is.
A meghajtó trafó szekunder oldalán elég pici a feszültség. 230V-ot nem adtam rá, úgy még nem próbáltam ki. Mármint mikor elkészült akkor megpróbáltam úgy is de hát ugye nem történt semmi.
Akkor már működik - ott nem is kell nagy feszt mérned, mert a bázisokat fogja vezérelni.
A fesz nagysága pedig úgyse ér sokat, mert becsapós, a kitöltéstől függ, sacc 45 % és nem 50 Hz, ugye.. A hozzászólás módosítva: Jún 29, 2019
Igen és az tudtommal áramot transzformál, de akkor a feszültséget is megváltoztatja?
Természetes..- kisebb szekunder feszhez nagyobb áram.
Végülis tranzisztorok B-E átmenetét kell nyitogatni. A hozzászólás módosítva: Jún 29, 2019
Értem. Még most sem jó, adtam neki 230-at de semmi. Viszont azt vettem észre, hogy az egyik védő dióda ami a fő kapcsolgató tranyókon van az egyik mind két irányba vezet kb 10 Ohm-ot mértem, majd holnap kicserélem és meglátom, hogy mit mutat.
Na kiműtöttem a diódákat azok jók, a tranyók is. A meghajtó trafó igen kis ellenállása okozta a rövidzárat.
A hozzászólás módosítva: Jún 29, 2019
Ezt nem értem, de mindegy..- a meghajtó trafó ( T2 ) szekunderében van egy 1 menetes "tekercs", ha jól emlékszem, ami kapcsolatban van a D1, D2, Q1. Q2 rész közös pontjával és a főtrafó végeivel DC szempontból, de ezért még nem passzol az előző dióda zárlat mérés. Ha zárlatos lenne valamelyik bázisköri tekerccsel, az más.
Az alsó diódán mértem az igen kis ellenállást, a felső az teljesen jó volt. Nem is értem mivel arra a két pontra egy tekercs sem kapcsolódik. Kiszerelve az alsó diódát megmértem jó volt, a tranyót is kivettem, de azon a ponton ahol a dióda volt még mindig rövidzár volt, és a trafónak azt az ágát ami az alsó tranyó emitterére kapcsolódik kiforrasztottam a rövidzár megszűnt.
|
Bejelentkezés
Hirdetés |




























