Fórum témák
» Több friss téma |
Fórum » PC táp átalakítás
Szia!
Szerintem a tervezés során összekeverted a transzformátor kivezetéseit.
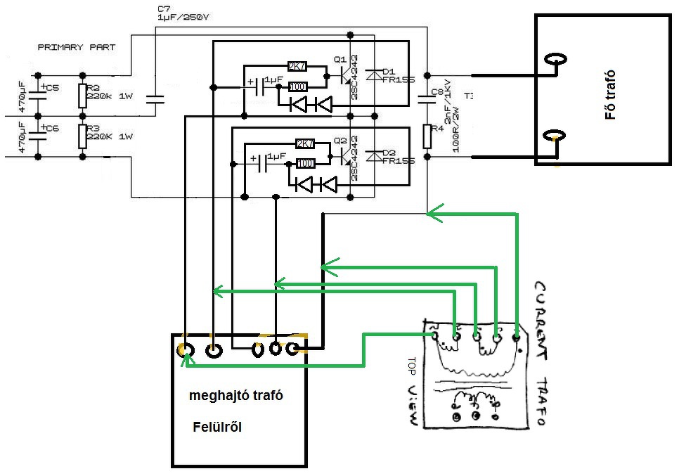
Meg lett a hiba oka, a meghajtó és a segédtáp trafót összekevertem. Most a segédtáp trafó van beszerelve a meghajtó helyére. Mondjuk a múltkor összeraktam a segédtápot deszkamodellben (összedrótozva) és csodálkoztam, hogy kb 90 volt jött ki a szekunderen, de most már értem, hogy miért. Pedig meg is figyeltem, hogy melyik trafó melyik de az összeszerelésnél sikerült összetévesztenem a kettőt. Na most már ideje a megfelelő trafót a megfelelő helyre szerelni.
Egyébként igen a nyák tervben is volt hiba, de azt kijavítottam, azért is van a meghajtó trafó szekunder oldala drótozva a vezetősáv oldalon.
Most kiszereltem és megnéztem, mégsem cseréltem össze, a meghajtó trafó volt bekötve. Most hirtelen megtévesztettek a számok mert két szinte egyforma (csak a teljesítménye más de a nyák ugyan az) atx tápot bontottam. Az egyiken a 0608-as a segédtáp a másikon pedig meghajtóként szerepel.
Nos itt van a két bontott táp (a segédtáp trafó már nem tudom, hogy melyik melyiken volt 0608 és 0407), a pirossal bekeretezett volt beszerelve az újraépített tápba. A meghajtó trafó bekötése nem tudom, hogy jó e, én így értelmeztem.
A hozzászólás módosítva: Jún 30, 2019
Azért, hogy ne keveredj össze, a forrasztás felől kövesd le, melyik kivezetés hová megy.
Nálam cseppet más a trafó és a panel, tisztán látható a két bázisra menő tekercs, 4 kivezetés van azon az oldalon és mint a kapcsrajzon is, a kezdetnek jelölt végek mennek a bázisokra. Nálad ugyanezt kell megnézned és utána ráérsz tükrözni, ha felülnézet kell. A 3. "tekercs" bekötése meg nálad próba szerintem, milyen menetiránnyal lenne jó. Gondolom, kicsi uH-t nem tudsz mérni, hogy kimérd soros módszerrel. Passz.
Ezt mégsem értelmeztem jól. De amit most mellékeltem az már jó. Csak a két narancssárgával jelöltet nem tudom, hogy melyik lenne. Szerintem a nagyobb tekercs széle fog menni a főtrafóra ha nem tévedek. Tudnál benne segíteni?
A hozzászólás módosítva: Jún 30, 2019
Az 5.- lábhoz képest kell kimérned valahogy, melyik tekercs ( 1-5 vagy 4-5 ) ugyanolyan, mint a 2-3-as és akkor kiderül, hogy a 4-5. a bázistekercs vagy sem.
Talán ránézésre is megállapíthatod, ha leszeded a felső szigszalagot. Rendszerileg a 4-5. lenne a logikus, de ki tudja, náluk hogyan jobb. Most kellene egy L-mérő... De nem értem, a nyákról miért nem látod, melyik megy a bázis felé: 1. vagy 4.? A hozzászólás módosítva: Jún 30, 2019
A melléklet szerint kösd be.
A kapcsolási rajzban mindkét bázis kezdetet kap, illetve 2 féle rajz is van..
A hozzászólás módosítva: Jún 30, 2019
Rajzold vissza a panelről, ahogy már írtam, úgy kösd be, akkor már csak a 3. "tekercset" kell variálnod műszer hiányában.
A kivezetések sorrendje biztosan így van, de az eredeti nyákon visszakövetheted a helyes lábsorrendet, ahogy már ferci fórumtársunk többször is javasolta.
Ha nincs elkötés, máshol kell most már a hibát keresni. A két 2SC945 ellenőrzésével kezd. Vizsgáld át a kapcsoló teljesítménytranzisztorok báziskörét. A trafólábak csereberéje miatt megszakadhatott valamelyik bázisellenállás. Az 1N4148-akat is ellenőrizd. Természetesen maguk a kapcsoló tranzisztorok is meghibásodhattak.
Szia!
Ezen a rajzon hibásan tüntették fel a tekercs kezdeteket. Az ellenütemű működés miatt nem kapcsolódhat mindkét bázisra kezdő vég!
Ja, a 494 két kimenete már ellenütemben megy, a hobbin hibás rajzokat meg mind TÖRÖLNI kéne..
Semmi műszerrel meg totó az egész.
Egyébként ezt meg lehetne oldani FET-ekkel és meghajtó trafó nélkül?
Közben meg lett a bekötés a gyári nyákról.
A trafó nélküli meghajtásnál ugyan ezzel az ic-vel gondoltam megoldani (494), ha valakinek esetleg van ilyen rajza vagy csinálna egyet azt megköszönném.
Szia!
Mindent meg lehet oldani, csak az a kérdés, megéri-e? A FET-ek más fajta meghajtást igényelnek, mint a bipoláris tranzisztorok. A TL494 nem képes korrekt módon, közvetlenül meghajtani a FET-eket. Van rá megoldás, a Google esetleg a segítségedre lehet. A meghajtó trafó kérdése. A FET meghajtásához más áttételi arányú meghajtó trafó kell. Emiatt azt át kellene tekercselni. Mivel a főtrafó is, és a meghajtó trafó is ÉLETVÉDELMI LEVÁLASZTÁST IS végez, ezek házilagos "tekercselgetése" KELLŐ SZAKÉRTELEM és a szükséges SPECIÁLIS ANYAGOK ( például a "spéci" szigetelő szalag) nélkül, finoman szólva is kockázatos! Ki lehetne hagyni a meghajtó trafót is, de ahhoz már gyakorlatilag egy teljesen "átszabott" kapcsolás kellene.
Nos igen az IR2153 képes illetve arra lett kifejlesztve, hogy közvetlen meghajtson egy FET-ekből álló félhidat, de mint mondtam én maradnék a 494-nél. Egyébként igen a meghajtó trafó az gyakorlatilag leválasztás célját is szolgálja, de szerintem nélküle is meg lehetne oldani, csak példaként Bővebben: itt a 3524 trafó nélkül hajtja a teljes hidat, nos ezt biztosan át lehetne alakítani félhidasra 494 bevonásával a 3524 helyett.
Átrajzoltam a bekötést, hát annyiban különbözik, hogy a diódák meg vannak duplázva, és a bázison nincs ott a kis értékű ellenállás. A trafó kiosztásával így már nem kell foglalkozni.
Idézet: „Egyébként igen a meghajtó trafó az gyakorlatilag leválasztás célját is szolgálja, de szerintem nélküle is meg lehetne oldani, csak példaként Bővebben: itt a 3524 trafó nélkül hajtja a teljes hidat, nos ezt biztosan át lehetne alakítani félhidasra 494 bevonásával a 3524 helyett.” A 494 és 3524 kimenet/meghajtás szempontjából azonosak, ezért csak a hid egyik oldalát kell eltüntetned. Viszont, itt kb 50/100Hz-ra vannak méretezve az alkatrészek, neked viszont 50Khz-n kellene stabil be és kikapcsolást adni a feteknek.
Sziasztok!
Van egy HP Vectra VL2 486-os alaplapom táp nélkül. Persze a szabványos AT(X) táp nem jó hozzá, 0950-2550 100W-os HP táppal működik, aminek más a lábkiosztása. Ezeket nem nagyon lehet kapni, de egyébként is 70 dollár körül mozog az ára, annyit meg nem adnék érte, mikor hegyekben állnak itthon a szabvány AT és ATX tápok. A kérdés az, hogy mi lehet a lábkiosztása ennek a HP tápnak? Abban sem vagyok biztos, hogy ez egy AT vagy ATX táp, bár valószínűleg ATX. Felírtam egy lehetséges lábkiosztást a hagyományos színkódok alapján, de pl a narancs az ATX-nél 3.3V, AT-nál power good +5V, de zöld és lila nincs AT tápoknál. A processzorfoglalat socket 1, azaz 5V 80486 processzor megy bele. Segítséget kérnék a HP táp lehetséges lábkiosztásához, hogy azt egy szabvány táppal helyettesíthessem átalakítás után. (ha lehetséges) Köszönöm.
Először is mindenképpen nézd meg az alaplap kézikönyvében az ATX aljzat kiosztását (elvileg benne van), aztán a táp kiosztását is. Ha ahhoz az alaplaphoz nem jó a szabványos ATX táp akkor a csatlakozóján a kivezetéseket át tudod cserélni a lapon lévő aljzathoz igazítva , persze ahogy említettem előtte alaposan nézd meg a táp és a lap kiosztását is, és mérj is ha nem a szabványos színjelölésekkel vannak ellátva a táp kivezetései, ha méréssel nem deríthető ki az adott kábel funkciója akkor szereld szét a tápot és keress hozzá kapcsolási rajzot a neten, onnantól már látni fogod, hogy melyik kábel hova csatlakozik és a funkciója is nyilvánvalóvá válik.
Köszönöm a választ, sajnos a gyári építésű konfigurációkra nagyon jellemző, hogy külön-külön az alkatrészeikre nem nagyon adtak ki kézikönyvet, főleg közel 30 év távlatából. Az alaplap egy D3121-60001 számú modell, amihez van is egy összesített szervizkönyv, de tápegység lábkiosztás nincs benne. Mérni nem tudok, nincs olyan tápom.
Hello! " A trafó kiosztásával így már nem kell foglalkozni." És így a két tranyó közös pontja, hogyan jut el a főtrafóra?
Az is be van kötve a meghajtó trafó balszélső kivezetésére.
Ez igaz, de ha az a három összetartozó pötty a tekercs három lába (amit én nem tudok hogy igaz-e) akkor GND-t kap.
Az alaplap korából ítélve ATX a fasorban sem volt. A 3.3V szerintem szintén ez a kategória. Így a vezetékek jó része kiesik. Ha megvan az eredeti színsorrendje, gyanítom szabvány AT, azzal működnie kellene. Ami esetleg érdekes lehet, a videókártyának a -5V is szokott kelleni. Ebben viszont a legtöbb táp nem jeleskedik. A másik ami tapasztalatom volt régi lapok élesztésénél, hiába dugtam rá a hozzá való tápot, a végeredmény látványos füst, és puffogás. (bár azok 286/386 korszak termékei voltak). Szerintem azért mert a tantál szűrőkondenzátorok már elfelejtették mi célt szolgáltak, és a hirtelen sokktól felrobbantak. Lehet érdemes lenne kisfeszültséggel indítani minden tápágon és lassan felemelni a névlegesre. Sajnos mire erre rájöttem, már elfogytak az alanyok, így nem sikerült igazolni az elméletet. ( persze ha mostanában lett leállítva, akkor ez nem probléma.) A másik ami még eszembe jutott, ha modern táppal próbálkozol, elképzelhető, hogy az a 3.3V-ra szabályoz, így az 5V nem lesz benne stabil.
Ami még eszembe jutott, az ISA csatlakozó szabványos, onnét az összes tápág visszamérhető.
Nem értem milyen 3 pöttyre gondolsz, de így van konkrétan bekötve.
|
Bejelentkezés
Hirdetés |




















