Fórum témák
» Több friss téma |
Mielőtt kérdezel, a következő két dolgot ellenőrizd!
I. A helyes tápfeszültségek megléte.
II. A kimeneten van-e egyenfeszültség.
Élesztés.
Az előbbihez kiegészítésképpen:
Még valami: Ha vaslemezből, jól mágnesezhető anyagból van a sasszink, érdemes a trafó felfekvésénél kiszigetelni, esetleg egy kissé nagyobb helyet biztosítva, mint egy sima prespán, vagy egyéb vékony szigetelő lap. Nem mágnesezhető, korr anyagból készült sasszinál természetesen nincs mágneses "elszívása" a sasszinak. Elnézést a nem teljesen korrekt leírásért, remélem érthető azért.
Sziasztok.
Van egy Eagle A6400 erősítőm, aminek az egyik oldala csúnyán szól (javítás előtt egyáltalán nem szólt). A javítás úgy tűnik, nem lett 100%-os. Valami a hőkompenzálásnál csúszott félre. Mértem jó párat, szerencsére van jó oldal, így van összehasonlítási alap. A jó oldali méréseket zárójelbe tettem. Esetleg van tippetek? Rosszul helyettesítőt találtam volna (esetleg rosszul van beültetve?). A végtranzisztor, amit cseréltem eredetileg D371 feliratú volt, kapott egy 2N3055-öt (remélem nem kell neki több bázisáram), minden kisjelű NPN helyett PN2222-t, PNP helyett pedig PN2907-et raktam be. A nyygalmi áram állítása nem lehetséges a rossz oldalon, a DC offset méréseim szerint nincs elcsúszva. Fontos! A kapcsolási rajz is tőlem származik, remélem, nincs benne hiba, de előfordulhat! Pl. A nyákra szitázott BCE az egyik oldalon alapból hibás volt Azt észrevettem.Minden feszültséget a 0V-hoz képest mértem. Néhol áramot is számoltam, a T10-nél pedig E-B feszültséget jelöltem, mivel elég nagy ott az eltérés. Köszi. A hozzászólás módosítva: Aug 27, 2019
Csoda lenne ha nem szólna csúnyán, hiszen kb. a tizede nyugalmi áram folyik a végtranyókon mint kellene, azaz hiányzik az AB osztályú beállítás, így keresztezési torzítás van.
A t8 tranyó kollektora a T2 kollektorán kell hogy legyen és mint előttem irták
a nyugalmi áram beállító tranyó kollektora és emittere kozott kb 2,4 V különbségnek kell lennie.. A hozzászólás módosítva: Aug 27, 2019
Köszönöm!
Hibásan jelöltem a tranzisztor lábait a kapcsolási rajzon. Helyesbítettem rajzot, később feltöltöm, hátha más is szeretne ilyen erősítőt javítani (esetleg én pár év múlva). Kicserélem a két oldal nyugalmi áram tranzisztorát, hátha megjavul a rossz oldal, de nem történt változás. A jó oldal még mindig jó, a rossz rossz. Szép lassan felcserélgetem a félvezetőket a két oldal között, ha nem hozza ki a hibát, akkor ellenállás szakadás lehet már csak. Viszont, ami szerintem nyomra vezethet, hogy a T7 forrósodik a rossz oldalon! Köszi.
Le lett írva a hiba, kevés a nyugalmi áram, feljebb kell tekerni, nem a tranyót kell cserélni. A T7 melegedésének is biztos oka van, hirtelen meg nem mondom mi.
Mint írtam, a poti tekerésére nem változik a nyugalmi áram. Utána járok, hogy mi az oka... A T7 melegedésének az okát én sem tudom.
Még. A hozzászólás módosítva: Aug 27, 2019
A T10 bázis-emitter feszültsége olyan nagy, hogy annak már nagyon kellene vezetni. De az áramok alapján nem teszi. Helyette szerencsétlen T7 próbál dolgozni.
Nézzd meg, vagy forrasztd át ezeket a wire wrap izéket, mert mozgatás után már nem szeretnek kontaktban maradni. A hozzászólás módosítva: Aug 27, 2019
Szia! A T10-et mérted? Hibásnak nézem.
Köszi, átforrasztottam a kötéseket, valóban rájuk fért, de a hiba megmaradt sajnos.
Reloop: Köszi. T10 volt a hibás, ahogy tippelted, köszi! A T9-et már korábban cseréltem, valamiért a T10-et jónak mértem... Felcserélve a másik oldallal a hiba vándorolt. Bevallom, valamiért abban a hitben voltam, hogy T10 biztosan jó, plusz az is megkavart, hogy amit visszarajzoltam papírra nyákterv felülnézetben alkatrészekkel, az pont tükör szimmetrikus ahhoz képest, amit javítani kell... Na de mindegy, a lényeg, hogy meg lett a hiba! Köszönöm szépen mindenkinek a tippeket! Szép délutánt/estét! Plusz egy kérdés, hány mA-t állítsak be csatornánként nyugalmi áramnak? A hozzászólás módosítva: Aug 28, 2019
A 0,27 Ω ellenállásokon 4-5 mV essen. Praktikus a végtranzisztor emitterek között mérned, így 8-10 mV a javasolt érték. A mérés jel és hangszóró nélkül végzendő.
Meleg hűtőbordánál se legyen több a duplájánál!
Üdv mindenkinek!
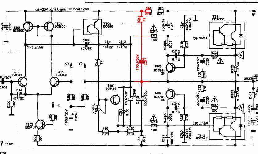
Kérdésem lenne a "szakértőkhöz"... A képen látható végfok kapcsolásban mi a szerepe a pirossal jelölt R-C tagnak? Az alatta levő ugyanolyan értékű tag az OK, az a bootstrap rész, de miért van becsatolva a kimenőjel a bemenő fokozat tápjába?? Hasonló megoldással eddigi még nem találkoztam....
Szia! A nagyjelű erősítő ezzel a feszültség-utánhúzással éri el, hogy a pozitív félperiódusban is teljesen kinyisson a végtranzisztor. A szimmetrikus clippelést biztosítja. A kivezérelhetőség is nő pár wattal, de az alig érzékelhető.
Ahaaa... Na erre nem gondoltam! Köszönöm a választ.
Csak furának tűnt, mert eddig ilyet sehol nem láttam.
Sziasztok!
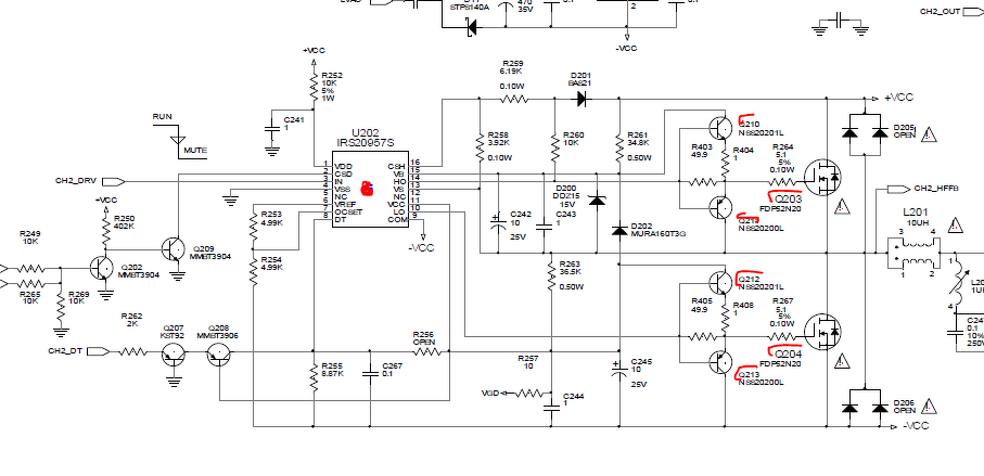
Van egy Crown XLS1000-res erősítőm. A 2-es csatornáján a vég fetek cserére szorultak. Azóta szól, viszont jobban melegszik. Tehát ha nem kötök rá jelet csak bekapcsolom, akkor 10-12 fok különbség van a két oldal között. A pirossal jelölt alkatrészek cserélve lettek. A Q210 Q211 bázisán a földhöz képest kétszer akkora a feszültség. Mi okozhatja ezt szerintetek? Előre is köszönöm!
Tranzisztor csere után nem kell a nyugalmi áramot mindig újra beállítani?
Típus azonos darabokra cserélted a hibásakat?
Én sem láttam még ilyet, de ekkora erősítésre beállított kapcsolást sem.
Valószínűleg nem az eredeti félvetőket tetted bele és emiatt vagy összenyitnak a végfetek, vagy csak a fel/lefutó él meredeksége lett kisebb. Ez utóbbit szkóppal tudod ellenőrizni.
A dead time-on tudsz állítani. Azt mivel mérted ki, hogy Q210-211 bázisán kétszer nagyobb a feszültség? Ott pozitív táp, plusz 12V-nak kell lennie, hogy a felső FET kinyisson.
A nyáklapon jelölve van a GND, ahhoz képest mértem a két csatornán külön külön.
Mely két pont közé kössem a szkópot?
Sziasztok!
Próbálta már valaki ezt a fajta GND elrendezést? Ez így jól működhet? És milyen szerepe lehet az ellenállásoknak a tápágakon? Táp kép Táp rajz Teljes rajz Kösz A hozzászólás módosítva: Aug 29, 2019
Apróka hiba, a bemenet - ága ugyan hidegítve van, de közvetlen menjen a panel bemenetének földjére. A rajzon szereplő módon ott a földhurok.
A GND-t a GND-re, a mérőcsúcsot a a félhíd kimenetére.
Rajzold már be légy szíves a földhurkot, mert nem látom.
Jó, már látom Az 5-össel jelölt GND-t egy vezetékkel célszerű a bemenethez vezetni. A hozzászólás módosítva: Aug 29, 2019
Nagy teljesítményű végfokokat szoktak így vezetékezni (pl. Castone, Síva), de ott még poti is van a bemeneten. Teljesen zajtalanok, de ehhez a végfok panelen is úgy kell kialakítani a GND-t, hogy ott is független legyen a jelföld a nagyáramú földtől.
A párhuzamos ellenállások a pufferkondit sütik ki kikapcsolás után. |
Bejelentkezés
Hirdetés |






Azt észrevettem.


Még. 
Csak furának tűnt, mert eddig ilyet sehol nem láttam. 





