Fórum témák

» Több friss téma
Fórum » Erősítő mindig és mindig
Mielőtt kérdezel, a következő két dolgot ellenőrizd! I. A helyes tápfeszültségek megléte. II. A kimeneten van-e egyenfeszültség. Élesztés.
Lapozás: OK   2188 / 2580
(#) TAttila77 válasza pucuka hozzászólására (») Szept 28, 2019 /
 
Üdv. Érdekes dolgok ezek és magam is szenvedtem már egy gyári erősítővel ilyen hibás smd kerámia kondik miatt. Egyszer bekerűlt hozzám egy smd-vel szerelt kis DS300-ás fetes Ágota. Hetekig méricskéltem és nem jöttem rá mitől volt rabszódikusan torz teljes kivezérlésen. Majd a gazdájával együtt felvittük Pestre a Csertő parkba Ágota Jánoshoz az attyához. Elidőztunk nála míg megvizsgáltatta egyik alkalmazottjával. Mondta három óra múltán, kész vihetitek. Majd egy hét elteltével újra előjött a hiba. Elkerült megint hozzám, szerte szét szedtem, minden kis smd-t végig mértem. Egy drága műszeremmel két smd 100nf-os kondit találtam ami gyanús volt de 1kHz-en megmérve volt rosz az ertéke csak. Kicseréltem, mai napig tökéletesen üzemel a kis DS300-as. Ez jó tíz éve történt már, szegény Ágota János barátunk még élt, személyesen találkozhattam vele zenész barátommal.
A hozzászólás módosítva: Szept 28, 2019
(#) pucuka válasza Alkotó hozzászólására (») Szept 28, 2019 /
 
Ilyenkor elő kellene szedni a gyártó katalógusát, már ha lehet, abban azért (normális esetben)megvannak a jelölések magyarázatai.
Ezek mind a dielektrikum főbb jellemzőire utalnak. Az X5R, X7R, Y5V a dielektrikum veszteségeire, a feszültség függvényében, figyelemmel a csúcs, ismétlődő, egyszeri csúcs impulzus igénybevételre, a rajta (veszteségi ellenállásán) átfolyó áram tűrésére.
Az NPO az azt jelenti, hogy a (főleg kerámiák esetén) a kapacitás hőfok függésére utal, ez éppen eléggé hőfokfüggetlen, de létezik negatív, és pozitív höfokfüggő is. Ezek kombinációjából lehet pl. egy rezgőkört viszonylag széles hőmérséklet tartományban hőmérséklet függetlenné tenni. A COG -al én még nem találkoztam.
Böngészkedd a MURATA, EPCOS (Siemens, TDK) katalógusait, adatlapjait.
(Megjegyzem, azokban szó sincs erről a parametrikus viselkedésről, ez csak tapasztalat, ellenőrző mérésekkel megerősítve, mikor az ember kínjában már nem tud mit csinálni. Nekem már sikerült egy ellenállásból, zénerből, és egy 100 µF kondiból fűrészgenerátort csinálni, azóta nem rakok kondit a zénerre, mondjuk felesleges is.)
A hozzászólás módosítva: Szept 28, 2019
(#) zotya1983 válasza pucuka hozzászólására (») Szept 28, 2019 /
 
NPO ról nekem a NOT Polarized is eszembe jut. De ezt jó lenne tudni a diódák esetében is, mert szembejött épp most egy olyan d clss erősítő ahol még csak rajz sincs amire támaszkodhatnék, viszont eleve gyárilag hibás kisebb teljesítményűek az smd k és rendre feladják a harcot...
(#) pucuka válasza zotya1983 hozzászólására (») Szept 28, 2019 /
 
Én nem hiszek az ilyen "gyárilag hibás" (azért előfordul) meg a "hamisítvány" dolgokban. Egyszerűen túl vannak terhelve, inkább tervezési hibának gondolom, "jó ez oda" stílusban (sajnos, ma egyre gyakoribb, nehogy túl legyen méretezve, mert az ha fillérekkel is, de drágább) aztán ezek az alkatrészek előbb utóbb feladják a harcot.
Például a régi 350 V -os MM elkók simán vitték az 5 - 600 V -ot, és még ma is aránylag használhatók, az újabb (korszerűbbnek mondott) változatok már 30 - 40 V túlfeszültségtől kinyílnak, mint a tavaszi virág. Akkoriban azt se tudtuk, mi az az ESR, pedig akkor is épültek kapcsoló üzemű tápok.
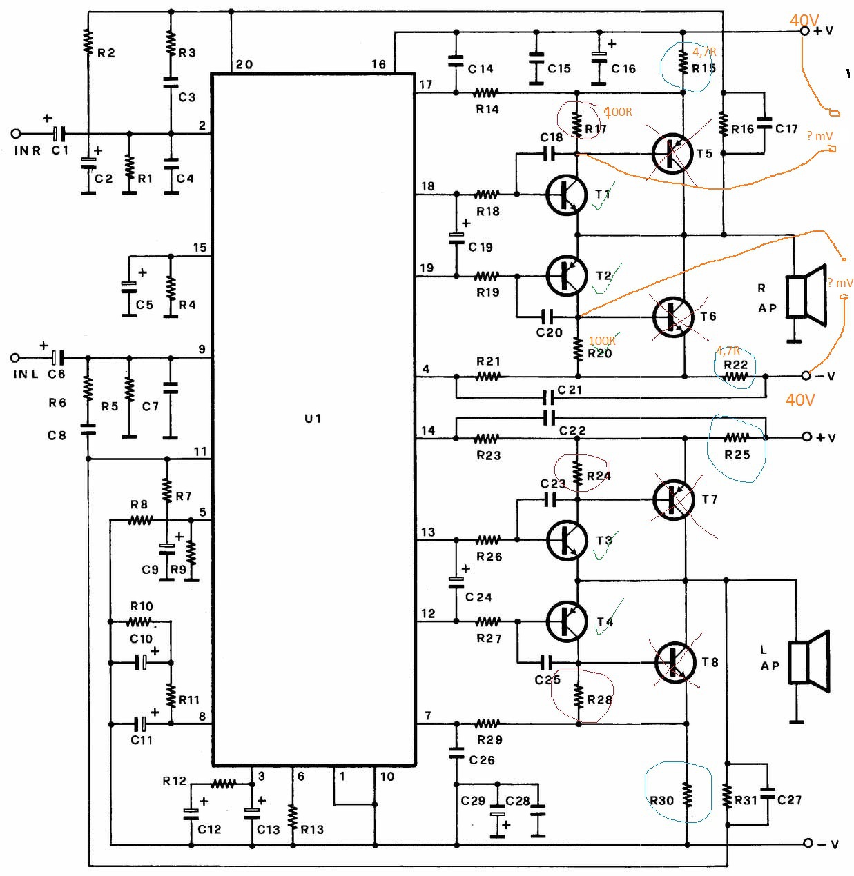
(#) Laci66 válasza Karesz 50 hozzászólására (») Szept 28, 2019 /
 
Szia !
Bocs hogy csak most válaszolok, de csak tegnap jöttek meg az alkatrészek.
Mint írtad a 0,15R helyett 3,3R- tegyek be míg a meghajtót tesztelem.
Azt nem találtam, de gondolom baj nem lehet belőle ha 4,7R-eket tettem be.
A mellékelt rajz szerint így kb. hány mV-ot kellene mérnem?
Táp +-40V.
Ja és a próbát rövidrezárt bemenettel végezzem?
Köszi!
A hozzászólás módosítva: Szept 28, 2019

mérés.jpg
    
(#) zotya1983 válasza pucuka hozzászólására (») Szept 28, 2019 /
 
Rosszul fogalmaztam bocsánat, ezt teszi a kapkodás meg hogy nem egy dologra figyelek sokszor még írás közben sem, nem gyári hibásak hanem alulméretezett alkatrészek vannak benne. Maguk a panelok olcsóak ugyan, ez meg is látszik, mert a Kínai szeret spórolni az alkatrészeken, ezáltal alulméretezett természetesen a 3 párhuzamos dióda...
Minden további mondatoddal egyetértek, van itthon35 éves 100v 10.000 µF MM konenzátorom, és a mai napig nem száradtak ki, tartják az értéket, egyszer véletlenül +-150v al kínáltam meg, és semmi bajuk nem lett, persze a tűrésük amúgy is +-20% ra van megadva mint értékben, mint feszültségtűrésben. Aztán nézzük az új behringer analóg crossovereit ott 1-1 műanyag gombbal oldja meg és bepréseli az előlapba a panelt a Kínai megspórolva ezzel kb 0.50 eur cent értékű potigombokat....
A hozzászólás módosítva: Szept 28, 2019
(#) pucuka válasza zotya1983 hozzászólására (») Szept 28, 2019 /
 
Ha egy kapcsolásban több dióda van párhuzamosan (varikapokat kivéve) már rossz jel.
A hőskorban volt szükség ilyen mutatványokra, ma inkább a megfelelő típust kéne használni.
(#) zotya1983 válasza pucuka hozzászólására (») Szept 28, 2019 /
 
Minden jel erre mutat, nem lenne rossz ez, és van egy smd ellenállás is ami rendre kevesebb wattban mint kéne
..
A hozzászólás módosítva: Szept 28, 2019
(#) Ge Lee válasza Skori hozzászólására (») Szept 28, 2019 /
 
Azt azért elfelejtetted odaírni, hogy ezek nagy eséllyel Y5V anyagú SMD kondik lehettek, amit én már eleve meg sem veszek. NP0 anyagút kell venni, és az a táblázat amit készítettél mindjárt okafogyottá is válik, ugyanis annál nincs ilyen, legalábbis közel sem ilyen mértékben. Nekem a hőfokfüggésükkel volt bajom, csináltam egy videót is ide régebben, már nem emlékszem melyik topikba. Ott bedugtam a kondit (lábast és SMD-t is) a kapacmérőbe, és alatta pákával melegítettem. Az NP0-nak semekkora kapacitásváltozása nem volt úgy 150-200 fokig, az Y5V-nek pedig brutális, töredékére csökkent, némelyik szinte a nulla közelébe.
(#) Karesz 50 válasza Laci66 hozzászólására (») Szept 28, 2019 / 1
 
A kérdőjelek helyén 0.22V körüli értéknek kell lennie. Rövidrezárt bemenettel mérd.
(#) Skori válasza Alkotó hozzászólására (») Szept 28, 2019 / 1
 
Az SMD tantál kondi ránézésre felismerhető a fekete v. sárgásbarna bakelit burkolatáról, a fóliakondik burkolata is műanyag általában. A kerámia esetében kívülről is maga a kerámia anyag látszik. Ha sok kondit megnézel akkor kialakul egy rutin, de egyértelmű , mindíg működő módszert nem tudok, esetleg a kondi mért paraméterei alapján megmondható.

Az NPO, COG anyagú kondik kapacitása csak kis mértékben változik, és a veszteségük is alacsony. Viszont nem nagyon lehet kapni nagyobb kapacitásokat, többnyire csak pF-os és nF-os tartományban elérhetők, és drágábbak is mint a többi.

Az X5R, X7R, Y5V ezek nagyobb veszteségűek mint az előbbiek, közülük az X7R vesztesége, és kapacitásváltozása a legkisebb. Ilyen anyagú kondikból akár 100µF-os is kapható. Tehát pl. tápszűrésre mondjuk elkó +100nF X7R és 1nF COG-t párhuzamosan kötve használunk. Viszont egy időzítő áramkörbe, ahol nem kell túl nagy pontosság, bármelyik megteszi.
Az ESR értékük sokkal kisebb mint egy elkó esetében, erre oda kell figyelni, és ki is lehet használni. Pl. némelyik kapcsolóüzemű tápIC instabil lesz a túl alacsony ESR értékű kondiktól, míg más IC-k adatlapján kihangsúlyozzák, hogy stabil kerámia kondikkal használva is!

Tehát rezgőkörbe, nagy frekvenciára, és bárhol ahová fontos, hogy kis veszteségű stabil kondi legyen: NPO vagy COG
Tápokba és szűrésre, és ahol kell az alacsony ESR, de az előbbiekből drága vagy nem beszerezhető: X7R
Alacsony igényű alkalmazásba, ahol nem számít túl sokat a pontosság: X5R Y5V
Erősítőbe a hang útjába: fólia, esetleg COG, NPO. Viszont ha a törésponti frekvencia a hangfrekvenciás sávon jelentősen kívül esik (100kHz felett, vagy 1..2Hz alatt) akkor X7R is minden további nélkül használható. Feszültségre ilyenkor érdemes túlméretezni.
Ahol a piezoelektromos hatás gondot okozhat: ott kerülni kell a kerámia kondik használatát.
(#) Skori válasza Ge Lee hozzászólására (») Szept 28, 2019 /
 
Említettem a hozzászólásban, hogy dielektrikum függő, hogy mekkora a kapacitás változás. NP0 anyagú kondiból µF-os nagyságrendben nem lehet kapni, én pedig 1µF-os kondikat mértem.
Az említett kondikból egy maréknyi (legalább 100...200db) volt párhuzamosan kapcsolva az adott panelen, a tápsíneken, az ESR-je nagyon alacsony. Engem pedig érdekelt, hogy milyen további paraméterei vannak ezeknek a kondiknak. Nem tudom milyen anyagúak. Talán meg kellene ismételnem a mérést, párféle ismert anyagú kondival.
Az Y5V-nek is megvan a maga helye, mivel ritkán használjuk 100...200C üzemi hőmérsékleten. Vannak olyan alkalmazások, ahol az ár fontos szempont, és a követelményeknek az Y5V is eleget tud tenni. Amúgy én sem szívesen használok ilyet.

Azért majd kiegészítem a táblázatot, hogy: ezek valószínűleg Y5V anyagú kondik, amiket Gee Lee eleve már meg sem vesz....
A hozzászólás módosítva: Szept 28, 2019
(#) Skori hozzászólása Szept 28, 2019 / 1
 
Csak egy gyors mérés:
100nF 50V X7R
0V -> 99nF
40V -> 69,3nF (69,9%)

4,7nF 500V X7R
0V -> 4,66nF
40V -> 4,6nF (98,7%)

3,3nF 50V NP0
0V -> 3,290nF
40V -> 3,290nF

Tehát a lényeg: a feszültségre túlméretezett X7R kondi kapacitása lényegesen kevesebbet változik, az NP0 kondi kapacitásváltozása pedig nem mérhető.
(#) Skori válasza zotya1983 hozzászólására (») Szept 28, 2019 / 5
 
Egyébként ezért nem szeretem a hangtechnikában, amikor misztifikálják a hangzás és az alkatrészek közötti összefüggéseket. Nem azon múlik a jó hangzás, hogy márkás, drága, alkatrészekből építkezünk, hanem azon, hogy megfelelő paraméterekkel rendelkező alkatrészeket használjunk (a kettő nem zárja ki egymást, de nem is egymás feltételei) - és ezeket a paramétereket ismerjük is meg.
A hozzászólás módosítva: Szept 28, 2019
(#) Ge Lee válasza Skori hozzászólására (») Szept 28, 2019 /
 
Hú, akkor a KD-val ti nagyon nem lennétek jó haverok. Csak mert ő meg egyedül az alkalmazott alkatrészekkel hozza összefüggésbe a kapott végeredményt. Az igazság meg ahogy az lenni szokott a kettő között van, ezt azért elég sok minden bizonyítja, hiszen ha egy audiofilnek kikiáltott valaminek a 2Ft-os ellenállással is ugyanolyan hangja lenne, akkor egyrészt eleve nem is gyártanának (és fejlesztenének gőzerővel) kimondottan audio célú ellenállást, meg nem is venné meg senki, mert minek.
De járj utána nyugodtan, keress egy olyan gyári erősítő rajzot amiért sok milliót kérnek, építsd meg mondjuk a lomexből vett alkatrészekkel, és utána csodálkozz hogy miért nem olyan a hangja közel sem mint a gyárinak. Hiszen, pontosan ugyanaz a kapcsolás, csak épp az alkatrészek köszönő viszonyba sincsenek egymással.
(#) Skori válasza Ge Lee hozzászólására (») Szept 28, 2019 / 6
 
Ne magyarázz bele olyasmit amit nem írtam. Ha az ellenállás paraméterei adottak, akkor mindegy, hogy 2Ft-ért vetted-e vagy 200Ft-ért. Csakhogy esetleg nem ismerjük minden paraméterét. Ha viszont emiatt más lesz a hangzás, akkor a 2Ft-os ellenállásnak valamilyen paramétere más mint a 200Ft-os ellenállás esetében. Ha ezt nem tudjuk kimérni, akkor az azért van mert nem ismerjük, hogy mely paraméter más, vagy a mérési módszerét nem ismerjük. Tehát nem az a lényeg, hogy holdtöltekor beforrasztott, piros logóval ellátott ellenállás legyen, hanem, hogy van valami olyan elektromos paramétere, ami miatt nem mindegy melyiket rakjuk be. Azaz a misztifikálás helyett, meg kellene határozni, hogy mi az alapvető különbség a két ellenállás között - és máris bővülne a lehetőségek köre, mert pl. az adott, és már ismert paraméter alapján is össze lehetne hasonlítani a kapható ellenállásokat.
A hozzászólás módosítva: Szept 28, 2019
(#) zotya1983 válasza Skori hozzászólására (») Szept 28, 2019 /
 
Egyetértek, engem sem ak inézete sem a márkája nem érdekel. Adott pozícióban lássa ela ferladatát és azt jól tegye meg ennyi a lényeg nálam.
(#) zotya1983 válasza Skori hozzászólására (») Szept 28, 2019 /
 
Pontosan ez a lényege, ezért szedek szét 500db os kantinból feteket, és mindegyik más forrásból való.. Ugyanazon kinézetűek alakra, de a szilíciumlapkán jól látszik melyik a spórolósabb de még jó minőségű, és melyik az amelyikben már csak körömpiszoknyi lapka van ugyanazért a pénzért, vagy drágábban hozzáteszem... Természetesen méréssorozatban ez kibukik egy egy forma sincs vagy rövidzáras lesz nagyobb áramon, vagy valami történik ami nekünk nem jó.. Lényeg hogy is is.. Van olyan hogy az olcsóbbik is ugyanazon paraméterekkel készül, és a high endbe "szánt" drágább on-semi is példának okáért... De ma már minden megtörténhet hiszen már a föld sem kerek, a vízbű vesszük ki a ZOxigént, és a 2 pont között sem az egyenes a legrövidebb út már.. Béke!
A hozzászólás módosítva: Szept 28, 2019
(#) Skori válasza zotya1983 hozzászólására (») Szept 28, 2019 / 3
 
Pl. a kondi esetében, bizonyos esetekben, nem elegendő a kapacitását és a feszültségtűrését megadni, hanem még további paraméterek is kellhetnek, mint pl: dielektrikum anyaga (feszültség és hőfokfüggés), ESR, maximális terhelőáram, jósági tényező, a kondi kivitele (pl. induktivitásszegény, koaxiális), zaj, frekvenciafüggés, stb...

Ellenállás esetében is sok egyéb paraméter létezik, az ellenállásérték, és a disszipálható teljesítményen kívül. Pl. ellenállás anyaga (fémréteg, szénréteg, huzal, stb...), hordozó kapacitása, kivezetések anyaga, mágnesezhetőség, hőfokfüggés, zaj, trimmelés módja, pontosság, parazita induktivitás, stb... Azonban ezeket sokszor nem adják meg, hanem azt mondják, hogy csak XY gyártó ellenállása jó ide. Ám ez tulajdonképpen csak egy ajánlás, mert simán lehetséges, hogy egy másik gyártó ellenállása is tudja a szükséges paramétereket.
(#) zotya1983 válasza Skori hozzászólására (») Szept 28, 2019 /
 
Ennél kimerítőbben össze sem foglalhattad volna. Látszik te vagy a szakember.
(#) tothbela válasza zotya1983 hozzászólására (») Szept 28, 2019 /
 
Mindezek mellett az említett helyen jó az 50V-os kerámia. Ott alig van feszültség változás. Hangszín szabályzóhoz nyilván nem ajánlatos.
(#) zotya1983 válasza tothbela hozzászólására (») Szept 28, 2019 /
 
Ilyenkor jól jönne az a labortáp.. Csak ráakasztanám és fetek nélkül csak meghajtókkal rámérnék stb... De összedobhatok valami áramkorlátos cuccot...
(#) Alkotó válasza Skori hozzászólására (») Szept 28, 2019 /
 
Köszönöm.
(#) zotya1983 válasza tothbela hozzászólására (») Szept 28, 2019 /
 
Köszi a választ egyébként, fentebb már meg is írtad a fázisfordító is szuper lett azzal a beállítással amit mutattál.
(#) baloghzsolt81 hozzászólása Szept 29, 2019 /
 
Üdv mindenkinek:Egy apró kérdésem lenne, pioneer sa-950 120v kapcsolási rajzot tudna valaki küldeni nekem?
Én sajnos nem találtam semmi infót róla.
Válaszokat előre is köszönöm.
(#) Cinema válasza Skori hozzászólására (») Szept 29, 2019 /
 
Jó ez a leírás.
Ezért nem szabad kerámiakondenzátort csatolóként, vagy önmagában használni hangfrekvenciás áramkörben. Párhuzamosan kell kötni vele mindenképpen egy MKT, vagy MKP kondenzátort, még akkor is, ha hidegítésre használjuk.

Üdv!
(#) Skori válasza Cinema hozzászólására (») Szept 29, 2019 / 3
 
Ennyire nem egyszerű. Csak bizonyos anyagú kerámiakondik nem jók csatolókondinak, és azok is csak akkor nem jók, ha az adott környezetben, a törésponti frekvencia a hangfrekvenciás sávban van. Tehát ha mondjuk 0,1Hz-re méretezem a töréspontot és csak pár mV DC-t akarok leválasztani arra simán berakható mondjuk egy 10µF-os X7R csatolókondi, viszont egy hangszínszabályozóba ahol a sávon belüli kiemelésbe/vágásba beleszól ott nagyon nem célszerű. Ott sem célszerű ahol ezzel állítják be az adott erősítőfokozat alsó vagy felső határfrekvenciáját.

A különféle típusú és anyagú (főleg hidegítő) kondenzátorok párhuzamosításának más oka van. A kondenzátorok bizonyos mértékben frekvenciafüggőek is, bizonyos frekvencián és környezetében megnövekszik az impedanciája. Ha különböző kapacitású és anyagú kondikat kötnek párhuzamosan, akkor ezek a frekvenciák nem esnek egybe, és sokkal nehezebben fordulhat elő, hogy egy bizonyos frekvencián nincs megfelelő hidegítés, mert a több kondi közül valamelyik mindíg dolgozik...
(#) szaka válasza jetman44 hozzászólására (») Szept 30, 2019 /
 
Szia.

Egyformára állítottam a tranzisztoron eső feszültségeket.
Rákötöttem szkópra, adtam neki 1kHz-es jelet.
Lassan csavarva a hangerőt ha eléri az 1,6V pk-pk feszültséget, kilő a jel nagysága, az áramfelvétel duplájára nő. Persze nem vártam meg mi lesz a következménye, ezért lekapcsoltam.
Gondolom gerjed valahol.

Van ötleted merre lehet a gond?
(#) jetman44 válasza szaka hozzászólására (») Szept 30, 2019 /
 
Szia!

Bocsi a bagatell kérdésért, de a biztonság kedvéért muszáj... A nyugalmi beállítása rövidrezárt bemenettel és terhelés nélküli kimenettel történt? Illetve melegen is nézted-e a változást?
Ha ezek megvoltak, akkor lehet valami gerjedés való igaz. Nekem anno melegen kezdett el torzítani, teljesen szabálytalan jeleket adott a kimenetre, de nem szisztematikusan, hanem random. A tranzisztorok cseréje (előfeszítés trimmelő- és driver tranyók) helyrehozta. A te esetedben én még adnék egy esélyt annak a 47µF/25V-os elkónak is ami az alacsony frekis illesztést segíti.
Ha jól rémlik a differenciál erősítő egy külön panelon megy bele függőlegesen, ott a kontaktokat nézd át (esetleg spray-d) és ha nem változik, meg is tudod cserélni egy próba erejéig a jó oldallal.
Esetleg még megéri a trimmer potit fix ellenállásra cserélni, ez a típus ennyi év elteltével erősen oxidosodik. Illetve hajszálrepedések alakulhatnak ki, koszolódik, stb. amik tudnak galibát okozni.
Hirtelen ennyi, ha nem jönnek be megyünk tovább...
(#) szaka válasza jetman44 hozzászólására (») Szept 30, 2019 /
 
Szia!
Semmi gond. Nem vagyok még vérprofi.
Szóval aux bemenetre kapcsoltam az erősítőt és ott zártam rövidre a bemenetet.
A csatolt képen a következő pontok és a test között az alábbi értékeket mértem (Jó oldalon):
1. -1,2V
2. 0,55V
3. 1,26V

Javított oldal:
1. -1.2V
2. 0,55V
3. -1,3V

Viszont így a javított oldal melegszik.

Kicserélem mindkét panelen a kondikat (amúgy sem egy mai darabok), aztán meglátjuk mit produkál. (A diff. erősítő panel csere nem hozott sikert).
Következő: »»   2188 / 2580
Bejelentkezés

Belépés

Hirdetés
XDT.hu
Az oldalon sütiket használunk a helyes működéshez. Bővebb információt az adatvédelmi szabályzatban olvashatsz. Megértettem