Fórum témák

» Több friss téma
Fórum » Rádió építés a kezdetektől a világvevőig
Lapozás: OK   198 / 278
(#) tnl válasza pucuka hozzászólására (») Okt 22, 2019 /
 
Nálam, meg olyan van, hogy kikapcsolt állapotában is gyengén világít. Ez
valahogy azzal van összefüggésben, hogy glimlámpás, kapcsolós elosztóba van
bedugva, legalábbis valahol ezt mondták nekem.
(#) Kera_Will válasza tnl hozzászólására (») Okt 22, 2019 / 1
 
A hangkimenetet trafóval (600 ohm 1:1 telefon modem kártyákról) galvanikusan válaszd el a PC és rádió között. (de mintha ezt már megtetted)
A hosszú koaxot fűzd át sok menettel toroid gyűrűn is.
Ha van külső usb-s egered azt is fűzd át pár menettel egy toroidon az is sokat használ.
Notebook DC és AC táp kábele szintén toroidon átfűzve.
Persze ehhez nagy átmérőjű toroid kell amin a csatik is átférnek.
Ez még az "egyszerűbb" oldal , hogy venni akarsz. adáskor rosszabb esetben fagy az egér vagy egyéb anomália is történhet.(persze mindez power/SWR/földelések/leválasztások/frekvencia stb. függvénye).
A hozzászólás módosítva: Okt 22, 2019
(#) sany válasza tnl hozzászólására (») Okt 22, 2019 /
 
74HC4066 még nem sikerült szerezned? A Hestore-ban van már.
A hozzászólás módosítva: Okt 22, 2019
(#) bigrobi hozzászólása Okt 22, 2019 / 1
 
Vélemény? elméletileg óriási kellene hogy legyen az erősítése, első kísérletek nem biztatóak.
(#) ha1drp válasza bigrobi hozzászólására (») Okt 22, 2019 / 3
 
A bal oldali kapcsoláshoz szeretnék hozzászólni leginkább. Nem szerencsés háttértudás nélkül a NET-ről találomra rajzokat felhasználni. A helyzet az, hogy ebben a formában a kapcsolás csak igen szélsőséges estben működhet.
Irodalomként célszerű áttekinteni:tranzisztor,

Kiemelve a fontosabb gondolatot a rajz kapcsán:
Idézet:
„A tranzisztorban a vezérlő elektródájára (bázis) juttatott feszültség hatására a másik két elektróda (emitter és kollektor) közötti p-n átmenet kinyit, azaz az emitter és kollektor között áram folyik. A p-n átmenet nyitása függ az adott típusú tranzisztortól és a vezérlő elektródára vezetett feszültség nagyságától”

Az esetedben a tranzisztorokat az antennáról bejutó jel tudná csak kinyitni, de annak jelszintje nem fogja elérni annak nyitási feszültségét. Ehhez a tranzisztorokat előre ki kellene nyitni.
Irodalom a tranzisztoros erősítőkhöz: Bővebben: Link
Fontos irodalom még a tranzisztor munkapontjáról itt.

Elnézést kérek, ha a fentiekben említettek már a birtokodban vannak, nem akarok senkit kioktatni, de úgy vettem észre e fórumtémában elég sok alapvető elektronikai ismeret hiányára utaló hozzászólás fordul elő, amin talán ezen linkelt (hitelesebb) források segítségével könnyebb tisztázni.
(#) sany hozzászólása Okt 22, 2019 /
 
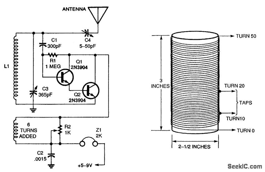
Találtam egy vevő kapcsolást. Szerintetek ebben a kapcsolásban légtekercset alkalmaz a szerző?

DX.jpg
    
(#) bigrobi válasza ha1drp hozzászólására (») Okt 22, 2019 /
 
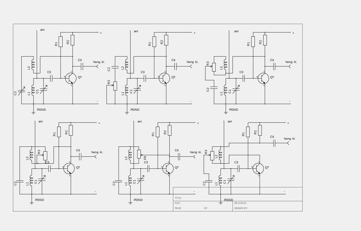
Ezen akadtam én is fenn, a nyitófeszültséget be kell állítani. A jobb oldali rajzzal kísérletezek, de még egyenlőre visszacsatolás nélkül. Jól beállítva még a digitális műszert is észreveszi. Egy jugoszláv rajz jutott eszembe innen az ötlet darlington bemenethez . Íme a rajz.
(#) bigrobi válasza sany hozzászólására (») Okt 22, 2019 /
 
úgy nézem igen
(#) Gafly válasza bigrobi hozzászólására (») Okt 23, 2019 /
 
ha1drp-nek szerintem igaza van, a bal oldali rajzon kellene oda a kollektor és bázis közé egy nagyobb (1M-el kezdeném) ellenállás, hogy megszólaljon.

A jobboldali rajz az ígéretesebb (visszacsatolt audion), csak ott meg a lerajzolt tekercs és a kapcsolási rajz nincsen köszönőviszonyban egymáshoz. Valamint a visszacsatoló tekercs bekötése is fontos, mert fordítva éppenhogy ront a helyzeten. Használatához azt kell tudni, hogy a potenciométerrel, el lehet érni egy pontot, ahol begerjed, és oszcillátorrá válik a kapcsolás. Ekkor zavarja a környezetet. Ettől kicsit visszább véve a visszacsatolást, sokkal érzékenyebb lesz a kapcsolás, ezt a pontot kell megtalálni.
(#) Gyantáscin válasza ha1drp hozzászólására (») Okt 23, 2019 /
 
A hatvanas években kis hazánkban elérhető germánium tranzisztoroknak (P13 P15 OC1044 és társai) volt annyi kollektor-bázis visszárama, hogy az beállított valamilyen munkapontot, így akár működhetett is a kapcsolás - szerencsés esetben.
(#) bigrobi válasza Gafly hozzászólására (») Okt 23, 2019 /
 
Visszacsatol'sokkal tisztában vagyok, Csináltam rajzot pár lehetőségről,a darlingtonnal meg ott az ellenállás. Lehet 3V még nagyobb kell a megaohmosnál.
(#) tnl válasza sany hozzászólására (») Okt 23, 2019 /
 
Szerintem nekem az van, nem az alap cd 4066. AC verziót is tudok rendelni, ami
ha jól emlékszem 200 MHz-ig jó.(De még nem került rá sor.)
(#) tnl válasza bigrobi hozzászólására (») Okt 23, 2019 / 1
 
Ha jól emlékszem, a a másodikkal próbálkoztam két éve, de nem ment
(#) tnl válasza tnl hozzászólására (») Okt 23, 2019 / 1
 
Rádióként nem tudtam használni, de oszcillálni tudott.
(#) bigrobi válasza tnl hozzászólására (») Okt 23, 2019 / 2
 
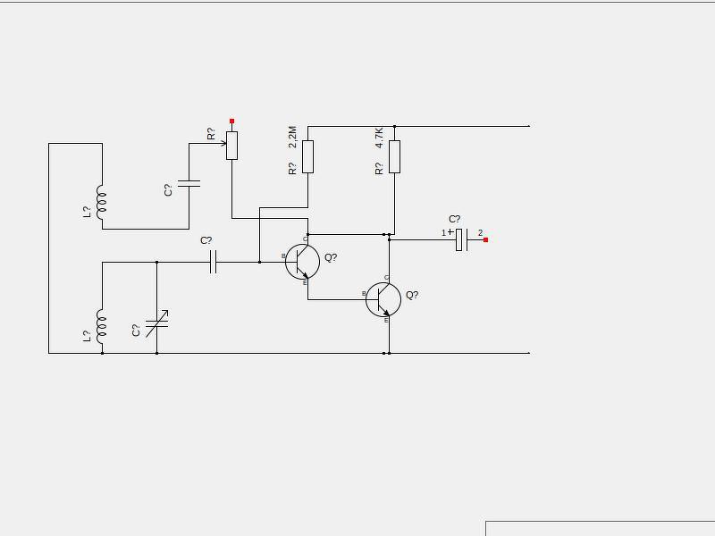
Kicsit másként, de működik. Remélem jól rajzoltam a visszacsatolás végeit. Hangosabb de nem éri meg, nem hagyományos. Szól ferritantennával nem mondhatom. Még nem szedem szét.

ferdar.jpeg
    
(#) Gafly válasza bigrobi hozzászólására (») Okt 23, 2019 / 1
 
Az már jó hogy szól.
Érdemes megmérni a második tranzisztor kollektor-emitter feszültségét (nagyjából fél tápfeszültségnek kellene lennie), mert semmi nem tarja valami elfogadható határokon belül (csak a jó szerencse).
Ha azt a 2M2-t a tápfeszültségről átteszed a kollektorra, akkor kevésbé lutri a dolog...
A hozzászólás módosítva: Okt 23, 2019
(#) bigrobi válasza Gafly hozzászólására (») Okt 23, 2019 /
 
Olyasmiből volt problémám. Így ezt a változatot találtam okosabbnak, de mindjárt rámérek....643mV Jo hangosan tud szólni.
(#) tnl hozzászólása Okt 24, 2019 / 1
 
Most írni fogok egy igazán buta dolgot!
Nekem szimpatikus a darlington, mert olyan fet-szerű
(#) tnl válasza ha1drp hozzászólására (») Okt 24, 2019 / 1
 
A szekunderről lejövő feszültségnek meg kell haladnia a darlington
nyitófeszültségét különben nem szól, ahogy én gondolom.
(#) sdrlab válasza tnl hozzászólására (») Okt 24, 2019 / 1
 
Ezt jól látod! ) Ha elé raksz még egy fokozatot, olyan nagy bemenő impedanciája lesz, ami már összemérhető egy sz@r FET impedanciájával )) Ez ugye jótékonyan hat a rezgőkör terheltségére, de mivel azt más is befolyásolja, a gyakorlatban 2 fokozatnál tovább nem érdemes menni. Ezt is csak akkor, ha nem visszacsatolt kapcsolásról van szó, mert ott fontos a kis terhelés, és teljesítmény erősítés. Visszacsatoltnál ezek mind kompenzálódnak a "tetszőlegesen" magas Q-ból eredő amplitúdó növekedésből.
És hát a darlington előfeszítéséről nem szabad megfeledkezni..., de erről már többen is írtak!
(#) bigrobi válasza tnl hozzászólására (») Okt 24, 2019 / 1
 
Végül is a kísérletet sikeresnek könyvelhetem el. +v van hangos vétel 500 ohmos fejhalágtón ferritantennával. Szóval ha valakit érdekel működik. De nem hagyományos. Nem szedtem szét még a kapcsolást. Lehet lesz még pár kísérlet. Nekem egyetlen bajom hogy nem hagyományos
(#) tnl válasza sdrlab hozzászólására (») Okt 24, 2019 /
 
Szerintem ez egy nem megvalósított áramkör, hanem csak
ötlet, de az elején az antennaerősítőhöz darlington -t használ, és
az úgy működhet is.

Az hogy a superheterodinhez kapcsolós mixert használ, az nem tudom jó e?
A hozzászólás módosítva: Okt 24, 2019

47jsqx4.jpg
    
(#) sdrlab válasza tnl hozzászólására (») Okt 24, 2019 / 1
 
Az analóg kapcsolós keverő minden szempontból előnyös tulajdonságokkal rendelkezik! De van egy nagy hátránya..., mivel négyszöggel vezérelt, így csak ki/be kapcsolást tud megvalósítani(nem szinusszal szorozza a jelet), ami azt vonja maga után, hogy az oszcillátor felharmonikusain(négyszög jel) is nagyon jól kever! Így, nem nagyon használható előszelekció nélkül. De ez amúgy is ajánlott a legtöbb esetben! Ha ezt biztosítod, a legprofibb tulajdonságú keverést használod ilyen módon...
(#) tnl hozzászólása Okt 27, 2019 /
 
Tegnap rákötöttem a 4066 -os dc rádióra a 1:1 illesztőtranszformátort,
amit egy modem kártyából termeltem ki. Régóta terveztem, de sajnáltam megbontani.
Nem 600 csak 140:140 ohmos. Egy koax-al vezettem a másik szobába, ahol egy usb-s
hangkártyára kötöttem. A feldolgozást egy kétmagos laptopon végeztem, hdsdr-el
és wsjt 2-vel.
(#) tnl hozzászólása Okt 27, 2019 / 1
 
Készítettem egy néhány perces anyagot, ssb beszédből.
Ezt itt meghallgatható.
A hozzászólás módosítva: Okt 27, 2019

sp9a.mp3
    
(#) sany válasza tnl hozzászólására (») Okt 27, 2019 / 1
 
Gratula!
(#) tnl válasza sany hozzászólására (») Okt 29, 2019 /
 
Az a meglepő, hogy az FT8 is működik, pedig csak szabadon futó lc oszcillátorom van.
Jó mondjuk, nem fog minden egyes adást, ha a frekvencia épp nem stabil.
(#) tnl hozzászólása Okt 30, 2019 /
 
Ma cw vétellel próbálkoztam, a cwskimmer talált Ausztrál, és Amerikai címeket,
is, de nem tudom mennyire helyes az észlelés, lehetséges e hogy késő délután ilyenekt fogjak
(#) ha1drp válasza tnl hozzászólására (») Okt 30, 2019 /
 
Nem lehetetlen, de jó antenna kell hozzá, meg olyan frekvencia amit ők is használhatnak. (A 7MHz nekik nem teljes). 14Mhz estefelé Amerika felé már működik. De tapasztalatom szerint a cwskimmer mindent megtalál, ami nincs azt is.
(#) tnl válasza ha1drp hozzászólására (») Okt 30, 2019 /
 
Bocs azt elfelejtettem írni, hogy 7MHz.

Sajnos úgy van, (nem ritka a tévedés) ebből a szempontból a FT8 jobb, csak
a morzének kellemesebb a hangja
Következő: »»   198 / 278
Bejelentkezés

Belépés

Hirdetés
XDT.hu
Az oldalon sütiket használunk a helyes működéshez. Bővebb információt az adatvédelmi szabályzatban olvashatsz. Megértettem