Fórum témák
» Több friss téma |
Mielőtt kérdezel, a következő két dolgot ellenőrizd!
I. A helyes tápfeszültségek megléte.
II. A kimeneten van-e egyenfeszültség.
Élesztés.
Nem szeretnék bakafántos lenni a hűtés témában, meg nem vagyok biztos abban, hogy itt a helye.
Azonban egy autó motorteljesítményéhez hozzátartozik a karosszéria, és a futómű megfelelősége is. Ahogy írtátok nagy teljesítménynél alapvető a hűtés milyensége. Erre jó példa a PC-k teljesítmény fokozásakor a processzorok hűtése. Kis helyre tömörítve keletkeztek a problémák a hőelvezetéssel. Nade ez üzlet is, így ha több fogy az nem a gyártó gondja. Vissza az erősítőkhöz. Aki nem látott valamit jól működni, nem csoda, ha kételkedik benne. A Mekiben is megtervezik az "ételeket" de nem gondolnám, hogy egy házilag készített étel ne körözné le. Ennek a fő oka, hogy az előzőnél alapvető a nyereség. A hűtés is egy rendszer elejétől a végéig. Az elején egy dinamikus hőleadó van, a végén, pedig a legrosszabb hővezető, a levegő. Ebből adódik, hogy a ventilátoros levegőáramlásnak csak a szárnyaknál van igazán jelentősége a felület nagysága miatt. Azonban a szárnyakhoz el kell jutnia a leggyorsabban az összes keletkezett hőnek, és egyenletesen, mondhatni egyidejűleg a leáramoltatás teljesítménye miatt. Így már csak egy maradt hátra, a közvetítő egység. Ezt én hőpuffernek hívom, ami nem más, mint egy alutömb. Ennek jelentősége, hogy jól elnyeli a keletkező hőt a hűtendőről (ebből adódik, hogy a hűtendő eszköz a legkevésbé meleg), majd egyenletesen közvetíti nagy felületen a bordára. Ezáltal nem okozhat hőtorlódást a bordák általában vékony talpa, ami a hőpuffer nélkül nem osztják le a hőt egyenletesen a szárnyak felé. A mérnöki munkáról, A mérnökök alkalmazottak, és meghatározzák nekik az elvárhatót, ilyen az üzlet, meg amit készen vásárolhatunk. Idézet: „Megoldásként figyelembe kell venni ezt, és nagyobb értékű kiegyenlítő ellenállásokat, vagy/és a szükségesnél több vagy nagyobb teljesítményű félvezetőt kell alkalmazni.” Vagy a belépő hideg végnél sűrűbben, távolabb ritkábban tenni a tranzisztorokat a bordára, ezzel biztosítva az optimális(abb) lapkahőmérsékletet.
Olyan megoldást is láttam, hogy két ventillátor, egy szív egy fúj, a borda hőmérséklete majdnem egyenletes tud lenni, egy 10 fokos hőlépcső olyan sokat nem számíthat szerintem
Nem tronfolásként, a képen egy épülgető VF3-as lenne, de a sor végére került.
Csak egy VF3, nem sok sok watt. A hozzászólás módosítva: Dec 2, 2019
Korábbi oldalakon amit tárgyalunk az sem sok watt, egy kb 2x150w os fettes azt építem ide szobába
Tán még annyi sincs mint a vf 3 w ra A megoldásod tetszik Tehát ezzel a módszerrel akkor végülis egy hőhídat csinálsz amin eloszlik egyenletesen a hő, majd ezt közvetíted a borda felé. Így akartamn a kis fetest megoldani de az a baj ezek csak fejben szükletnek meg nálam, alkalmazni nem merem... A hozzászólás módosítva: Dec 2, 2019
Sziasztok!
Adott a linken szereplő mélynyomó kapcsolási rajza. Nem jutok dűlőre vele, ezért kérném a segítségetek. A probléma: megszólal, de teljesen kitekert hangerőnél is a negyedét se produkálja a teljesítményének. A végfok kb 1 perc után forró, annyira hogy kézzel nem lehet megfogni. A tápfesz +-33V, ami jelen is van, stabilan kapja, nincs ugrálás. Amit eddig megcsináltam és javulást nem hozott: összes elkó cserélve (visszacsatoló kondi szivárgott), hangerő, crossover potija cserélve (mindkettő pályája szakadt volt), végfok cserélve (az előző behalt, egyenfesz volt a kimeneten), mindkét 4558 cserélve. Bemenő jel mindenhol meg van, kimenő jel szintén, a jelet a végfok megkapja, végig mentem a panelon, rákerül a lábára. Ha leveszem a terhelést, a hangerőt letekerem, és adok bemenő jelet, akkor is forrósodik. Ha lekötöm a STDBY és MUTE lábát testre akkor a melegedés nincs, ergó az IC még nem halott. Hol lehetne keresni a hibát? Valami ötlet? Én arra gondolok hogy gerjed a cucc, de honnan jöhet? Bővebben: Link
A hűtés az valóban jó... de a többi..
a nyugalmi beállításnál a trimmerpoti a bázis kollektor körben - főleg a nagyobb végfokoknál alsó - felső beállítás egy kontakt hiba a potinál, és csattan az egész - az egész lebegő táp megoldás... eléggé komplikált, viszont egy számomra igen jó hangminőségű végfokok ezek X, L sorozat, vagy az Elektro Voice P sorozat . A hozzászólás módosítva: Dec 2, 2019
Sziasztok. Van egy Onkyo Integra A8450 erositom, az egyik csatorna halott olyan szinten, vegfokok, meghajtok, a bias tranzisztor + meg nehany kicsi zarlatos, emiterellenallasok, bazisellenallasok szakadtak. Szoval van egy marek hibas alkatreszem. Kezdem az elejen: mivel az eredeti vegtranzisztorok parja 7-8000 Ft, ugy dontottem, hogy mindket csatornaba 2SC5200/2SA1943 part teszek - van itthon 2 par Toshiba, es ugyananyit tud mint az eredeti tranzisztorok. Aztan emiterellenallas 2*0.47R/5w - ezek is marha dragak, mindket csatornaba teszek 0.5R/5w, ezek a toredekeert megkaphatok. Furcsa mod, ezekkel parhuzamosan, a 2 emiter koze van teve meg egy 0.75R/2w ellenallas aminek a szerepet nem tudom, de csak 0.68R ertekut kaptam - ez mennyire lehet problema? Es meg egy kerdes: a bias tranzisztor 2SC3419, ilyet nem talalok, de van itthon szigetelt kapszulas BD4xx. Szentsegtores ezt betenni egy Onkyoba? Hatassal van-e a hangzasra, merthogy az eredeti 100MHz-es tranzisztor, en meg egy mezei BD-t akarok betenni 3MHz-es hatarfrekvenciaval?
Szia!
Minden tünet a TDA visszacsatolási hiba irányába mutat. Tipikus a gerjedés, ha túl szoros (20-nál kisebb jelerősítés) a visszacsatolás. R103, R104 mérendő és nem zárható ki, hogy a cserélt C102-nél nem stimmel valami. Lehet akár a beforrasztás hibája, vagy C102-től a test felé nincs jó vezetésed.
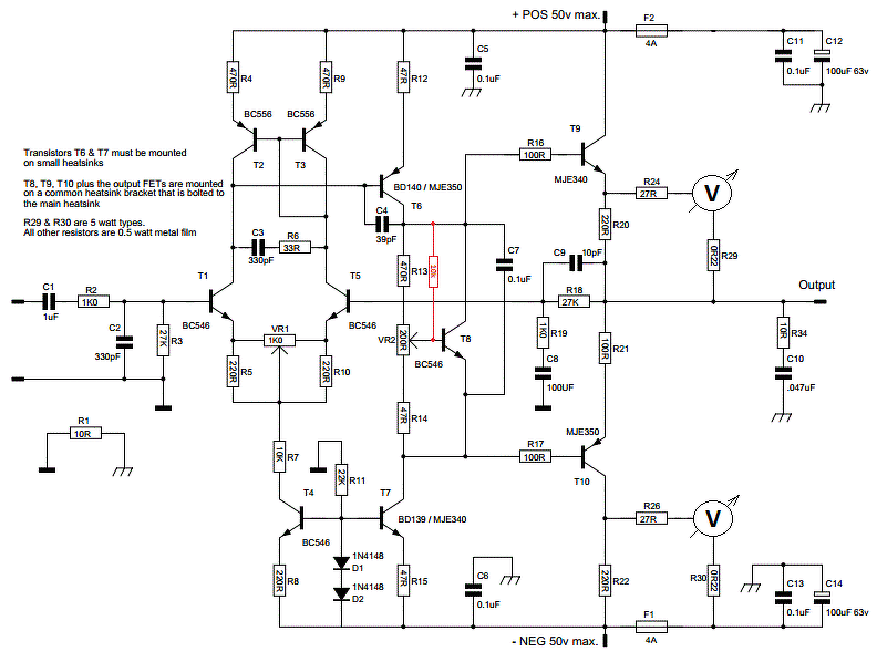
Sziasztok.Újra itt vagyok a nyűgömmel. Csináltam egy próbaindítást izzóval ezen a panelon. G-S közé egy egy oldalra betettem egy 1k ohm ellenállást amin 0.45v ot mértem a táp felfutásakor.Viszont a magic smoke sajna nem maradt el az R19 1k ellenállás (0.25w) füstölög a rajt eső fesz 55v dc.. Merre indulhatok el hibakeresésben? Esetleg nagyobb teljesítményű ellenállást tegyek be? A táp +-70v.
A hozzászólás módosítva: Dec 2, 2019
UI: Mekkora szarvashiba ha nem volt zárt a bejárat? Remélem nem gerjedés miatt van ez...
Viszont a T9 mje340 is gyanús nekem mérve jó de piszkosul melegszik...
A kimeneten mennyi az egyenfeszültség?
61,5v de már szén az r19... Nem gerjedés miatt van az tuti. Tán a Kínai T9..
A hozzászólás módosítva: Dec 2, 2019
Gondolom testhez képest negatív a feszültség.
A C8 mekkora feszültségtűrésű? Ugye követted a rajzot és nem sima elkót ültettél be? Ettől függetlenül rosszul van összerakva a kapcsolás, nézd át! A kimeneti feszültségnek 0 V közelében kell lennie, addig keresgéld a hibát, míg ezt nem tudod elérni. Fotózd le az alkatrész és a forrasztási oldalt, ha segítségre szorulsz!
Nem a gnd hez képest pozitív a feszültség, a c8 at megnézem. Közben megvan 100µF 100v...
Sima elkó. De a rajzon is... A hozzászólás módosítva: Dec 2, 2019
Rendben keresni fogom, ha nem bírok vele jelzem.
A rajzon C12, C14 sima elkó, a többi nem, esetleg más rajzot nézünk Bővebben: Link
Te jó ég valóban.. És akkor megvan miért nem áll be a kimeneti egyenfesz V nagyságrend alá..
És miért ég el az R19... Holnap folyt köv, mert mára már eléggé topa a fejem..A T9 et is megmérem ezekután... Köszi a segítséget! De akkor felmerül a kérdés hogy ha not polarized a kondi az valóban 100µF ? És persze akkor már 100v os kell legyen minimum. A hozzászólás módosítva: Dec 3, 2019
Viszont akkor az előnézeti kép durván hibás...
Természetesen maradhat sima elkó a C8, csak az R19 melegedése miatt merült fel a kérdés. Ha C8 fordított polaritású feszültséget kapott, akkor érdemes rámérned a kapacitására, hogy túl élte-e.
C8 egyértelműen kapacitásvesztett.. 80µF nem elfogadható..
Ezek a dokumentációk elvárják az utánépítő szakértelmét. A 100 V feszültségtűrés is nagy kérdőjel számomra.
Nyilván egy bejárathoz felesleges. Na majd folytatom. Átnézem mi lehet még a gond előbb utóbb meglesz.
Betszek Bipoláris elkót.Bővebben: Link
Sziasztok! Régebbi erősítőknél mit jelent a kis villám szimbólum a hangfal csatlakozóknál? Egy barátom kérdezte de nem tudtam a választ. Ti tudjátok esetleg?
Úgy rémlik, az eredeti bc helyett 2n5551 vagy hasonlót raktál a T1, T2 pozícióba. Ha igen, akkor figyeld meg hogy azok fordított lábkiosztásúak. Fordítva a 160V-os feszültségtűrés csak 7-8V körüli, esetleg 10. Ez bőven elbillentheti a munkapontokat.
A nyákon a BC546-nak megfelelően van beültetve a T1 és a T2.
Úgy emlékszem a magasabb tápfeszültségű végfokoknál szokták alkalmazni a jelölést.
+/-50V felett...
Az A8450 egy jó kis erősítő.
Szerintem megérdemel egy teljes generált. Használj eredeti félvezetőket, és emitter ellenállásokat is. A 0,47 ohm is beszerezhető, a dual kivitel helyett használhatsz 2db-ot külön. Törekedj az eredetiségre. A BD-ket kerüld, ha ugyanazt a hangot szeretnéd, ami eredetileg volt...
Igazad van. Áramütés veszély jele. Talán a törpefeszültségtől nagyobb értéket kötelező volt jelölni.
|
Bejelentkezés
Hirdetés |









Holnap folyt köv, mert mára már eléggé topa a fejem..






