Fórum témák
» Több friss téma |
Sziasztok!
Kicseréltem a tv háttérvilágításában az összes ledet 3528 1W-ra ahogyan uniman javasolta. 500mA a rajtuk árfolyó áram erősége, de az adatlap szerint csak 400mA-t bír. Most látom hogy én 88LM-et vettem 100LM helyett az utóbbi tudja a 700mA-t. Át tudom verni valahogy az áramgenerátorát, hogy 400mA-nál többet ne adjon a ledeknek?
Szia!
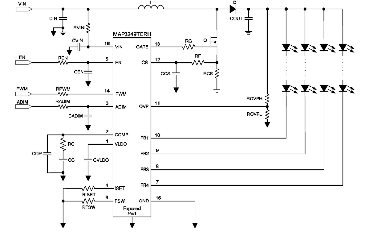
A driver IC Isense lábán van egy ellenállás. Azzal az értékkel belőheted a kívánt áramot. Az, hogy mekkora R kell, egy képlet alapján kiszámítható , ami benne van az IC adatlapjában...
Szia
Én itthoni LG TV-t javítottam meg Kínából rendelt led szalaggal, volt vagy 6eFt, lencsékkel együtt, levettem a fényerőt 60%-ra, jól működnek azóta is. Kb fél éve javítottam.
Megtaláltam a 4-es lábon van egy 12K ellenállás práhuzamosan ráforrasztottam egy 120k ellenállást azóta nem működik. Tönkrement az ic?
Szia!
Ha csökkenteni szeretted volna az áramot, akkor az ellenállás értékét növelni kellett volna szerintem. Gondolom most visszaállították a gyári állapotot és úgy nem működik. Nézd meg, nem-e raktál bele valami műhibát. A 4-es láb és a föld/test között mérhető a 12K? A ledek közül nem szakadt meg vagy lett zárlatos néhány és ezért tilt? Elég komoly védelem van az Ic-ben, nem könnyű tönkretenni, de semmi sem lehetetlen....
A ledek jók labortáppal kipróbáltam. Igen a 4-es láb és a test között mérhető a 12K. Már párszor végigbogarásztam a és nem találok rajta hibát. Pukkanó hang sem volt.
Melyik lábon kapja a tv-től a vezérlőjelet? Van szkópom is.
5-ös lábon engedélyez, magas szinttel. A 14-es lábon meg fényerőt szabályoz. Az adatlapon részletes szkópábrák vannak.
Az 5-ös láb nálam egy kondival testre van téve. A 12V-ot megkapja az ic, 14-es lábon megvan a négyszögjel.
Szerintem elment az ic és tudom is hogyan, a panel mási felén kondi kisütés közben hozzáért a lámpa csipesze az ic bemenetéhez és túlfeszt kaphatott. Köszönöm a segítséget.
Sziasztok,
Adott egy ASUS VH242-es típusú monitor ami HDMI kábellel van összekötve a számítógéppel. A probléma az volna vele, hogy ha kikapcsolom a gépet akkor a monitor nem vált SB üzemmódba hanem a Checking signal cable feirat jelenik meg és nem kapcsol készenléti állapotba, amennyiben a DVI vagy VGA bemenetre kapcsolok pár másodperc után lekapcsol készenléti állapotba. A gépben egy GTX 745-ös kártya van. HDMI kábel csere után is megmaradt a probléma. Találkozott már valaki ezzel a problémával?
Szia,
ha kihúzod a HDMI kábelt, akkor is átmegy a monitor SB-ba? Ha igen, akkor a monitorral semmi baj.
Igen, Dell gép és Acer monitornál. Bios és vga driver frissítés talán megolja. Nálam nem jött össze.
Kompatibilitási probléma van ami elvileg nem lehetne. Esetleg használj dvi kábelt hdmi helyett.
Sajnos csak HDMI csatlakozó van a kártyán meg egy D-Sub. A D-Sub csatlakozóra kötött monitor rendben kikapcsol vagyis lemegy SB-ba, de a HDMI-re kötött az bekapcsolva marad, ha kihúzom a HDMI kábelt akkor is bekapcsolva marad. Új az alaplap azon a bios-t nem babrálnám
a VGA-t még lehet megpróbálnám de régebben egy GTX470-es kártyával is csomót kínlódtam mire összejött. Egyenlőre marad a kikapcsolás.
A monitor beállításaiban ha fixre teszed a bemenetet akkor csinálja ezt, ha átkapcsolod autómatikus bemenet választásra akkor ki szolott kapcsolni. Ha így nem jó akkor fordítva próbáld. Van amelyik hdmi bemenet tudja a dvi-t is tehát dvi-hdmi kábelel kötöd össze vagy dvi-dvi kábel + dvi hdmi átalaktóval.
Biost ajánlott frissíteni, én mindíg felteszem az újat. A hozzászólás módosítva: Okt 15, 2019
A monitor beállításait OSD menüben néztem de ott nincs választási lehetőség autómatikus bemenet választásra csak a három bemenet közül lehet választani.
A DVI is digitális ha jól tudom (van amelyik csatlakozón még analóg jel is kijön) de nem biztos, hogy vennék dvi HDMI átalakítót pár ezerért és mi van ha azzal sem lesz jó. Majd ha lesz még időm akkor kipróbálom másik géppel is de azon meg mini hdmi csatlakozó van tehát minden képen venni kell hozzá valamit. Sokat nem költenék rá inkább majd megy az úk VGA-ra a pénz és hátha azzal megjavul. A kártyán csak D-sub és HDMI csatlakozó van ezekk lnem nagyon tudok variálni mert kell a két monitor de a másikon meg nincs HDMI így azt csak D-sub kábellel tudom összekötni. A gépben lévő alaplap pár hónapos így szerintem a legújabb Bios van rajta. Még megpróbálom átrakni másik bemenetre, hogy átkapcsol-e vagyis megkeresi-e melyik csatlakozón érkezik jel és megpróbálok valahogy egy másik gépet is rákötni.
Van 1 BENQ FP937S monitorom. Jó régi, de eddig működött, most azonban pár perc után "magától" leveszi a fényerőt, vagy a kontrasztot, mintha beragadt vilna a gomb, de nem is nyúlok hozzá. Vissza lehet világosítani, de pár perc után újra "letekeri". Mi lehet ennek az oka?
Próbáld úgy, hogy bekapcsolás után lehúzod a gombok csatlakozóját.
Mert ha ilyenkor nem csinálja, akkor kontaktos gomb valahol.
köszi, már az egész gombsort levettem, valahol "beljebb" lehet a baj, valahol melegedhet valami.....
Akkor nézd meg, hogy a gombok mátrixban vannak-e.
Ha igen, szívás, akkor talán tápszűrés használhat. Ha nem, akkor megpróbálkozhatsz a mikroproci lábának a földre (vagy tápra, ahogy van) húzásával kisebb ellenállással, keményebben, mondjuk 1k kezdetnek, egészen 100 ohmig lemehetsz. Tehetsz rá 100nF-ot is a föld felé lábanként.
Sziasztok!
LG L194WT LCD Monitorom miért vibrál halványan ha gépet felélesztem alvóból? Most volt szervizben, és azt hittem sikerül ezt is megcsinálniuk. Ez meg miért csinálták megint? Itt a hátulja 4 db csavar hiányzik https://fatllama.com/rentals/wembley/hire-lg-l194wt--lcd-mon.. miért nem rakták vissza, szerintetek? Egy hifimmel is meg csinálták 3 db csavar hiányzik meg a kazetta részéből is ami az ajtónál van valami, de működik rendesen. Érdemes újra szervizbe vinni ha majd megint nem kapcsol be? Ez már 2x-er javítva volt, régen 6000Ft most 8000Ft ugyan az a hiba miatt 5 éve.
Sziasztok, van valakinek véletlen egy LG L227WTP-PF nevezetű monitorhoz eeprom kiolvasása? Szeretném újrairni a programot mert úgylátszik kicsit meghülyült, de nem találok sehol sem.
Adott egy neovo F-415 monitor. Működés közben gyakran bejött a monitor menüje, amit csak a monitor ki/be kapcsolásával lehetett eltüntetni.
Mostmár be se kapcsol, se kép se életjel. De égés nem látszik rajta, ha a gombsort lehúzom akkor sem kapcsol be. Mi lehet a hiba? Táp?
A kondik szoktak kiszáradni kb 8 év után. A be/ki kapcsoló ellenállására is mérj rá hátha az is kontaktos.
Megjavult magától, azóta nem jelentkezett a hiba...
Az lehet kontakthiba is, a tht alkatrészeknél a forrasztások el szokott pattani. Érdemes végigforrasztani.
Sziasztok mesterek !
Úgy 4 éve vásároltam, és eddig kiválóan működött egy SAMSUNG T24B300 típusú 24"-os TV/monitort. Csak monitorként használtam, de minden nap 5-6-szor bekapcsoltam (tehát nem standby). Lehet hogy ez tett be neki az évek alatt? Most nem kapcsol be fixen, hanem be/ki kapcsolgat egymás után sokszor, aztán már azt se. Ha egy ideig kihúzom a konnektorból utána újra próbálkozik, de ugyanaz az eredmény. Számomra úgy tűnik hogy valamilyen táphiba lehet. ![]() Jártatok már így? Ahogy néztem, a javíttatása horror lenne. Ha lenne ötlet a javítására (vagy ha elvállalná valaki) azt megköszönném. ![]() Üdv nektek janigel A hozzászólás módosítva: Dec 10, 2019
Kondi kiszáradás. Forrasztási pont hiba vagy a cső tönkrement benne. Szét kell szedni és megnézni .
5000-6000Ft szokták ujrakondizni. .
Szia Zsolt!
Írod hogy a cső elment, de időnként amikor 2-3 másodpercre bekapcsolva marad akkor ad képet is. Ismersz olyat itt a fórumba aki megnézné nekem? Én egy kicsit "fázom" tőle. Hol szokták újra kondizni? Bajban vagyok, mert itt vannak az ünnepek és most amit használok, az kölcsön van. A hozzászólás módosítva: Dec 10, 2019
Kondenzátorokat kell benne cserélni, csőhiba esetén bekapcsolva maradna, csak elmenne a háttérfény.
Normális helyen nem horror a javítása, pesten csak találsz ilyet, a lehetőségek száma kb. végtelen.
|
Bejelentkezés
Hirdetés |




















