Fórum témák
» Több friss téma |
Fórum » Ki mit épített?
Ez a téma ha úgy tetszik a mi "kiállítótermünk", nem pedig a ki mit csinált volna másképpen, mások helyett, és legfőképpen nem javítós téma.
Minden készüléknek van saját témája, ott kell kitárgyalni a részleteket!
FONTOS! A kapcsolási rajzok keresésére is van saját téma, ott keressetek rajzokat!
Szép lett, és tetszik a klasszikus dizájn is. Gratulálok!
Nekem nem tetszik a doboz, de mindenképpen le a kalappal a megvalósítás előtt.
Egy kérdés: Miért vágtál lyukat a trafónak? Nem lett volna egyszerűbb azt is beforrasztani?
Sziasztok
Én múlt hétvégén készültem el ezzel az órával, különleges tudása nincs, esetleg az hogy ha világos van a kocsiban akkor az LCD háttérvilágítása is erősebb, ha pedig sötétebb akkor az is sötétedik, ez azért jó mert így este se vakító, meg így nappal is látni
Hi!
Suzuki, a Mi autónk! Nem rossz, milyen PIC kergeti az LCD-t? Mást nem tud ?Mit fog még kezelni a PIC? Üdv Szabi
Hello
Egy PIC16F628 dolgozik benne, nem szántam neki más szerepet azon kívül hogy meghajtsa ezt az LCD-t. maga a kapcsolás nem az én tervem meg a PIC program se az én szerzeményem. Bővebben: Link
A szent ződ kvarcórát kiszedted ?! Eretnek !
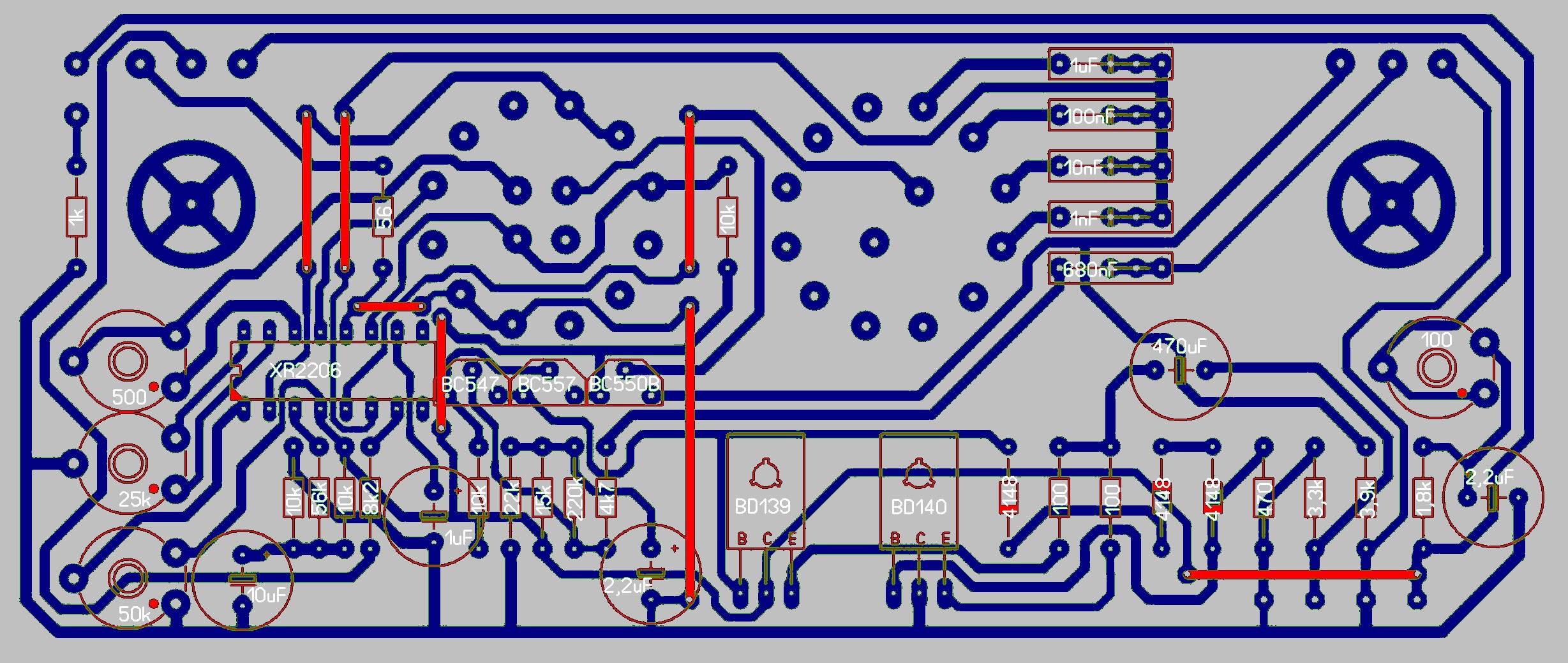
Sziasztok, nemrég lettem kész a funkció generátorommal ami még anno az Elektor-ban jelent meg, ebben egy XR2206-os ic dolgozik, tud színusz ,háromszög illetve négyszög jelet előállitani, 10Hz - 100kHz , de egy két kondi cserével növelhetö a frekvencia ugyanis ha jól tudom ez az ic 1MHz-ig megy el, persze az már kérdéses ,hogy mekkora torzítások mellett. A kapcsiról még annyit ,hogy elsőre indult és nagyon szép jeleket állít elő.
Üdv: Doncso
Nem volt benne eredetileg óra és gyári órát meg nem tudtam hozzá szerezni azért lett ez bele téve
Gartulálok, nekem is nagyon tetszik!
nekem is készül a hasonló csöveket tartalmazó váltpzat, pár hét múlva remélem az enyémnek a képei is felkerülnek ![]() Még egyszer gratulálok, a dobozolása nagyon ötletes
Köszi az elismeréseket.
Bár a NYÁK-terv a te munkád! 1000-hála érte utólag is.
Szép lett a generátorod! Nekem is tervben volt, hogy megépítem, de a nyák átrajzolásakor elakadtam, mert más volt a lábkiosztása a kapcsolóimnak. Ha megkérhetlek, fel tudnád tenni a nyártervet?
Az Urbán-féle XR2206-os funkció-generátorhoz van egy saját készítésű nyáktervem. Jó régen terveztem már, és végülis soha nem martam ki. Ha érdekel, szívesen odaadom.
Én is megépítettem ezt, saját nyáktervvel. De még nincs begejezve, frekimérő még tervbe van hozzá. Jó kis project ez, bár még nem tudom mire fogom használni
Frekvenciamérőt én is terveztem hogy építek hozzá sőt, terveim szerint egy jó kis millivoltmérő is lett volna az XR2206-os funkciógenerátor mellett. Így egy jó kis műszert építettem volna, de végülis nem lett belőle semmi. Pontosabban a millivoltmérő elkészült, működött, de sajnos csak kb. 40kHz-ig tudtam vele elmenni, így feladtam. Ma már ha leülnék tervezni, akkor biztos elérném az annak idején megcélzott 100kHz-es maximális frekvenciát, sőt... Na de hogy ne offoljak annyira; itt van pár kép erről a millivoltmérőről: Kép1 Kép2 Kép3 Ezt már több mint egy éve terveztem, ma már sokkal gusztusosabb lenne...
Szia. Nem is arra gondoltam. hanem a beültetésre és az igényesen összerakott panelre. Egyébként a nyákterv sem az enyém csak átrajzoltam SL-be az eredetit.
Fery
Tessék itt van.
Fery
Egy funkció generátort pedig elég sokrétűen lehet alkalmazni, javításra, tesztelésre ilyesmi.
....akkor valószínüleg nem is lehetsz benne egészen biztos, hogy müködik-e...
Nagyon köszi az elismerést, igyekeztem hogy ne hozzak szégyent
, esetleg feltehetnénk az oldaladra, egész jó kis cikk lehetne belőle.
Köszi szépen, ahogy látom Fery már fel is tette, én csak egy dolgot módosítottam azon a lay-on , annyit csak hogy tettem köré azt a nyák-kitöltést a vezetősávok köré, nem jut eszembe hogy mi a neve de biztos tudod mire gondolok, annyit még hozzá tennék, hogy bár ez nem a reklám helye de a HQ ban mindent megkapsz hozzá ami csak kell, még a jaxley kapcsolók is pont bele illenek, ja igen kapcsoló, erről jut eszembe, ezt is átrajzoltam mert a hq-s jaxley nek 3 középső csatija van nem 2 ha godolod azért feldobom az "enyémet" is.
Üdv: Doncso
Elég jól néz ki a nyákterv.Lehet hogy még én is megépítem,ha lesz hozzá kedvem meg pénzem.
Mármint a jelgenerátor? Nem, végülis azt még működni nem láttam. De elég egyszerű egy kapcsolás, kétlem hogy elrontottam volna rajta valamit.
Halihó mindenkinek.
Minap elkészültem a TDA7250-es erősítőmmel. Remélhetőleg holnap tesztelni is tudom. Terveim szerint kapcsitáppal fog pöfékelni.
Valóban kifogástalan kivitelezés
Jól néz ki az az áthúzott kuka is a nyákon Üdv! |
Bejelentkezés
Hirdetés |






?

Bár a NYÁK-terv a te munkád! 1000-hála érte utólag is.










