Fórum témák
» Több friss téma |
Fórum » Muzeális készülékek-alkatrészek restaurálása
Témaindító: Kutyuli, idő: Márc 29, 2008
Témakörök:
Üdv, közben kerestem hozzá megfelelő ellenállást, 300ohm -os ellenállásal beáll a 270V-os anódfeszültség.
Üdv, ledes lámpa van de azt kikapcsolva is ugyanaz a hiba, laptop nincs, a számítógép se volt bekapcsolva amikor ezzel foglalkoztam.
Üdv, Esetleg a kf rendetlenkedik? Ha a ferrit antennát bekapcsolom, vagy ha külső antennát kapcsolok rá, iszonyatosan megemelkedik a búgás, alig érteni valamit a rádió adásból.
Egy próba.
Rádiót kihúzva a konnektorból még pár másodpercig szól, ilyenkor van búgás míg elhalkul? ECH81 kihúzva, anélkül nélkül csönd van? A hozzászólás módosítva: Dec 29, 2019
A forgókondi milyen értékű? Az enyém jelenleg vastagon áll a porban, és nem hiszem hogy ez jót tesz neki... És ettől függetlenül jó lenne tudni, de nem találom a rajzon, mert béna vagyok.
Lehet, hogy a KF mászott szét - igy nehéz megmondani.
Megtörtént a próba:
A konnektorból kihúzva is van búgás, az adás hangjával fokozatosan az is halkul. Ha az ECH81-et kihúzom akkor az adással együtt a búgás is megszűnik. Azt is próbáltam, ha a hullámváltóról az ECH81 rácsára érkező jelet megszakítom, a rajzon szereplő C35 kondenzátor hullámváltó felőli lábát kiforrasztom, megszűnik a búgás, nyilván adás sincs, de ha hozzáérek a kodenzátorhoz egy csavarhúzóval, akkor halkan kezd megjelenni a búgás.
Bővebben: Link
Példa amikor nem a rádiókészülékben van a búgás oka. A rácslevezetők és a hidegítő kondik rendben vannak? R108, R83, R36, C34, C38 A hozzászólás módosítva: Dec 29, 2019
A délután folyamán méregettem a kondikat , ellenállásokat, egy kerámia kondi ami 4,7nF kellene lennie az csak 3,6nF volt, egy 4,7nF-ot próbára a helyére sem javult a helyzet (ez a C93). Az ellenállások amik bent vannak azok a ráírt értéket mutatják, de az R108-ra 300k nem emlékszem, hogy találkoztam volna. Holnap folytatom.
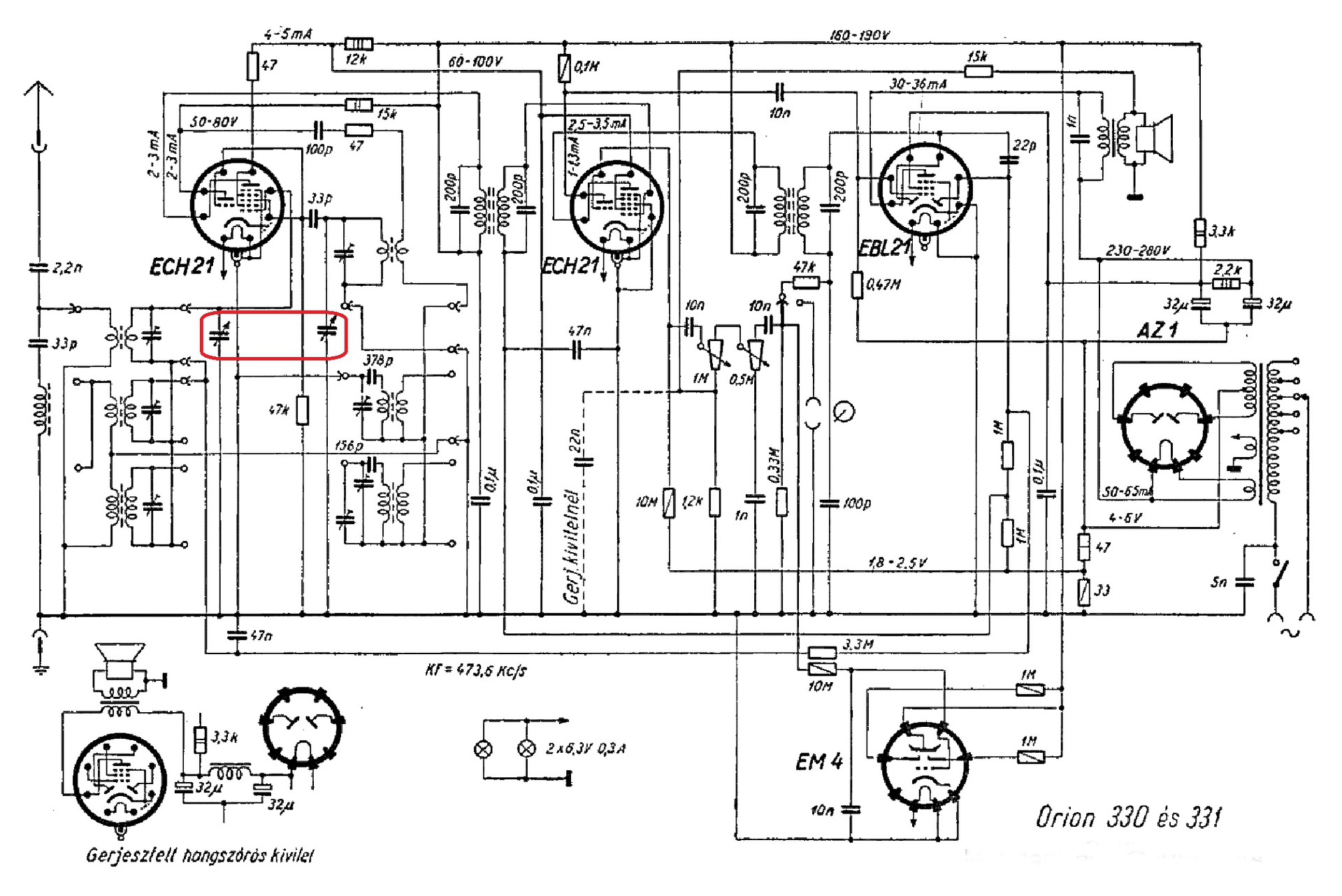
Az Orion 331 kapcsolási rajzán jelöltem a kettős forgókondit (az értékét nem írták rá).
A vele azonos kapcsolású Terta 311 rajzán 2 x 400 pF értéket tüntetnek fel, az Orioné is annyi lehet. A hozzászólás módosítva: Dec 29, 2019
Teljesen mindegy. Akkoriban minden rádióban ugyanazok a forgók voltak, lehet 400, 450, 500 pf is,. Ha majd előcsalogatod a porból, láthatod, hogy a szélső lemezek be vannak hasogatva, azok finom görbítgetésével beállíthatod a végkapacitást.
De különösebb jelentősége annak sincsen, mert a skála elején csukott forgónál az oszcillátor, és modulátor tekercs vasmagjával kell hangolni, míg a skála végén nyitott forgónál a trimmerekkel. Pontosabban az alsó harmadnál, ill felső kétharmadnál. Így lesz az együttfutás a legoptimálisabb.
Nekem bőven elég az, ha a kossuthot, meg max 1-2 még működő adót tudok vele fogni. Az adók kb 95%-a már rég megszűnt, ha jól tudom.
Köszi!
RH-n vannak még érdekességek.
Is, valamint Oroszország, Kína, Ausztrália, Kanadában jónéhány műsorszóró állomás működik. Amerika nyugati partján már kb. Újesztendő van, legyen itt is BUÉK!
A hozzászólás módosítva: Dec 31, 2019
A nyugati part az utolso. Eloszor itt (New Zealand) van ujev
Üdv!
Szeretnék megjavítani egy elég régi rádiót, viszont a skála zsinór hajtotta tárcsa darabokban volt. Csupán a Tuner tengelyen maradt belőle egy kis darabka.Hol tudnék én ilyet venni? Előre is köszönöm minden segítséget! Ipi
Esztergályos csinál másikat. Vagy keress roncs rádiókat és vadászd ki belőlük.
Méretezd le, drehálok másikat.
Majd holnap egy papír lapon rekonstruálom hamvaiból, ma már hűvös van és ijesztő sötét a műhelyben
Köszi előre is
Aki a csöveket szereti vegyen innen csöves pólót.
Bővebben: Link
Tudom negatív vagyok, de az EF806S feliratú pólón egy kettőstrióda látható.
Sziasztok!
Hozzájutottam egy Orionette 1004-1 típusú rádiókészülékhez, aminek a hangerősítője kimenőtrafó nélküli. A probléma, hogy torzan szól, az ellenállásértékek, tranzisztorok jók. A kimenőtranzisztorok munkaponti árama viszont alacsony, 400uA körüli. Ha ezt felviszem 5mA-re, akkor megfelelően szól. Ehhez a meglevő 2,7kOhm ellenállásokkal párhuzamosan kötöttem egy-egy 6,8kOhm értékű ellenállást. Viszont nem hagy nyugodni, hogy mi lehet az eredeti probléma, hiszen nem így tervezték. OC74 végtranzisztorok vannak benn, próbáltam másikkal is, de az eredeti ellenállás értékekkel alacsony a munkaponti áram, így torzítja a hangot. Rajz: http://www.radiomuseum.hu/radiomuseum/rajzok/t1004.pdf Szeretnék tippeket kérni a szakszerű javításhoz. Üdvözlettel: Tamás
Egy dekoratőrnek nem feltétlen kell ezt tudnia
Ha ma a hiphopot zenének minősitik akkor lehet az EF806 is kettőstrióda.
A hiphop ízlés dolga, az EF806 tény. Felvennéd azt a trikót? Mert én biztos nem röhögtetném ki magam.
A hiphop meg nagyon jó zajgenerátor helyett, csak ne hallgasd sokáig, ahogy a zajt se.
A hangszóró vajon eredeti- e, mert az eredeti 32 ohmos.
Igen, a hangszóró eredeti, 32 Ohmos.
Rakj bele két új 4,5 V -os elemet. Akkor is torzít?
|
Bejelentkezés
Hirdetés |










