Fórum témák
» Több friss téma |
Sziasztok!
Van egy vezeték nélküli kapásjelzőm a fogadó részében egy ilyen GW-R29A1 rx modul van bent, de ilyet nem találok sehol sem, mivel lehet ezt helyettesíteni? Lényegében egy arduinoval szeretném össze hozni hogy az vegye a jelet. Segítségeteket előre is köszönöm! A hozzászólás módosítva: Feb 17, 2018
Sziasztok!
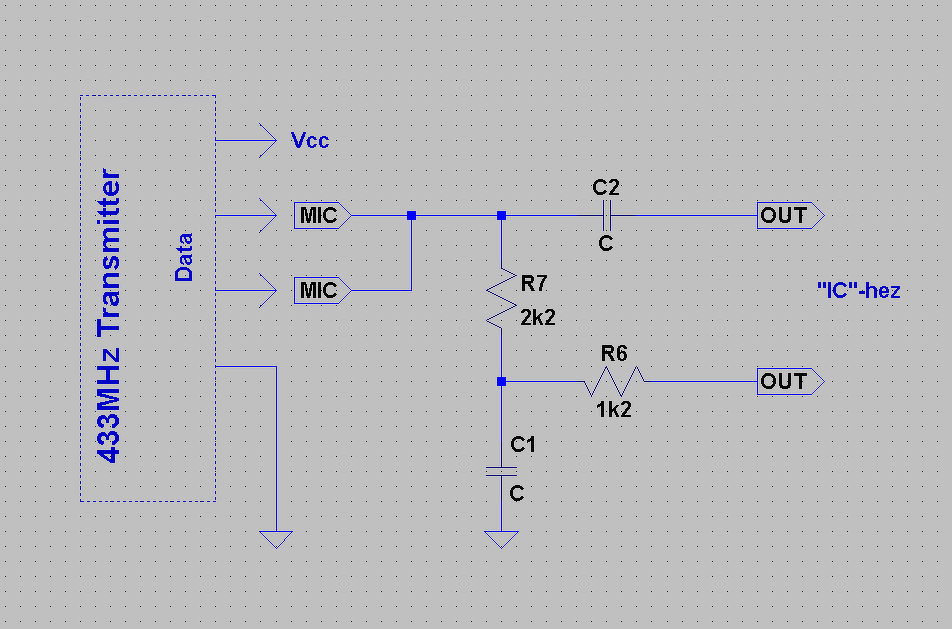
Egy ilyen adó-vevő páros jelét szeretném vizsgálni egy USB-s hangkártyán keresztül, arra rákötve, ezen cikkben leírtak alapján, de a vevő adatkimenetét nem tudom, hogyan kössem rá a hangkártyára, mert a hangkártya nem teljesen ugyanolyan, mint a leírásban található. Azt írja a cikkben a szerző, hogy a vevőt mikrofon bemeneti jelcsatlakozójára a hangkártya felül-áteresztő szűrőjét kikerülve kellene rákötni, hogy a nyers jelfolyamot ne befolyásolja a szűrő. A melléklet rajzon látható, hogy a mikrofonbemenet miképpen kapcsolódik a hangkártya "IC"-jére, megjegyzem, én nem ismerem fel, hogy melyik lenne a felül-áteresztő rész rajta. Próbaképpen a mikrofonbemeneti részt áthidaltam egy vezetékkel a Jack bemenet jelcsatlakozójától a C2 kondenzátor jobb oldaláig, de így, ha elindítom a hangrögzítőt, az látszik, hogy állandóan küld valamit az adó a hangkártya felé. Lásd mellékelt kép. Van valakinek ötlete, hogy hogyan kellene helyesen rákötni az adót a hangkártyára?
Amit küld az a zaj. Akkor nem lesz zaj, ha elindítod vételhatáron belül az adót, bemenő jel nélkül. Akkor mutat értékelhetőt, ha az adót valamivel modulálod.
Köszönöm a válaszodat! Az adó elindítása alatt mit értesz? Hogy tápfeszültséget adok rá? Azért kérdem, mert, ha simán csak tápfeszültséget adok az adóra és a vevőre és szkóppal nézem a vevő kimenetét, akkor nem tapasztalok ilyen zajt, mint amikor a hangkártyára vannak kötve, csak gyors lefolyású, ritkán érzékelhető tüskéket. Megépítettem a Topi cikkében található egyszerű kis kapcsolást az adóhoz és vevőhöz (adó,vevő), azzal működik szépen. Ezért gondoltam, hogy talán a vevőnek a hangkártyára való csatlakozásával nem stimmel valami. Ja, és a leírásban található videóban sem látható hasonló zaj a felvétel elindításakor, amikor nem érkezik az adótól jel. (Bővebben: Link). Jelenleg a mellékelt ábra szerint van rákötve a vevő a hangkártyára. A piros vonal az áthidalást jelenti.
A hozzászólás módosítva: Máj 12, 2019
A számítógép úgy tudja detektálni a hangkártya bemeneteire érkező jelt, ha a modul egyszem kimeneti jeléből előállítod a I/Q jelet. erre van a programm megírva. (a programmhoz nem értek, de az valamilyen FFT megvalósítás)
Az I/Q jelet előállíthatod az egyszem kimeneti jelből fázistolással amit a hangkártya bemeneteire vezetsz. Így áll elő a két I, és Q jel, amit a hangkártya két bemenetére vezethetsz. Ezért nem jó, ha átkötöd. (ezeket az áramköröket nevezheted alul-, felül áteresztőnek is, de olyasmi mint egy keresztváltó, de nem ez a lényeg, hanem a fázistolás) Másrészt, a vevő áramkör kimenetén a zaj miatt random impulzusok jelenik meg, mint írták, ezzel a gonddal a rendszernek kell megküzdeni. Ha az adó is megy, küldi az impulzusokat, az a vevő kimenetén is megjelenik, csak elég nehéz szétválogatni az ocsút, meg a magot. Ennek a megoldása, az adó egy jellemző, előre megadott szabály szerint váltakozó impulzusokat küld az adatok előtt, ezt a vevőnek (mikrovezérlőjének) fel kell ismerni, és innen tudja a vevő, hogy az ezt követő impulzusok számára értelmesek lesznek. Vedd figyelembe, hogy a rádiós átvitel csak állapotváltozást tud átvinni, ezért az információt vonali kóddal (ami az impulzusok váltását kódolja, Manchester kód) kódolja, ezt a vevő oldalon kell helyre állítani. Úgyhogy többszörös a probléma, de én nem tudom, nem értek hozzá, hogy a számítógépes programm ezen folyamat melyik részét csinálja, nem csinálja, hogyan csinálja, és mit jelenít meg. Pedig ez a lényege a progidnak. A hozzászólás módosítva: Máj 12, 2019
Köszönöm a részletes magyarázatot, még kísérletezgetek vele, aztán ha nem megy, hagyom a fenébe ezt a hangkártyás vizsgálódást. Amúgy is csak, mint érdekességként kezdtem el vele foglalkozni, a fő cél az adatok mikrokontrolleres küldése-fogadása volna.
Sziasztok,
Lenne egy 433-as adó (1-es, 2-es kép) és vevőm (3-as, 4-es kép), szeretném dekódolni a jelet, de sajnos az én vevőm (5-ös kép) nem veszi a jelét (más 433-al működik a dekódolás). Tudna valaki segíteni?
Elsőként, a vevődön nincs rátéve az antenna, mivel ez az egyik legegyszerűbb vevőáramkör, így a működését jelentősen befolyásolja az antenna megléte. Viszonylag kis eltérésen is sok múlhat ilyen egyszerű eszköznél. A tényleges vevő egy szem tranzisztor, ami szuperreg fokozatként az antennával együtt képez vevőt, az antenna egyfajta terhelés is a fokozaton, ha nincs rajta akkor a közeli adást sem biztosan veszi, mert el van hangolódva a hiánya miatt.
Szia, köszi a segítséget, tettem rá antennát, de sajnos így sem hajlandó venni ennek az adónak a jelét. Van esetleg még ötleted?
A vevőn van egy soklábú IC. Az mi?
Az adón ugyan nem látni, de az is valahonnan kapja az adatot. A formátumoknak is stimmelni kell adóm és vevő oldalon is. Nem elég a frekvencia, és a modulációs mód, az csak szükséges feltétel.
Az IC-ről sajnos le szedték a feliratot, de a JZH-RX211 néven alibaba.com oldalon megtalálom, sajnos semmi értelmes leírás nincs róla.
Akkor ezek szerint az eltérés, annyi lehet, hogy az adód FSK modulációt küld, az eredeti vevő is ezt dolgozza fel, míg az egyszerű vevő amin nem volt antenna nem birkózik meg a közeli FSK jelekkel. Az a vevő inkább OOK modulációs jeleket szereti.
Szerk: az eredeti vevő amin a "soklábú" van az egy PLL szupervevő, simán veszi jól a frekvenciamodulált jelet. A hozzászólás módosítva: Jan 10, 2020
Tehát elméletileg ha vennék egy FSK vevőt pl. egy ilyet:Bővebben: Link akkor nagy eséllyel tudnék vele jelet dekódolni?
Nincs mit, rég foglalkoztam vele, ... Mit használsz dekódoláshoz? Én régebben arduinos példaprogrammal próbáltam, működött. HT12 széria is jó volt , Mostanában rtl_433 progival És DVB-tv sdr stick-el nézelődöm ha rámjön..
Arduinoval csinálom szintén példa programmal, de RF dolgokkal nem nagyon foglalkoztam eddig,
korábban egy kapunyitót csináltam, de nem lett az igazi, így az adó és a vevő részét le cseréltem és onnan maradt meg a fent említett vevő. A most meg jött egy jó barát, hogy van egy szett horgász kapásjelzője, és nem-e tudnék neki építeni ehhez a szetthez egy olyan sátor lámpát ami felkapcsol, ha kapás van (egyenlőre nem ígértem neki semmit ). A hozzászólás módosítva: Jan 10, 2020
Szia
Megjött a vevő, de sajnos nem működik, nem veszi a jelet. Van esetleg valami tipped?
Hát így látatlanban majdnem csak passzolni lehet. Frekvenciában egyezés van, valamit vennie kellene bármelyiknek, csak a kódolás -dekódolás lehet necces. Azt meg felderíteni rtl_433 programmal meg DVB-T usb-stick-el lenne lehetséges, ha arduinoval nem sikerült. Logikai analizátorral vagy ha nincs szkóppal a vevő kimenetét illetve az adó bemenetét lehetne vizsgálni, hogy meg van -e a jelsorozat.
Ki kell ábránditsalak benneteket. Az adatlap szerint ASK modulációt használ.
A hozzászólás módosítva: Feb 4, 2020
Tudnál esetleg valamilyen vevőt ajánlani hozzá?
Köszi, közben vettem egy LR45B -t, ő is egy ASK vevő, de sajnos ő vele sem hajlandó működni, de még az adó saját vevőjével sem tudok egy karaktert sem kinyerni arduinon keresztül.
Csatoltam az arduinoba feltöltött kódot, esetleg valami más kóddal érdemes lenne próbálkozni?
Más adó jelét veszi? Nem lehet, hogy az adóval van baj?
Meg kell szkóponi a vevőmodul kimenetét, hogy egyáltalán van-e értelmezhető jel.
az adóval biztos nincsen probléma, mert a saját vevőjével jól működik.
Viszont ha a saját vevőjére kötöm az arduino-t akkor sem tudok vele egy karaktert sem fogadni. Eset megnézem szkóppal.
Ha a szkóp mutat jelet akkor lehet, hogy a könyvtár nem kompatibilis ezzel a modullal. Nem ismerem ezt az RC könyvtárat, de ha kell hétvégén rá tudok nézni, ha lesz jel a szkópon. V
Visszaolvasva, ha működik, csak az arduino nem vesz jelet, akkor biztos jól kötötted össze vele? Hétvégén belenézhetek a könyvtárba. A hozzászólás módosítva: Márc 12, 2020
Szkópos képet ma még nem tudtam csinálni, de annyit kipróbáltam, hogy az LR45B-t bekötöttem a gyári vevő helyére és így teljesen jól működik, tehát nem a vevővel lesz a probléma, hanem az arduino kódjával.
Ma végre el jutottam odáig, hogy csináltam szkópos képet.
Rá tudnál majd nézni, ha lesz egy kis időd?
Az Arduinonak jó bementére kapcsoltad? A kód amit csatoltál azt írja, int0, azaz pin2. Nem tudom, hogy ez minden deszkán ott van-e, ez biztosan Uno-ra vonatkozik.
|
Bejelentkezés
Hirdetés |














). 







