Fórum témák
» Több friss téma |
- Ez a felület kizárólag, az elektronikában kezdők kérdéseinek van fenntartva és nem elfelejtve, hogy hobbielektronika a fórumunk!
- Ami tehát azt jelenti, hogy a nagymama bevásárlását nem itt beszéljük meg, ill. ez nem üzenőfal! - Kerülendő az olyan kérdés, amit egy másik meglévő (több mint 17000 van), témában kellene kitárgyalni! - És végül büntetés terhe mellett kerülendő az MSN és egyéb szleng, a magyar helyesírás mellőzése, beleértve a mondateleji nagybetűket is!
Igen, bocsiaztán mikor eszembe jutott hogy félreérthetően írtam akkor már nem lehetett a hsz-t módosítani.
Azt akartam mondani hogy ugye a fúróhoz kapsz 3 db kis fejet, amit mnél jobban beszorítasz a fúróba annál jobban "összezárul". Ha a legkisebb ilyen fejet nézem az is összemegy kb. fél mm-re. A nagyot azért írtam mert, nekem a maró úgy ment bele hogy egy picit ide oda mozgatni kell benne... A marónál kisebb fúrófej egytől egyig simán belemegy...
Nekem 5db "fejem" van hozzá de a legkisebb is tul nagy!
"Ha a legkisebb ilyen fejet nézem az is összemegy kb. fél mm-re" (még jo hogy a legkisebbet nézed) ha nagyobb furataut nézel akkor az már nem fog annyira összemenni valoszinüleg. De szerintem kiméljük meg ezt a forumot ettöl a témátol! Megprobálok megfelelö forumot keresni hozzá!
Ha van esetleg 1 olyan ember a forumon aki tudna nekem esztergálni mini drill-hez olyan fejet amibe 0.5mm-es furoszárat is betudok fogatni akkor megköszönném s meg is fizetném természetesen!(ha ugy esik akkor lemérem a méreteit hozzá)
hello!
szerintem ha a 0,5ös fúrószárra ráhúzod egy vezeték szigetelését akkor valamelyik nagyobb fejbe simán be tudod fogni
Hi
Egy jobb tipp, tekerj a szárra drótot és úgy fogd be, a müanyag szigetelést elvágja a tokmány ha meghúzod.
Vettem egy ilyen alkatrészt:
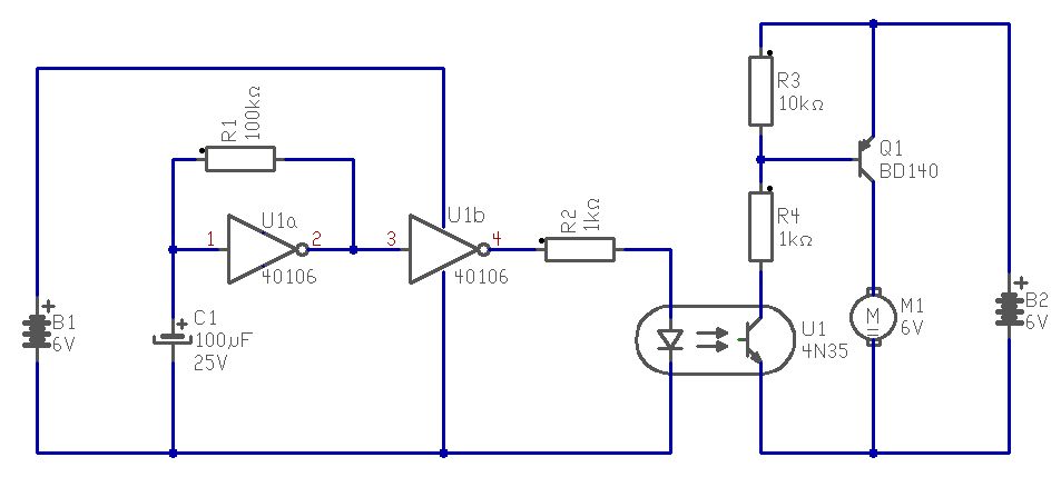
4N35 És készítettem egy nagyon egyszerű kis kapcsolást egy CMOS 4011-es IC-vel amivel egy LED-et lehet vezérelni bizonyos szabályokkal. Az lenne a kérdésem, hogy ha a fenti 4N35-ös IC-t a LED helyére kötném és egy külön tápról adnék a másik oldalnak mondjuk 6V-ot akkor rá tudok-e kötni mondjuk valami erősebb fogyaszót pl egy motort? (3,6V-os és mondjuk lekorlátozom gondolom egy ellenállással a max áramerősséget). Ha esetleg valaki össze tudna dobni egy egyszerű kapcsolást is hozzá amiből kicsit tanulhatnék .....Az adatlapját nézegettem, de egyszerűen nem értem a betűjeleket, hogy most mi mit jelent. Mekkora áramot képes elviselni, stb...stb...
Gondolkodtam én is rajta de nem tul szakszerü megoldás mivel eléggé valószinü hogy nem lessz a furószár s a meghajto tengely egytengelyü (valszeg a gyáriakkal sem lenne az
) s a vékonyka furoszár eltörik. De ha nem marad más akkor sufnituningolok rajta.
Amit én vettem mini drillt ahoz járt fél miliméteres tokmány! Pro's kit a neve! Budapasten vettem egy Mikroelektron nevű üzletben Bővebben: Link
üdv
Kezdetben úgy fúrtam sima 1-es fúróval, hogy a nagyobb tokmány miatt egy régi töltőceruza (amibe még a vastag grafitbél kellett) végét kicsavartam, bele a fúrót, és ezt szorítottam a tokmányba. Mondhatnám, tökéletes volt, csak nagy előtolást nem lehetett adni neki, nyákot nagyon szépen vitte.
Hello!
Nem egészen értem, minek szenvedsz itt optocsatolóval? Ha csak azért nem, mert meg szeretnél ismerkedni vele. Az optocsatoló, nem igazán teljesítmény átvitelre való, tehát utána általában még kell valami tranyó... hogy valamit tudj vezérelni. Ha valamit kérdezel, akkor ne általánosságban beszél, hanem konkrétumokat mondj. Arra, hogy mi ez az izé, nehéz határozott egyszerű választ adni. Az optocsatoló, legfőbb feladata, hogy galvanikus elválasztást biztosítson. Akkor alkalmazzuk, ha szükség is van rá. Egy infra diódábol és egy fitotranzisztorból áll (legalább is ez a 4N...). Ha a led világít a fény "bázisáramot generál" a tranyóban. Így ilyenkor nyit a tranzisztor és áram folyik a kollektor-emitter között. Ez az áram, alapvetően a Led fényerejétől és a tranyó áramerősítési tényezőjétől függ. A katalógus számodra legfontosabb sora: Current Transfer Ratio, Collector to Emitter IF= 10mA, VCE= 10V 4N35M, 4N36M, 4N37M 100 % Ez azt jelenti, hogy a led áramának hány százaléka jelenik meg a tranyó kollektorában. (Itt méréskor 10mA ledáramot használtak, miközben a tranyó CE feszültsége 10V volt. És mivel 100%-ot adtak meg, így a tranyó kollektorában is 10mA áram volt mérhető) És még egy kis idétlen példa az alkalmazásra. Persze ez csak egy elvi jellegű dolog. üdv! proli007
Pontosan erre a kis idétlen példára lenne szükségem, ha ez így tényleg működik meg is építem.
Tényleg arra lenne szükségem, hogy két független áramköröm legyen mivel féltem az AVR és egyéb drágább IC-ket attól, hogy kezdőként leégetem, megsemmisítem, másik univerzumba küldöm őket. Ezen kívül a számítógépemet is szóval azt is ezzel valósítanám meg. Köszi, a rajzot és a leírást.
Semmit!
Csak azért rajzoltam, mert valami ilyesmit említettél. Ütemesen működteti a motort az optón kresztül. (5..10sec) Esetleg egy dióda nem ártana a motorra záró irányban. üdv! proli007
Hello!
Mert a kondik nélkül gerjedékeny lehet. Minimum 100nF. üdv! proli007
Heló
Egy Zener diódás, áteresztő tranzisztoros feszültség stabilizátort kellene összeraknom. A zener dióda munkapontját beállító ellenállás számításával akadt problémám: nem tudom, hogy a BD241-es tranzisztornak mekkora bázis árammal kellene számolni. 5V-ra kellene stabilizálni 13V-ról, de nem elég a 7805 árama, mert 2,5A kellene. Tisztában vagyok az eldisszipált hő mennyiségével is, a kellő hűtést biztosítani tudom. Remélem valaki tud gyorsan válaszolni, mert ma reggel mennék boltba megvenni az alkatrészeket. Köszi
A csatolt kép alapján szerintem 100 és 300 mA közé tervezd valahogyan a bázisáramot. Amúgy minél nagyobb bázisáramot adsz neki, annál kisebb lesz a Vce maradékfeszültség. Természetesen ugyanez fordítva is igaz, tehát kisebb bázisáramnál megnő a Vce maradékfeszültség, és nagyobb hőt fog termelni a 2,5A-es áram a félvezetőn. Ami nem biztos, hogy jó
Szóval inkább a magasabb értékek felé menj bázisáram terén... De azért, ha lehet, várd meg még 1-2 hajnali kolléga véleményét, javaslatát a dologgal kapcsolatban!
Arra figyelj, hogy - amennyiben terheletlen a kimenet - a bázis nem tud felvenni áramot. Ez esetben az összes áram a zéneren fog átfolyni (amit a bázisra számoltál). Norbertónak nem értem a maradékfeszültség elmélkedését, hisz itt adott lesz a feszültségesés - 8V - a bázisáram akkora legyen, hogy biztonsággal leadja a 2,5A-t. Ez tranzisztorpéldányfüggő, hisz a 2,5 A-nál jelentkező béta függvénye, hogy mekkora a minimális bázisáram igény.
Miért nem patkolsz meg egy 7805-öt? Vagy emeld meg a talpát 0,6V-al, és ezt vezesd a bázisra. Jobb, mintha zénerrel próbálkoznál, mert itt - ha nincs terhelés - semmi nem fűt.
Köszi, jónak tűnik ez a megoldás, hogy stab IC-t kötök a tranzisztor bázisára. Itt találtam egy megoldást rá, a kérdésem, hogy a 100ohm/0,5W-os ellenálláson kell vátloztatnom, ha 5V-ra szeretnék stabilizálni? Természetesen én csak egy tranzisztort raknék a kapcsolásba, de ahogy látom P-s kell ehhez, így a BD241 komplementer párjára esett a választásom (BD242)
Hát, igen, ez az a bizonyos patkolás. A 100 Ohm -os ellenállás azért van, hogy az IC terhelőáramából képezzen nyitófeszültséget a tranzisztor számára. Az lehetne akár 1 Ohm is, akkor 0,6A-t az IC "vinne", ami ez fölött van, az már a tranzisztor feladata lenne. Amennyiben nagyobb ellenállást ( 1 Ohm -nál) építesz be (pl a rajzon megadott 100 Ohm -ot), azzal az előnnyel kecsegtet, hogy az IC akár hűtés nélkül is üzemelhet.
A kapcsolások kezdő alapkapcsolásokban mindent meg
tudsz. üdv. Leo.
Sziasztok!
Arra lennék kíváncsi hogy ha egy PC tápban elszáll a puffer, (a hőtől, mert összeragasztják az induktivitással ) ezt mivel lehetne kivédeni?Gondoltam én arra hogy megnézem hogy milyen értékű puffer van odabenn és kívülre teszek ugyan olyanokat. Ez jó ötlet? nem lessz tőle több a fesz? üdv! Bocsi ha hülyeséget kérdeztem
Ha ugyan olyanra cseréled le őket nem fognak változni a dolgok, az elhelyezés nem lényeg.
Sziasztok!
Szeretnék két optokaput használni számítógéppel. A két jel közti időt a számítógép mérné, és abból számolgatna nekem. 1. Van-e olyan optokapu, aminek a nyílása 2-3 cm? 2. Ezeket rá lehet-e kötni max egy kevés alkatrésszel a számítógép hangkártya bemenetére úgy, hogy a jeleit értelmezhetően fel tudjam dolgozni? Mindenképp olyan bemenet kellene, ami egy mai gépen van, és az enyémen pl soros port nincs (azzal gondolom egyszerűbbe lenne). Az ötlet a hangkártyás oszcilloszkópokból jött. A szoftver az nem gond, ahhoz értek. Lehetséges a megvalósítása az elképzelésemnek? Ha igen, akkor egy kis infó jól jönne. Köszönöm.
Hello!
Neked résoptó kell és a párhuzamos port. Ezek használatára keress rá.
Szia!
De én nem úgy gondoltam, hogy csak bentről kiveszem a kondikat és kiteszem kívülre! Hanem úgy, hogy hagyom benn és még pluszba kintre is de ekkor már nő a fesz nem? Vagy tényleg megfogom és kiveszem bentről és kiteszem kívülre... Az nem lessz gond ha kábelekkel kötöm be? Olvastam valahol olyat hogy a kondiknak számít a a lábhossz az ellenállás miatt, vagy ez hülyeség? üdv!
Szerintem elhanyagolható az az ellenállás amit plusszba az áramkörbe raksz a vezetékek formájában.
A probléma az hogy nem egyenáramú körtyezetben vagyunk és egy vezetéknek nem csak ellenállása van hanem induktivitása is. Ami nagy frekvenciás tüskék hatására elég nagy ellenállás lehet. Nagyfrekis tüskéböl pc tápba meg éppen elég sok van.
Vagyis nem midegy hogy vezetékkel vagy anélkül van bekötve a kondi. |
Bejelentkezés
Hirdetés |




.....
) s a vékonyka furoszár eltörik. De ha nem marad más akkor sufnituningolok rajta.


) ezt mivel lehetne kivédeni?





