Fórum témák
» Több friss téma |
Fórum » Kapcsolóüzemű tápegység
Témaindító: Rendszer, idő: Feb 18, 2006
Témakörök:
Vagy a Kapcsolóüzemű táp autóba Hi-Fi-hez vagy a 230V kapcsoló üzemű topik rezonáns tápjait érdemes kipróbálni.
Van valakinek szimmetrikus tápegység rajza 2x18v 3A kellene.
Nagyon köszönöm a tippet, már guglizom is......
A topikok többnyire ugyanazok mint eggyel feljebb. A rajz mindegyikhez szinte egyforma. A bemeneti feszültség, a trafó méretezése ismeretlen, Ha pótlod pontosabb útmutatást lehet adni
Most olvastam vissza mit is írtam. 230V-ról kellene a tápegység. Van egy 6 csatornás D erősítő modulom, valamikor bontottam és +- táppal megy.Ezt akarom felébreszteni. Próbáltam +- trafós DC táppal de búg, alapból búg. Megtekerném a trafót, de szeretnék kérni tőled, tőletek ajánlást, hogy mivel építsem meg.
Ezt javaslom átolvasásra. Elég részletes a tervezési dokumentációja is
Bővebben: Link
Köszönöm, de ez nekem kicsit tömény. Az elv megértéséri viszont nagyon jó. Van itthon TDA4605-tel szerelt tv tápom szerintem az lesz átalakítva. 60-70W-os tápok voltak de van 100Wos trafóm is.
Nem tűnik bonyolultnak. A hálózati szűrőblokk hiányzik a rajzról.
Ez egy flyback kapcsolás. Egyrészt nagy zajt generál egy rezononshoz képes, másrészt a 100W-hoz jó sok és jó erős alkatrészt fog kérni mert nagy áramok folynak a konverzió során. Légréses ferritmag kell hozzá.
A kapcsolás legfontosabb eleme a trafó, illetve nagyos a trafó tekercsek közötti megfelelő szigetelés !!!
A TV trafó megfelelően szigetelt, a csévetest cellákra van bontva. Ha áttekerem sem lesz gond.
Sziasztok. Ha vásárolok egy Ilyen tápegységet , akkor hogyan tudnám úgy átalakítani esetlegesen hogy +-36V-ot legyen képes leadni? 2db TDA7294-es lenne róla táplálva.
A válaszokat előre is köszönöm.
Veszel két darabot és sorba kötöd. De akkor nem kell 9A, elég lenne kisebb is (mondjuk a fele, 4.5A az 72V-on 324W).
A hozzászólás módosítva: Ápr 5, 2020
Lehet nem baj ha ebből vesz kettőt és nem kisebbet, nehogy úgy járjon nagyobb áram impulzusál összecsuklik a tápegység. Igazából a 9A-hez szerintem aktív hűtés se ártana.
Van egy aktív hűtéses meanwell 12V 20A tápom aminél a ventillátor csak akkor kapcsol be ha elkezd melegedni. 2 A állandó terhelés mellett is be - be kapcsolgat a ventillátora. A hozzászólás módosítva: Ápr 5, 2020
Az igaz. Túlméretezni nem árt.
Figyelni kell még, nehogy a védőföld a kimeneti negatívra legyen kötve, mert akkor az egyik táp rövidre lesz zárva sorbakötésnél. A hozzászólás módosítva: Ápr 5, 2020
Szerintem majdnem sehogy. A szekundert át kellene tekercselni és a szabályzást 36V -ra beállítani. A teljesítmény adott, tehát csak egyharmad áramot ad le.
Akkor marad egy lapos kicsi toroid beszerzése.
Azért köszönöm mindenkinek a válaszokat.
Sziasztok!
Szeretnék tervezni egy tápot. Bemenő feszültség kb. 6V-24V-ig (DC, dugaszolós tápok nagyrésze legyen jó rá). Kimenetnek pedig 120-130V, 12V és 5V feszültséget szeretnék. Az alap elgondolásom egy flyback converter volt, ami előállítja a 120-130V (~200mA) feszültséget és ezen felül meg van csapolva, hogy meglegyen az 5V (~100mA) és 12V (~100mA) (ezeket valami lineáris szabályzóval stabilizálnám, így + pár V feszültséget rászámolnék. A kérdésem az lenne, hogy mennyire helytálló ez a megoldás, illetve létezik e ilyen flyback vezérlő IC, ami nálunk is beszerezhető? Találtam pár fajtát, de azok a haza boltok eggyikében sem megvehető. Köszönöm a segítséget! A hozzászólás módosítva: Ápr 9, 2020
Én is építenék egy flyback tápot, tegnap elsőre elpukkant, így félre tettem. Valószínűleg a tekercs irány nem volt megfelelő. Majd folytatom.
Négy -öt hozzászólással előbb. Hátránya, hogy a morva életért nem adnak meg trafó adatokat. Az adathiány nagyon jellemző.
Szia!
Nagyon sok flyback converter IC van. Amiket én ismerek, és itthon elérhetőek, nem nagyon akarnak 6V körül működni. Egy családról tudok, ami némi ügyeskedéssel rávehető már 6V-on is a működésre, a TNY2xx szabályzók. Ezeknek több generációjuk van, mostanában a TNY274...280-asok a legjáratosabbak. Alapból ezek is 50V-tól indulnak, azonban ha egy külső áramgenerátorral rásegítesz a BP/M lábra, akkor már 6V-on is működhet. Régebben 24V-ra készítettem ilyennel tápot, és rendben működött. Nekem 24V-ra elég volt egy ellenállással felépíteni az áramgenerátort, neked valószínűleg más megoldást kell keresned; pl. egy áramtükörrel is készíthetsz kis saturációjú áramgenerátort. A teljesítmény viszonyoknak számolj utána, hogy ez a megoldás megfelelő-e, és természetesen a trafót is neked kell hozzá megméretezni.
Köszönöm a tippet, meg fogom nézni őket.
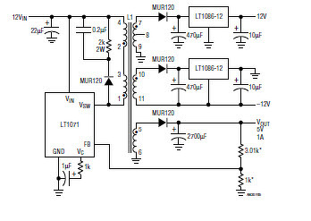
Csatolok egy képet, hogy milyen stílust szeretnék. Itt magát a meghajtást (a FET en kívűl) és a visszacsatolást szeretném kiváltani. Ez így rengeteg alkatrész és kis helyre szeretném beépíteni. A kapcsolás csak egy összedobált akármi, senki ne vegye készpénznek
Szerintem ilyen irányba nem szabadna elmenni. Egy rakás alkatrész, és azok a védelmek, amik szerintem alapnak számítanak, nincsenek benne.
Inkább az ilyen célra szánt IC-k között keresgélj.
Ez lenne a fő cél, ezt most csak kapcsolástechnika miatt raktam össze. A teljes vezérlő részt ki szeretném váltani egy IC-re, csak nem találok megfelelőt :/
Mi lenne a megfelelő? Amúgy ugyanezt meg lehet csinálni boost konverterekkel is.
2 szempontom van:
1. A megfelelő feszéltségek előállítása (5V, 12V, 120V) 2. A fenti feszültségeket megvalósító tápegység férjen el a legkissebb helyen.
Közben találtam egy ígéretes kapcsolást, nálunk is beszerezhető vezérlővel. Erről mi a véleményetek? Megfelelően méretezett trafókkal jó lenne nekem.
UI: Most nézem az árát, elég borsos... Közben eszembe jutott a mezei TL494- lehet azzal alkotok valamit. A hozzászólás módosítva: Ápr 9, 2020
A TL494-nek legalább 7V kell a működéséhez.
Én MC34063-al szoktam konvertereket csinálni, olcsó, itthon beszerezhető, a kimenetével MOSFET-et hajtva pedig jól működik nagy terhelésen is. Ha elengeded a 6V-os alsó határt, akkor simán megoldható a dolog egyszerű folytókkal trafó nélkül. Olyan kapcsolást még trafóval is macerás lenne csinálni, ami 6V-tól 24V bemeneőig menne stabilan.
Viszont kezdésnek csinálnék egy boost konvertert, ami fix 30V-ot állítana elő például, majd a 30V-ról konvertálnám a többit (az MC IC 3V-tól indul). Az 5 és 12V 100mA-hez még fet sem kell az MC IC-hez, hanem mehet a gyári kapcsolása, csak a 120V-hoz kellene még egy boost konverter és kész is vagy. A hozzászólás módosítva: Ápr 9, 2020
A 6V ból tudok engedni. A bajom annyi, hogy ahova fel kéne varázsolnom, oda nem fér több kapcsolóüzemű táp el. Ezért gondolkodtam a trafós megoldáson, mert ott 1 vezérlővel több feszültséget is elő tudok állítani. Viszont kezdem kicsit elengedni a dolgot, kezd nagyon úgy tünni, hogy lejjebb kell adnom a dolgokból.
Igen, az a baj, hogy 12V-hoz 6V-ról emelni kell a feszültséget, 24V-ról meg csökkenteni és egyszerre nem megy a kettő. Ezért lenne járható először 30V konvertálása, majd abból a többi.
|
Bejelentkezés
Hirdetés |













