Fórum témák
» Több friss téma |
Ha valaki ehhez a kapcsoláshoz ragaszkodik akkor véleményem szerint alaposan át kellene tervezni a Quad 405 panelét, mert nélkülözi a földcsillagpont alkalmazását. Sajnos a sok alkatrészes kapcsolásoknál ez nagyon helyigényes dolog, vagy marad a külön vezetékekkel történő kivitel. Ebben az esetben el kell viselni az adódott látványt, viszont panelátvágásokkal létrehozható egy meglévő panelen. Az említett kevesebb hő, kevesebb meghibásodást én is vallom. A kevesebb melegedés elérhető egy jól tervezett, kivitelezett, megfelelő nyugalmi árammal készített erősítővel.
Annak idején én, a nekem javasolt manganin kábellel oldottam meg.
Szia! Mit is oldottál meg a manganin kábellel? A "megfelelő nyugalmi áram" szintúgy rejtély.
Az ismert paneltervek többségén hibátlan a testvezetés, mire gondolsz?
Anno belekezdtem, volt egy terv, az alapján, de sosem készült el részemről ...
A hozzászólás módosítva: Ápr 12, 2020
Értem. Akkor ezzel én sem foglalkozok inkább.
Üdv. mindenkinek!
Segítséget szeretnék kérni. Hozzám került évekkel ezelőtt egy hifi erősítő dobozába épített quad. Szeretném átépíteni egy nagyobb dobozba, nagyobb táppal, mert 35vdc csak vegetálás volt szegénynek. Kibontva észrevettem, hogy az egyik panel elég gány módon javítva volt. Szeretném nagyjából egyformára kihozni a két végfokot, ezért gondoltam a végfoktranyókat újra cserélem. Egy beag 300w-os toroiddal fogom táplálni a 2 végfokot. Milyen tranyót érdemes belerakni, hogy megfelelően műkődjön és nem túl drága? Jó ez a bd249c- bd242c párosítás? Mit érdemes még cserélni beüzemelés előtt? A panelen lévő kondikat?
Szia!
Én viszont kipróbálnám, amennyiben valamilyen formában publikusak a tervek.
Szia!
A panelen lévő elektrolit kondikat le cserélném tiszta újra (ezzel kezdeném), ha azt akarod hogy az erősítőd le adjon 100W-ot 8ohmon akkor érdemes a tápfeszültséget fel nyomni +-50V-ra. A végfok finál tranzisztorjait le cserélném MJL21194-esekre ezzel a tranzisztor párossal a QUAD fel éled, valamint a műveleti erősítőt is le cserélném OPA604-esre, de természetesen maradhat benne az is ami most benne van, de az OPA-nak szebb hangja van szerintem. A jobb oldali panelban a két darab 560 ohmos ellenállást le cserélném 5W-osra mint ahogy a bal oldali panelon van, azok melegedni fognak ott mert a fél tápfeszültség rajta esik ezért fűt, nem árt ha fel emeled őket a paneltól hogy ne pirítsa meg majd a panelt a hő az ellenállás alatt!. A hozzászólás módosítva: Ápr 20, 2020
Sziasztok!
Tapasztaltatok különbséget ha az eredeti R1 és R2 22K ellenállásokat a korszerűsített változat 33K-ra cseréjével?
Rosszul írtam, R2 és R3 22K ról 33K-ra cserélésével, hallani különbséget ?
Szia! A különbség elenyésző. A 33k kevésbé terheli a jelforrást, ez magas kimeneti impedanciájú jelforrásnál csökkenti a torzítást és növeli az érzékenységet. Hátránya a magasabb alapzaj.
Köszönöm a segítséget, végül benne hagytam a 22K ellenállásokat.
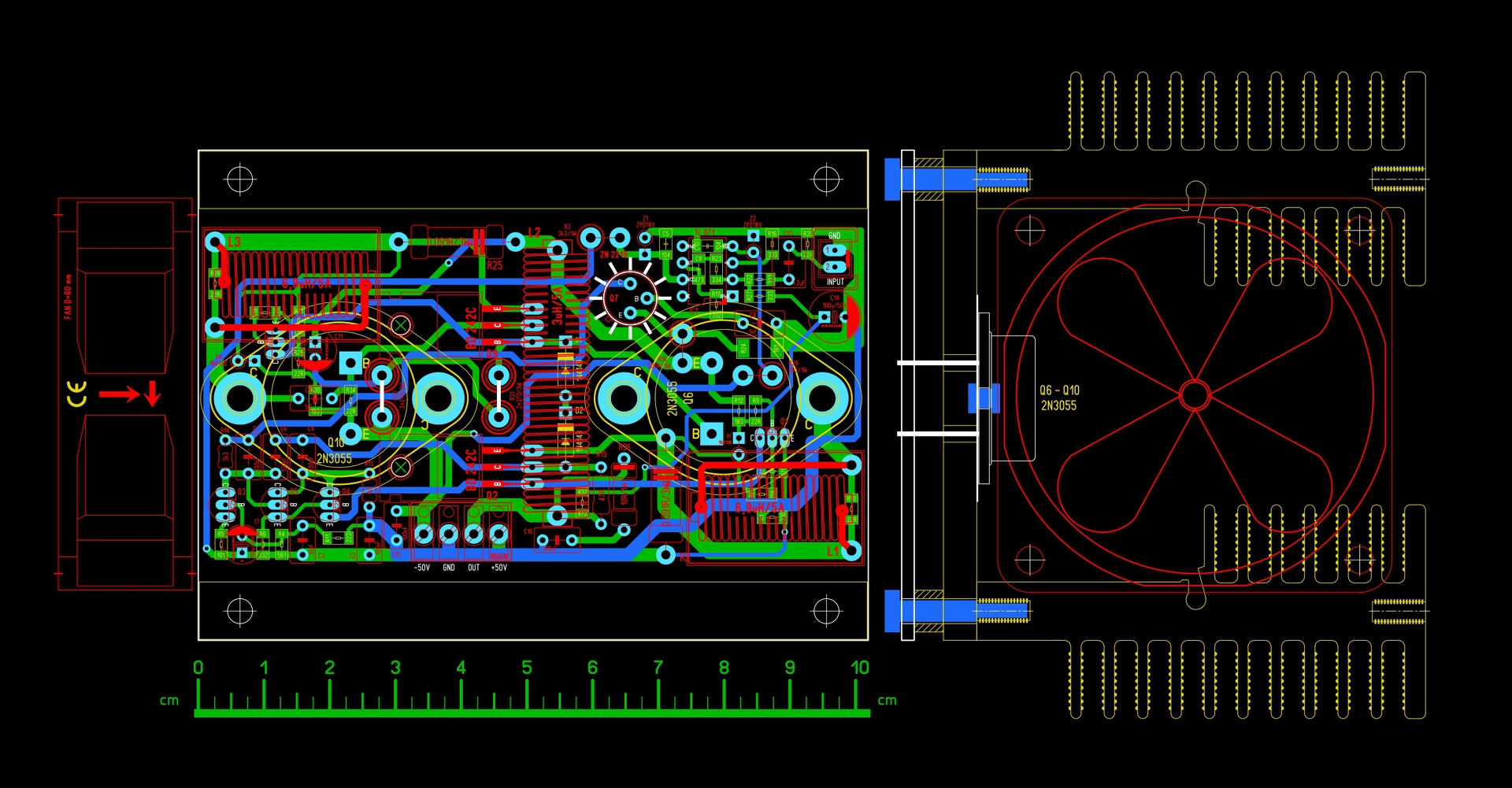
![]() Azt tapasztaltam, hogy nagyon szépen szól, ereje van még odatekerve sem torzul be. Elkészült a teljes projekt, annyiban módosult, hogy hőátadó 4mm Alumínium lapot használtam a hűtőbordánál. Kicseréltem az egyenirányítót 10A-re GBJ10M, új elkokat és kapott még 10.000µF puffert. A Videoton tüskesor lábkiosztása megegyezik a nyákba ültethető sorkapocs méretével, így bárhová megépíthető ez a változat is. Érvéghüvellyel még akár masszívabban is rögzíthetőek a csatlakozó kábelek.
Megrajzoltam ennek a modulnak a nyáktervét, így megosztom veletek, hátha valaki ilyet szeretne építeni Videoton erősítőbe vagy akármibe a kompakt mérete miatt, hiszen a csatlakozó sor kompatibilis a nyákba ültethető sorkapocs-al. Nálam +-36V ról üzemel.
![]() A melegedő ellenállások miatt a nyáktervre felkerült és a gerjedést megakadályozó 2,2-4,7 nF kondik is a végtranzisztorokhoz és a 100nF szűrés mindkét tápágba, így rendesen és megbízhatóan működik. Én beleépítettem az erősítőmbe és mindenkinek ajánlom beleépíteni még a Majki-féle hangszóróvédő áramkört is, ebben egy led mutatja a Clip vagy más néven Peak jelzést is. http://users.atw.hu/majki/elektro/kapcs/protect/protect.htm
Van az eredeti áramkörben 2 db 560 R (ez nálad egyenként 2 párhuzamos 820R/2W -ha jól látom-). Feltettem paneltervedre a legszorosabb lábtávolsággal 2W-os ellenállásokat. Ezek még a panel fölé emelve is csak nagyon problémásan férnének el.
Azt nem tudom a beépített 0,6W-os ellenállások mennyire melegszenek a csökkentett tápfeszültségtől, de sejtésem szerint jelentősen.
Így van, a tervezője azért számolta duplán azokat az ellenállásokat mert számított rá, hogy melegedni fog. Én úgy gondoltam, hogy biztosabb lenne, ha 2W -os ellenállások kerülnének a helyére. A 4db 2K melegedése az csak langyos, ez mennyire változna tartósabb terheléstől?
Midegyik párhuzamosan kötött 820R páros melegszik eléggé rendesen. Érdemesebb lenne kicserélnem ezeket nekem is 560R-ra, mi változna abban az esetben ?
Szia! A 820 Ω-os ellenállásokon a féltáp fele, tehát esetedben 18 V esik. A disszipáció 400 mW. Az ellenállásokat a terhelhetőségük harmadáig szoktuk igénybe venni, ha a terhelés folyamatos. A két darab 2 W-os ellenállás indokolt. A mostani ellenállásokat kiválthatod két soros 180 Ω 2 W-os ellenállással is. Az állítva beültetett ellenálláspárok kényelmesebb férnek el és jól tudnak szellőzni. A 18 V/360 Ω-on pont az eredeti terv szerinti 50 mA folyna.
A 4 db 2k ellenálláson a kimeneti jel 70 %-a esik, tehát az erősítőt csúcsra járatva, egy ellenállásnak 100 mW-ot kell elfűtenie, az menni fog. Nyugtass meg, hogy a 0,1 Ω ellenállások helyére, nem sima drótból készítettél tekercset. A kép aggodalommal tölt el.
Köszönöm nektek a gyors segítséget, azokat a 0,1R tekercseket nem én készítettem, érdemesebb lenne lecserélnem őket a kereskedelemben kaphatóra? Lakkozott anyagból van. Milyenből kellene lennie?
Ez lenne a megfelelő alkatrész. Ha megnézed az ellenálláshuzal google keresés képeit, egyik sem hasonlít lakkozott rézvezetékre.
12,065mm a lábtávolság. Oda még éppen befér az 1W-os huzalellenállás.
Én arra próbáltam ráterelni a figyelmet, hogy a felirat szerinti 2W-os ellenállás nem fér el. Vagy ha mégis, akkor körülményesen. 1W-osról nem volt szó.
Reloop állított elgondolása viszont életképes lehet, nekem tetszik ez a javaslat. Gondolom itt a panel méretét erősen befolyásolja a már meglévő környezet, ezért volt szükség némi kompromisszumra.
Azon gondolkodom, vajon miért térhetett el a modul tervezője az eredeti tervtől, befolyásolhatja a kimeneti teljesítményt ez a változtatás, talán kisebb kimenőteljesítményű változat lehet ez? Ebben az állapotban mekkora kimenőteljesítménynek kellene lennie +-36V tápfeszültségnél?
Nem ismerve mennyit esik a tápfeszültség a terhelés hatására, csak becsülhető a kimenő teljesítmény, 90 W / 4 Ω, illetve 60 W / 8 Ω.
Ennek Vidi tervnek melyik kapcsolási rajz a megfelelője az eddigiekhez képest, mert az alkatrészek értéke igen eltérő, sőt van egy pár, aminek értéke nincs is feltüntetve.
A 0.1 ohmos ellenállások szerintem ellenállás huzalból készültek - színük nem hagyományos rézhuzalra utalnak - ez az én véleményem! Érdekesebbek a bekeretezett színkódos ellenállások - színezetük szerint érdekesek az értékek.
A hozzászólás módosítva: Máj 6, 2020
Az valóban ránézésre is manganin huzalnak tűnik, de nekem gyanúsan hosszú, az enyémben emlékeim szerint fele ilyen hosszú sem volt a 0,1Ω, pedig talán még vékonyabb huzalból is volt.
Talán azért hosszabb, mert vastagabb anyagból hosszabb kell azonos ellenállás eléréséhez (ha egyébként a fajlagos ellenállás azonos).
Természetesen elírtam, értsd rá... Nem vékonyabb volt hanem vastagabb.
Elnézésed kérem, nem volt bennem semmilyen élcelődő szándék.
Véleményem szerint már ez a vastagság is túlzó ebbe a pozícióba.
A kapcsolási rajzom nincsen meg hozzá sajnos már régen készítették ezért csak így tudtam megrajzolni a modult és az alkatrészeket lenézni róla. Faternál valahol megvannak talán egyszer előkerülhetnek.
Ezen a rajzon feltüntettem az előző rajzról a hiányzó alkatrészeket, köszönöm, hogy észrevetted. Azóta nem nyúltam hozzá, így néznek ki a huzalok közelebbről. |
Bejelentkezés
Hirdetés |




































