Fórum témák
» Több friss téma |
Fórum » Ki mit épített?
Ez a téma ha úgy tetszik a mi "kiállítótermünk", nem pedig a ki mit csinált volna másképpen, mások helyett, és legfőképpen nem javítós téma.
Minden készüléknek van saját témája, ott kell kitárgyalni a részleteket!
FONTOS! A kapcsolási rajzok keresésére is van saját téma, ott keressetek rajzokat!
Párszor hivatkoztam rá - érdemes néha szimulátorral kezdeni. A Paul Falstad féle Circuit messze nem pilótavizsgás, viszont olyan hétköznapi áramkörökhöz - mint egy astabil multivibrátor - nagyon is használható. Van szkóp funkciója is, sőt maga az áramkör is előhívható belőle kész formában. Olcsóbb, mint megvenni mindent hozzá. Ha pedig már stabilan (vagy astabilan
) működik, akkor érdemes megépíteni a tesztelt verziót. Kezdő koromban sokszor megszívtam a publikált, sajtóhibás áramköröket.
Sziasztok+
Készen lettem az elektroncsöves erősítőmmel, ami 2X40W-ot tud EL34-es vég csövekkel a kimenetelén. Kapott egy VFD csöves szint kijelzőt is, ami szépen fel dobja a dizájnt. A hangjáról csak annyit hogy gyönyörűen szépen szol, meg hozta a sok munka a gyümölcsét! Utólag is köszönöm CHZ fórumtársnak a sok segítséget és CIROKL fórumtársnak is köszönöm a sok segítséget! Beszéljenek a képek... A hozzászólás módosítva: Máj 15, 2020
Moderátor által szerkesztve
Hát ezt tisztességesen összeraktad, jó forrást meg két rendes dobozkát hozzá, hagy szárnyaljon!
Nagyon igényes munka, az egyetlen dolog ami felett nem tudok eltekinteni, a kézzel írt feliratok. Ha azt kijavítanád valami egyéb, rendezettebb megoldásra 100/100 pontot adnék. Így csak 95-öt
Ne érts félre, szeretnék én ilyet alkotni (csak nem tudok)
Engem meg pont az fogott meg; látszik rajta, hogy nem gyári (tömegtermék). Azok a nagyon szabályos, túl "design" feliratok, -pláne angol-, nekem nem jön be.
Nekem tetszenek a feliratok. Szokták az ellenkezőjét, amikor kézírást imitáló betűtípussal nyomtatnak az előlapra. Na, az borzasztó, giccsbe hajló. Ez szép és őszinte.
Ámbár csámpás, de egyedi.
Mondtam volna én is, hogy szebb is lehetne a szöveg, de aztán ráültem a kezemre. Meg azt is, hogy az a rack szekrényes/csavaros előlap nem annyira passzol össze ezzel a csöves kinézettel, de aztán rájöttem hogy még ez is "belefér". Meg ugye van az a része, hogy "Te ugye szebbet csináltál". Na itt dugultam el. "Ez a téma, ha úgy tetszik, a mi "kiállítótermünk", nem pedig a ki mit csinált volna másképpen." Sok munka van benne, nekem tetszik. "Na itt dugultam el. " Jól tetted! A hozzászólás módosítva: Máj 16, 2020
Jólvan, jólvan, legalább 5/4 arányban le lettem szavazva
Ez csak az én ízlésem, de tényleg, így is nagyon igényes munka!
Üdv!
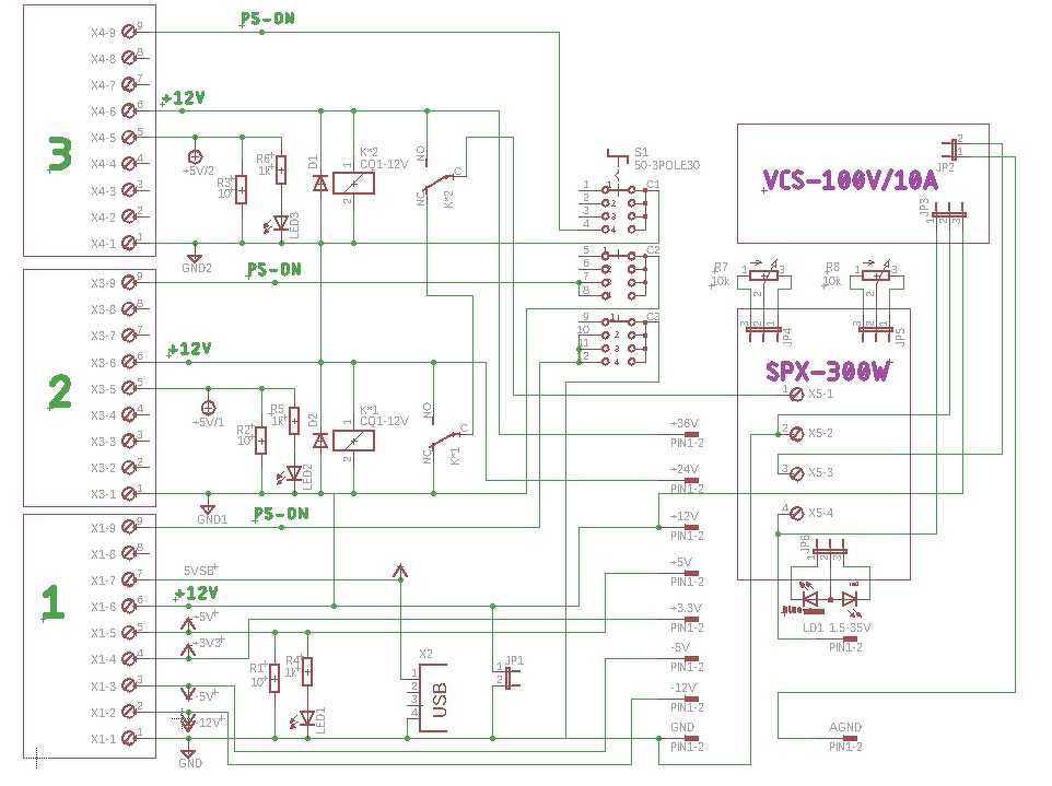
Régebben kérdeztem itt valamelyik fórumon , hogy labortápnak három kapcsoló üzemű táp sorba kapcsolás mikéntjéről. Megépítettem és próbaként 14V 7A-rel terhelve jól működik. A képek még a szelelés elején készültek.A felirat kicsit csalóka mert az átalakító max 9A-ral terhelhető.
Először elgondolkodtam, hogy csak fokozatkapcsoló van, nincs állítási lehetőség. Aztán rájöttem, hogy voltaképpen nekem is mindig pontos és fix értékek kellenek. Nagyon ritkán fordul elő hogy állítani kellene! Úgyhogy kedvet hoztál nekem is egy elkészítésére
![]() Amúgy nagyon gusztusos lett, jó ez elrendezés is! Azt viszont nem értem, hogy amikor a kapcsolót tekered, akkor futófény szerűen világítanak a ledek. Most az nem csak a műszert kapcsolgatja a kimenetek között? Mert akkor miért nem csak az az egy led világít?
Van ott folyamatos állítási lehetőség!! Az SPX-300W modul! A fokozatkapcsoló csak a tápok indító bemenetét kapcsolja. A ledek a tápfesz meglétét jelzik, és a 2. és 3. tápon van egy-egy relé, ami a szabályzó modulra kapcsolja a 12, 24 ill. 36V-ot. A modulon folymatosan tudsz 1,5-35v-ot állítani és vannak a fix feszültségű kimenetek. ...ha jól nézem a rajzot....
Én csak a rajzot néztem, nem az enyém a mű!! De ötletes. Nem olvastam visszább, de pc-tápok lehetnek benne??
A rajzról úgy tűnik hogy igen. Nem is olvashattad vissza, mert nem itt volt tárgyalva.
Ettől én még olvasnám, hol volt tárgyalva? Zamatőrtől kérdem.
Sziasztok!
Nekem is elkészült az akkucella ponthegesztőm, nekem ez Li-Ion cellák hegesztésére kellet. Igaz nem volt olcsó, meg az alkatrészek sem teremnek minden bokorban, de megérte, gyönyörűen dolgozik, elsőre stabilan hegeszt, a harmadik képen látható hogy a hegesztési időt 100ms-ra engedve azonnal átégeti az anyagot, ehhez az anyagvastagsághoz nekem a 13ms volt tökéletesen megfelelő. Na de beszéljenek a képek és a videók. Ponthegesztő Ponthegesztő A hozzászólás módosítva: Máj 24, 2020
Szia.
Jol látom hogy az arduinó vegzi a vezérlést, az enkoderrel állitod be az időt? Áramkorlát van benne? Vagy ami az akksin kifér? Mit "kapcsol"az arduino, és hányat? Köszi U.I.: nekem nagyon tetszik!
Szia!
Itt a leírás: https://malectrics.eu/product/diy-arduino-battery-spot-welder-prebu...it-v3/
Szia, a IMG_0642.JPG képen látható kábel általad készített vagy készen vásároltad ? Erről volna bővebben infód ? Miből készült a hegye ?
Köszi!
Saját ötlet, èn csináltam. Co2 düzni kihegyezve, ez úgy mond spéci nehezen kopó anyag, réz církónium.
Sziasztok! Elkészült a mono csöves 4 ohmos hangrendszerem! Ilyen lett:Bővebben: Link
Így készült: Bővebben: Link
Nem egy nagy elektronikai kihívás, de az unokámnak készítettem egy A4-es átvilágítós táblát. A a meleg fehér led szalag nem nagyon ragadt a fához ezért kellett a kék 1.5mm vezetékkel több helyen lefogatnom a led szalagot. A 3 mm plexire homokfúvott fólia lett ragasztva.
Az unokád nagy örét leli a rajzolgatással majd benne
Csak nem Ő is animációt tanul?
Mellesleg 1 Eurós boltban kapható fém tálcára felragasztva a LED szalagokat, sokkal jobb a hűtés.
Szebb lett volna, ha a LED szalagot a szélein kötöd össze
Teszteltem de még csak nem is langyos. 4 W / méter a fogyasztás. 1.8 méter van benne és csak 10v táp volt felesleges.
A hozzászólás módosítva: Máj 30, 2020
Két ECL86-os monoblokk, közte egy "passzív előfok" (bemenet választó, hangerőszabályzó).
Sziasztok
némi használt akku, hosszas mérés, egy kacatokból összerakott ponthegesztő, nagyim lerúgott 16 éves tornádója, egy 40 éves kemping. voila. Azóta pár lámpát is felújítottam hozzá, a dobozt bezártam, féket kapott, takarítást. etc Ezek csak a pillanat hevében készült képek, nem beállított, minőségi próbálkozások . Apropó, ha valakinek lenne egy normálisan kinéző doboza oda hátra, amit nem sajnálna elajándékozni, fizetném a postát! ![]() Ha bárkit is érdekel, mesélek bővebben
Helló! Hetekben történő szögelgetés eredménye. Furko féle Pickit2 klon.
|
Bejelentkezés
Hirdetés |




) működik, akkor érdemes megépíteni a tesztelt verziót. Kezdő koromban sokszor megszívtam a publikált, sajtóhibás áramköröket. 





Ne érts félre, szeretnék én ilyet alkotni (csak nem tudok)





























