Fórum témák
» Több friss téma |
Fórum » Labortápegység készítése
Köszönöm
! Csatolom a kért doksikat hozzá.
Parancsolj. Mivel nem adtál meg feszültség értéket így a rajz alapján kalkuláltam. Szimpla 42V szekunderű trafó és egy zéner (a D2-t kell zénerre cserélni és a negatívra kötni). A pufferen lesz kb. 59V DC, ebből 39V-ot ejt a zéner, így a 7912 20V-ot kap. Azt majd meg kell azért nézni hogy bírja-e mert melegedni fog (nem tudom mekkora áram folyik ott összesen). Ha nagyon melegedne a zéner, akkor kettőt kell sorba kötni, mondjuk 2db 15V-osat vagy egy 12 és egy 18V-osat.
A zénerek nagyobb teljesítményűek legyenek, ne ilyen ZPD vagy hasonló, hanem ZY, vagy BZX85C stb. Ja, és meg is kell fordítani, azaz az anódot és a katódot fel kell cserélni! A hozzászólás módosítva: Ápr 30, 2020
Hirtelen megfutásra gondoltam, akkor megy át zárlatba a FET, pc hűtőborda van egyébként ventivel. A leírásban szigetelő nélkül ajálnja a bordához rögzítést, de nem lehetséges az 1 borda miatt és kettős táp miatt, 5sec és 100fok felett van infra hőmérővel a tok.
Közben megoldódott, IGBT-vel (FGA60N65SMD 650V, 120A) is működik, 2-2 darab megy párhuzamosan 0,5ohm ellenálláson keresztül ugyan 30s alatt ez is 100fok környékén van de a 2 darab már nem megy feljebb 4v 3A teszten. Fetet tényleg nem lehet párhuzamosan, mert gerjedt és érdekes anomáliákat okozott. A hozzászólás módosítva: Máj 4, 2020
Idézet: Ez azért elég meredek kijelentés, mert miért ne lehetne? Nekem több tápom is van amiben 3db FET megy párhuzamosan, de régebben volt egy olyan is amiben meg 5db volt párhuzamosan, és mégsem gerjedt. A gerjedésnek nem sok köze van ahhoz hogy mennyi FET van párhuzamosan (van olyan végfok amiben pl. 8db van párhuzamosan), a kialakítás módjának annál inkább.„Fetet tényleg nem lehet párhuzamosan” Egyébként pedig az IGBT a meghajtás felől nézve pontosan ugyanolyan mint a FET, tehát ugyanúgy is viselkedik, a másik végéről nézve meg olyan mint egy tranyó. Csúnyán fogalmazva olyan mintha egy FET és egy tranzisztor lenne összekombinálva egy tokban. Megjegyzem azt az LPSU panelt ami egyszer nálam járt is 3db párhuzamos fettel használják.
Persze hogy lehet párhuzamosan van sok kapcsolás, azért kérdeztem legelőször , hogy kell e valamit módosítani a kapcsoláson hozzá, mert így nem működött jól.
Ge Lee szerint lehet, szerintem meg nem minden esetben (főleg nem ott, ahol analóg módban van a FET hajtva).
De Ge Lee-nek is igaza van, ha a FET-ek nagyon-nagyon közel vannak a paramétereikben egymáshoz, plusz a meghajtás is megbirkózik a nagy kapacitással, akkor nem lehet gond. Az én szempontom viszont az, hogy inkább berakom azt a pár Ft-os műveleti erősítőt pluszban FET-enként, és ha javítani kell a labortápot, nem fog főni a fejed, hogy ismét találj ugyan olyan FET-et, mint ami jelenleg be van építve (nem csak típusra, hanem paraméterekre nézve is). Erről már régebben is folyt beszélgetés köztünk, nem győztük meg egymást Más nem nyilatkozik. Szóval a kérdésedre nem fogsz korrekt választ kapni, neked kell kikísérletezni. Ha valamire jutsz, azért megírhatod. A hozzászólás módosítva: Máj 6, 2020
Én keveslem a hűtést. Egy proci hűtő 150W-ot lead, de 300W-ot már nem hiszem! A szigetelő lap pedig csak kárt okoz, lassítja a hő terjedését. Én biztosan túlméretezném a hűtést és nem pedig "éppen hogy ne menjen tönkre"-re.
Ha egy szériából valóak a fetek, akkor általában azon kívül hogy mindegyiknek külön gate ellenállás kell (hogy ne gerjedjen) semmi másra nincs szükség. Ha nem egy szériából valók akkor kell külön source ellenállás is, viszont itt már lehetnek gondok, mert nagy a szórás azonos típuson belül a gyártók között, és nem csak a statikus állapotban lehetnek eltérések, tehát nem biztos hogy csak annyi lesz a gond hogy nem lesz egyenlő az árameloszlás hanem tényleg bármi lehet.
Van egy fél szatyor azonos szériából való fetem amiből elhasználtam már néhány marékkal (válogatás nélkül), de sosem volt nagyobb eltérés köztük néhány százaléknál az ilyen párhuzamos kötéseknél. Ja, és nem is ment belőle tönkre soha egy sem, pedig a 350V-os labortápomban is ilyenek vannak párhuzamosan, de ilyen van talán a szulfátoldó töltőmben is, meg műterhelést is csináltam belőle, szóval sok helyre használtam ahova megfelelt. Még egy 1,2kW-os kapcsolóüzemű tápban is helytálltak.
analóg üzemben a FET bemeneti kapacitása nem túl nagy probléma, max a szabályozás sebességét lassítja. A bemeneti kapacitás kapcsoló üzemben nagy probléma, mert a bemeneti kapacitás gyors töltögetése, kisütése csak nagy áramokkal lehetséges.
Kapcsolóüzemben már minden kapacitás probléma, a DS között lévő is, meg a GD között lévő is, mivel utóbbinak egyik fegyverzete a gate, a másik meg az akár magas feszültségen lévő drain, amit a nagy sebességű és értékű feszültségváltozás rángat magával.
Nekem pl. 2 analóg tápomban is 3 db fet megy paralel, minden gond nélkül.
Sokan nem nyilatkoznak persze, mert nem olyan komoly téma..
Egyszerre ritkán megy a 2 Táp, inkább csak előfokok , erősítők , vagy ritkán magasabb feszre ha szükség van. Kis feszültségen hosszabb ideig max ha töltenem kell Li-ion akkut mert megbolondult a BMS hosszú tárolás után, ez nálam rendszeres (segway, roller, e bike, stb). élesztés, tesztelések még. Ezért használok 1 porci hűtőt, és a hátlap is teli alumínium , sajnos muszáj szigetelni. Ha sok időm lesz lehet átfaragom, és elválasztom a hátlaptól a bordát na meg külön bordát kap akkor a két oldal.
Az áteresztő tranyót azért kellet dupláznom, mert hirtelen főtt meg 2,5A felett 1db és zárlatba ment, a nem teljesült feltételek miatt. 2db már jobban átadja a bordára a hőt, szerintem legalább is. Tuti 100% hogy úgy működik ahogy kell a kapcsolás, ha betartanám az összes ajánlását Alkotónak. Sajnos most ez nem lehetséges(illetve lehetne de tetszik ez a gyári elrendezés nekem és épp belefér a dobozába )Megváltozott feltételek mellé próbálom alakítani a LPSU-t. A gyári dobozt meg akarom tartani pont a kis mérete miatt, nagyom szűkös sajnos. Köszönöm mindenkinek a tanácsokat, építő jelegű kritikákat. A hozzászólás módosítva: Máj 6, 2020
Szia!
Az én egyik régi tápomban úgy oldottam meg a hűtést, hogy a tranyókat közvetlenül egy nagy alu tömbre szereltem (120 x 220mm hőátadó felület, 12mm vastagság) és azt szigeteltem el a hátlapi hűtőbordától. A disszipáció kb 600W max zárlatban (normál üzemben 70-120W). A tranyótokok és a borda között 15 fok lett a hőlépcső. Szigetelésnek a mikrókban használatos csillámot használtam vékonyabbá hasítva és mindkét oldalát bekentem hővezető pasztával.
Én azt szeretném megkérdezni, ha a tranyókat egymás mellé szigeteletlenül raktad fel egy bordára, mi értelme volt a két bordát elszigetelni egymástól ?
Kicsit félreértettél. A táp egy kimenőfeszt szolgáltat. Ezért mind a 12 tranyót közös alutömbre lehetett szerelni. A tömb kollektor potenciálon van, de mindentől elszigetelve. Borda csak egy van, úgy 0,2 m2 hasznos hűtőfelülettel a dobozon kívül.
A doboz háta egy 2mm-es alulemez, amire kívül hűtőborda fekszik fel közvetlenül, belül pedig az alutömb szigetelve. A hátlapot mindenestől oldalra ki lehet hajtani és a tranyók jól hozzáférhetők. Egy kicsit többet kell szerelni az összerakáskor, de ha javítani kéne akkor csak 1-1 tranyót kell cserélni és nem kell mindent szétszedni. Előnye még az ilyen szerelésnek, hogy ha erősítőt építesz, a basszus okozta hőhullám sokkal kisebb lesz az IC-n, ezáltal csökkenhet a torzítás is. Pl: a TDA2020 hővédelme gyakran bekapcsol és letöri a kimenő jelet. Ilyenkor nem vehető ki belőle hosszan a névleges teljesítmény. Ráadásul ez egy elég pocsékul szerelhető IC és a tápfesz kint van a hátán. Ha a fenti módon szereled az IC hűtése jobb lesz, mert a hőingadozás belül sokkal kisebb lesz. Ha réztömb lenne, a magasabb fajhő miatt a réz több hőt nyelhetne el egyszerre, vagy kevésbé melegedne fel. A villamosan szigetelt borda felé egyenletesebben tolná a hőt. Kisebb lenne a hő által okozott mechanikus mozgás, az alkatrészek később fáradnának el. Ismert, hogy a réz rosszabbul adja át a hőt a a levegőnek, de jobb belső hővezető. Ezért szokták a procihűtőket réz maggal, de alumínium bordával csinálni. Remélem nem volt túl hosszú...
Üdvözlök mindenkit.
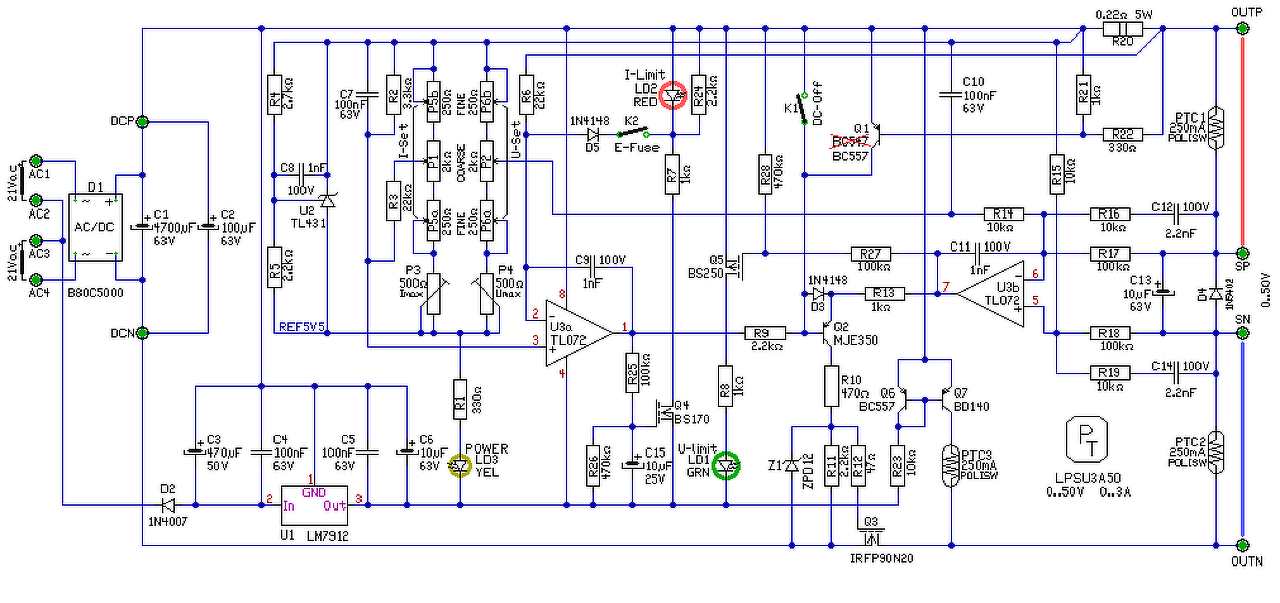
Elkezdtem megépíteni az LPSU50V3A tipusú tápegységet Alkotó féle nyákra. Trafó ügyben lenne kérdésem. A forumon már keresgéltem választ, de vagy átsiklottam felette vagy más nem kérdezett ilyet. Számomra a 0-50 V tartomány túl tág, ezért szeretném csökkenteni a feszültséget, úgy hogy eleve kisebb feszültségről üzemelem a tápot. Mivel 2 db épülne egy dobozba az eredeti 2 szekunderes bekötés alapján 4 szekunder kéne. Kérdésem tehát, használhatom 1*19V-ról a tápegységet? Ekkor elvileg nem kell a D2 dióda és az LM7912 2-es lábát a negatív feszültségre kell kötnöm.
Üdv minden fórumlakónak !
Tudja valaki mire jó ez a "gyufás skatula" ? A TL081 csak méret miatt van mellette ... Valami töltőben(?) volt.
Szia! Nem tudom, de valami műszerhez való hibrid áramkörnek nézem.
Egyébként anno rendszeresen megjelentek nyomtatásban a gyártmányok. Remix hibrid integrált áramkörök- címmel keresd.
Üdv.
Tegnap sikerült elvégezni az első tesztet az alkotó féle 1.4.2 labortápot.
Az egyik oldal már beindult. Feszszabályzás hibátlan, áramszabályzás is megy, de 2A alá nem tudok lemenni. Jelenleg 0-53V és 2-6A közt szabályozható Minden alkatrész bemérve került beépítésre, ehhez képest első bekapcsoláskor az egyik ZPD10-es zárlatba ment át és az egyik tápban a 7915 a másikban a 7815 meg ki. Most rendelnem kell pár 7815 és 7915-öt
A minimális 2A beállítás okát még keresem (sajnos csak heti 1x 2-3 órám van műhelyezni)
a Maximális 6A-t is vissza szeretném korlátozni 5A-re, illetve az 53V kimenet maximuma is jobban hangzana 50V-ként. Ezeket még meg kell oldjam és végre kész leszek (az egyik oldallal) Ez még korábbi fotók, azóta a kábelezés kicsit rendezve lett Fontos volt, hogy minden bontott, meglévő alkatrészekből legyen, így csak pár dolog új benne: -7815/7915 -ZPD3,3 és ZPD10 -Banánaljzatok, potméterek és a kijelző modulok Az áteresztő tranzisztorok direkt vannak külön kábelezve, így ha egy tönkremegy, csak kikötöm és használható tovább (amíg kicserélem)
Honnan jut be a levegő a bordák közé? Frankó a táp, használd örömmel!
Alulról és a venti felfele szívja.
A képeken még nincs felszerelve a talpa, ezért becsapós lehet. Felette egy ugyanilyen dobozos másik táp lesz, szintén ventilátorral hűtve, de egyidejűleg nemigen lesz használva. A boboz alja egy lyukacsos, perforált lemez, ami a gyári doboz alja és teteje, holnap lefotózom
Csak egy apro jotanács, sajnos a profiknak is évtizedekig tartott, mire (egyesek) mégértettek a gondot. Ilyen berendezéseknél és dobozoknál soha ne alulrol felülre áramoltassuk (függölegesen) a levegöt, hanem mindig vizszintesen elölröl hátulra vagy oldalrol oldalra.
Ha alulrol felfelé vagy forditva történik a levegö áramlása mindig fenáll a veszélye annak, hogy rajta felejt valaki egy könyvet, füzetet, ujságot, de elég egy papirlap (mondjuk a rajzzal) is, és észre sem veszed és már oda a hütés. Mi hajdanán az állványokban szenvedtünk, föleg amikor a méret is adott volt, minden ilyen rosszul konstruált berendezés közé 1 RU hütö teret kellett bekalkulálni ami ugye 44 mm- t vesz el az amugy is szükös térböl, igaz, hogy tovább melegiti a felette levö berendezéseket. De már otthoni erösitöt is javitanom kellett, mert a háziasszony szépen leteritette a lyukacsos tetejét egy sürün szöt teritövel. Igy az okosabb profik már kizárolag vizszintes légutakat használnak, ami soha nem baj, mert legalább az also berendezés nem melegiti fel a felette levöt..... A hozzászólás módosítva: Máj 19, 2020
Ebben is van logika, de
a függőleges légirány előnye, hogy ha a venti bedöglik, akkor is kialakul a természetes, szabad légmozgás. Vízszintes hűtés, sajnos csak ventilátorral üzemképes, nélküle nagyon rossz a hatásfoka ![]() Szerencsére a műhely kulccsal zárt, így senki se mehet be, csakis én. Az egész doboz alu, a borda nagy felületen hozzá van fogatva. így némileg segít a hűtésben Nem tervezem rackbe építeni, ilyen doboz volt itthon, ezért esett erre a választás A hozzászólás módosítva: Máj 19, 2020
Köszönöm a jó tanácsot
Bár én úgy tapasztaltam, hogy ahova komoly hűtés kell, ott mindig a függőleses légirány a legjobb. Erősítők, frekiváltók..stb Igaz, rackszekrényes készülékekben a vízszintest használják, aminek véleményem szerint az az oka, hogy ne főzzék a készülékek egymást. Idézet: „hogy ha a venti bedöglik, akkor is kialakul a természetes, szabad légmozgás.” Addig amig rajta nem felejtesz valamit. ![]() Az általunk tervezett berendezésekben immár vagy 20 éve csak olyan szerkezet jöhetett szoba, ami alul felül teljesen zárt, és otthon sem vennék már olyan cuccot, ami nem ilyen. A majdnem 20 éves erösitömben is a ventillátor alul szivja be - lábak kb 10 mm-el emelik a dobozt és keresztbe az oldalrácson fujja ki levegöt - át a hütöbordákon.
Szuper, nekem tetszik. Egy hővédelmet még beraknék, ha esetleg nincs.
Csak egy mezeli PC táp ventivezérlője van benne.
Alapból kb 9V-on lassan pörget, ha meleg a borda akkor fullgáz. (talána Atilla86 tette közzé a kapcsolását, LM358 az alapja) A venti kimenetén párhuzamosan lesz egy LED ami 12V-on (maximális hűtésnél) jelez. Volt pár jó kapcsolás az oldalon, meg is akartam építeni, de mint látható a doboz így is fullon van, így maradt egy kész, kompakt megoldás. A hozzászólás módosítva: Máj 19, 2020
|
Bejelentkezés
Hirdetés |




! Csatolom a kért doksikat hozzá. 










