Fórum témák
» Több friss téma |
Köszönöm.
Milyen LCD-t? I2C-s LCD jó vagy nem? Tervet is tudnál ajánlani? Üdv.
Jó az I2c -s is de a sima HD44780 az ami gyakori. Most nem de szétnézek rajz után.
Köszönöm szépen.
Akkor majd beszerzek egy olyat.
Sziasztok!
Reloop kolléga által rajzolt fordulatszámmérő a jelformáló tranzisztor kimenetén 5V-os jel jelenik meg ? (555 IC 2-es lábán) Én oda kötnék egy uC-t és azzal jelezném ki a fordulatszámot. Másrészt ennek az áramkörnek elég ha a gyertyakábel mellé teszek egy vezetéket és az viszem oda jelként vagy fémes kontakt kell valahova? (CDI gyújtás van a mocin).
Szia! Maga a lejegyzett kapcsolás generátorra kötve szolgál. Elvileg a gyertyakábelről kapacitív módon vett impulzus is képes a tranzisztor nyitásra. Érdemes a kollektor körben a jelváltozás sebességét korlátoznod, C8 a rajzon.
A tranzisztor kollektorán a legmagasabb feszültséget az áramkör tápja határozza.
Szia!
Ha megszakítást használok, akkor már az impulzus is elegendő(élfigyelés). A generátort hogy érted? Ami a világítást látja el energiával? Mert világítás tekercsem természetesen van. A CDI gyújtás jeladója mennyire terhelhető vajon? Elbír-e egy optocsatolót például ? Van-e ilyen irányú tapasztalat valakinél?
A generátor természetesen a jármű áramfejlesztője. A gyújtásrendszerbe való beavatkozás is bizonyára hibátlanul kidolgozható, de engem örökös aggállyal töltene el, ha nem indul a motor.
Te nem az örökké aggályoskodó vagy? )
Került már ez beépítésre dízel autóba is, ott például fikarcnyit sem aggódtam
Dízelben mit mértél? Mi volt a jel forrása?
Gondolom nem a klasszikus adagolós diesel (MTZ,Rába,Csepel,Ikarus) motor volt a mért alany.
Itt is a generátort, hozzáférhető volt az állórész tekercs - dióda csatlakozási pontja.
Hogyan állapítottad meg a fordulatszámot?
Abban a szerencsés helyzetben vagyok, hogy van mechanikus fordulatszámmérőm, de másoknak online segítve, az áttételezésből és a kilométerórából is sikerült kalibrálni.
Egy simson generátornak egy fordulat alatt többször is van nulla átmenete, nem? Így ha a generátorra van kötve, akkor nagyobb fordulatszámot fog mutatni nem?
Mivel nem a nullátmeneteket számolom, hanem az általuk generált impulzusok integrálját mérem, mindössze kalibráció kérdése a megfelelő kijelzés. Mondjuk ez számlálóra is igaz, csak be kell iktatni egy osztót.
Szia!
Akkor értem, nekem a uC a nulla és 5V élt fogja figyelni. A simsonnál 6db mágnes van, ami a 1 generátor tekercs előtt elhalad 1 fordulat alatt, tehát elméletileg 6os osztás kell. Az apriliánál nem látni a mágnes szegmenseket (Ducati Energia gyújtás) és ráadásul az egy tekercs több szegmensre van feltekerve. Na ennél hogyan? Lesz egyáltalán 0 feszültség valahol? Van-e ilyen irányú tapasztalatod?
Üdvözlet
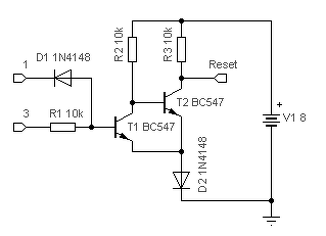
Nem tudom melyik fórumba tegyem fel a kérdésem . Megcsináltam a SKORI digitális fordulatszámmérőt " tökéletesen működik " csak az a baj hogy nem azt írja ki amit kellene . Minden kiírt értéket kb 3-al kell szorozni ha jól működne csak kettővel kellene . Azt gondoltam hogy a 4060-as nem jó de szerintem jó . Kivettem beletettem próbapanelba áthuzaloztam a panelről és mértem frekvenciát ha a 3-as láb nem csatlakozik akkor az összes lábon mért frekvencia jó (8 4 2) ha csatlakozik a 3-as láb akkor (6 3 3) . Mi lehet a probléma ? Segítséget előre is köszönöm .
Hello! Találkoztam már ilyen jellegű hibával. (Természetesen nem ennél az áramkörnél, mert én nem építek ilyesmit.) Az alapgond, a 4060 Reset áramköre. Sajnos a Reset bemenet nem hiszterézises Schmitt bemenet. Mert ha az lenne, a dolog könnyen orvosolható lenne.
Ugyan is a számlánc itt akkor törlődik, mikor ha az 1-es és 3-as kimeneti láb magas szintű lesz. Eleve van egy hazárd állapot is, mert amikor a 3-as láb magas szintre vált, akkor az 1-es is vált magas szintről alacsony szintre. Tehát nem mindegy hogy ez az egyidejűség mennyire egyszerre történik. Mert előtte és utána is alacsony szintű a Reset, csak közben lehet egy tranziens. De a legfőbb gond az, hogy amikor a 3-as és 1-es láb magas szintre vált, akkor Reset jel képződik. De mivel a 4060 egy hosszú számlánc, egyáltalán nem biztos (sőt), hogy minden tároló egyszerre törlődik. De amikor az 1-es vagy a 3-as kimenet alacsony szintre vált, egyből meg is szűnik a törlő jel. De ha ezen idő alatt nem törlődik az összes számláló, akkor bizony nem "nulláról" indul a számlálás és a "bent maradt" számmal kevesebb lesz a kiszámolt érték. Ha hiszterézisi lenen a Reset bement, akkor egy kondival meg lehetne oldani a dolgot. Hiszen ha a kondi feszültsége eléri a felső küszöbszintet, képződne a Reset, és az addig fenn is állna, míg a kondi ki nem sül az alsó küszöbértékig. Ez az idő bőven elegendő lenne a Reset "végigfutásához a tárolóláncon. (Mivel ez egy digitális IC ahol feltételezhető a korrekt digitális jel fut minden be és kimeneten, ez nem róható fel az IC hibájának.) "Minimum RESET Pulse Width @10V 60ns" Vagy is a minimális Reset impulzus ideje 60ns, igazából ezt kellene betartani. Lehet hogy utólag ez gond, de megoldás lenne pld. A Reset jel "átvezetése" logikai kapun. Tekintve hogy a 10k és a dióda egy logikai "ÉS" kaput alkot, ezt lehetne helyettesíteni egy 4093 kapujával. De mivel az egyben NAND kapu is tehát invertál is, egy másik kaput kötni inverterként az első kimenetére. Ekkor mire a jel végigfut a két kapuáramkörön, már rendelkezésre áll a 60nS-os impulzus és törlődhet az összes számlánc. Ha próbanyákon van a dolog, meg lehet kísérelni ennek az áramkörnek a kialakítását, hogy helyreáll-e a működés vagy sem. Esetleg megoldást adhat két tranyós inverter egymásután kötése is. Mert azon is végig kell "ballagnia" a jelnek. Meglehet próbálkozni a Reset bement és a tápfesz közé kötött kondival is de az elvileg korrekt eredményt nem adhat. De próba cseresznye..
Üdvözlet
Kipróbáltam a tranzisztoros megoldást remélem helyesen kötöttem be de nem vezetett sikerre . Ellenben mikor kivettem a 3-as lábhoz közelebbi tranzisztort akkor már csak 2-vel kellet szorozni .
"kivettem a 3-as lábhoz közelebbi tranzisztort" Ezt nem is értem. Ez a T1 lenne? Mert ha igen, hogy ment át a Reset jel? Mert ezek szerint sehogy és a számláló folyamatosan számolt.
És mi lenen a jó eredmény egyáltalán? Arról van szó amit Skori ír? Mert ha 50Hz-el táplálod, az egy másodperc alatt 50 impulzus. egy perc alatt pedig 3000. De mivel egy négyütemű motor két körülfordulásonként ad egy gyújtást és a hengerekből négy van, így egy körülfordulásra két impulzus jut. Ezért nem 3000-ret, hanem csak 1500-at kell hogy mutasson a mérő.
Igen a T1 .
A hozzászólás második része ha igaz akkor teljesen úgy mér ahogy kell . De én 3000-et vártam . Köszönöm a segítséget . De legalább tanultam megint egy kicsit .
Az építésen kívül, mindig elsődleges cél a működés megértése és hogy mi miért van egy áramkörben. Mert a továbblépésnek, mindig ez az előfeltétele. Ha van még kitartásod, nézz utána hogy működik egy frekvenciamérő (mert alapból ez is az, csak a mérési idő más, hiszen a fordulatot nem másodpercben szokás mérni hanem percben), valamint hogy a méréshez hogyan és miért állította így elő Skori. Ha ezeket már tudod, érteni fogod az egész működését.
Eredetileg az volt a tervem hogy csinálok egy sokmindenre jó műszert (fordulatszám 2 4 ütem frekvenciamérő kis és nagy Hz) . Az építés során egyenként próbáltam megérteni a működését és értettem is . Csak ott ragadtam le amikor beraktam 4060 -ast nem azt mértem amit szerintem kellet volna . Már 3 hónapja elő sem vettem mert kudarcként éltem meg mint az összes eddigi áramkört . Használható mind csak nem úgy ahogy én gondoltam majd mindig lessz nálam számológép mert nem tudok szorozni fejben 3,284-el (sajnos vállon felül vannak korlátaim amin nehéz javítani) . Mégegyszer köszönöm a segítséget .
Üdvözlet
A 4060-as IC-vel kapcsolatos "hazard" állapotra reagálnék: Az IC-ben aszinkron számláló van, a kimenetei valóban nem egyszerre billennek, hanem sorban, de mindig az alacsonyabb helyiérték billen előbb. Tehát mikor a 3-as láb (Q14) billen 1-be az kicsivel később történik, mint ahogy az 1-es láb (Q12) 0-ra billen. Tehát a 3-as láb bebillenésekor nem kaphat tranzienst a reset láb, mert az 1.-es láb már előtte 0-ra váltott. A reset ezért csak akkor lesz 1 amikor az 1-es láb is 1 szintre vált. Az aszinkron számláló egységei egyszerre resetelődnek, de a reset késleltetési ideje 360...480ns, tehát ha 1 szintre kerül a reset, ennyivel később kezdenek resetelődni a számláló fokozatai. Ebből kifolyólag viszont legalább annyi ideig 1 szinten lesz a reset láb.
A kimenő 3,2Hz-es jel egy RC tagon megy keresztül, ami a 3-as lábon kapott jel H szintjét kissé lerövidíti (2,5ms-ra), és igy a frekvenciamérés mérési ideje pontosan 300ms-lesz, a maradék időben történik a 4553 resetelése. Emiatt az RC tag is befolyásolja kis mértékben a mérés pontosságát. Ez amúgy egy nagyon régi projektem volt, és a tranyós bemeneti fokozat nem a legjobban sikerült, volt olyan autó ahol ez rontotta el a mérést. Ma már másképp csinálnám, de ez kb. 15 éve készült, és egy akkor 20 éves Nissan Micra-ba lett beépítve.
Sziasztok!segítséget szeretnék kérni, adott egy 50ccm rieju 2 utemű motor melynek a fordulatszámmérőjéhez érkező 3 szál kábelt elvágtak és nem tudok rájönni hogy hova kell kötni.kaphatnék egy kis támpontot?
Üdv mesterek!
Motorfűrész fordulatszámmérőt hogyan lehetne építeni? Köszönöm!
Analog ford.mérőt szeretnék építeni csak megfelelő műszert nem találok hozzá.270 fok körüli kitérésűt,ha valaki tud beszerzési helyet ne tartsa magába.Előre is köszi.MCSABA
Legegyszerűbben bontóban juthatsz hozzá. Igaz akkor építeni sem kell sokat.
A hozzászólás módosítva: Dec 8, 2018
Sziasztok!
Van egy öreg hajóm. Szeretnék bele egy fordulatszámmérőt. A motor egy Volvo Penta MB20B 1975. A motor egyszerű, semmi nimcs rajta, csak ami muszály: Önindító, generátor, gyulytáselosztó, karburátor, meg egy irányváltó, ami 1.91:1 áttételü. Hogyan lehetne megoldani a fordulatszámmérést egyszerűen? Köszönöm a választ! |
Bejelentkezés
Hirdetés |








