Fórum témák
» Több friss téma |
Fórum » Egyfázisú villanymotor fordulatszám szabályozása
Témaindító: mikado, idő: Okt 25, 2005
Témakörök:
Hello! Elsőként azt tudni kellene hogy a tacho milyen jelet ad. De például TDA1085-el?
köszi!ez bíztató! Holnap megnézem milyen jeladó van a tengelyen.
A tda1085, u211b tud tekercses jeladot, trükközéssel optót
Tekercses jeladó van rajta.(ld. foto)
Melyiket megoldást javasoljátok? esetleg valaki már épített ilyet? Egy egyszerű kapcsolási rajz?
Tda1085-höz van nyákom, ha kell, de én még nem szereltem meg.
Szerintem ez az, a kapcsi rajza is itt van: Bővebben: Link de picit módosítottam rajta, kétoldalas lyukgalvános lett. Azért kicsit lutri, hogy a jeladód megfelelő lesz-e neki, jelszint, impulzusok, lehet kell valamiket módosítani (Van még "mókolt" u2008b-hez nyákom, ami optó jeladós is tud lenni)
Érdekel, ha meg tudsz válni tőle!..Mi az ára?
Igen , az Ebay en van egy-két Orosz aki ugyanezt árulja. Ic-t pedig csak távolkeletről...?
Szia balint730!
Sikerült-e megoldani a nyomatékcsökkentést? Csak kíváncsiságból. Üdv: dil A hozzászólás módosítva: Jún 11, 2020
Sziasztok !
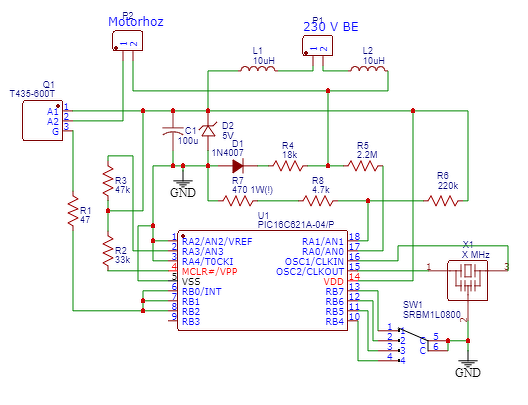
Nem tudom jó helyen kérdezek-e, majd eldöntitek. Egy Bosch MUM 4655 robotgéppel van gondom. Kefés motor van benne és egy PIC16C621A vel felépített, 4 fokozatú fordulatszám szabályzó. A hibajelenség hogy bármelyik fokozatra kapcsolva 2-3 másodpercig forog majd megáll. Nullára kapcsolva majd újra fokozat, ugyanez ismétlődik. Egyenlőre annyi mérést csináltam - leválasztó trafóval(!) - hogy a PIC tápfeszt megmértem megvan az 5 V. Akkor is ha megáll a motor. Továbbá a kimeneti - Gate-re menő - jelet mértem, egyenlőre csak multimérettel. Az kb. 250Hz, de csak addig a 2-3 másodpercig, utána megszűnik. A mellékelt rajz csak vázlat, nem a valós értékeket tartalmazza. A hozzászólás módosítva: Jún 15, 2020
Próbáld meg a kondit/kondikat kicserélni, talán túl zavaros a táp és resetel a pic. Esetleg szikrázik a kommutátor és az zavarítja meg a kontrollert. (kefegond vagy azon a tájon valami) A 250Hz érdekes, elvileg fázishasítással kéne menjen a cucc, ott félperiódusonként egy impulzusnak kéne lenni. Végig is lehet méregetni mindent, úgylátom nem sok alkatrészből áll.
A hozzászólás módosítva: Jún 15, 2020
Köszi, majd hétvégén lesz időm foglalkozni vele. Egyébként egy 100 mikrós elkó - C1 - van benne, egy zavarszűrő a 230 bemenetnél a tekercsek után, meg pár hidegítő SMD a PIC lábainál. Ez utóbbiakat nem rajzoltam be... A kefék eredeti gyáriak, szinte új állapotban, a kollektor szép.
A frekit egy Fluke multival mértem, az talán a valóságot mutatja. Majd 24 V váltóval megtáplálom és végigmérem. A hozzászólás módosítva: Jún 15, 2020
Hello! Anélkül hogy tudnám mi ez..
A rajz meglehetősen rossz, de mindegy. Azt kell kideríteni, hogy van-e visszacsatolás, tehát valamilyen fordulatszámmal arányos jel, pld. tacho vagy opto. Mert ha nincs, akkor a PIC-nek nemigazán lehet fogalma "mit tesz", tehát csak vezérli a motort. Ha van fordukat érzékelés, akkor valahol ott keresném a hibát. Ha nincs, akkor kérdés hogy mi tud megváltozni 2-3 másodperc alatt. Táp, hőfok, valami ilyesmi tud ennyi idő alatt megváltozni. Tehát valahogy ilyen irányba terelném a keresést. Mert ha a táp összeesik. Pld. a gyújtóáram hatásától, akkor a PIC újraindul. Mást nem igazán tud érzékelni a PIC. 250Hz azért is lehet, mert esetleg a PIC csoportimpulzus gyújtást alkalmaz, az induktív terhelés miatt. Tehát nem egy "hosszabb" gyújtóimpulzus van, hanem több rövidebb. Vagy a Fluke az impulzusokat "nézi el". (Egyébiránt a Motor, a Triac A2-re megy, máshova nem mehetne.)
Szia!
+ még a 17. lábat se jó helyre kötötted..- majdnem a 230-at kapja a gnd-hez képest.
Szia !
Bocs, kicsit elkapkodtam a kérdésemet... És a visszarajzolás sem az erősségem. Szóval ahogy írtam ez egy Bosch MUM 4655 robotgép szénkefés motorral. Fordulat érzékelé - visszacsatolás - nincs, semmilyen formában. Amit eddig mértem, az a tápfesz. Az 5.3 V ami nem változik - legaláébbis a multiméteren nem látszik - akkor sem ha a motor forog addig a pár másodpercig. A rajzot majd újra átnézem, kijavítom a hibákat és a valós értékekkel újra fölteszem. Addig is köszönöm a hozzászólásodat és a javasolt hibakeresési tippeket.
Köszi az észrevételt ! Bocs a hibákért, majd átnézem újra és javítom a hibákat.
Leginkább az AN0 és AN1 bemeneteket kellene megnézni, honnan jön és mit érzékel. Az egyik a hálózati szinkron lesz, de a másik milyen infót hoz? Mert a PIC működik, tehát a leállást a szoftver valami érzékelés megléte vagy hiánya miatt dönt így. De ezek csak mezei spekulációk..
Szia!
Valószínűleg van benne visszacsatolás. A motor végén van egy mágnesgyűrű, a panelon meg egy induktivitás mint érzékelő.(A zöld alkatrész) Az induktivitás szokott megszakadni, értéke:470 uH, ez hasonlóval pótolható.
Átnéztem -többször - a panelt és kijavítottam a rajzon a hibákat. Ezen mostmár az ellenállások értékei valósak. Annyi még, hogy az R4 és R5 is 1W-osak. (Azt mondjuk nem tudom hogy az R7 miért 1W...) Mérni majd csak vasárnap tudok.
Szia!
R7 nem a forgásérzékelő induktivitás?
Azta, lehet hogy igazad van. Most ugrott be, hogy ez a "valami" , a burkolaton belül van -a hajtómű és a motor közelében - a panel többi része meg kilóg. Tehát ha nem a helyén van az elektronika (vagy szakadt a tekercs) akkor pont ez a hibajelenség amit leírtam...
Na ezt -is(!) - benéztem...Köszi !
Köszi mindenkinek !
És BOCS a félrevezető infók és a baklövéseim miatt !
Jelentem, MŰKÖDIK ! Mindenkinek köszönöm - akik válaszoltak a kérdésemre !
Szia! Csak sikerült megjavítanod. Gratulálok hozzá! Azért leírhatnád, hogy mi volt a konkrét baja. Ha esetleg valakinek ugyanez lesz a gondja akkor ez segítene neki!
Szia ! Kinka István fórumtársunk vette észre a butaságomat. Konkrétan én a fordulatszám érzékelő induktivitást 1W-os ellenállásnak néztem. Ez volt szakad, igy a PIC nem kapott bemenő jelet, így csak egy pár másodpercig forgott a motor.
Köszi, hogy megírtad! Ez segítség lehet a jövőben más fórumtársnak is.
Lehetne valamilyen egyszerű módszerrel növelni a fordulatszámát teljesítményét, egy ilyen tipikus szobai, asztali ventilátornak ? Alaphelyzetbe azt találtam ki, hogy egy hálozati transzformátor kimenetét 24-36 voltot sorba kötök a hálozati feszültséggel. Ez működik is, a magasabb feszültségtől gyorsabban forog. De azért gondoltam rákérdezek hátha van valamilyen kulturáltabb megoldás. Van erre valami egyszerű megoldás, vagy csak az volna, hogy építenem kéne egy normál invertert ami 230 voltnál magasabb feszültséget állít elő ?
Nem növelheted a feszültséget büntetlenül, csökkenteni lehet, növelni nem.
Általában a 230Vac-ról működő ventilátorok motorja valamilyen egyfázisú aszinkron motor. Az aszinkron motor fordulatszámát korrektül a frekvencia növelésével lehet emelni. Ez sajnos nem egyszerű.
Nem szabad azt sem elfelejtened, hogy a ventilátor terhelése a fordulatszám növelésével hatványozottan emelkedik, azaz nagyobb teljesítményt szeretnél kivenni a motorból, amire méretezték. Ez a motor nagyobb áramfelvételében fog megjelenni, ami miatt adott érték fölött tönkre is mehet a motor. Az általad meglépett feszültség növeléssel a motor szlipjét változtattad, amivel néhány százalékos fordulatszán növelést lehet elérni. Viszont a motor mágnesező áramát is megemelted ezzel, ami adott érték fölött szintén veszélyes lehet. Idézet: „építenem kéne egy normál invertert ami 230 voltnál magasabb feszültséget állít elő ?” Ha már invertert építesz, akkor ne a feszültséget (pontosabban ne csak a feszültséget) változtasd, hanem a frekvenciát. Az aszinkron motor nem ohmos terhelés, ezért az azonos mágnesező áramhoz a frekvencia növekedésével nagyobb feszültség is tartozik, ill a frekvencia csökkenéséhez alacsonyabb feszültség. Pont ezt teszik a frekvencia váltók. A natúr feszültség változtatásnak (szlip szabályzás) ahogy Peter65 írta vannak veszélyei, könnyen leéghet a motorod, ami egy ventilátorban amúgy is kis teljesítményű, nem igazán van túlméretezve. A hozzászólás módosítva: Okt 14, 2020
|
Bejelentkezés
Hirdetés |










És BOCS a félrevezető infók és a baklövéseim miatt !





