Fórum témák
» Több friss téma |
Kiváncsi lennék abban a projektben hogyan dolgozzák fel a bejövő biteket. Jó lenne reprodukálni az ott kapott 100-as érték környékén ingadozó értékeket...
Én jelenleg az első módszeredet tesztelem. Ugyanazt csinálom, csak más kóddal. Nem kvarc vezérlést használok az MCU-ban, hanem belső R-C oszcillátort, azért, hogy ne interferáljon a hálózati zavarral és egyéb más, pontos zavarokkal. Az R-C oszcillátor hőfok függősége és fáziszaja ezt talán kompenzálja. Igaz, hogy a megszakításba míg kilép az MCU, az is okoz fáziszajt a kvarcos rendszernél. De nem ekkorát.
Most 2 millió mintavét környékén mínusz 1400 körül járok és másodpercenként cirka 52 mintát veszek. A több generátor használatára kíváncsi vagyok.
Már bőven túl vagyok a 10 milliomodik mintán. Az eloszlás egyenletes, tegnap 6-8 millió minta környékén szépen a 0 körül mászkált plusz-mínusz 150 környékén. Tehát egészen tűrhető a vas is és a szoftver is. De ma például mínusz 2500 alá ment. Ha igaz a topik kezdetén lévő fölvetés, akkor idő előtt jön a kijárási tilalom.
Az érték mászkálásnak figyelését sem bízom a véletlenre. Látszik az aktuális érték, de van egy-egy változó ami a mindenkori legnagyobb és legkisebb értéket tárolja. A kettő különbsége lesz a kilengés maximális amplitúdója. Jelenleg 1980 millió mintánál jár a kütyü. Két bemenetet vizsgál egyszerre, az elsőn 269136, a másikon 472889 volt a legnagyobb amplitúdó. Az aktuális értékek: -128458 és -447386. Százalékosan nézve ezek nagyon jó értékek: 0,0136% és 0,0239% eltérés az 50% valószínűséghez képest.
A 2 milliárd minta elérésével a tesznek ezt a részét befejezettnek tekintem. A továbbiakban vagy másik (más felépítésű) hardverrel is próbálkozom majd, vagy ha sikerül megtudni milyen algoritmust használnak a projektben, és egyszerűen megvalósítható, akkor megpróbálkozom vele. B tervként meg lehet belőle lottószám generátor ![]()
A hozzászólás módosítva: Ápr 8, 2020
Még pár napig járatom, és a tapasztalatok alapján átírom a szoftvert. Nem tudom, hogy mennyire van, vagy nincsen értelme megnövelni a mintavétel sebességét.
A gep jelzi, hogy valami tortenni fog, csak nem tudjuk mi.
En valszeg pont ugyanugy otthon leszek, mint eddig.
Már elég régen írtam ebbe a témába. Jutott valaki bármilyen értékelhető eredményre?
Nekem sajnos az jött ki, hogy minél több mintát vizsgálok, annál inkább hozza a matekot. Tehát egyre pontosabban azokat az eredményeket kapom, ami matematikailag is kiszámolható, semmilyen bizonyítható anomáliát nem sikerült kimutatni (sajnos).
Igen. 1 es talalat. Ha megjatszom mast huznak, ha nem jatszom meg kihuzzak..
Az erzekelo reszt kell kifejleszteni. Valoszinuleg jelenleg nem megfeleloen erzekel.
Nem értem hogy miért sajnos? Véletlenszámgenerátort építettél és azt is csinálja ezek szerint. Ha kiderült volna hogy változik mondjuk a hőmérséklettel a generált véletlenszámok eloszlása akkor hőmérőnek használhatnád a véletlenszámgenerálás helyett, de akkor már tényleg sajnálkozhatsz mert az eredeti cél a véletlenszámgenerálás megbukott.
Azért sajnos, mert azt remélte hogy valami csoda folytán ki lehet olvasni a gépből a jövőt, a lottószámokat, vagy ilyesmit. A kvantum-csoda miatt. Legalábbis én így értelmeztem
![]()
Kicsit lassú a reakcióidőm. Azért sajnos, mert szerintem nagyon érdekes lett volna, ha a véletlenszámok, és a kvantumfizika összefüggése - konkrétan pl. a megfigyelés ténye miatt megváltozó tulajdonságok - itt is kimutathatók, vagy akár fel is használhatók valamire. Az, hogy sikerül a matematikai elmélettel egyező eredményt elérni egy célhardverrel jó dolog ugyan, de semmi különleges nincs benne.
A hozzászólás módosítva: Nov 12, 2020
Véletlen kutatás 2Újra elővettem a témát. Meglérdeztem a ChatGPT, hogy vannak-e ilyen jellegű publikált kutatások, íme:Bösch, H., Steinkamp, F., & Boller, E. — Examining psychokinesis: The interaction of human intention with random number generators — a meta-analysis (Psychological Bulletin, 2006). Röviden: 380 kísérletet összegző metaanalízis; találtak kis, de statisztikailag szignifikáns átlaghatást, ugyanakkor heterogenitás és publikációs torzítás gyanúja miatt óvatos következtetésre jutnak (kritikus, magas impaktú cikk). PubMed Princeton Engineering Anomalies Research (PEAR) — laborát publikációi (hosszú időn át végzett RNG/REG kísérletek, technikai jegyzetek és összegzések). Röviden: Robert Jahn és munkatársai évtizedeken át végeztek operátoros RNG-kísérleteket; kismértékű, de konzisztens eltérésekről számoltak be; a PEAR-eredményeket sokan vitatták, de nagy adatmennyiséget halmoztak fel. (PEAR publikációs lista, technikai jegyzetek). pear-lab.com Wikipedia Global Consciousness Project (Roger Nelson és munkatársai) — hosszú távú hálózati RNG-adatgyűjtés, amely nagy, kollektív eseményekhez (9/11, nagy sportesemények stb.) kapcsolódó statisztikai eltéréseket vizsgál. Röviden: folyamatos, földrajzilag elosztott RNG-hálózat; a szerzők kis, de állandóan megfigyelt korrelációkat találtak bizonyos kollektív események idején; a munkát is sok kritika érte (analízis, adat-kiválasztás). noosphere.princeton.edu ScienceDirect Maier, M.A., Dechamps, A. et al. — Intentional observer effects on quantum randomness (2018). Röviden: modern kísérleti vizsgálat, ahol kvantum-alapú RNG-ket használtak, és elemzik, hogy szándék/megfigyelés befolyásolhatja-e a kimenetet; áttekintő és kísérleti elemeket is tartalmaz. (nyílt hozzáférésű cikk elérhető). PMC Williams, B.J. — Minding the Matter of Psychokinesis: A Review… (Journal of Scientific Exploration, 2022). Röviden: friss áttekintés a RNG-alapú micro-PK irodalomról, proof- és process-orientált nézőponttal; összegzi a korábbi eredményeket és a módszertani kérdéseket. philpapers.org ResearchGate
Úgy gondolom, hogy a korábbi projektemben az volt a fő hiba, hogy bár a véletlenszám generátor teljesen jó volt, de csak 1db volt belőle. Ami szépen hozta a matematika alapoknak megfelelő eredményeket, se többet - se kevesebbet. Tehát ennek mnegfeleően semmilyen kvantum ráhatás ill. anomália kimutatása nekem sikertelen volt.
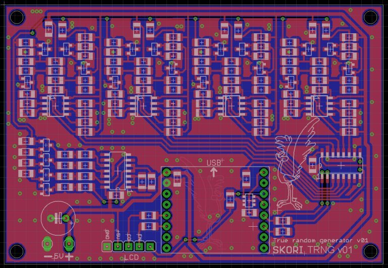
A mostani megoldásomban 8db, egymástól független, hardveres véletlen generátor lesz, aminek a kimenetét egy mikrovezérlő fogja (elő-)feldolgozni. A cél pedig nem az lesz, hogy megnézzem valóban véletlenszerű-e amit kapok (mert azt már tudom, hogy az lesz), hanem az lesz a cél, hogy megnézzük, kimutatható-e bármilyen összefüggés, a 8db független TRNG kimenete között. Tehát ha van bármiféle ráhatás, attól még a véletlen - az véletlen marad, de közben lehetnek pillanatnyi, rövid szinkronizálódások - azaz mintázatok a zajban. Ezt kellene hatékonyan felismerni. Nyilván ez egyelőre nem ez hasznos kutatás, inkább csak afféle hobbi, és lassan is halad, de ha csak annyi lesz az eredménye, hogy tanulok valami újat, akkor talán az is megéri. Egyelőre kapcsolási rajz + nyáktervnél tart a dolog, ez utóbbi jelenleg kínában várja a sorát, hogy legyártsák... Az egész előzménye itt: Bővebben: Link A hozzászólás módosítva: Aug 14, 2025
Szia!
Katona koromban sok féle emberrel találkoztam, de egy közös volt mindünkben, lázadtunk. Volt aki rászokott a cigarettára, aztán olyan is volt, aki vegetáriánus lett, és érdekelni kezdték a parajelenségek. Nos én ebbe a csoportba tartoztam. Akkor még nem volt elérhető az internet, könyvekből és saját kútfőből kezdtünk agyalni az abnormális dolgokon. Köztük a véletlen számok statisztikai egyenletességén található kitüremkedéseken, mint hasznos információ hordozón. Akkoriban (még a lázadás előtt) a zajban eltemetett jelek detektálása és feldolgozása téma érdekelt. Beszélgetések közben előkerült az evolúció, a teremtés kérdése, valamint sok alternatív téma, ami az ember (élet) keletkezésével függ össze. No meg a halál utáni dolgokkal. Persze nem maradt ki a földön kívüli civilizáció sem. Hogy szűkítsem a témát, akkor azt gondoltuk, ha van szellemvilág ahol a testetlen lelkek laknak, azok nem kommunikálhatnak velünk, mert egyetlen kvantumnyi tömeget sem tudnak megmozdítani. Viszont ahogy a magnószalagra fel tudunk venni halk zenét is, ezt a trükköt használni lehet kvantum szinten is. Tehát bár zenei jel halk részei nem képesek átmágnesezni a szalagon lévő kis mágneses részecskéket, a "bias" segédjelre ültetve már igen. Szóval a nem anyagi alapú létformák bár egy kvantum állapotot sem tudnak megváltoztatni, a zaj spektrimának egyenletes eloszlását talán igen. Felmerülhet a kérdés, hogy mi a fenének kell ilyen dolgokon elmélkedni, amikor sem ufók, sem Isten sem szellemek nincsenek. Aki volt katona és volt külső őrségben, az tudja, hogy a szabályos 3 óránkénti váltás helyett gyakran 9 órán keresztül egyedül volt egy toronyban. Ilyenkor egy viszonylag ingerszegény állapotban sok minden járt az ember fejében, függetlenül attól, hogy van e értelme, vagy nincs. Mostanában inkább materiálisabb a felfogásom, de lehet hogy nem minden agymenésem volt annak idején alaptalan. A véletlen számokban az a rejtélyes, hogy mindig véletlenek. Ha feldobok egy érmét, 50% az esélye hogy írás lesz. Tegyük fel hogy írás. Második dobásnál szintén 50% hogy írás. Ha netalán már a kilenc feldobásnál mindig írás jön, a tizedikre akkor sem 10%, hanem továbbra is 50% az esély. Nagyon sokat kell dobálnom, hogy nagyon megközelítse a 50/50%-ot. Ha valami szabályosság látszana az eloszlásban, az valószínűleg a véletlen műve, de sok mindent bele lehet képzelni. Most hogy valós irodalmat is említettél, kicsit megint érdekel a téma.
Nikola Tesla rájött rég: MINDEN rezgés és hullám. Ő be is bizonyította a világon először a távoli ráhatást: itt rezgetek egy fémrudat, aminek rezgését 1000 km-re egy másik fémrúddal érzékelni tudok - feltalálta a rádiót. Minden rezgés és mindenre hat minden más rezgés, ezért "szinkronizálások", együttfutások megfigyelhetők minden "nagyobb" ráhatáskor. Ilyen vibráció az atomok hő rezgése, gravitációs hullám, elektromágneses hullámok...
Például nagyon kis mértékben (az atom méretének százada hosszban) egy nagyobb méretű gravitációs hullám az EGÉSZ Földet "megrázza", ami minden földi anyagra kismértékű hatással van és bizonyosan okoz kismértékű szinkonizálást, együttes ráhatást. Idézet: „amikor sem ufók, sem Isten sem szellemek nincsenek.” Ez a kijelentés kizárólag a saját realitásodra értendő. Alapvető logikai hiba, amikor valaminek a létezése tagadva van, ugyanis az nem bizonyítható, ezért az ilyen állítás hibás. Kizárólag a hit témakörébe tartozik, az pedig a saját világodra korlátozódik, a buborékodra, azaz lokális, de semmiképp sem globális.
A gravitáció nem mező és nem rezgés - egy-két más úton járó tudós véleményét leszámítva -, hanem a téridő megváltozása nagy tömegű tárgyak, égitestek hatására, azok tulajdonsága. A "hullám" itt nem rezgéstől van, hanem a változástól, amit a mozgó tárgyak okoznak, pl. ahogy keringenek és forganak a nem túl szabályos formájukkal vagy éppen összeütköznek, ami a téridőn, mint gumilepedőn át terjed hullámszerűen.
"Alapvető logikai hiba, amikor valaminek a létezése tagadva van, ugyanis az nem bizonyítható, ezért az ilyen állítás hibás. Kizárólag a hit témakörébe tartozik"
Milyen furán kifacsart érvelésekkel lehet találkozni, mikor a hitet a hittel tagadjuk. Azt hittem, ez műszaki fórum. Az egész világ valószínűségekkel dolgozik, arra épül, és pont az a hit és a buborék, amikor valaki valóságként képzel el és vesz számításba bizonyíthatatlan és alacsony valószínűségű dolgokat - amik mindig máshol és máskor történnek, mint ahol és amikor te vagy éppen. A művelt képzelet rádásul még messzebb is képes eljutni, mint a képzelgés.
"ami a téridőn, mint gumilepedőn"
Mínusz egy vessző, bocs.
Mivel ma sem tudjuk, mi pontosan a gravitáció (sötét anyag) és hogyan illesszük be a bizonyított általános relativitás elméletünkbe, szabadon dobálózhatunk tetszőleges szavakkal az ismeretlenre, mint pl. gumilepedő, téridő, mező.
Sőt, még azt is mondhatjuk, amit senki sem ért: az idő a téridő színe. Vagy: a gravitáció a téridő spinje. Vagy: a gravitáció az idő hullámzása, fodrozódása - vagy fordítva. Ha Einstein, Hawking, Cayce sem értette, meg kell várnunk a magyarázattal a jövő zseni tudósát.
Csak a főbb állításokra szorítkozzunk, amikre vannak működő modelljeink, tehát nevezhetjük is a jelenségeket ennek vagy annak, csak vannak a elképzeléseinknek korlátai. Sok területen beleütközünk a quantumfizikába, ahol kilóg a galaktikus lóláb, de ez nem jelenti, hogy a bonyolultság egy következő lépcsőjétől minden borul, vagy hogy ne vált volna már be annyi feltételezés. Nem ismerni valamit teljesen nem ugyanaz, mint nem érteni. De ez már nem az én szintem, és szerintem a tiéd sem.
A hozzászólás módosítva: Aug 15, 2025
Béla helyett (remélem nem haragszik) kicsit korrigálok, a kedvedért. Tehát ha én írtam volna akkor:
Nagyon nagy a valószínűsége annak, hogy sem ufók, sem Isten sem szellemek nincsenek, mivel a létezésükre nincs egyértelmű, ellenőrizhető bizonyíték. Nem a nem-létezést kellene bárkinek is bizonyítani, mert ez az alaphelyzet, egészen addig, amíg valaki a létezést (vagy annak az igen nagy valószínűségét) nem bizonyítja, tudományosan (azaz bármikor, és akárhányszor megismételhető, és ellenőrizhető módon). Nagy valószínűségek esetében pedig elfogadott az egyértelmű fogalmazás adott témában mindaddig, amíg nincs rá cáfolat. Tehát ha pl. azt állítom, hogy nem létezik 3 fejű majom, (de valójában csak igen nagy a valószínűsége az állításomnak) mégis ez egészen addig helytálló, amíg valaki be nem mutat egy valódi 43 fejű majmot, és meg is tudjuk nézni, hogy nem csak hamisítvány (odavarrták a plusszt), hanem tényleg az ami. Bizonyára ezen is lehetne még tovább pontosítani, de szerintem ezt már elég sokan eltudják fogadni ilyen formában. Ebben a témában, ahol eleve valószínűségekkel is játszunk, ez fokozottan így van. A hozzászólás módosítva: Aug 15, 2025
A gravitációról valóban kevesebbet tudunk, de azért tudunk róla pár dolgot.
Higgs bozon létének nagy valószínűséggel történő bizonyítása óta elfogadott, hogy ez a részecske felelős az anyagok tömegéért, erre hat a gravitáció, ill. ezeknek a részecskéknek a kölcsönhatása maga a gravitációs hatás. A gravitáció mértékét tudjuk mérni, többféle módszerrel is. Távoli égitestek esetén akár a fény elhajlása alapján, itt a földön meg egyszerű mérleggel. De a világűrben, súlytalanságban is vannak mérőeszközök rá.
Stephen Wolframról hallottatok már? Inkább az ilyen elméletek, ill. felfedezések a nagy game changerek az ember világnézete szempontjából, ha már ennyire nem lehet megúszni a filozófiát ebben a topikban. : -)
|
Bejelentkezés
Hirdetés |








