Fórum témák
» Több friss téma |
Fórum » Elektroncső-vizsgáló berendezés
Témaindító: bakos13gab, idő: Júl 12, 2012
Témakörök:
Oké... így már érthető a -52 V bias...
Ja, hát csőteszt elsődlegesen úgyis összehasonlításra kellene...utána a %.
Sziasztok!
Készítettem két képet, a módosított kis kütyümmel. Még nem túl szép, de a lényeg már talán látszik. Gondoltam megosztom veletek, mert nagyon örültem, hogy hosszú munka után végre értékelhető eredményt is sikerült elérnem.
Gratula érte!
![]() Ha a közelben lennél be is vizitáltatnám veled a két maréknyi csöveimet.
Köszönöm, természetesen ha egyszer olyan állapotba kerül, akkor lesz rá mód, és szívesen látlak, de most még ott tartok, hogy tegnap is sikerült elfüstöltetnem egy nagyfesz tranzisztort a vezérlő áramkörben. Szóval még csak deszkán készült el, épp csak bepöccent a kütyü.
Köszönöm, nem akarok panaszkodni, de ez egy kicsit megdolgoztatott.
Azt tervezem, hogy ennek is leírom az elkészítését és remélem hamarosan egy bemutatható változat is elkészül.
Aki olvasta a triódás karakterisztika rajzoló építéséről írt hozzászólásaimat, ő ismeri hogy annak több kissebb-nagyobb hiányosságga volt. Erről bővebben írtam akkor.
Szándékomban állt azok javítása/módosítása, de mellette nagyon fontosnak tartottam, hogy a pentódás verzióval is haladjak. Természetesen adja magát az a lehetőség, hogy a kettőt egyben kezeljem, de ez azért nem oly egyszerű, mint elsőre látszik. Ezért most egy átmeneti változatot állítottam össze amiben a pentóda méréséhez szükséges módosításokat végeztem el, megtartva annak a lehetőségét, hogy a kettőstriódák továbbra is mérhetőek legyenek. Ennek az tervezését/építését szeretném a következőkben bemutatni.
Szia!
Szépek a mérések gratula! Említetted hogy a nagyfesz tranzisztorok nem akarják az igazat. Nos vélhetően neked lineáris üzemben dolgoznak, így megeshet hogy a másodfajú letörés áldozatai. Egy 100W disszipációra képes tranzisztor nem minden feszültségen képes 100W-ot disszipálni. Ha megnézed a biztonságos működési tartományt (SOA), akkor látható hogy például már a maximális kollektor feszültséd töredékén elkezd esni a terhelhetőség. Nagyfeszültségű lineáris üzemre én inkább mosfetet használok, mert annak nincs ilyen baja.
Köszönöm az elismerést,
a tranzisztorok valóban problémás elemei a szabályzónak, és az általad írt működési tartományt ellenőriztem is az elején, és mind teljesítményben, mind áramban beleférne a biztonságos tartományba, a feszültség az ami nagyon a szélsőértéken van,(mivel 400V-ra emeltem a nyers feszültséget) de hamarosan felrakom a rajzát az alapján már konkrétumról is tudunk beszélni. Még annyit kiegészítésképpen, hogy ezek az elfüstölések általában akkor vannak amikor valamilyen hibás érték, vagy állapot kerül ki a kontrollerből. Ez legtöbbször a figyelmetlenségem miatt fordul elő. A hozzászólás módosítva: Nov 15, 2020
Nekem úgy tűnik túl sok az elvárásotok a csövektől. A csövek korszakában is voltak remek dolgok, műszerek, erősítők, pedig messze nem csináltak ekkora ügyet belőle számítógépes mérésekkel. A hifisek szent Grálja a 300B Western Electric trióda, amit a 30-as években a tengeralatti kábelek jelvesztésének vissza erősítésére használtak. Valószínű, nem teljesítené azokat az elvárásokat, amiket itt a HE-n támasztanátok velük szemben. 70-80 éves csövek és egy vagyont adnak értük a hifisek. Na nem a kínai változatért.
A gyártásból adódóan nagy szórással jönnek ki a gyárból! Pl. az emisszió 80 és 130% közt volt. Mészáros Sanyi bácsitól tudom, aki a Tungsram csőgyár igazgatója volt egy ideig, majd a főmérnöke lett! Némely hozzászólással előbb írta valaki, hogy neki a 70-80%-os cső, már rossz és megy a szemétbe. A csövekkel bármilyen mérést is végeztek, sajnos a legproblémásabb rész, maga a fülünk. Nem egyforma az érzékenysége, frekvenciaátvitele stb. Rohanunk a fülészetre vagy azt hagyjuk? Ott nem érdekes a különbség? Vajon ott miért nem mérünk számítógéppel és korrigáljuk a különbséget az erősítővel? Ez persze, csak egy vélemény, valószínű, hogy tévedek.
Szerintem természetes, hogy vannak elvárásaink, de ezeket valahogy mégis csak meg kellene objektív módon is állapítanunk(mérnünk) , a fülünkre, vagy hogy ki mit hall ne térjünk ki, messzire vezető, szubjektív, mindannyian másképp látjuk, halljuk, gondoljuk.
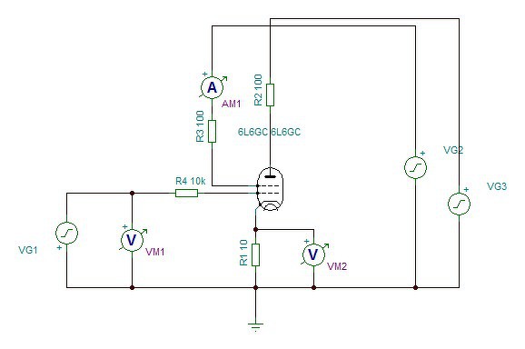
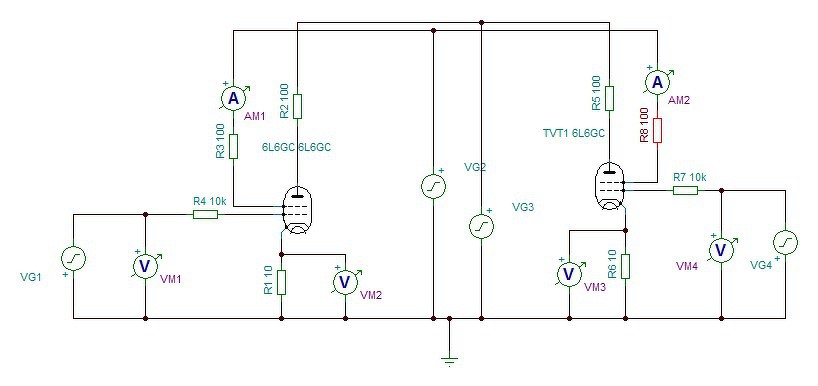
Első lépésként mellékelem a mérési vázlatot, milyen áramkörben történik a cső paramétereinek mérése, tudom, hogy aki valaha is foglalkozott elektroncsővel annak ez alap, csak az egyértelműség kedvéért rakom fel.
A VG1,VG2,VG3 helyére a valóságban egy-egy feszültségszabályzó kerül, az AM1, VM2 helyére pedig egy-egy ADC konverter, amivel mérem az értékeket. Mindez kétszer mivel ugye az is a cél, hogy két cső, vagy csőfél összehasonlítását(párbaválogatását) könnyen el lehessen végezni.
A 130% az hogy jött ki? Általában véve nem emisszióra szórnak hanem paraméterre, a kettő ugye nem ugyanaz. Az én kedvenc csövem, ami szintén nem kimondottan audió pl. nagyon sokat szór, adatlap szerint is közel +/-50%-ot.
Az tény, hogy önmagában egy cső paraméter mérése az égvilágon semmit nem mond egy cső állapotáról, mert arról teljes képet csak emisszióméréssel együtt lehet kapni. Leginkább azért, mert van hogy még közel 30%-os emisszióvesztés mellett is hozza a cső az adatlapi értékeket, holott ilyenkor már kezdik a kukába hajigálni jobb helyeken. Ha csak paramétert mérnének rajta ez nem látszana. Amikor már a görbesereg is nagyobb eltéréseket mutat az adatlaphoz, olyankor általában az emisszió már a töredékére csökkent, akár az újkori érték 20%-a alá is, ami 80%-os emissziócsökkenés. Rengeteg csövet mértem már, ilyet olyat amolyat, de attól hogy a paramétereik akár 50%-nál többet is szórnak, egy kibontott karton NOS néhány %-on belül ugyanazt a (jó) emisszióértékeit hozza.
Az emisszió az élettartammal van közvetlen összefüggésben. Az elektron áram viszont a katódot körülvevő elektronfelhőből táplálkozik. Addig nincs is semmi csőparaméterekben jelentős változás, amíg a katód pótolni tudja az elektronfelhőből elvitt elektronokat. Mivel az öregedési folyamat az élettartam vége felé felgyorsul, ezért van az, hogy 80 % -osnál rosszabb csöveket kiveszik a sorból. A csőparaméterek mérésével közvetett módon lehet a cső élettartam végét detektálni. Mivel az összefüggés nem lineáris, hanem jellegzetes öregedési görbét mutat, csak azt lehet megállapítani, hogy a cső elérte, vagy nem az élettartama végét. (magyarul, nincs benne lineáris üzemóra számláló) Az ipari, hosszúélettartamú csövek katalógusában meg van határozva azok a csőparaméterek, amelyek teljesülése esetén az élettartamnak vége van. Ez a vezérlőrács árama, a meredekség, anódáram.
Például egy Siemens E83CC esetén az élettartam vége: Ia=0,8 mA, S=1,5 mA/V -Ig=0,5 µA A csőparaméterek szórása jelentős része a gyártási szórás, és ezek mérése párba válogatás során fontos, nem csak egy pontban. A torzításokból is legalább kétféle létezik (analóg felhasználás esetén) a statikus, azaz a harmonikus torzítás (THD) és a dinamikus, az intermodulációs (IP3), amit kevesen ismernek. (ezenkívül van amplitúdó, és fázis torzítás, és futásidő torzítás is, de ezek már nem a csövek, hanem magának az erősítő(fokozatnak) a jellemzői) A fülünket meg tényleg ne keverjük ide, mert nem is annyira a fülünktől függ a hallásunk, hanem attól a két fülünk közötti kb. 1,2 l káposztalé állapotától. Ezzel értelmezzük, hogy mit (látunk, érzékelünk) hallunk. És nem is tartozik a csövek fizikájához, mert a csövek, és a fülünk között sok tényező van ami jelentősen befolyásol. A hozzászólás módosítva: Nov 15, 2020
Az előző hozzászólásaimban már említettem, hogy nem a tápegység volt az első egység amit megépítettem, mert féltem, beleveszek a részletekbe. Azt hiszem akkor ez jó döntés volt, de emiatt azért sok gondom akadt. Mivel ebből már láttam milyen feladatok lesznek ennél a verziónál így most én is ezzel kezdtem, mert úgy ítéltem meg, ez az alapja az egésznek.
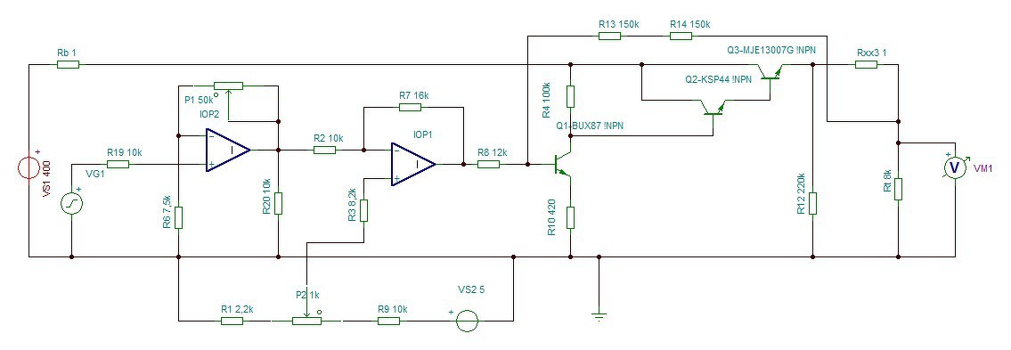
Összesen négy szabályozható feszültséget kell úgy előállítani, hogy kettőnek nagyon pontosnak, egynek pedig mellette még jelentős árammal terhelhetőnek is kell lennie. Ezek: anódfeszültség, segédrácsfeszültség, és két (A/B)vezérlőrács feszültség Ebből adódik, hogy továbbra is az anódfeszültség, segédrácsfeszültség közös a két csőnél, mint ahogy a vázlaton látszik is. Természetesen jó lenne ezeket is külön áramkörrel megoldani és külön külön vezérelhetővé tenni, de ez már nagyon elbonyolítaná és költségessé tenné a rendszert. A vezérlőrácsok feszültség szabályzóit(Ug1-A, Ug1-B) viszont külön-külön készítettem el, hogy lehetőség legyen a csövek egymástól független vezérlésére. És akkor mellékelve az anódfeszültség szabályzó áramkör,
És ez így működik rendesen a gyakorlatban? Mert szerintem a szimulátorban sem. Mi korlátozza a műveleti erősítők sebességét hogy ne gerjedjenek be? Az áteresztő tranzisztor nem csoda ha tönkremegy, se a bázisáramát nem korlátozza semmi, se védődióda nincs rajta, se áramkorlát a kimeneten, és az áteresztőn fellépő maximális disszipációt sem korlátozza semmi. Egy ilyen tranzisztornál én tartósan 25W-nál többet nem engednék meg. Ha a forrás 400V, az áram meg legyen 200mA (ami egyébként akármekkora is lehet áramkorlát nélkül) és alacsony a kimeneten a feszültség, akkor 80W-ot kell a tranzisztornak elfűteni.
Az én tápom tud 340V-ot és 0,5A-t, és ehhez van benne áteresztőként 3db STW20NK50Z párhuzamosan. A mérésről. A rajzon alkalmazott ellenállások túl nagyok. A katódba sem kell 1 ohmnál több, a 10 ohmon ha folyik 200mA már esik 2V. A rács ellenállás 10k-ja pedig állapottól függően bevisz akár 20% mérési hibát. Mutatom egy tetródán, mennyit változik az anódáram értéke ha a rács előtt 510 ohm van, és ha 10k. Az lenne jó ha semekkora ellenállás nem lenne ott, de ezt csak a triódákkal lehet megcsinálni, mert a pentódáknál-tetródáknál ha nincs ott az 500 ohm a rács előtt, meg a 100 ohm a segédrács előtt akkor begerjed mérés közben. A segédácsnak felesleges külön táp, elég ha az anódtáp kellően stabil és terhelhető (valamint el van látva áramkorláttal), illetve kellően stabil a rácsfeszültség. A hozzászólás módosítva: Nov 16, 2020
Mint a fenti két grafikonból látható, igen, ez így működik. És mivel szerintem meg sem próbáltad, ezért mellékelek egy szimulátor képet, a DC átviteléről, sajnos a gyakorlatban nem ilyen szép egyenes, de majdnem.
A kérdésed második részére azt tudom mondani, hogy ez nem egy "labortáp"-nak készült folyamatos üzemre, a mérés, mint már említettem neked kb. 30sec-ig tart, utána szünet, na jó megmérem mégegyszer, meg mégegyszer, és ez még mindig csak 90sec. Szóval ezzel csak azt szeretném jelezni, hogy a tranzisztoroknak még felmelegedni sincs idejük, nem hogy 80W-ot kellene elfűteniük, ahogy írod. Abban igazad van, hogy semmi védelmet nem raktam bele, de majd lesz az is.
Írod, hogy a katódellenállás túl nagy, azt már nem is merem mondani, hogy most ép 25ohm van benne és ezt is keveslem. Kis áramoknál sajnos szükség van rá, vélhetően valami megoldást kell keresni a méréshatárváltásra.
Igen, leírtad milyen jól működik.
A tranzisztor valamiért csak tönkrement, és szerintem nem az volt az utolsó, az okokat leírtam. Vajon mi lesz vele, ha mérés közben a cső netán zárlatba megy? Egy táp kimenetére kondi is kell, legalább egy 100 nanó vagy egy 1 mikro, anélkül mi fogja tárolni (elnyelni) a feszültség és az áram anomáliáit?Mérés adott tartományában 10V anódfeszültség változás másfélszeres anódáram változást eredményez. Ha több V esik a katódellenálláson akkor vajon az a mérés mennyire fog közelíteni a valósághoz? Ha szerinted ezek a dolgok jól vannak úgy ahogy vannak, akkor csak így tovább, és utólag is elnézést kérek hogy beleszóltam. A kis áramokat ugyanúgy lehet mérni, bár én már a 200uA-es állást sem használom mert felesleges. Az 1mA már elég, az ejt 1mV-ot az 1 ohmon amit már értelmes műszer megmér, ha nem, akkor meg fel lehet erősíteni a tízszeresére vagy akár a százszorosára. De egyszerűbb az egészet úgy megcsinálni (legalábbis a manuálisat) hogy a tápban legyenek a műszerek is, így semmiféle söntre meg külön műszerre nincs szükség mert a táp kimenetén látni az aktuális feszültséget és a felvett áramot is.
Látom ettől elfüstölt tranzisztortól nem bírsz elszakadni,
Idézet: „az okokat leírtam.” Amit írtál azok általad feltételezett, lehetséges okok. A tényleges oka pedig egyszerűen a saját bénázásom volt, tudod ilyen is van, legalábbis mifelénk.
A szimulátoros kép kiegészítésekén (működés közben) készítettem egy képernyőképet is, a piros csatorna a DAC kimeneti jelét mutatja, a kék pedig a szabályzó kimenete 100-as osztón keresztül.
A szabályzó áramkörből két fontos részletet emelnék ki, a tranzisztoros fokozat miatt szükségem volt egy offset beállításra amivel a nulla voltot(illetve a minimális feszültséget állítom) és szükségem volt az erősítés pontos beállítására, ehhez elegendő lenne ugyan egy műveleti erősítő is, ezt megoldást alkalmaztam a triódás változatnál, de ez a megoldás nagyon nehézkessé/körülményessé tette a pontos beállítást.
Ezt most szétválasztottam két erősítőre, így nagyon kényelmesen és precízen lehet beállítani a feszültségszabályzót. A szabályzó bemenetére kapcsolódó DAC (szimulátor rajzon a VG1) 0 -2047 mV-ot küld, ezt alakítja a szabályzó kb. 0 – 360V-ra.(azért írtam, hogy kb. mert sajnos sem 0V-ra nem lehet lehúzni, sem pedig a teljes tápfeszültség értéket nem tudtam elérni, megfelelő linearitással) . Mellékelek 3 képet a mérésekről, az első kép beállítás nélküli állapotot mutatja, bekereteztem azokat a szakaszokat amit a két potenciométerrel állítani lehet. A másodikat(ez már a beállított) már felraktam az előző hozzászólásomban, a harmadik pedig amikor a szkópon egymásra húztam a két jelet, hogy a bemenetet, és a kapott válaszjelet könnyebben össze lehessen hasonlítani. Mint ahogy írtam nem olyan szép mint a szimulátorban, de meg vagyok vele elégedve.
Az Ug2 feszültség előállításához egy ugyanilyen szabályzót készítettem el, ez lehetett volna valamivel kisebb teljesítményű, kisebb feszültségű illetve egyszerűbb, de végül amellett döntöttem, hogy két egyforma áramkör megépítése több előnnyel is járhat.
Az Ug1 feszültségszabályzót viszont kicsit át kellett alakítanom, persze ez is ugyanebből az áramköri elrendezésből indult ki, de ugye itt negatív feszültséget kell szabályozni vele, úgy hogy ennél már a 0 volt értéke is pontosan állítható legyen. A szabályozási tartományt így +4V-tól, -40V-ig határoztam meg és ez alapján készítettem el. Természetesen ezt sem lehet a teljes kivezérlési tartományban az elvárt linearitásnak megfelelően beállítani, ezért a szabályzónak csak a lineáris tartományát használom majd a mérés során. Ennek is mellékelem a kapcsolási rajzát és a szimulátor eredményét. A hozzászólás módosítva: Nov 21, 2020
Az Ug1 szabályzók beállításról néhány szót, itt is a szabályzó bemenetére kapcsolódó DAC kimenőfeszültsége a kiinduló érték (szimulátor rajzon a DAC-out) ami jelen esetben is 0 -2047 mV, az a DAC amit használok, csak pozitív feszültséget tud kiadni, ezért ennek feszültségnek a polaritását a szabályzónak meg kell fordítani és kb. +5V – 40V-ra, kell felerősíteni. A beállítás során szintén ofszet és erősítés beállításával lehet a kívánt jelszinteket belőni. Néhány kép ezekről, az első kép még a beállítás előtti oszcilloszkópábra, a kék a DAC jele, a piros pedig a szabályzó kimenete, a bekeretezett részeken látható az eltérés, a második kép mér egy beállított csatorna. A harmadik képen, pedig az A/B csatornák egymáshoz való beállítását mutatják, hogy jobban lehessen látni a két jelet kicsit eltoltam egymástól, a negyedik kép pedig amikor a két Ug1-es csatorna jele, a tényleges feszültségeit mérve látható, szerintem így jó is lett.
Most, hogy elkészült mind a négy feszültségszabályzó már csak meg kell mérni azokat feszültség és áram értékeket amikre kíváncsiak vagyunk. Ezek az alábbiak, A és B cső anódárama, segédrácsárama és ezek feszültsége. Ezen felül még szükséges a vezérlőrácsok Ug1A, Ug1B feszültségének mérése is.
A méréshez a PIC 2550 microkontroller ADC bemeneteit használtam, összesen hat analóg bemenetnek kellett helyet biztosítani, erre a célra. Mivel elég kevés szabad láb van ezen a tokozású IC-n további két jelet egy-egy PGA-n keresztül csatlakoztattam. Kezdeném az egyszerűbbel, az anódok közös feszültséget kapnak ezért csak egy értéket kell mérni, ugyanez a helyzet a segédrács feszültséggel. Itt problémaként jelentkezik a 400V ezt az ADC bemenetének megfelelően 0 - 4V –os tartományba kell leosztani, ezt egy egyszerű 1/100 -as feszültségosztóval készítettem el, ez nem a legelegánsabb megoldás, de a célnak tökéletesen megfelel. Kicsit bonyolultabb, de még mindig,a könnyen megoldható volt a rácsfeszültségek mérése, itt a feladat az volt, hogy a +4V - -40V tartományt kellett 0 – 4V os tartományba illeszteni. Ehhez egy fázisfordító műveleti erősítőt használtam aminek az ofszetjével a bementi feszültség max, pozitív értékéhez lehet állítani a nulla voltot.
Ami nagyobb problémákat okozta, azok az nagyfeszültségen történő árammérések, az anódáram és segédrácsáram mérése. A triódásnál ezt úgy oldottam meg, hogy a katódban mértem az áramot, ezt az utat egy az egyben nem lehet alkalmazni a pentódánál, mert ugye van segédrácsáram is. Többféle ötletet végigpróbáltam, de sajnos nehezen találtam ezek közül megfelelő verziót, de végül is egy áramtükrös, vegyes megoldás került ki nyertesnek, ezt a megoldást fórumtársunk tothbela ajánlotta a figyelmembe, erről bővebben itt olvashatsz:
akkor ezt elsőkörben elvetettem mivel az amúgy is nagy anódáram mellé még plusz áramfogyasztót berakni nem tartottan jó ötletnek. Mivel a többi megoldással sem jutottam egyértelmű eredményre, elővettem az áramtükör ötletét újra. A szimulátor mérések elsőkörben egészen jó eredményeket adtak, az alábbiakban egy kép a szimuláció eredményéről.
Az áramtükör működését kicsit részletesebben megvizsgálva szimulátorban és áramköri mérések eredményeivel kiegészítve azonban már nem voltam ennyire megelégedve. Nagyobb áramok mérésénél telítésbe megy az anódkörben lévő tranzisztor és ez teljes mértékben behatárolja a max. áram értékét. Természetesen a beállításokkal ez az érték bizonyos határok között megválasztható, de az anódáram mérésnél ez korlát nem megengedhető.
A másik probléma újfent a linearitás kérdéskörbe tartozik. Ugyanis, ha az áramkört úgy méretezem, hogy nagy áramoknál(200mA) megfelelően működjön, akkor egy kisáramú mérés esetén komoly(1-2mA) eltérés is mutatkozik, a mért és a tényleges érték között, ez természetesen szintén nem megengedhető. Amennyiben kisebb áramkorlátot választok abban az esetben már alacsonyabb áramértékeknél is elfogadható pontossággal lehet vele mérni. Hogy tovább fokozzam a problémák sorát, és ezt a szakirodalom is több esetben említi, hogy a két áramág tranzisztora jelentős mértékben befolyásolja a két ág szimmetriáját/áttételét, ez sem túl jó hír mivel két cső áramát mérem egyszerre ennek a két árammérőnek természetesen teljes szimmetriában kell lennie. Ezt viszont egy kis tranzisztor válogatással el lehet érni, így végül is elfogadható eredményt sikerült kapnom.
Előző hozzászólásomban leírtak miatt ezt a megoldást az anódáram mérésére alkalmatlannak ítéltem, és elvetettem, végül arra a döntésre jutottam, hogy vegyesen oldom meg az áramméréseket.
Mivel az Ig2 nem igényel nagyon széles méréstartományt ezért úgy gondoltam, hogy ebben a pozícióban megfelelően fog teljesíteni az áramtükrös megoldás, de az anódárammérést másképp oldom meg. Abból egyszerű összefüggésből, hogy Ik=Ia +Ig2, könnyen kiszámítható az Ia értéke, ehhez viszont ismerni kell az Ik értékét. Az áramot tehát két helyen mérem: a katódellenálláson, feszültségméréssel és az áramtükör segítségével a az Ig2 áramkörében. Ebből tehát: Ia =Ik –Ig2, ezzel már majdnem meg is lenne oldva a probléma, de a katódon megjelenő feszültség sajnos megemeli a katódpotenciált és ezáltal csökkenti a vezérlőrács negatív feszültségét, annak rendje és módja szerint. Ezért a vezérlőrács feszültségét még a katódon megjelenő feszültséggel kompenzálni is kell, amit egy 1/1 -es feszültség visszacsatolású műveleti erősítővel oldottam meg, ez a triódás verzióban már eddig is kifogástalanul működött, ezért úgy gondoltam itt is megfelelő lesz. Egy egyszerű áramkör a megoldás módjáról, és néhány kép a szimulációról. -első képen az anódáram és kompenzált Ug1 értéke látható, -második képen az bemeneti Ug1 és a kompenzálatlan Ug1 értéke látható, -harmadik kép a bemeneti Ug1 és a kompenzált Ug1 értékét mutaja,
Megint lőttem egy-két képet, csak úgy a sok unalmas szöveg mellett érdekességképpen. Ebből teszek fel néhányat. Kicsit simogattam a grafikonokon, úgy tűnik valamivel talán szebb lett, de ami ennél sokkal lényegesebb, az anódáram értéke 140 - 160mA csövenként. Kezd alakulni a dolog. Két csőpárost mértem meg.
Így néznek ki:
Tovább folytatva a leírást, még egy komoly problémával szembesültem a készítés során, ez pedig az anódáram mértéke.
Addig amíg a triódás változatnál a max 50mA(kétszer) anódáram elegendőnek bizonyult, ebben az esetben ez itt nagyon kevés. A KT88, vagy a 6550 esetén csövenként ugyan 175mA a megengedett max. katódáram(de a mérések során még a 300mA is előfordulhat), ha most 400V tápfeszültséggel és kétszer 175/300mA-el számolunk akkor ez 140/240W, plusz a két fűtés, meg egyebek, ez így már „nagyon-nagyon sok”. Nem szerettem volna semmi esetre sem ekkora trafót és ilyen teljesítményű tápegységet használni illetve építeni, ezért valamit ki kellett találnom, hogyan lehet ezt feladatot más módon megoldani. Már a triódás változatnál belefutottam egy olyan problémába, hogy egy folyamatos, hosszú ideig tartó mérés során, mind a csövek, mind a tápegység jelentős terhelésnek voltak kitéve, hogy ezt csökkentsem, azt a megoldást alkalmaztam, hogy a mérést kb. 100mSec–onként, 1-2mSec időtartamig végeztem, ezzel jelentős mértékben csökkent mind a csövek disszipációja, mind a tápegység terhelése. Természetesen ezt a módszert próbálom itt is alkalmazni és eddig úgy tűnik remekül működik. Mivel a PIC mikrokontrollerrel nagyon egyszerűen megoldható egy ilyen mérési folyamat programozása, így az alábbi módon készítettem el a vezérli a folyamatot. A kontroller mindkét csőnél beállítja a vezérlőrács feszültséget -40V-ra, ezt követően beállításra kerülnek az anód, és segédrácsfeszültségek, ebben a pillanatban még egyik csövön sem folyik áram, vagy nagyon minimális, ezt követően az „A” cső vezérlőfeszültségét a kívánt értékre állítja, majd elvégzi a szükséges méréseket. A mérések végeztével a vezérlőfeszültséget ismét -40V-ra húzza. Ezt a folyamatot megismétli a „B” csőre is. Vagyis ezzel a megoldással nem egyidőben, hanem egymást követően történnek a mérések, ezáltal kicsit leegyszerűsítve, megspóroltam a szükséges áram felét, úgy is mondhatnám, hogy nincs szükség két nagy teljesítményű cső mérése esetén a tápegység dupla teljesítményére. Ez azonban még mindig kevés lenne ha folyamatosan, statikus terhelés alatt történnének a mérések. Ezért minden egyes mérési folyamat(ez több mérést tartalmaz) csak nagyon rövid ideig tart(konkrétan 0,5 sec -ig csövenként). A mérési folyamatok pedig (tetszés szerint állíthatóan) 5-20 mSec–onként követik egymást, ezzel jelentősen lecsökkentve a tápegység igénybevételét, arra a szintre, úgy hogy az 50VA-es trafó tökéletesen elegendőnek bizonyult erre a feladatra. |
Bejelentkezés
Hirdetés |





































