Fórum témák
» Több friss téma |
Milyen feszültségen? Záró feszültség csökkenésére exponenciális szerűen nő az a kapacitás. Itt a 4 határoló dióda komoly késleltetés növekedést tud bevinni, ha nem jók. Pl az első fokozat 1N4148-ait ellenállásra cserélem, némileg felmegy a rezgési frekvencia... Szóval ezek le tudják csökkenteni a frekvenciát, ha túl nagy kapacitásaik vannak...
A hozzászólás módosítva: Jún 20, 2020
El kell szomorítsalak, mert CM elég pontosan számol... nem véletlenül ezt használom.
Az összes dióda 1N4148 és tudom, hogy van kapacitása és növeli a késleltetést (ami szerinted tavaly még nemlétező fogalom volt). A CM-nek van még egy előnye: ha a csomópontra kattintok, a feszültséget mutatja, ha az alkatrészlábra, akkor az áramot, ha pedig az alkatrészre, akkor a disszipációt. Tehát mi azokat az áramokat is látjuk amit Te nem, vagy csak "szenvedések" árán. Ezzel most nem a kést akartam beléd döfni, csak azt akartam tudatni, hogy: hihihi...
Hagyjuk már a hülyeségeket, sosem mondtam hogy a késleltetés nem létező fogalom, hanem csak matematikai úton levezettem és szimulációval be is bizonyítottam, hogy a fázistolás, meg a késleltetés két különböző dolog....
És annak a témának semmi köze nem volt akkor és ott a D-osztályhoz. Az mezei lineáris átvitelekről szólt... És tévedtél... Azóta sem bírtad a dolgot kiheverni ezek szerint, hogy végül is nem lett igazad és kiderült, hogy hát tényleg a fázistolás nem késleltetés, mert visszaállítható a fázis tolt jelből kauzalitás sérülés mentesen az eredeti jel. Míg a késleltetésből nem... Ahhoz jósló áramkör kéne, ami a jövőbe lát... Emészd meg, hogy a fázistolás nem késleltetés, még ha egy D-osztályú kapcsoló üzemű dolog úgy is veszi, mert a fázistolt analóg jel konkrét feszültség értékeihez képest komparál, ezért és csak ekkor tekinthető késleltetés ekvivalensnek a fázistolás. Ami nem késleltetés! Mit gondolsz, miért adják meg egyes nagyfrekis áramkörök fázistolását és külön a késleltetését? A hozzászólás módosítva: Jún 21, 2020
A 20 éves ős f...s szimulátorod nekem is megvan. Rühellem is...
Bárki bármikor letöltheti, ha erre van gusztusa... Ha ennyire nélkülözhetetlen lenne nekem az áramkör szimuláció, akkor LTspice, nem ez... A sima egyszerű dolgokhoz jó az EWB5.0C. Leggyorsabb, legegyszerűbb... A hozzászólás módosítva: Jún 21, 2020
Csak úgy érdekességnek:
Itt látható egy pólus+késleltetés jellegű átviteli fv + az ugrásválasza. Látható, hogy a fázistolásért a nevező a felelős, a késleltetésért pedig az e^-Ts holtidős tag, amivel rászorzunk az átviteli függvényre. Ha nincsen benne e^valami*s tag akkor a rendszernek nincs késleltetése, csak valamilyen fázismenete... Ezt ugye be is mutattam, hogy egy ilyen aluláteresztő tag után tökéletesen, késleltetés mentesen visszaállítható az eredeti jel, ha rávezetjük ennek az átvitelnek a reciprokára (opamppal megvalósított differenciáló tag volt ugye annó a szimulációmban). De analóg erősítőknél annyira kicsi ez a valódi, holtidős késleltetés, hogy elhanyagolható itt a mi erősítőzéses esetünkben általában. Mondjuk egy csőben áramoltatott fűtött folyadék szabályzásánál pl már nem. Ott a szabályzó visszacsatolásának tervezésénél a késleltetést is bele kell méretezni az amplitudó-fázismenet mellett. A hozzászólás módosítva: Jún 21, 2020
Karesz, az a helyzet, hogy egy sima lineáris üzemű erősítő megtervezéséhez igazából szerintem nem kell szimulátor... Pl az erősítőket, amiket terveztem, javarészt az életbe soha nem szimuláltam le...
Főleg arra használok szimulátort, hogy neked, meg másoknak itt rajzolgassak, meg demonstrálgassak. Hifi téren nem élek vele. Mert nincs rá szükségem...Általában sok újat egyszerű rutin kapcsolások esetén...nem tud mutatni a szimulátor. Fejben kiszámolom azt a pár áramerősséget, feszültséget, átvitelt ilyen egyszerű áramkörök esetén. Ahhoz nem kell szimulátor, csak az ohm és kirchoff törvények ismerete, osztani szorozni, meg egy kis rutin. Most szerinted pl egy opampból meg pár szmötyiből álló vackokon pl mi a halált szimulálgassak? Leszimulálom, azt viszont látom azt, amit amúgy is tudok róla. Akkor szoktam szimulálni, amikor megéri. Pl lusta vagyok számolni, mert túl nehéz lenne, stb, akkor jól jön a szimulálgatás, de nekem nincsen szimulátor fétisem annyira, hogy egy feszosztót is csak előzetes szimulációval "tervezzek meg", vagy merjek alkalmazni a gyakorlatban...
Különféle hibajel-erősítőket szimulálgatok, mert nálam bevált ez a megoldás. Elirigyeltem KD-tól ezt az N csatornás FET-es kimeneti fokozatot, de a meghajtáson változtattam, mert így ez nekem jobban tetszik a kisebb disszipációk miatt. A sávszélesség DC-750kHz (-3dB) 8Ohm-os terheléssel. A THD és az impulzus-átvitel egymás ellen dolgozik, jó kompromisszumnak találtam ha 100nF-ig túllövésmentes a kimeneti jelalak.
Béla mindig olyan dolgokról ír amiket komolyan veszek, mert érdemes elgondolkodni rajtuk. Ilyen pl. hogy az első watt a legfontosabb... vagy, mint legutóbb, hogy nem mindig jó a nagy kapacitású pufferkondi. El is határoztam, hogy leszimulálom a pufferkondikat, hátha látok valamit - de csak egy csomó kriksz-krakszot látok. Valami átláthatóbbat kellene kitalálni...
Azt találtam ki (esetleg mást is ki lehetett volna), hogy két töltőimpulzus közé beadok egy 4.5ms szélességű négyszög impulzust, akkorát ami már jól "megszívja" a tápfeszültséget egy adott értékű pufferrel. Legyen a kimeneti fesz. 24V, ekkor folyik 6Ohm terhelésen 4A.
Aztán, gondoltam leszimulálok néhány különböző felépítésű tápegység elrendezést, hogy melyiknek milyen előnyei és hátrányai vannak. Vitatott, hogy vannak-e előnyei a két Graetz-es megoldásnak. Van aki hall különbséget, van aki nem. Nos, az látszik a szimulációkból, hogy a "hagyományos" szimmetrikus táp egy Graetz-el termel egyedüliként "hatalmas" zavarjeleket a földvezetékben. A lebegőföldes és földelt kimenetű kapcsolásoknál sorba kapcsolódnak a pufferek és a "zavarjel" a tápfeszültségre tevődik át.
Most nem mondok semmi újat.
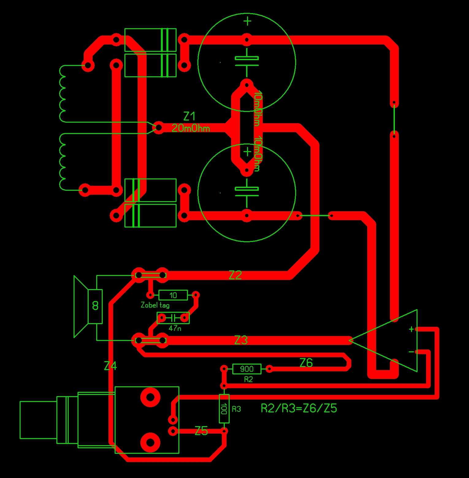
A jól kialakított csillagpontban vannak ugyan áramtüskék, de ezek együtt lebegnek a tápegység közös földpontjával, így a kimeneten nem jelenik meg belőlük semmi. Szemléltetésképpen rajzoltam egy "alapnyákot" ahol maga a végfok csak szimbólikus, a hangsúly egyedül GND fólián, a visszacsatolás- és a kimeneti vezetékeken van (lesz). A 35um-es nyák fólia úgy van kitalálva, ha húzunk egy 1mm széles 1m hosszú "csíkot", akkor annak elvileg 1Ohm az ellenállása. A fóliainduktivitás pedig úgy van "kitalálva", hogy ennek az 1m hosszú csíknak elméletileg 1.257 uH az induktivitása. A gyakorlatban ennél mindig kevesebb, mert nem tudunk egymáshoz képest végtelen távolságra húzni két csíkot, olyan fele-3/4-e közötti induktivitással számolhatunk (de ezt a hatást most elhanyagoltam).
Most jön az érdekes rész (szerintem).
Berajzolom a csillagponttól a kimeneti csatlakozóig futó fólia impedanciáját, ami 40 mOhm és 80 nH. Ezen a 40 mOhm-on esik 160 mV feszültség, ami első ránézésre nem okoz semmi problémát, hiszen "csak" sorba kapcsolódik egy ekkora értékű ellenállás a hangszóróval. De ha elkezdünk számolgatni, kiderül, hogy .16*.16V/0.04 Ohm = 0.64 W. A réz hőmérsékleti együtthatója 0.004 1/K. Azt már nehezebb kiszámolni, hogy ekkora teljesítményen mennyire melegszik fel a fólia, de ha csak 20 fokot, akkor is plusz 12mV feszültségesés keletkezik a fólián, ami egy újabb termikus torzításként jelenik meg a kimeneten. Ez önmagában 0.05% torzítást okoz, miközben ezredszázalékokról beszélünk össze-vissza. A másik dolog a négyszög felfutóéle utáni 46mV-os amplitúdójú 250kHz-es berezgés. Persze ekkora meredekségű jel nincs egy végfok kimenetén, de valószínűleg ekkora mértékű induktivitás is tud okozni hallható tranziens torzítást (gondoljunk a sziszegő énekhangokra). És ez csak egyetlen fóliacsík a sok közül...
Van megoldás. A jelföldet nem a csillagpontba kell vezetni, hanem a hangszóró kimenet GND-jére, így bevonjuk a visszacsatolókörbe a nagyáramú GND-t is. Ezzel nem okozunk sem földhurkot, sem "brummot".
Talán túl rövid a szimulációs időintervallum. Tény, hogy a szűrés mértéke a kapacitás növelésével növekszik, de nem tiszta "A" osztályban működő erősítő esetében a hullámosság nem szűnik meg teljesen, csak más frekvenciasávra tolódik.
Az is igaz, hogy ez egy jó tápelnyomású erősítőben úgymond tök mindegy, viszont többnyire hangszer erősítőben gondolkodok, és ott gyakran szaturálásig van hajtva a végfok. Ráadásul gyakran nagy belső ellenállású tápegységgel vannak ellátva, ami úgy tűnik csak spórolás. Viszont ha a zenészeket kérdezem hogy melyik erősítő szól jobban, nem igazán mérnöki választ kapok. Bár a hifizés nem tartozik szorosan a hangszererősítők közé, de talán valami nüansznyi összefüggés mégis van. A szimulációban 2 másodpercenként három pengetés van figyelve enyhén közepes klippelés közben.
(Még ezt gyorsan kiteszem mielőtt elfelejtem mit is akartam, aztán megnézem a szimulációid.)
Ugyanilyen torzítást tud okozni a jelföld rossz kialakítása is, bár az impedanciák mértékét eltúloztam, hogy láthatóbbá váljon a dolog. A lényeg, hogy a két fóliasáv hosszának arányát a visszacsatolt erősítés mértékére kell méretezni. Ez lényegében ugyanaz, mint amikor szkóp mérőfejét frekvenciafüggetlenné tesszük a kapacitások osztásnak megfelelő arányával.
Megnéztem CM-ben. Nagyon szemléletes, hogy a harmadik pengetés közel 100W-tal kisebb teljesítményű ha túl nagyok a pufferek. Talán ezt a jelenséget nevezik a táp "belassulásának".
És arra is rávilágít, hogy nagy pufferhez nagy teljesítményű trafót kell használni.
Gondolom ez indokolta a fél kW-os trafót az isostatic ultra monoblokkban (sajnos nem rajzoltam vissza, mert nem oldható kötéssel volt minden rákötve) a 40000µF értékű pufferek folyamatos feszültségen tartásához.
A trafó belső ellenállása és a puffer alkotta időállandó lehet a hunyó. Mint a mozgófilm. Ha lassú slájdsót látunk ahol 2-5 másodpercenként követik egymást az állóképek, akkor az kellemes. Ha legalább 25 kocka/sec a sebessége, akkor már mozgókép. A kettő közötti az pedig a darabos zavaró vibrálás.
Említettem a csöves kellemes hangját. Most azt gondolom, hogy ott (gitárerősítőnél is) a bemeneti gnd a nulla pont. A kimenet transzformátoros leválasztása miatt a terhelés gyakorlatilag nem tud nagy áramot hajtani a tápegység felé, mivel legfeljebb a visszacsatoló hálózat mA körüli árama folyik a gnd felé.
Amit legutoljára rajzoltam (a TT 6_6-nál) nem a bemeneti GND a nulla (referencia) pont, hanem a trafó közép megcsapolása. A terhelés és a jelföld a zavarjelen lebeg. Ha ugyanarról beszélünk.
Bár még nem is rágtam meg a két fóliaterv közti eltérést, utólag látom hogy ugyan arról. Nem lehet olyan rövid és vastag drótot használni aminél nem jelentkezik a hiba ha nem jó a fóliavezetés.
Az hogy mit jelölünk ki referenciapontnak, az végül is lehet önkényes. Sőt a TT 6_6 megoldással egy kommersz közös tápos sztereó erősítő is jól szólhat.
Talán így jobban áttekinthető az egész...
Idézet: „Az hogy mit jelölünk ki referenciapontnak, az végül is lehet önkényes.” Végül is teljesen igazad van. Azt a GND-t az RCA hideg pontjára is odarajzolhatom és akkor ott lesz a referenciapont.
Tovább gondoltam a dolgot. Mindig úgy szimuláljuk a végfokokat, hogy a bemenetén van az ideális feszültség generátor aminek a kimenetére odarajzolunk valamekkora generátor ellenállást. És így is mérjük (mérem). 50 Ohm generátor ellenállás, a végfok bemenetén 50 Ohm-mal lezárva, hogy szép legyen a négyszögátvitel. Aztán meghallgatáskor beledugjuk a CD játszóba, vagy az előerősítőbe és csatlakoztatjuk őket egymáshoz 75 Ohm körüli hullám ellenállású kábellel (interconnect) ami elé/után esetleg hangerőszabályzó potit is beiktatunk, hogy teljesen illesztetlen legyen az egész. Oszt valahogy majd szólni fog.
Elkezdtem ezeket a dolgokat belevonni, mert talán nem ártana. Ha már illesztetlen a rendszer, vajon mekkora tranziens hibákat okoznak ezek az illesztetlenségek... A hullám ellenállást számolni egyszerű, mert: R=gyök(L/C). Tehát 75 Ohm-ra: R*R=5625 Ohmnényzet. Ebből adódik, hogy L 5625-szór nagyobb, mint C. 1m-es vezeték hosszra: 2x1,257 Vs/A körülbelül ennek kb. a harmadrésze lesz az eredő induktivitás (840nH) és ebből 150pF-re jön ki a kábelkapacitás. Ezek reális értéknek tűnnek. Már csak le kell szimulálni, hogy mekkora generátor- és lezáró ellenállás (impedancia) mellet milyen átvitelt fogunk kapni. Kiderült, hogy nem lehet csak cirkom/sacc=kb/durván. De valamit így is mutat a Bode. Az elemi RLC tagokat végtelenre kellene venni, hogy a Bode pontos legyen. De így is érdekes szimulációk születtek és a helyzet csak fokozódik... Lemaradt, hogy az alsó analízis a csoportfutási idő és a második képen látható 100,300... 1200 az a generátor ellenállás Ohm-ban. Szépen látszik (itt-ott), hogy késleltetés és a hullámosság mértéke erősen változik a meghajtás impedanciával. Ebben ugyan nincs semmi meglepő, de így hirtelen rápillantva eléggé tanulságos (szerintem). A hozzászólás módosítva: Dec 12, 2020
Ez az egyetlen könyv (Analog Electronics Circuit Sytems and Signal Processing) amelyik az erősítők szintjén foglalkozik a hullámimpedanciával. Ők is úgy rajzolták, hogy a jelföld csillagpontja a bemeneti csatlakozó GND pontja. De azt már "lazán" nem rajzolták össze, hogy a jelföld és a nagyáramú föld hogy is van kialakítva egymáshoz képest.
A hozzászólás módosítva: Dec 12, 2020
Nem a szereplési vágy hajt amikor próbálom megosztani az "agyalmányaimat" azokkal akiket ez esetleg érdekel, mindeközben próbálok magam is néhány alapfogalmat megérteni és tisztázni magammal. Ezekkel úgy gondolom már rég foglalkozni kellett volna, de valahogy soha nem került rá sor.
Az első képen jól látszik, hogy érdemes ragaszkodni az előerősítő 75 Ohm-os kimeneti ellenállásához, ezzel 30 MHz-ig egészen lineáris átvitelt lehet elérni, függetlenül a vezeték végét lezárói ellenállástól (ami egyben a végfok bemeneti ellenállása). A második szimuláció arról szól, ha nem 75 Ohm a lezáró ellenállás, akkor mindegy mekkora, hogy 5-, 10-, vagy 50 kOhm. A 3. kép megint nagyon tanulságos. Véletlen sem szabad az előfok kimenetén passzív aluláteresztőt alkalmazni, mert hatalmas berezgések keletkeznek a több 10MHz-es tartományban (ha nem téved a szimuláció). A 4. szimuláció már a gyakorlati alkalmazást mutatja, hogy mi jelenik meg a vezeték túloldalát lezáró, rezisztív (pl. 10k) terhelésen. Kipróbáltam 10-20 műveleti erősítőt és óriási különbségek vannak közöttük. Az LF347 a legjobban szereplő opamp-ok egyike. Tehát nagyon figyelni kell rá, hogyan fog reagálni egy diszkrét alkatrészekből megépített előfok az interconnect reaktanciáira. Magyarázat lehet ez arra is, hogy miért szólnak különbözőképpen az RCA kábelek és nincs ebben sem ördögi dolog, sem ezotéria. Mutatja a szimulátor, ki lehet mérni. A végfok bemenetén a lezáró ellenállás helyett beköthetjük a hangerőszabályzó "potit" is. De ezután újabb impedancia illesztőt kell alkalmazni - amire általában amúgy szükség van - tehát nem plusz fokozat. A hozzászólás módosítva: Dec 12, 2020
Ez az illesztett impedanciájú jeltovábbítás hosszú kábel esetén nem csak indokolt, de kötelező. A legsüketebb zenész is hallja ha nem jó a kábel. Gondolom van olyan hossz ahol már mindenképpen ajánlott. De azt nem hittem volna, hogy méteres hosszon is gondot okoz.
Lehet hogy első körben az látszik hogy néhány méteren nem számít az illesztés, mert hát úgy is messze a hangfrekvenciás sáv felett jönnek a gondok. De úgy látszik, ez nem így van. Az ugrott a fejembe, hogy ahogy egy nagy kapacitású mosfet sem szereti ha direkt van hajtva a gate elektród, mert képes (bár még nem tapasztaltam) oszcillálni, más erősítő elem is kényes lehet erre. Ha ilyen illesztetlenség miatt nagy frekvencián oszcilláció lép fel, az torzítást és zajt okoz ez tiszta. Pedig folyton tapasztalom, hogy a hangfrekis koax kábel (nem tudom hány Ohmos, mert nincs jelezve) bemenetén szinte direktbe egy műveleti erősítő kimenete csatlakozik, a túlsó végen pedig több MOhm fogadja, vagy egy pár nF értékű kondenzátor zárja rövidre. Kicsit tovább megyek. Néhány kOhm feletti impedancián nem nagyon számít hogy a csatlakozó RCA aranyozott, vagy rozsdás vas. Elméletileg mindegy. Persze kis túlzás így, de ha belegondolok, hogy se feszültség se áram nem igen folyik a csatlakozókon, akkor nem nagyon okozhat gondot egy kicsit nagyobb átmeneti ellenállás. De minden frekvencián megmarad a minimum néhány kOhm? A szimulációid szerint nem. Ha pedig egy ilyen illesztetlen kábel zárja a kimeneti fokozatot, igenis számít hogy aranyozott, vagy rozsdás vas.
A méteres/80cm-es kábeleknél valóban nem számít a lezáró impedancia, de a kábel reaktanciája megviseli az opampokat. És szerintem kötelező lenne betartani a meghajtás oldalon a 75R impedanciát. Legalábbis ezt mutatja a CM.
Ezek szerint úgy kell tervezni a kábellel összekötendő meghajtó fokozat kimenetét, valamint a fogadó fokozat bemenetét, hogy azok mind rövidzár, mind szakadás esetén is stabil legyen? Ha egy erősítő bemenet terheletlenül zajos, nem bízhatunk abban, hogy úgy is az alacsony impedanciás meghajtás majd elegendő terhelést biztosít neki?
Pedig gondolat szinten megvolt a fejemben, de valóban érdemes komolyan venni. A végerősítők terén is okozhat ez gondot. Visszacsatolatlan triódás esetén nyilván nem, de egy magas dambingú gyors erősítő esetén igen.
Nyilván úgy kell tervezni a meghajtófokozatot, hogy ne okozzon neki problémát sem a szakadás, sem a rövidzár.
Annyira már sikerült elbonyolítani a szimulációt, hogy magam sem értem minden porcikájában, de kitartóan küzdök vele. Belerajzoltam az összes fontos LR tagot ami a nyák rajzon látható és még pluszban a hangszóró vezetéket is. Ez a szimuláció már kezd olyan lenni amely elég nagy pontossággal alkot valóságos képet egy gyakorlatban kivitelezett erősítőtőről. A gyakorlatban nem létező 1µF-os terhelést (mert ezt csak végfok kínzásra használjuk bemérésnél) nem tudtam eldönteni hová is rajzoljam, tehát tettem kimeneti kapcsokra és hangszóróra is. Akiket a téma érdekel, azoknak érdemes átnézni mi mit is ábrázol, mert nagyon nem így szoktunk nyákot tervezni, ahogy itt látható és amit a szimuláció próbál leutánozni. Nem biztos, hogy minden így jó ahogy most van, illetve inkább az a biztos, hogy sok minden nem jó így ahogy most van, de figyeljünk fel egy váratlan jelenségre. Ha egy végfokot kapacitívan terhelünk az átvitel 12dB/oktávval fog esni. Ha az egységerősítési frekvenciánál eléri az újabb -180 fokos fázistolást (összesen -360 fokot) akkor az instabilitás határára kerül. (Szerepet játszik a kimeneti rezgőkör jósági tényezője is abban, hogy begerjed, vagy sem.) Ez a Bode diagram viszont 6dB/oktáv meredekséggel esik. Ha jól gondolom a visszacsatolókör impedanciái és a kimeneti LR tagok valahogy kompenzálják az átvitelt, azt még nem látom tisztán hogyan. Nem egyszerű dolgok ezek, de legalább bonyolultak.
Érdekesek ezek a szimulációk, valami mindig beleng. Ahogy mindig is folyton az oszcilloszkóp részáramköreire gondolok ha erősítő probléma adódik. A szkópok mérőzsinórja nem szupravezető, hanem igenis valós Ohmikus ellenállással bír. Milyen lenne ilyen interkonnekt kábelt használni jelforrás és végerősítő közé?
Vagy a fóliaszakaszok kritikus pontjába beiktatni egy-két helyen tized Ohmokat. Veszteség lenne, de legalább a jósági tényező romlana, ami előnyös lenne a belengések ellen. Kezdem azt hinni, hogy nincs is jó erősítő, csak optimális. Azaz a hibák egy szinten vannak, nincs kiugró érték sehol. |
Bejelentkezés
Hirdetés |




















































