Fórum témák
» Több friss téma |
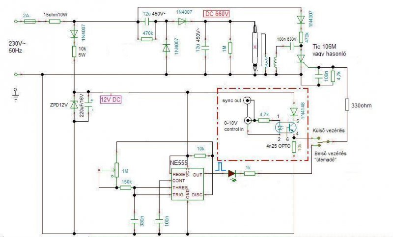
Innen a miniflash alkalmas lehet hozzá, csak a C1 legyen 15u a C3 pedig 10u motorindító kondi.
Sőt, itt a hozzá leginkább megfelelő.
Hello!
"Egy stroboszkóp hibával szenvedek." Szerinted ebből ki fogja tudni mid is van?
Persze Aranyapám!
Mi fejből vágjuk ám az összes gyártó pontos kapcsolási rajzát, specifikációit!! Még azt is amit Kuala Lumpur külvárosában az egyik dzsunkán eszkábált össze magának egy utcagyerek, aztán egy baleset során a vízbe esett!!
Jólvan Fiúk,azért ne fejezzetek le.
![]() Igyekszem minden adatot közölni. Kapcsolási rajzom sajnos nincs. Értem én,hogy csak ugy hasbol nem lehet . Egy Drelloscop 2008 strobirol van szó. A hátlapon Strob 2008 tipus van megjelölve. Nem mai darab. Próbáltam a neten keresgélni,de sikertelen kisérlet. Tudtok segíteni?
Köszönöm!
Találtam még ezt a fórumon, ez is jó lehet hozzá
Ezt, ha teheted, engedd el. Az említett csőhöz az általam ajánlottakból válassz. Igaz kérdés az is, mire akarod használni...
Ez nem jó??
Csak hobby célra használnám.
Tegyél fel jó minőségű képet a panel mindkét oldaláról.
Működni fog vele, kb olyan lesz mint a vészjelzők a gyártó soron.
Mármint a teljesítménye/fényereje. Abban a csőben sokkal több lakozik. A hozzászólás módosítva: Dec 10, 2020
Ehhez van minden itthon, próbának jó lesz talán!
Próbára majdnem mindegyik csőhöz jó az a kapcsolás.
De ha valami komolyabbat szeretnél és tartósabbat, akkor inkább amit javasoltam.
Szia!
Bővebben: Link
Oké rendben köszi, majd megcsinálom azt is!
Szia Travolta !
Köszönöm,hogy írtál. Itt vannak a fotók: A hozzászólás módosítva: Dec 10, 2020
Na ez ágyűval verébre eset...
A leírt hibát okozhatja a gyűjtóáramkör meghajtásáért felelős tirisztor/triak zárlata. De ez csak egy elmélet. Úgy látom, hogy a nagyfeszt előállító és gyujtó áramkör a felben leledzik. Szét kéne azt is szedned és lefotózni.
Szia Travolta!
Igen a fejben van,és az egész különálló fej ki lett próbálva egy másik egységgel. Ott hibátlanul működött. Tehát a hiba minden bizonnyal a vezérlöben lehet. A fotón látható,hogy a piros és kék vezetékeken 450V egyen feszültség mérhetö. Tehát a csö táp rendben. Barana vezeték a nyákon egy feltehetöen tirisztor forr csúcsairol fut a fejbe. A tirisztor viszont nem oda van telepítve. A nyák lapon fizikailag csak a helye van meghatározva. Jól látható a Katód,Anód, Gate felirat. Megjelöltem sárga körben.Piros vonallal megjelöltem a nyomvonalat (nyák mesik oldalán fut),hogy a G forrcsúcs a nyákon mivel van összekötve.
Van ott még egy lila vezeték is. Az hova megy?
Nem biztos, hogy orvosolja a problémát, de én azokat az öreg sárga wima kondikat élből cserélném! Annó mikor studió vakukat szervizeltem csípőből dobáltuk kifele. Kezdésnek szerintem ted meg Te is.
Szia Travolta !
Lefotóztam a fejben található nyák lapot. Megjelöltem a lila vezetéket. Ott egy 1W 68Kohm ellenálláson keresztul a tirisztor Anódjára fut. A vezérlöben a lila vezeték + 400V ra van kötve.(47mf forrcsucsa) Próbálom megérteni mi történhet. Amikor bekapcsolom a készüléket ,megtörténik egy villanás. A fény eröteljes. Ezután itt megáll a müsor. A 47mf 450V kondenzátor fel van töltödve. Az lehet,hogy a tirisztor begyujtva marad? Mégegyszer jelzem,hogy ez a fej egy másik vezérlövel tökéletesen müködik. Tehát a benne található tirisztor,kondenzátor,stb elvileg jó kell,hogy legyen.
Szia!
Első körben cseréld ki azt az 5db kondit. Hajlamos megtréfálni az embert az a fajta kondi. Aztán folytatjuk, ha nem hozott eredményt.
Szia Travolta !
Rendben kicserélem a kondikat. Egyébként az elölapon láthato kapcsolók a nyákon lévö két relét kapcsolgatják kólönbözö kombinációkban. A frekvencia tartomány kiválasztására. A potik pedig a finom beállításra szolgálnak. A relék az emlitett kondenzátorokat kapcsolják be vagy ki. A kondenzátorok lábát köti a negativ pontra. Ezeknek a kondenzátoroknak mi a feladata a kapcsolásban? A 47mF 450V elektrolit az világos. Viszont ezek a blok kondik mire szolgálnak? Tulajdonképpen ha jól követtem le ,(0,47mF ) a + - 400V ra vannak kapcsolva a rele érintkezökön keresztül.
Sziasztok!
No az első kudarc nem mükszik! ![]() Vajon miért? Csövön 640Volt, gyújtótrafónak 300 volt kellene a rajzon 100volt szerepel lehet ez a gond? Előre is köszönöm a segítséget.
Két glimmet sorba rakva néha elvillan...
Ha A1 és A2 kivezetést össze zárogatod, akkor villan a cső?
Vedd ki a triakot, és úgy is próbáld meg.
|
Bejelentkezés
Hirdetés |



















