Fórum témák
» Több friss téma |
Fórum » A KiCad paneltervező
Áhhá. Amúgy rajzból importált nyáktervnél vezetősávokat nem tud automatikusan húzni miután elrendezgettem az alkatrészeklet?
Belekerült végre, hogy több elemet kijelölve változtatható legyen a tulajdonságuk?
Akkor tettem (~végleg~) félre a KiCad-et, amikor egyenként végig kellett kattogtatni talán a viákat a panelen, hogy egy paraméterüket megváltoztassam. Sok dolog van amiben jó ez a program, de néhány funkcióját olyanok specifikálták, akik az életben nem terveztek panelt. szerk: most belenéztem, nem a viák voltak, talán komponenseknek a pozíciója, vagy valami ilyesmi. A hozzászólás módosítva: Dec 19, 2020
Nincs benne autorouter. Több külső programmal megoldható, szerintem nem éri meg a vesződést.
Szerintem nem, mivel nincsenek net-ek.
Az elvi rajz alapján áll össze a net list. Importált nyáknál nem tudsz net list-et definiálni.
Igen tudja. Mind kijelöléssel, mind pedig különböző paraméterekkel való szűréssel.
Eeschema-ban a képen sárgával jelölt ikonnal tudod az alkatrészek paramétereit tömegével módosítani.
A via-kat is lehet, a paneltervezőben file, board setup, és ott. Ezután ez megjelenik a legördülő menüben, az ikonsor alatt. Melette ugyanígy a huzalok méretét is lehet.
Így néz most ki, ha már tudja mi mivel van összekötve, akkor igazán behúzhatná a vezetősávokat is.
Persze, holnapra meg a postás is kihozhatná a kész nyákot.
Régebben, azt hiszem a 4-es verzikóban volt autorouter, de sok volt rá a panasz, és mig megcsinálják, kivették. Remélem a következőkben azért visszakerül, mert néha hasznos lenne.
Várjunk csak, te a rajzkészítőt emlegetted nem a nyáktervezőt.
Nyáktervezőkben, jobb oldalt az items-nél kapcsold ki a feliratokat (plussz minden mást ami útban van), majd így kezdj el rakodni. Mindjárt sokkal gyorsabb és nem mozgatsz olyasmit, amit nem akarsz. Ha végeztél, kapcsold vissza, ami kell.
Mindkettőt használom(nám) csak mert így akkor rajzot is csinálok végre, meg rajz alapján legalább az alkatrészeket nem kell lekínlódni a nyáktervbe. Tudom, hogy ki lehet kapcsolni a feliratokat, de az alkatrészek értéke kel mert különben nem tudom, hogy mi micsoda ebben az összevissza kötözgetett salátában.
Egy monitoron dolgozol? Én mindig ki szoktam rakni egy másik monitorra/oldalra a rajszerkesztőt és a T gomb nyomogatásával a referenciát beírva szoktam funkcionalitás szerint lerakni az alkatrészeket. De ha kiválasztod az alkatrészt a nyákszerkesztőben, azt is megjelöli a rajzszerkesztőben.
Ja igen, és a görgetés se csinálja azt, amit nálad. Szerintem be van kapcsolva az egerednél valamilyen gyorsítási funkció a görgőre. Én ezeket mindig kikapcsolom, mert nagyon idegesít ha nem lehet konzekvensen mozgatni az egeret, illetve görgetni.
Semmiféle gyorsítás nincs beállítva, csak ez a szoftver nagyít őrült módra.
Amúgy köszi a segítséget mindenkinek, de feladom, ez egy katasztrófa! Amennyi időt elcsesztem erre, annyi idő alatt másikban megcsináltam a mellékeltet, de talán maga a panel is kész volt világítással maratással együtt, ez borzalom. A hozzászólás módosítva: Dec 19, 2020
Hali!
Ha végigcsinálod a tutorial-ját, minden lényegest fogsz tudni ,esetleg keresgélhetsz youtube videot . Szerintem nem igazán lehet elvárni semilyen szoftvertől, hogy eléülsz, és minden ugy működik, ahogy te elképzeled, valamilyen szinten át kell érezni a fejlesztők gondolatmenetét.
Abban nincs mit átlátni, hogy lerakok egy alkatrészt és körülötte telerak mindent érdektelen szöveggel, amitől nem látom mit akarok tervezni és lehet ki-be kapcsolgatni, de persze nem képes magától az alkatrész sorszámát sem beírni és növelni eggyel!
Mit kell azon elbonyolítani, hogy egérrel megfogok egy alkatrészt és arrébb rakom? Ha több alkatrészt rakok le, akkor mindegyiknél megnyitja a listát és lehet egyesével okézgatni, még akkor is, ha ugyanazt akarom lerakni! Ebben nincs gondolatmenet, csak annak hiánya, ha lenne, gondolom nem lenne ingyenes.
Kedves Kolléga!
Ahogyan az előttem szólok mondták, érdemes lenne megnézni egy-két youtube videót róla, mert minden "problémára" amit felsoroltál van megoldás. A kész kapcsolási rajzon csak egy gombnyomás és elvégzi a sorszámozást a kívánt beállítások alapján. Alkatrész mozgatáshoz M vagy G gombok lenyomása után lehet ( G csak a kapcsolási rajzon). Az több egyforma alkatrész lerakásakor 1-et leraksz a többit pedig másolod a C gomb lenyomásával. Ha rá áll a kezed, akkor nagyon gyorsan és szépen lehet vele haladni. Felesleges idegeskedned rajta, ha nem tetszik, van több más hozzáférhető tervező program.
A kapcsolási razon igen, ott megtaláltam a sorszámozást, de akkor akadtam ki, amikor egy sima 1206-os átkötést akartam lerakni (a rajzon nyílván nem volt benne), amihez regényt írt, de annyi esze nem volt, hogy R14 legyen a sorszáma. Néztem videókat róla amikor felraktam néhány hónapja és ott egészen másképpen nézett ki az egész nem volt ilyen krikszkrakszos. Az ingyenes szoftvereket végigpróbáltam, használhatatlan az összes.
Amúgy fizetnék a circad v6-ért, de biztos nem 1000 dollárt, de írtam nekik hátha van épeszű ajánlatuk home user-nek.
Igen, értjük, elégedetlen vagy ezzel a szoftverrel. Haladjunk.
Telepítettem Linuxos gépemre a KiCad-et, és ebből próbálom megtanulni.
Eljutottam odáig, hogy kattintsak az Alkatrészt hozzáad gombra. Nekem nincs ilyen gombom! Ez az Eecshema módban jobboldalt fentről a második lenne, de se ott, se máshol nincs nekem ilyen. Hibás a szoftver? Máshonnan töltsem le? Vagy ki tudom egészíteni?
A legfrissebb verzió van fenn ? Linuxnál érdemes terminálból telepíteni, hogy fenn legyen a legújabb.
Közben megnéztem a linkelt leírást, ez már egy nagyon régi verzióhoz készült. A hozzászólás módosítva: Dec 20, 2020
Ez a verzió 5.1.5+dfsg1-2build2, release build
Hú, de bonyolult. Ebben van valahogy másképp hívják az alkatrészt? Egyébként most valaki javasolta, hogy inkább a Fritzinget használjam, most ott próbálom követni az útmutatást, de ott is hiányzik valami. Lehet, hogy belőlem hiányzik valami, mert én nagyon zöldfülű vagyok elektronikában.
A fritzing az nagyon kezdetleges "bucsus" program, alig van benne alkatrész smd meg szinte semmi.
Nekem a Fritzing nagyon játék. Alap alkatrészeket könnyű megtalálni. Az alkatrész keresőben R C L D betűkkel kiadja a megfelelő alkatrészt. Specifikusabb alkatrészeknél típusszám alapján lehet keresni, illetve funkció alapján is. Pl Buck converter.
Ne add fel, nyomkodjad, ismerkedj vele, nagyon jól lehet vele dolgozni.
Szóval a helyzet az, hogy a KiCad egy komplett EDA csomag, azaz kapcsorajz, alkatrészkönyvtárak, NYáktervező stb. Jó arra is, hogy Arduinóra ledet kötve villogtassad, anélkül, hogy értenéd, hogyan működik egy elektronikai tervezési folyamat, de alapvetően ha csak erre használod, akkor szívni fogsz. Ilyenekre találták ki a Fritzinget és társait, ahhoz még a rajzjeleket sem kell ismerni.
A KiCAD arra való, hogy közepes és nagy bonyolultságú áramkörök tervezését vidd végig a rajztól a kész termékig. Ehhez viszont energiát kell belefektetni, hogy hatékonyan megtanuld a kezelését. AutoCAD-del sem úgy ül le az ember, hogy rögtön 5 perc alatt összedob egy sugárhajtóművet. Tökéletes a KiCAD? Nem. Van egy csomó hülyesége, inkonzisztenciája, amit meg kell szokni. Van alternatíva? Van, ezernyi EDA program létezik, jobb rosszabb. Ha valaki csak panaszkodni akar, akkor nyitva áll előtte az út. Nyilván megszokás kérdése, mint nagyon sokminden más. Miért szeretem én a KiCAD-et? 1- ingyenes, korlátozás nélküli, akár üzleti célú felhasználásra is, és képes komoly terveket létrehozni. Én nem az elektronikából élek, így nekem nem éri meg mondjuk Altium licenszet venni. Ha abból élnék, valszeg azt használnám, mert egyike a legjobb eszközöknek és nyilván az árát kitermelné. 2 - széles körben támogatott, rengeteg library, footprint, leírás, fórum, információ van hozzá. 3 - nyílt. Python scriptekkel és egyéb módon nagyon hatékonyan lehet vele dolgozni, és millió ilyen script kering is a neten (mondok egy példát: óra készítéshez körben felrakja a LED-eket a panelra). Gyakran nagyon gyorsan össze lehet dobni egy scriptet valami látszólag kézzel nagyon bonyolult feladatra. 4 - vettem a fáradságot, hogy pár egyszerű projektet végigküzdjek az elején, azóta nagyon gyorsan és hatékonyan tudok vele dolgozni, az utóbbi héten elkészítettem három kb. 15x15cm-es panelt, most várom őket Kínából. Természetesen az áramköröket egy ideje fejlesztem, de KiCADben rajzolok mindent, próbapanelen elkészül, működik, kezdem a paneltervezést. Saját könyvtárakkal dolgozom, minden általam felhasznált alkatrészt berakok saját könyvtárba, akkor is, ha van már készen, mert egyrészt ellenőrizni kell a máshonnan származó könyvári elemet, másrészt így biztosan az a verzió marad még későbbre, amivel terveztem. Nagyjából ez az egy jótanácsom van, azoin kívül, hogy igen, egyszer rá kell szánni az időt. Ha meg nem tetszik, senki sem fog megsértődni, ha mást használsz.
Engem csak az bosszant, hogy lehetne jobb és egyszerűbb is, csak kicsit kellett volna gondolkodni. Egyébként próbálkozok még vele, mert a többi tényleg borzalmas és eléggé bonyolult nyákokat terveznék.
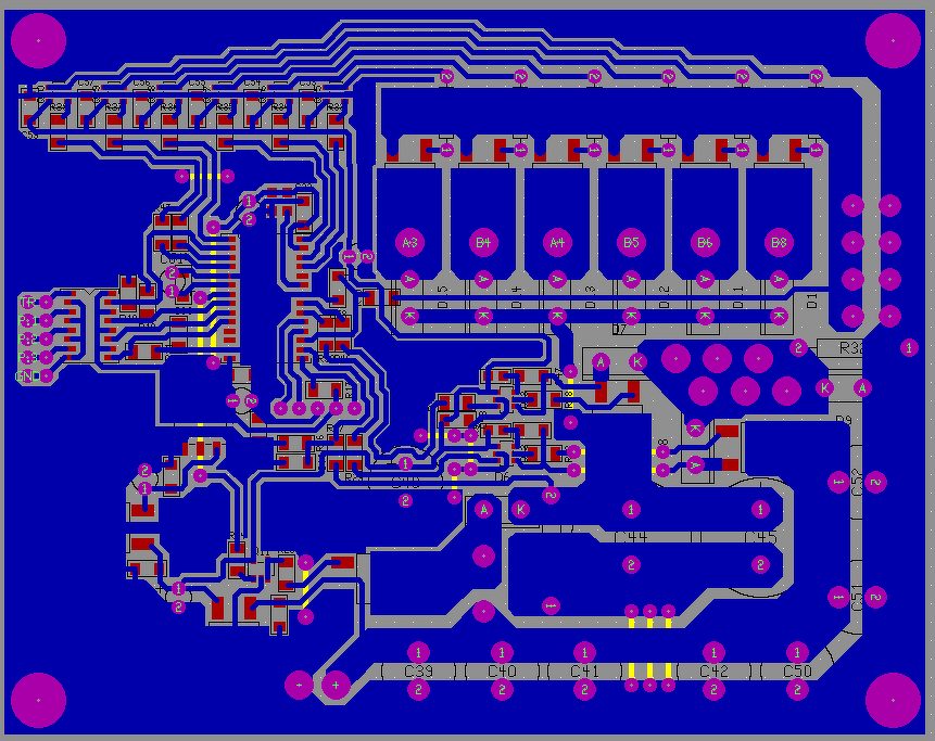
A pcb tervezőben nincs valamiféle megoldás az alkatrészek számozására? Megint átkötéseket rakok le és van már több R13-am is, mert az másoltam, de nincs kedvem egyesével átnevezgetni őket. Rákötni sem engedi a vezetősávot, pedig a pineket is is beállítottam ugyanarra. A hozzászólás módosítva: Dec 20, 2020
Mármint 0 ohmos ellenállást raksz le? Alapvetően direktben nem támogatott alkatrészek lerakása a nyákra, mert onnantól kiesik a kapcsrajz/netlist meg a szinkronból és ha később módosítasz, ez szívás tud lenni.
A backannotation meg még olyan szuperül nem támogatott, bár van mindenféle script, amivel meg lehet csinálni. Ha ilyen kell, akkor én egyszerűen berakom a kapcsrajzra és frissítem a nyákot egy új netlisttel. Bár, mondjuk általában 2 vagy többrétegű panelt csinálok, nagyon ritkán van szükség még plusz átkötésre, eszterűen átmegyek a másik oldalra.
Igen 0 ohm. Egyelőre kézzel gyártok egyoldalas nyákot, ha minden jól működik, akkor lenne átszerkesztve kétoldalasra és gyártatva kínában. Ezesetben döntenem kell, hogy vagy frissítgetem a rajzot, vagy rajz nélkül csinálom.
A hozzászólás módosítva: Dec 20, 2020
Értem. Mondjuk én nem kinlódnék ezzel, rögtön kétoldalasra csinálnám. Olyan szinten olcsó Kínából, hogy nekem nem éri meg otthon lötybölgetni meg fotózgatni, inkább rendelek egy újabb verziót, ha javítani kell.
De mondjuk sajnos nekem a szabadidőm kevés, inkább kiváltom egy kis ráfizetéssel.
Nekem is kevés a szabadidőm, hetedikéig vagyok itthon, addigra ennek a masinának (DAC) mennie kell, Addig ugye a nyákok sem érkeznének meg, meg aztán, ha így halaodk a terv sem lesz kész.
![]() Itthon a nyákgyártás hipphopp megy egyoldalasban, kétoldalassal nem kínlódok. |
Bejelentkezés
Hirdetés |







,esetleg keresgélhetsz youtube videot

