| Fórum témák 
 
 » Több friss téma | 
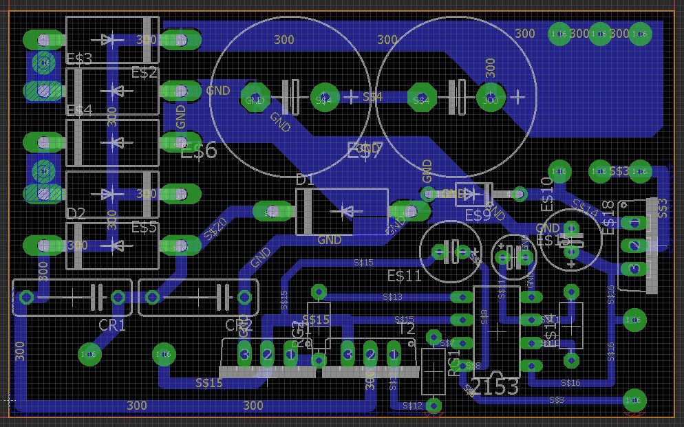
				A nyák jobb alsó sarkából, az alsó fet-től megy fel a felső fet-hez.						 
				OK összenyitott a két fet,de valami oka van.Ezt szkóppal kellene ellenörizni.Várom az eredményt.						 
				A BA159 dióda nem véletlenül gyors típusként van megadva, nem lehet csak úgy normál, lassú típusra cserélni. A nyákrajz se jó, a két fet gate-jére menő meghajtó vezetősávokat minél rövidebbre kéne venni. A trafóra menő vezeték és a 2,2µF kondenzátor vezetékezése nem kritikus, azt lehet tologatni. Az IC-t tápláló ellenállást (látom, 3 darabból lett összerakva) is balra lehet tolni, inkább az IC legyen közel a fet-ekhez. A hozzászólás módosítva: Dec 29, 2020 
				A jelölt helyen égett el a vezeték.... A trafó egy ETD29 magra tekert 2x20 menet primer volt, induktivitást nem mértem... A sekunder 10menet, de nem terheltem.... A hozzászólás módosítva: Dec 29, 2020 
				Milyen BY500, mert van belőle többféle feszültségű. A kötőjel utáni szám a feszültségtűrést jelöli. Maga a típus gyors, 400 V-os elegendő lesz. Amúgy, én megnéztem Skory oldalát és ott ez a fajta félhíd rezonánsként van megvalósítva. Viszont esetedben véletlen rezonancia miatt a híd kondenzátorain nagyfeszültség alakulhat ki, ami megnöveli az IC tápáramát (nem véletlenül Skory nem szimpla ellenállást használt, hanem fet-es source-követőt táplálásként). Nagyok a primer pufferek, de ha kicsi a trafód szórása és pont beletrafáltál a rezonanciájukba (illetve közelükbe, a kicsi L/C viszony lapos és széles rezonanciagörbét ad) a frekvencia megválasztásával, a baj máris előállhat. Skory oldalán ott van a gyógymód. 
				Ha annyira ragaszkodsz ehhez a kapcsoláshoz, célszerű lenne nem 230-ről kezdeni, hanem a fele is elég és a  2153-nak pedig egy külső segédtápot javasolnék, max. 14 volt stabil  dc-ről. Ez a mostani több szempontból is felejtős, főleg, ha tényleg párszáz wattot szeretnél valamikor kiszedni belőle. Akár maradsz a mostani fet-meghajtásnál, akár a 2-2 tranyósat fogod majd alkalmazni ( 2153 kímélés ). Az ETD29-ed légrés nélküli? Nem derül ki az írásodból. A pufferekkel paralel nem ártana 1-1 pár µF-os, nem tekercselt kondit betenni. 
				Sziasztok! Akkor figyelembe véve a javaslatokat: BA159 diódám nincs kéznél, viszont van helyette BY500, 800V-os kivitelben. Skori tápmegoldását az egyszerűség kedvéért ide feltöltöm, remélem nem bánja, ha esetleg igen, akkor a modik töröljék legyenek szívesek.... Ennek az építéséhez kérnék némi segítséget: --Milyen FET alkalmazható a T3 helyén, ha a GR2-R3-segédtekercs kört nem szeretném megépíteni, tehát folyamatosan ez táplálná az IC-t? R2 méretét/teljesítményét a zener meghatározza, de --hogy méretezzem az R1-et? --T1-T2-nek IRF840-et használnék, adatlap szerint ebben benne van a D1-D2 dióda, a kérdés hogy ez megfelel, vagy kell a két külső dióda is? --A 2153 frekvenciáját Ri-Ci-vel gondolom a Cr-primertekercs rezonanciafrekvenciájára kell méretezni. A végcél egyébként egy minél kevesebb alkatrészből álló min. 100W terhelhetőségű táp lenne 30-35V körüli kimenő feszültségre. 
				Szia! R2 nem egy hagyományos zener előtét, tehát ne úgy méretezd.. 3-400 kohm jó és hogy ne melegedjen nagyon, 2 wattost tegyél be. Ha a "könyökre" mérteznéd ( megteheted, de minek ), akkor 5-6 mA-re kellene méretezned az R2-t és számolj a rá jutó 3xx volttal. R1 elvileg nem is kellene, párszáz ohm elég. Ez a segédtáp azért veszélyes, mert ha gond van a fettel, akkor csattanhat az IR. A fet olyan legyen, ami min. 400 voltot bír és pár ampert, mert a PD érdekes, tehát hűteni kell ( az ic árama x 3xx volttal ). A D1-D2 csakis külső és gyors dióda lehet, pár amperes típust tegyél oda. Ha megnézed, a belső diódák nem ott vannak, hanem még a primer előtt. A C1-c2 minőségi kondi legyen, lehetőleg ne tekercselt típus. Az ic frekijét a C1+C2 és a trafó szórt induktivitás frekijére célszerű beállítani, NEM a primerre. A szórt induktivitás mérése a primeren történik, rövidrezárt szekunderrel. A hozzászólás módosítva: Dec 30, 2020 
				Jó a rajz. Anno megépítettem, PC táp trafó került bele. Nekem működött, nem volt gond vele.						 
				R1 azért kell, hogyha elszáll az IRF, és elcsattan az IR is, akkor az elég. Amolyan "biztosíték". Másrészről meg csökkenteni igyekszik az IRF veszteségét valamilyen szinten, hogy ne (csak az   ) fűtsön olyan sokat. 
				Oké... de amikor az IR maxon megy, pl. egyéntől függően magasabb frekin és zabálja a mA-t,  akkor normál állapotban is nem kevés watt melegszik el  az ellenálláson.. Aztán ha ez nincs figyelembe véve ( általában..), annyi az egésznek. Olvastam pár esetben ilyen gondokról ebben a topikban. Fet is felforrt, stb... - nem díjazom. Nagyon át kell gondolni és közben derülnek ki a gondok. Aztán felőlem.... A hozzászólás módosítva: Dec 30, 2020 
				D1-D2 helyén a BY500-ak használhatóak? (egy elírt e-bay rendelés miatt ragaszkodom a típushoz, mivel van belőle még vagy 200 db   ) 
				Nem valami gyors dióda... UF5406 vagy hasonló jobb lenne.						 
				Eldöntötted már, hogy a GR2-R3-segédtekercs kört NEM építed be?						 
				1N5404 is megteszi? Az UF-et nem találtam....						 
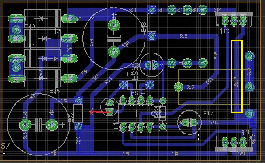
				Elsöntöttem, megpróbálom nélküle... Van valami különleges instrukciód ezzel kapcsolatban? A jelenlegi nyáktervet mellékelem... Vélemény? (az áramkör egyenlőre csak teszt jelleggel készül) A hozzászólás módosítva: Dec 30, 2020 
				1N nem jó!!! Akkor inkább átmenetileg a BY500..						 
				Ha nélküle csinálod, akkor jól hűtsd meg a fetet...az R1-re különbözőek a vélemények, láthattad. 1 kohmnál többet nem nagyon tennék, azt is 3-5 wattost... 
				Csak, hogy értsem is... A dióda újraéledési ideje a lassú az 1N esetében, ha jól gondolom. 1,5usec szemben az UF 75nsec-ével... Hogyan van ez méretezve? Mi a szempont? 
				Sziasztok! Ismer valaki olyan képletet,amivel egy Pl EE85B trafó kivehető teljesítményét ki lehetne kalkulálni?  Köszi előre is. teljes hidas, 50KHz es kapcsolással				 A hozzászólás módosítva: Dec 30, 2020 
				Különösen most nem kell vele foglalkoznod.. 100 nsec alá érdemes menni, ha van megfelelő dióda persze. Akkor lesz, lenne érdekes, ha meggondolod magad később és felmész pl. 100 kHz-re ugyanezekkel a fetekkel és diódákkal. 
				Szia! Először tedd ide az adatlapját.. aztán hátha véleményezi valaki. 
				Még soha sem csatoltam linket remélem jól csináltam. de az is segíytség,ha kiderülne kb mekkora teljesítmény vihető át négyzetcemtiméterenként  Bővebben: Link 
				Komoly méret, kár, hogy a kHz nincs feltüntetve, hol mekkora a  veszteség, stb... Majd valaki talán hozzászól. 
				Igen.. nem kis darab ,sajnos csak álló verzióban sikerült beszerezni, fekvőnek jobban örültem volna.						 
				A félhíd csatlakozása a két pufferelkó közös pontjára hiányzik.						 | Bejelentkezés Hirdetés | 












