Fórum témák
» Több friss téma |
Egy másik nagyobb trafóval szinte tökéletes 10Volts/div és 10uS idővel 1/10 osztóval a szekunderen 2x55V van egyenírányitva 30W terhelés mellett, tüske nincs, FET-ek nem melegszenek.A snubber kell neki 10R2w/4n7/1000.
Ha már van soros kondid (1uF), még egy tekerccsel vagy a főtrafó kialakításával rezonáns táp is lehetne.
Köszi, de örülök, hogy így működik, egyenlőre tesztelem hadd menjen, hogy bírja a terhelést.
Közben megint volt időm foglalkozni az öcsipanelle és mindent átnézve nem találtam hibát.
Illetve egyet csak a fet nem kapcsol. Kicsit méregettem és eljutottam oda hogy ha a vezérlés kapcsolja a fűtést akkor a FET G lábán mérek fesdzültséget csak éppen a fet nem nyit. gondolom két probléma lehet 1, Hibás a FET 2, nem jó a típus Vagy tévednék? Jaa a tranzisztor valóban nem BC555 hanem BC550 A FET IRF3205 A hozzászólás módosítva: Nov 1, 2020
Hetente egy percet szánsz rá..?
![]() "a FET G lábán mérek fesdzültséget " - g-s feszültség hány volt? Elvileg annyi, mint a zener feszültsége, ha a tranyót lezárja az optó tranyója. Hány volt van a drainen a gnd-hez képest? Infó ( mérések ) nélkül semmit se lehet erre mondani. Ha a fetet rövidrezárod, fűt a páka egyáltalán? A hozzászólás módosítva: Nov 1, 2020
Ha nincsen Fűtés a g feszültség 0V
Ha kapcsolom a fűtést 28V-ot mérek. Tudom hogy 16V kéne de már annyiszor átvágott a műszer hogy nem hiszemvalahol van egy régi depréz mindjárt lemérem azzal.
Mérj mással.. a 16 voltos zeneren nem lehet 28 volt...ha nincs ott a zener "elektromosan", tönkrevágod a fet g-s-t.
Az utolsó kérdést is válaszold meg ( d-s rövidzár, fűt-e a páka ).. g feszültség nincs, g-s van csak. A hozzászólás módosítva: Nov 1, 2020
Hát ez nekem is fura pedig nem értek hozzá
Minden jól van kötve minden a helyén és ha D-S lábat rövidre zártam semmi nem történt Majd egy darab vezetékkel összekötöttem a öcsi paneél negatív pontját a FET S lábával és teljesen jól működik Kisipoltam a műszerrel és nincsen szakadás a FET S lába és a GND közöt. Mondjuk elég vékony a fólia.
Ezek szerint nem volt folyamatos a gnd...ezért hiába kötötted át a d-s-t, mintha egy kapcsoló lenne..
Az öcsi panel rajzon nézd meg: a panel gnd és a fet S egy folyamatos vonal.. Optó tranyó emitter, BC emitter, zener anód, fet S mind egy potenciálon ( gnd-n ) vannak.. A d-s láb átkötése ugyanaz, mintha egy kapcsolóval kapcsolnád be a fűtést - ha ez nem történik meg mégsem, a tápfesz nem jut a panelre.. - a miértet CSAK te tudod felderíteni. A hozzászólás módosítva: Nov 1, 2020
Az öcsi panel nyákja CNC maróval készült és szintw minden rézfelület megvan Mivel a FET S Lába a panel szélén van a Tranzisztor E lába és az optocsatolo E lába is. Igy csak összekötöttem a fel nem használt Foliát a FET S és a Tranzisztorok emmitterét A fel nem használt fólia résszel és működik.
Köszömöm a segítséget! És Igen a család és a munkabeosztásom miatt igen ritkán jut idő a barkácsolásra
Oké.. arra figyelj, hogy a fólia elég legyen a 2 ampert átvinni a táp gnd felé a fet source-től, nehogy elégjen lassan. Futtasd be ónnal, vagy forrassz rá vékony rézdrótot pluszban.
Rendben. Még egy kérdés! Mivel a páka most egyenáramról működik így nem mágneseződik fel idővel a páka hegy?
Ez a második forasztóállomás amit építettem. Az első tökéletesen működik évek óta a tápfeszt egy 2x 12v trafőrol kapja. Azt tapasztalom hogylényegesen gyorsabban melegszik fel a kapcsitápról. Gondolkodom a régi átalakításán.
A páka fűtőelemének nincs olyan mágneses tere, ami felmágnesezné, de ezt ki is próbálhatod hegy nélkül, pár másodpercig.
Sziasztok!
Egy 24V-os kapcsolóüzemű tápegység kimeneti feszültségét le lehet vinni 14-15V-ra a visszacsatolás módosításával? Vagy inkább egy 12V-ost kellene fentebb húzni? Ha lehet.
Szia!
Inkább az utóbbit kellene megpróbálnod - max az áramterhelés kisebb lesz. A 24 voltosnál majdnem a felére le kell vinni a kitöltést és nem biztos, hogy kis terhelésnél rendesen menne.
Hali!
A 24V-ost szerintem sem tudod levinni egyszerű fesz osztó módosítással. Én egy 18,5V noti tápot nem tudtam 14V alá levinni, kezdett bizonytalankodni. A 12V-oshoz közelebb van, talán enged annyit, viszont az elkót nézd meg a kimeneteten csaréld 25V-ra, ha 16V-os van benne A hozzászólás módosítva: Nov 23, 2020
Szia!
Lenne terhelése. Éppen egy processzor vezérelt ólom akkutöltőt tervezgetek. Az elképzelés az lenne, hogy a proci egy kapcsolóüzemű táp visszacsatolását vezérelné és az egyes töltési fázisokon tápon mindig a megfelelő kimeneti feszt állítaná be. Ezzel kiküszöbölve a felesleges hő veszteséget. A másik gondoltat egy 230V/24V 150W hagyományos trafó után egy buck converter, amit a proci az előbb leírt módon vezérelne, a töltés legelső ütemében, ahol áramgenerátorként kell, hogy működjön gyakorlatilag folyamatosan változna a kimeneti feszültség. A hozzászólás módosítva: Nov 23, 2020
Lehet kapni névlegesen 15V tápokat is.
A szabályozhatóság lenne a lényeg, hogy a töltés elején 14,4V legyen a kimeneti feszültség, a töltés végén pedig 13,6V. Stab kockát nem szeretnék alkalmazni, mert nagyon sok hőt termel (pláne 5-10A-nél), ezért gondoltam szabályozható tápegységre.
A hozzászólás módosítva: Nov 23, 2020
De kell, és lesz is, de az áram szabályozása is a táp kimeneti feszültségének szabályozásán keresztül valósul meg.
Szia, nem tudom pontosan mi a cél, a mikrovezérlővel való játszadozás, vagy pedig működő töltő építése, de ha az utóbbi, akkor érdemes megnézni a kifejezetten erre a célra készült IC-ket. Én jelenleg egy CN3300-assal építek zselés akku töltőt, de autó akkuhoz például a CN3717-es tökéletes.
A töltési profil eleve le van bennük programozva, szinte bármilyen feszültségről elmennek (akár stabilizálatlan 7,5V-től 28V-ig, amilyen tápot talál az ember a sufniban), és tudnak olyan extrákat is, mint pl. az akku hőmérséklet figyelése és ennek megfelelő töltési üzemmód váltás. Az adatlapon részletes tervezési leírás van, nem kell tálentumnak lenni, vagy fluxussűrűséggel integrált egyenleteket megoldani a megépítéshez. Idézet: Fordítva. Ha egy lemerült, pl. 55 Ah-s akkura rákötsz 14.4 V-ot, akkor az annyit fog felvenni, amennyit a tápegység szolgáltatni képes. Ha a tápegységben/töltőben nincs védelem, akkor dobni fog egy hátast valami, a lemerült akku nagyon sok áramot képes lenyelni károsodás nélkül (elsősorban a kapocsfeszültség és a belső mőmérséklet az irányadó).„a töltés elején 14,4V legyen a kimeneti feszültség, a töltés végén pedig 13,6V” Szerintem amit te keresel az egy olyan áramgenerátor, aminek a maximális kimeneti feszültsége 14.4 V.
Szia!
Természetesen egy működő akkutöltőt szeretnék, és tetszik is a javaslatod, viszont ezzel kapcsolatban felmerült egy két kérdésem, ezt a megfelelő témában felteszem.
Szép jó estét ! Szeretnék építeni egy 60- 80 W 12-14 Voltos kimenettel. Pc trafót szeretnék használni . A lényeg hogy ne melegedjen a vas , hónapokig működjön kikapcsolás nélkül . Köszönöm a segítségeteket , ötleteiteket .
Szia!
Nyugodtan válaszd ki a neked megfelelőt a "csak képek keresése" tömegből, de tegyél a trafó primerrel sorba egy 50-70 uH-s tekercset, célszerűen egy AL=250 vagy 400-as fazékvasmaggal. A pc trafónak nagyon kicsi a szórt induktivitása és ezt kell "meghosszabbítani." A huzal hasonlítson a trafóéra. A hozzászólás módosítva: Dec 2, 2020
Köszönöm ! Sorba kötött induktivitással még nem próbálkoztam .
Sziasztok!
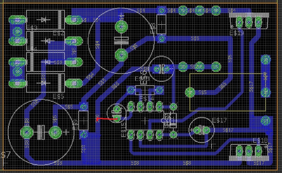
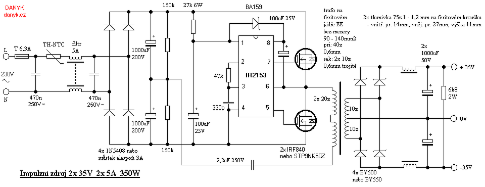
Az alábbi kapcsolást építettem meg. (kapcs1.gif) A nyákterv hibás volt, de egy vezetékdarabbal javítottam (pirossal jelölve). Az eredeti kapcsolásból a 230V oldali NTC, és zavarszűrő áramköri részt kihagytam. (Csak próbára építettem meg az áramkört.) Valamit elronthattam, mert az áramkör zárlatos lett, a két mosfetet összekötő S$17 jelű vezeték elégett, és ha jól mértem mindkét fet zárlatos lett... Valakinek valami ötlet? Mit csináltam rosszul?
Kiguvasztom a szemem,nem látok s 17 vezetéket.Milyen trafót tekertél bele?Hány uH re?Egyébként műkődöképesnek nézem az áramkört.
|
Bejelentkezés
Hirdetés |













