Fórum témák
» Több friss téma |
Mielőtt kérdezel, a következő két dolgot ellenőrizd!
I. A helyes tápfeszültségek megléte.
II. A kimeneten van-e egyenfeszültség.
Élesztés.
Ha a relé kontaktus jó, akkor a balansz poti utáni ellenállás tapogatásával tudsz búgást, mint egy teszt jelet bevinni. Meglátod van-e különbség a két csatorna között. Ez ad irányt a folytatáshoz.
Üdv!
Megnéztem az erősítő modult. Ha hozzá érek a bemenet pozitív pontjához akár vezetékkel akár kézzel, akkor iszonyatosan elkezd búgni, ugyan ez történik, ha a jelkábelt bedugom. Ha egy darab vezetékkel rövidre zárom az erősítő bemenetét, akkor teljesen elnémul. Semmi búgás, csak egy minimális alapzaj. Hogy folytassam tovább? Változtassak az erősítő modul bemeneti ellenállásán? Esetleg rossz lehet a jelkábel? Szakadtnak biztos nem szakadt. Köszi! A hozzászólás módosítva: Dec 28, 2020
Üdv!
Felvettem, kétszer kapcsoltam be, az utolsó pár másodpercben pedig lehúztam a jel kábelt. A nem elégségesen szűrt alatt mit értesz? Ez szerintem egy referencia panel az ic (TPA3118) doksijából. Igaz nem ellenőriztem. Itt a HEstore-on is árulják ezt a panelt. A hozzászólás módosítva: Dec 28, 2020
Meghallgattam.
Az erősítőd szub kimenetét nézted? A szub kimenet RCA csatlakozó hideg pontja és valamelyik analóg bemenet RCA csatlakozó hideg pontja között mérve az Ohm mérő mit mutat? Ismerem ezt a TPA3118 modult, én is használom. A kimeneti LC szűrő ellenére marad valamennyi vivőmaradék, és ez a hangszórókábeleken szépen kijön. Digitális jelforrás nem gond, de analóg rádió rossz néven veszi. Az meg külön gond, hogy régebben nagy jóságú rezgőkörrel indult egy FM vevő, most meg inkább elektronikus úton javítják a szelektivitást.
Szia!
Megnéztem többel is. Teljes rövidzár. Mitha ezek a pontok közösek lennének. A hozzászólás módosítva: Dec 29, 2020
Helyes. Azok a pontok közösek. Próbáld más áramforrással. Ez az IC már 5V-ról is működik, ezért kettő darab lítium gomb elem is elég neki. Ha a búgás továbbra is megmarad, akkor a házimozi beteg. Ha nem búg (természetesen nem fog ordítani 6V-ról), akkor a TPA3118 tápját kell szemügyre venni. Ez nem bonyolult, egyszerűen a házimozi szub kimenetének gnd-je, és a TPA tápegység kimenetének gnd-je közé kösd be a szub hangszórót passzívan. Ha csendben marad, akkor jó, de félő, hogy a kapcsitáp, vagy házimozi a hálózat felé átvezet.
Üdv!
Újra próbálkoztam, egy powerbankot sikerült hirtelen előkaparnom. Szépen sorjába leírom amiket tapasztaltam. Dugasztáppal házimozi kikapcsolt állapotban, a fent becsatolt búgás, ha a házimozit bekapcsolom, akkor a búgás lecsökken valamennyire de marad (alacsony hangerőnél hallható) És még egy érdekes jelenség: ha a hangerőt teljesen letekerem (az erősítő mute állásba kapcsol) a búgás szinte megszűnik teljesen, alig hallható, ha 1dB is emelek a hangerőn, akkor visszatér a fent leírt formában. Egyébként a hangerő változtatásával a búgás hangereje nem változik, állandó. Powerbankkal házimozi kikapcsolva sokkal halkabb búgás, bekapcsolva szintén. Itt nem tapasztaltam nagy különbséget, bár lehet kissé kevés az 5V neki. Majd neki ugrok még egy 12V-os akkuval csak kábelt kellene hozzá fabrikálnom. Ha dugasztápot használok, akkor a rádió szinte hallgathatatlan, ha a powerbankról megy akkor csak némi vételi romás érzékelhető.
Helyesbítek, kipróbáltam akkuról és a búgás teljesen megszűnik mindig. Mindegy hogy ki vagy be van kapcsolva a házimozi, hogy mute vagy hangerő állásban van-e. Egy minimális alapzaj folyamatosan van, de az sztem maga az áramkör zaja. Az nem is búgás igazán.
Viszont akkuról is leromlik a rádió hallgathatatlan szintig.
Gondolom nincs megcserélve a TPA3118 modul bemenetén a jel és a gnd? A házimozi nullára halkítva minden kimenetet némít, vagyis egy tranzisztorral a szub kimenetet is rövidre zárja. Ebben az állapotban felcserélt jel és gnd vezetékkel sem búg.
Szia! Próbálj ki egy másik RCA kábelt! Hasonló anomáliát, ha nem is egészen pontosan ilyet, tapasztaltam jutányos árú drótoknál. A GND-ben 10-100 Ω ellenállás is előfordul tized Ohm-ok helyett.
Üdv!
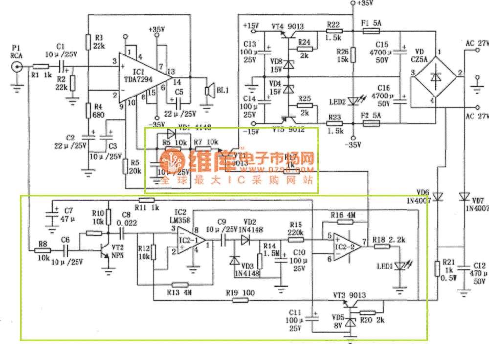
BÚÉK! Nincs össze cserélve a jel és a gnd és kipróbáltam másik kábellel is, de ugyan az a helyzet. Tda7294-et ismeritek? Találtam egy szerelt panelt bordán, igaz nem tudom hogy az ic jó-e, de külön ic is van, meg szereztem egy 2*24V trafót, megpróbálom hátha jobb lesz a végeredmény a mostaninál. Ennek az ic-nek van egy standby lába, ez mire szolgál? Valahogy egyszerűen esetleg megolható lehet, hogy ha nincs jel a bemeneten, akkor kikapcsolja magát? Vagy ezzel nem érdemes szórakozni? A hozzászólás módosítva: Jan 1, 2021
A TDA7294 ismerős
Van topicja. A Standby funkció használható, egyenesen erre a célra való az IC-ben. A vezérléséhez azonban neked kell egy áramkört készítened ami a jelet felismeri és késleltetve viszi az erősítőt készenlétbe a jel megszűnése után. Ez talán átmenthető az előző készülékből.
Ok. Megkeresem a topikot.
Idézet: „Ez talán átmenthető az előző készülékből.” Bocs, de ezt nem igazán értem. Az erősítő kimeneti jelében lehet egy vezérlő jel is?
Arra gondoltam, beépítetted az aktív hangsugárzódba a jel érzékelőt.
Itt egy példa az áramkörre és az illesztésre.
Szia!
Mielőtt bármi új végfokban gondolkodsz, tisztáznod kell mi okozta a búgást. Egy olcsó PC aktív hangszóróval, és egy jack/rca átalakítóval is bele hallgathatsz a szub kimenetbe, vagy egyszerűen egy fejhallgatót kötsz rá erre a kimenetre. Ha a szub kimenet beteg, akkor semmilyen erősítővel nem lesz jó.
Sziasztok kukáztam egy Tesla NCZ 420 lemezjátszót aminek a végfokai nagyon melegednek,hangszóró nélkül is.Hozzátartozik hogy szól normálisan a kontakt hibákat leszámitva müködik,csak nagyon melegszik.Ez még bontatlan javitás mentes mindenhol.Nem szedtem még szét hogy bele nézzek,venni kell rá szíjat még mer elporlott.
Annyira meleg hogy égeti a kezem a borda.De szól rendesen. Mit nézzek meg majd rajta szerintetek? A hozzászólás módosítva: Jan 2, 2021
Szia! Van benne nyugalmi áram állító trimmer R70 pozíciószámmal. Valószínűleg nem érintkezik a csúszkája rendesen. Alapos tisztítást követően a trimmert 0 Ω állásból húzd fel 20 mA nyugalmi áramra!
A hozzászólás módosítva: Jan 2, 2021
Az emiteren mérve a nyugalmit?Ha jól emlékszem ezekben olyan drót szerü van.
Üdv!
A link nem megy 403 hibát kapok. Kipróbáltam fülessel is, semmi nyoma a búgásnak, úgy ahogy 12V-os autó akkuval sem. Sztem ez nem a szub kimenet hibája lesz.
Ezt ne tekintsd végleges rajznak, csak érzékeltetni szeretném a működési elvet.
Majd kikeresem(sük) Elliott projektjei közül, amilyet magam is használok.
Szétkaptam a lemezjátszót,de a trimmerre nem reagál a nyugalmi áram.Megpucoltam de semmi.
Akkor például gerjedhet, C23 csere következik. Szkóp esetleg, hogy megtekintenéd a feltételezésem valóságtartalmát?
Hát trimmer elhalálozott az volt a baj.Szétszedtem,de bármit tettem vele semmi.2M mértem rajta akkor már tudtam vége 330r volt itthon,220r helyett, azt kapta meg és most tökéletes állitható a nyugalmi.Köszi a segitséget
A végerősítő bemenetén található 22k is hasonló állapotban lehet, ekkor a két csatorna jelentősen eltérő hangerejű.
Leellenőriztem azokat is egy kis pucolás után korrektül szabályozható mind 2 oldal.
Köszönöm a segitséget. Még szíjat kell rá vennem és kész is.Most beföttes gumi van rajta nem akarnád hallani hogy nyávog,de szól.
Sziasztok Fórumtársak!
Érdemes e megépíteni a NAD 312 Sm verziót? Eléggé érdekes kapcsolás! ![]() Az ellenállások mellet az "F" és "FP" jelzések mit jelentenek?
Érdemes. A NAD már meg is építette
![]() F=Fuse FP=Fuse Power |
Bejelentkezés
Hirdetés |





Van topicja. A Standby funkció használható, egyenesen erre a célra való az IC-ben. A vezérléséhez azonban neked kell egy áramkört készítened ami a jelet felismeri és késleltetve viszi az erősítőt készenlétbe a jel megszűnése után. Ez talán átmenthető az előző készülékből. 






