Fórum témák
» Több friss téma |
Mielőtt kérdezel, a következő két dolgot ellenőrizd!
I. A helyes tápfeszültségek megléte.
II. A kimeneten van-e egyenfeszültség.
Élesztés.
Jelenleg mind a négy végtranzisztor el van távolítva? Ha igen, akkor mérj ellenállást feszültségmentes állapotban a bázis és az emitter lábak között, ezek a végtranzisztor szélső lábai.
Szerk.: Készítsd el a primer köri izzólámpás áramkorlátozót! A biztosítékról készített fotó elé kirakhattad volna a "Nyugalom megzavarására alkalmas!" figyelmeztetést, akkor megúszhattam volna a látványát A hozzászólás módosítva: Jan 25, 2021
Rendven holnap megnézem!
Mekkora izzó kell? A hozzászólás módosítva: Jan 25, 2021
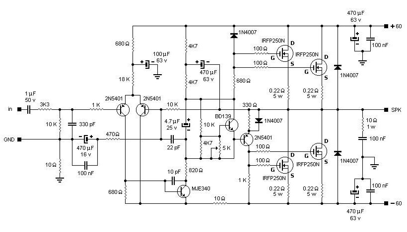
Sziasztok, tudna valaki abban segíteni, hogy az alábbi kapcsolásban melyik a tápegység föld pontja?
Úgy látom, hogy a hangszóró kimenet és vonal bemenet test sincs közvetlenül összekötve hanem van közte egy ellenállás és a hangszóró kimenet testje is a mínusz tápon van kondival, akkor melyik a test? +-táp esetén van egy test amihez képest van negatív és pozitív tápfesz itt viszont ezt nem látom...
Szia. Ezt nemrég építettem meg. A képen látszik. A bemenetnek külön föld van, persze működik a tápföldön is.
Bővebben: Link
Szia! A hangszórótest nincs a rajzon, mert azt a táp pufferkondenzátorainál kialakított test csillagpontra kell kötnünk.
Magának a kapcsolásodnak nincs föld pontja, kvázi "lebeg" a +60 V, és -60 V között. Ez a kimenet, ami a tápegység 0 pontjához képest értendő. Ez az erősítőd kimeneti pontja, a tápegység nulla pontjával együtt. Az erősítő nulla pontja egyenáramú szempontból a kimenet spk pontja.
A kapcsolás előnye, hogy nincs nagyértékű leválasztó kondi, a nyűgjeivel együtt, ami egy tőled viszonylag független adottság, helyette megjelenik az áramkör beállítási, stabilitási problémája, ami viszont általad kezelhető. Ha ezt az áramkört hídba kötöd, azaz kimeneteiket szembe fordítod, (és természetesen ellenfázisban vezérled) akkor egy földfüggetlen kimenetet kapsz.
Bocsánat de még mindig nem értem, Ronin megépítette de neki nem jó alacsony hangerőn torzít, reloop azt írja a hangszórótest nincs a rajzon pedig én látom ott de mellékelek egy pcb képet is amin szintén rajta van, pucuka meg sokminden hasznosat mondott csak a felét sem értem, lehetne hogy leírnátok, hogy egy szimmetrikus tápegység földjét itt a panelon hová kell kötni? ilyen közönséges ember számára is érthető legyen...és ha ez ilyen problémás végfok akkor mellé nem lehet semmilyen másfajta panelt tenni (ugyanarról a tápról)mert akkor a földjeit (táp és jel bemenet) tutira nem lehet összekötni mert abból káosz lesz...?
A szimmetrikus táp földjét (inkább nulla pontját, mert ahhoz a földnek semmi köze, remélem) az erősítő panelján sehova sem kell kötni, az lesz a kimenet (hangszóró) egyik pontja, a másik az erősítő kimeneti pontja. Ezért nagyon fontos a szimmetrikus táp belső ellenállásának a hangfrekvenciás sávban való alacsony, és egyforma szinten tartása.
Azért van az áramkör bemenetén egyenszint leválasztó kondenzátor, hogy a meghajtás valódi földjét, és az áramkör virtuális földjét elválassza. Ez a módszer csökkenti a földhurok kialakulásának lehetőségét is. Ha más áramkörökkel is kombinálni akarod, akkor sincs baj (attól eltekintve, hogy a szimmetrikus táp aszimmetrikusan lesz terhelve) a további áramkör is földfüggetlen lesz. Azt megteheted, hogy a további áramkörök földjét a táp nulla pontjára kötöd, de ennek az esetnek a korrekt megoldása, a a kapcsolódó áramköröket külön, független tápról járatod, ezesetben a kiegészítő áramkör földjét minden további nélkül a táp közös, nulla pontjátra kötheted. Bizonyára ismerős az erősítők tápjaiban a 2 * 30 V + 1 * 15 V kimenetű trafó. A hozzászólás módosítva: Jan 26, 2021
Gondolom ilyenkor jön jól egy ábra.
A narancs színű vonal a hangszóró test. Ennek az a lényege, hogy a hangszóró árama ne folyjon a végerősítőt a táppal összekötő vezetéken, ami alatt a lila karikával jelölt pontok összeköttetését kell érteni.
Nálam csak a 100k-s poti miatt nem volt jó, de miután cseréltem 10kohm-osra jó lett. -+42 V-nál 1,40kohm-nál mondanám jónak, ekkor 150mA vesz fel.
Köszönöm a válaszokat és segítségeket, akkor amit itt mellékelek az így jó lehet?
Amitől tartok az a bemeneti (audio bemenet) földje! mivel az egyik erősítőnél nincs köze a valódi földhöz a másiknál viszont van ebből lehet probléma és ez mindig akkor derül ki mikor rengeteg munka árán elkészül az egész. Attól tartok az audio bemenet földjének összeközösítéséből valami gond biztos lesz. Csak, hogy értsétek kis zenekari torony hangfalat szeretnék készíteni aminek az alsó doboza egy mélysugárzó ezé lenne a 200W-os panel, a felső torony meg a közép-magas -ezé lenne a 100W-os Ic-s végfok, mindkettőnek +-44Volt kell bár nekem csak +-36V os tápegységem van de szerintem az is jó.(némi teljesítmény vesztés árán) A bemenet sztereo, egyik oldal a sub a másik meg a torony a keverőpult panoráma potijával lehet sávonként beállítani, hogy melyik hangszerből mennyi menjen egyik és másik hangszóróra...
Szia!
A rajzból nem derül ki TDA7294-es erősítő panelterve. A nyákterven számít, hogy a jeltest és a táptest milyen kapcsolatba van, vagy esetleg teljesen szét van e választva egymástól. Amennyiben a TDA panele még nem készült el, reloop E_2-es paneljét ajánlanám Bővebben: Link, azzal összekombinálható. A hozzászólás módosítva: Jan 27, 2021
Az én nyáktervemen ill. amiket eddig láttam ezzel az IC-vel azokon össze van kötve a signal grnd a power grnd és a speaker grnd is. Nyilván ha van más megoldás akkor állok elébe...
reloop paneljén viszont nem látok hangszóró kimenet negatívot (groundot)...
Amikor egy erősítő modult önálló tápegységgel látunk el, nincs jelentősége a teljesítmény és jelföld viszonyának, mert ott földelünk ahol akarunk. De bármilyen két erősítő közös tápegységről való üzemeltetése esetén csak akkor nem lesz probléma, ha legalább az egyik erősítő tud földfüggetlenül működni. Másik megoldás, hogy eleve két csatornás rendszert tervezünk, ami a közös jelföld ponttal rendelkezik. Két innen-onnan beszerzett panel nem biztos hogy megfér egymás mellett. Vagy tudatosan olyan erősítőket használunk, amik nem érzékenyek a földhurokra. Ilyenek a szimmetrikus bemenetű erősítők.
Szia a nyákon? Vagy a tranziztoron kell mérni ellenálás a nyákon nem tudtam mérni
Minden közös tápos erősítő hangszórókimenetének "negatívját" (Ground) a csillagpontból kell kivezetni hangkimenetenként külön-külön. Készítettem egy rajzot, melyen másik megoldással is összehuzalozhatod hurokmentesen. Egyébként a TDA7294-es rajzon az IC invertáló bemenetéről (2-es lábáról) hiányzik a DC leválasztó és felül áteresztő szűrő kondenzátor, azt a rajzon pótoltam.
Szia!
Lemértem kiemelt Ic-vel. Bekapcs után kb 30 másodperccel. 1: 0,27V; 2:0,28V; 3:8,8V; 5:8,1V; 6:0,27V; 7:0,35V A tápfesz IC nélkül 18V , IC-vel 13,5V Az erősítő bemenetét rövidre zárva 100%-ban brumm mentessé válik. Ha üres a bemenet, akkor van egy kicsi brumm. Egyenlőre fülre ugyan akkora mintha a kábel rá lenne dugva.
Jók az eredmények, szerencsére semmi sem utal szivárgó feszültségre.
A majd 5 V-os tápesés az IC áramfelvételétől, de még a relé áramával együtt is aggasztóan sok. Miből áll ez a táp? Ha nem orvosolható, akkor az feszültségosztóba zenert kéne ültetned, mint Elliott tervén látható.
Hát én is meglepődtem azért írtam be a tápfeszt üresen. A tápban semmi extra nincs. A rajzod kiegészítettem egy paneltrafóval, ami 9v 1,8VA-es.
Ezek a parányi trafók ilyenek, tudomásul vesszük. A zeneres osztó helyett 78L05 is adhatja a referenciafeszültséget, ha éppen kerül egy a fiókban.
Időm nem engedi, hogy ellenőrizzem, de valószínűsítem, a jelentős tápfeszültség változás miatt mászkáló féltáp teszi instabillá az áramkört.
Köszönöm szépen a segítségedet és a rajzot is, eszerint indulok el ha gond lesz akkor majd improvizálunk ott helyben. Üdv Z.
Üdv!
Sem zenerem sem 7805-öm nem volt, így beletettem a tápba egy 7812-es stab. IC-t. Plusz kicseréltem az IC-t TL072-re. Nekem stabilabbnaknak tűnt. Mostmár hozza a panel az eredményeket amiket leírtál. Viszont nekem a brumm szinte biztos, hogy bekavar. Próbáltam laptoppal akkuról. Teljesen csendben van az erősítő még sercenni is alig sercen. Ha a bemenet nyitott vagy az erősítő van rajta, akkor brummol egy kicsit és ez be is billenti a start áramkört, csak azt nem tudom hogy hogyan tudnék megszabadulni ettől a nyavalyás brummtól.
Sziasztok lenne még egy kérdésem:
A TDA7294-es erősítő esetén ha a hang bemeneti 470nF-os kondit kisebbre cserélném 100nF alatti értékre el lehetne érni vele, hogy a mély frekvenciák NE menjenek rá az IC-re. Azért lenne erre szükségem mert a hangszóró amit meghajtanék vele nem kellene, hogy kapjon basszust, kb 80Hz alatti hangokat már jó lenne ha legalább 12 vagy 24 dB-lel vágva lennének. Tud valaki ebben segíteni? -Köszönöm.
Jelenleg a bemeneten egy felüláteresztő szűrő van, 470 nF /22 kΩ × 100 kΩ. (a 100 kΩ az TDA bemeneti impedanciája) Ebből a bemenet jelenlegi törésponti frekvenciája 16 Hz körül van, ha a 470 nF kondit 90 nF -ra csökkented, akkor lesz a törésponti frekvencia 80 Hz. 100 nF alkalmazásával a törésponti frekvencia 72 Hz lesz.
A törésponti frekvencián a csillapítás 3 dB, és ez 6 dB/oktáv meredekséggel nő. 1 oktáv = fele, vagy kétszeres frekvencia. Ha nagyobb meredekséget szeretnél, akkor lehet több CR tagot egymásután kapcsolni, de ennek nagy lesz a vesztesége (két azonos tag esetén a törésponti csillapítás 6 dB), akkor inkább érdemesebb aktív szűrőt használni.
Köszönöm, ez nagy segítség, akkor feljebb kell mennem a frekvenciával, hogy 80 Hz körül már legalább 12 dB legyen a meredekség, vagy kétszer kell egymás után alkalmaznom ezt az RC szűrőt.
Mit gondolsz, lehetne kétszer berakni ezt a szűrőt egymás után?-nagy gond lenne , miben változtatna hátrányosan a hangzáson?
A szűrő meredekségével akkor kell játszani, ha váltószűrőt készítesz. A bemeneti szűrőnél ez nem annyira lényeges, hacsak nem valami szélessávú zavarjelet kívánsz szűrni. A gond az, hogy a szűrők alkalmazásával a fázismenet is megváltozik, minél több tagot használsz annál jobban, és ezért gerjedékenyebb lesz az erősítőd. Akkor pedig az erősítést is korlátozni kell.
De a puding próbája az evés, ki kell próbálni, ha van szimulátorod, akkor abban.
Egy toronysugárzót építek kis zenekari felhasználásra ahol van alul egy basszus doboz és felette egy torony amiben 4db 10Cm-es szélessávú hangszóró van.
Ezekre a hangszórókra nem szeretnék mély hangot engedni mert azok nem bírnák, illetve a passzív hangváltó szóba sem jöhet erre a frekvenciára...ezért gondolkodom ilyenben... Akkor ha jól számolok az alapján amit küldtél 33nF/22K=220Hz vagyis 55Hz-nél már 12+3 azaz 15dB lesz a vágás, nekem ez kb jó is lenne... |
Bejelentkezés
Hirdetés |
















