Fórum témák

» Több friss téma
Fórum » LED-es világítás
 
Témaindító: xodak, idő: Aug 6, 2007
Témakörök:
Lapozás: OK   158 / 186
(#) HA5AWS válasza proli007 hozzászólására (») Márc 6, 2021 /
 
Szia!
PIC-es vezérlés lesz, a sorok meghajtása ULN2803-al lesz, a PWM kimenet szintén a PIC-ből ha jól emlékszem 4KHz frekvencián.
Üdv: Gábor
(#) HA5AWS válasza HA5AWS hozzászólására (») Márc 6, 2021 /
 
Módosítottam, esetleg így jobb.
A hozzászólás módosítva: Márc 6, 2021

pwm.JPG
    
(#) proli007 válasza HA5AWS hozzászólására (») Márc 6, 2021 /
 
Akkor Alul rendben van, felül pedig Pld, így lehet megoldani.

LEDS-PWM.png
    
(#) HA5AWS válasza proli007 hozzászólására (») Márc 6, 2021 /
 
Köszönöm!
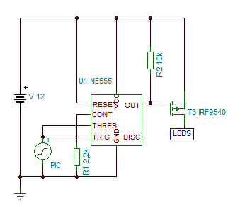
Úgy látom lényegében a megoldás ugyan az. A PWM generátor hardveresen benne van a PIC-ben.
A felhúzó ellenállás nagyobb.
Üdv: Gábor
A hozzászólás módosítva: Márc 6, 2021
(#) proli007 válasza HA5AWS hozzászólására (») Márc 6, 2021 /
 
Nem egészen, mert az 555 kimenete TotemPole, ami kisimpedanciával hajtja a Fet Gate-t.
Amit Te felhúzó ellenállásnak nézel, az csak a "biztonság miatt" van a kapcsolásban. Hogy semmiképpen ne lóghasson a Fet Gate a levegőben.
(#) HA5AWS válasza proli007 hozzászólására (») Márc 6, 2021 /
 
Rendben, köszönöm!
Üdv: Gábor
(#) proli007 válasza HA5AWS hozzászólására (») Márc 6, 2021 /
 
Azt elfelejtettem írni, hogy az 555 benetére is célszerű egy lehúzó ellenállást tenni, hogy amíg a PIC Reset-ben van, ne lógjon a bemenet a levegőben.
Egyébként ha 12 kimenet van alkalmazva, akkor az ULN2803-ban is lesz "tartalék" kiment, amit egy tranyóval, két ellenállással és egy diódával TotemPole kimentté alakítható át, a Fet meghajtásához.
(#) nedudgi válasza freddyke hozzászólására (») Márc 6, 2021 / 1
 
Tudtommal csak előnye van.
(#) freddyke hozzászólása Márc 7, 2021 /
 
Ha egy adott fénymennyiséget (3000 lumen) kétszer 0.6, 1.2, 1.5 vagy 1.8 méter hosszú, széles profilba helyezett LED csíkokkal is eloszthatok, nem lesz a helységben "gyengébb fény" érzet egy elnyújtott lámpatestnél, attól függetlenül, hogy a teljes helységben megvan a kívánt fénymennyiség? Rövidebb világítótestekkel a világítótestek alatt nem lesz érezhetően koncentráltabb a fény és gyengébb a megvilágítás a helység többi részén? Sokat változtat a fényelosztáson, ha víztiszta helyett 87%-os fényáteresztő képességű prizmás vagy 83%-os fényáteresztő képességű tejfehér búrát használok?
A hozzászólás módosítva: Márc 7, 2021
(#) lenkei.peter hozzászólása Márc 13, 2021 /
 
Sziasztok!

Valami hasonlót tervezek csinálni, a kérdésem az lenne, hogy ki és mit változtatna rajta. És miért?
LED CHIP lámpa link
Alkatrész lista a videó leírásában.
Úgy gondolom, hogy a hűtés alapból kicsi (lehet elkelne benne egy hőérzékelő is, hogy ne menjen állandóan), jól jönne benne egy volt/amper mérő, hogy lássam hol tart az akkumulátor, és a 200W led mellé a 150W step up converter elengendő? Nem lenne jobb egy 200 vagy 250W?

Köszi & üdv.:
P.
A hozzászólás módosítva: Márc 13, 2021
(#) Bakman válasza lenkei.peter hozzászólására (») Márc 13, 2021 /
 
YouTube-os videóhoz képest kellemesen igényes kivitelezés. Ha nincsenek a végletekig hajtva a LED-ek, tovább bírják. A hűtés jónak tűnik, a ventilátor kevéske hosszabb üzemhez igaz, hosszabb üzemhez pedig az akku sovány.
(#) uniman válasza lenkei.peter hozzászólására (») Márc 13, 2021 /
 
Kamu az egész! Felsorolom miért:
1.) Egy 100W-os COB LED-nek a tápigénye 32-34V /3,5A ...
2.) Egy 100W-os LED hűtése ...
3.) Az a DC/DC átalakító nem ad le a 200W-hoz elegendő teljesítményt.
4.) A videón csak pár másodperces működést mutatnak...ennyire (vagy még akár plusz néhány percre) elég lehet az akkuból az energia, meg a hűtőborda sem sül meg ezalatt.
Persze nem kell maximumokra törekedni, de ezt meg is kellene említeni.
A hozzászólás módosítva: Márc 14, 2021
Moderátor által szerkesztve
(#) freddyke hozzászólása Márc 14, 2021 /
 
Ha 2.4m magas mennyezetről világítok meg egy kis területet (például munkaasztalt vagy autó motorterét), egy kis területre felszerelt 2*112cm hosszú LED sor, 4000-6400 lumennel elég fényt ad bármire? Meg tudnám oldani 2*56cm-en 9600 lumenig, nem túlzás az? Ez lenne a maximális fényerő, igény szerint csökkenthető lenne 1%-ig.
(#) Kovidivi válasza freddyke hozzászólására (») Márc 14, 2021 /
 
Irányított fényt használnék.
(#) freddyke válasza Kovidivi hozzászólására (») Márc 14, 2021 /
 
Négy lámpa lenne, amellyel egyenletes világítást szeretnék elérni, és csak akkor (évente néhányszor) amikor szükséges, felvenném a fényerőt, minthogy oda még tegyek külön reflektorokat. (A refletorok drágák, nagyon könnyű a saját testemmel kiárnyékolni, emiatt több is kellene, az állványos pedig szóba sem jöhet, azzal már meggyűlt a bajom.)

A LED-ek világítanának búra nélkül, de később legfeljebb egy teljesen átlátszó plexi lesz előtte. Abban kérnék segítséget, hogy nem túlzás-e 9600 lumenig felmenni (szükség esetén 12000 lumenig fel tudok menni) azzal az egy világítással, amely alatt nagyon jól szeretnék látni.
(#) Kovidivi válasza freddyke hozzászólására (») Márc 14, 2021 / 1
 
Szerinted erre tud bárki is válaszolni?
Én nem reflektorokról írtam, hanem pl. 10-15fokban világító LED-es lámpáról (4x5W már nagy fényt adhat), vagy bármiről.
Azt sem éttem, miért írod, hogy a reflektor drága, ha inkább a teljes világításod túlméretezed, hogy aztán csak a max. teljesítmény kis részét használd ki. Lumenekről írsz, de vajon ez mond bármit is? Ez olyan, mint valaki azt írja, neki elég 2x2W zenei teljesítmény szobába, míg más 5x30W-ra esküszik.
A kérdésedre csak te tudod a választ, és ezt tapasztalati úton tudod megszerezni.
"Amely alatt nagyon jól szeretnék látni" - na ez aztán mindenkinek mást jelent!
(#) freddyke válasza Kovidivi hozzászólására (») Márc 14, 2021 /
 
A LED-ek élettartamát szeretném megnövelni, hogy a névleges teljesítmény 50-80%-át használom ki. Próbáltam már irányított lámpatesteket, nem váltak be. Inkább kisebb mértékben fókuszált, egyenletes, szórt fényt szeretnék. A LED-es lámpák fénymennyiségét bárhol is néztem eddig lumen-ben adják meg. Még a LED-es izzókét is. De igazad van, a lumen egy teljes fénymennyiséget ad meg, nem egy adott terület megvilágításának intenzitását, ezért nem jól tettem fel a kérdést. (Lux-ot szándékosan nem említettem, ahhoz nincs viszonyítási alapom.) Ha valaki használt már normál 120°-ban világító, nagyobb teljesítményű LED-es lámpákat, feltételeztem, hogy jó érzéssel tudja mekkora fénymennyiség kell, hogy egy munkaasztal kellően jól be legyen világítva.
(#) nedudgi válasza freddyke hozzászólására (») Márc 14, 2021 /
 
Ha az élettartamot akarod növelni, akkor a minél jobb hűtés a legfontosabb. Tudnod kell, hogy a LED élettartamát nem az adja meg, hogy mennyi ideig világít, hanem az, hogy mennyi idő alatt csökken xx százalékra a kibocsátott fény. Mert a fény folyamatosan csökken, lévén nem közvetlenül a félvezető által kiengedett fényt hasznosítjuk, hanem a fény hatására a fényporból sugárzott fényt (a legtöbb esetben a dióda eredetileg kék fényű).
Érdemes tisztázni a lux, lumen és candela mértékegységek fogalmát. Az adott felületet érő megvilágítás erőssége, a fényforrás fényereje, a bevilágított térszög.
Arról nem érdemes beszélgetni, hogy miért tehetik meg ezt így, mert fagyi járhat érte. Mindenesetre már az is szép, hogy lument, és nem wattot írnak rá egy termékre.
A hozzászólás módosítva: Márc 14, 2021
(#) freddyke válasza nedudgi hozzászólására (») Márc 14, 2021 /
 
A 3mm vastag, szélességben is túlméretezett alumínium profillal valószínűleg megfelelő lesz a hőelvezetés. Alátéttel szerelem fel, hogy felette járjon a levegő. Élettartam táblázatokban (Philips) közel duplázódik vagy meghatározatlan (több, mint 100 ezer óra) az élettartam, ha a hőmérséklet tartósan alacsony (25°C). Névleges üzemi hőmérsékleten (pl. 55°C) látható a táblázatokban, hogy mennyi üzemóránál milyen csökkenés várható (pl. L90B10). A hőmérséklet növekedésével jelentősen rövidül az élettartam. Már sok éve van dolgom teljesítmény LED-ekkel. Az teljesítmény csökkentésével lényegesen kevesebb hő termelődik. Ha már kiépítek egy igényes világítást, nem mindegy, hogy 5, 10 vagy 20 évig szolgál, esetleg tovább. (A gyártói garancia 5 év.)

Az eredeti kérdés egyszerűen fogalmazva: ha egy munkaasztal fölé 2.4m-es magasságba elhelyezek egy normál, 120°-os LED világítótestet, akkor lumen-ben megadva mekkora "teljesítmény" szükséges egy átlagos embernek egy jól megvilágított munkakörnyezethez.
A túl nagy fényintenzitás is káros. Legalább nagyjából szeretném eltalálni a mértéket.

Az érdekel, hogy a megvilágított asztalon a megadott paraméterekkel mekkora a fényintenzitás (amit lux-ban lehetne megadni), de mivel mindenhol lumen-t adnak meg a gyártók is, ezért fogalmam sincs a lux értékekről. (Ha írnék egy számot lux-ban, gyanítom akkor sem lennénk előrébb.)
(#) freddyke válasza freddyke hozzászólására (») Márc 14, 2021 /
 
Megválaszolom a saját kérdésem, esetleg másnak is hasznára lehet. Találtam egy német fórumbejegyzést, amelyben egy közel az én helységemmel azonos méretű műhely (5.05 x 4.20m, 2.4m magasság) LED-es megvilágításának megvalósítását írja le. Azzal kezdi, hogy a célja a teljes helység homogén megvilágítása volt (csak úgy, mint az enyém). 8db 5160 lumenes világítótestet használ (összesen 41280 lumen). Azt írja bőséges a világítás, de neki finomabb munkához nem túl világos (varifokális szemüveggel). Javasolja a munkaterületek fölé legalább két sor megvilágítás elhelyezését, hogy saját maga ne árnyékolja ki a világítást. (Ugyanezt én is leírtam az eredeti kérdésemben.)

Úgy tűnik nem túlzás kétszer 6000 lumenes (feltételezhetően szórt fényt adó) világítótest sem egy munkafelület fölé. Egy kicsit szubjektív és nagyban függ a világítótest kialakításától, búrájától, de kiindulási alapnak nekem megfelelő.
A hozzászólás módosítva: Márc 14, 2021
(#) nedudgi válasza freddyke hozzászólására (») Márc 14, 2021 /
 
154 oldalas segédlet.
Konkrét adatokat keresni felesleges macera. A szükséges megvilágítás erősen szubjektív, életkortól is függ. Ha van fényerőszabályzás, akkor korrigálni tudod a LED, és szemed öregedését.
Ezenkívül valószínűleg minden benne van a linkelt dokumentumban.
A hozzászólás módosítva: Márc 14, 2021
(#) Epu2 válasza nedudgi hozzászólására (») Márc 14, 2021 /
 
Idézet:
„hanem a fény hatására a fényporból sugárzott fényt (a legtöbb esetben a dióda eredetileg kék fényű)”

Üdv! Nem kevered az F csővel? A LED-ek olyan szerves fémalapúak, ami egy adott hullámhosszú fényt bocsájtanak ki. Am kék és a fehér volt a nehezebb dió, azért kerültek a piacra sokkal későbben.
(#) freddyke válasza nedudgi hozzászólására (») Márc 14, 2021 /
 
Köszönöm a segédletet. A kérdésemmel a célom a teljesítmény nagyjábóli meghatározása volt. Az utólagos beállíthatóság és szabályozhatóság bizonyos (nem túl tág) határok között működik. A fent linkelt fórumbejegyzés megfelelő támpontot adott. A pontos fénymennyiséget a lámpatestek felszerelését követően szeretném beállítani tapasztalati úton.
(#) nedudgi válasza Epu2 hozzászólására (») Márc 14, 2021 /
 
Nem keverem, bár az elv hasonló.
(#) Hutty válasza freddyke hozzászólására (») Márc 15, 2021 / 1
 
Ha segít: 1db 36W-os fénycső kb. 3300 lumenes, vagyis 1 db 3 csöves armatúra, ami elterjedt, kb. 10.000 lumenes.

A hozzászólás műhelyképén van kb. 60.000 lumen.
Tudom öregszik, meg a búra is levesz, de...
(#) Gafly válasza Epu2 hozzászólására (») Márc 15, 2021 /
 
Idézet:
„A LED-ek olyan szerves fémalapúak, ami egy adott hullámhosszú fényt bocsájtanak ki. Am kék és a fehér volt a nehezebb dió, azért kerültek a piacra sokkal későbben.”

Hinnye.
A kék igaz, azért is dicsőültek meg néhányan:
Idézet:
„2014-ben a kékfény-kibocsátó dióda (kék LED) felfedezéséért három japán kutató, Akaszaki Iszamu, Amano Hirosi és Nakamura Sudzsi kapta az idei fizikai Nobel-díjat - jelentették be kedden a Svéd Királyi Tudományos Akadémián Stockholmban.”
(#) freddyke válasza Hutty hozzászólására (») Márc 15, 2021 /
 
Nagyon is segít. Még 20 ezer lumen szórt fény sem túlzás egy asztal fölé. Pedig a komplett helységre számoltam maxiumum 30 ezer lumennel.
(#) noris hozzászólása Márc 20, 2021 /
 
Kedves fórumtársak!
Ez a legélénkebb led-es topic, ezért ide írok.
Kérdésem egész rövid.
EZT szeretném utánépíteni: Lepiled
Egy ilyen meghajtó áramkörrel terveztem meghajtani.:leddriver
5v ról üzemelne step up áramgenerátorral.
A lámpában 4 különböző hulláhosszú led van (összesen 8).
?Sorba köthetem-e a különböző nyitófeszültségű ledeket a meghajtó áramkörre?
1w-os ledekről van szó, kb 320mA-en kellene járatni őket.
Köszönöm a válaszokat!
(#) Epu2 válasza noris hozzászólására (») Márc 20, 2021 /
 
Sorba, de ahhoz az 5 V kevés. A nyitófeszültségük összeadva, plus a meghajtó feszültségesése.
(#) nedudgi válasza noris hozzászólására (») Márc 20, 2021 /
 
Azért hiszed, hogy a legélénkebb ez a topik, mert ebbe írtak utoljára. Akármelyik topikba írsz, az felkerül a baloldali oszlop tetejére.
A 320mA áram csak nagyon gondosan kivitelezett hűtés esetén elfogadható, érdemesebb 280-300 mA árammal hajtani a LEDeket. A fényerőkülönbséget nehezen fogod észrevenni.
Következő: »»   158 / 186
Bejelentkezés

Belépés

Hirdetés
XDT.hu
Az oldalon sütiket használunk a helyes működéshez. Bővebb információt az adatvédelmi szabályzatban olvashatsz. Megértettem