Fórum témák
» Több friss téma |
Fórum » NYÁK-lap készítés kérdések
A témában nincs helye a nem szakmai indíttatású vitáknak, ezért a szabályszegést elkövetők azonnali figyelmeztetés nélküli kitiltásban, vagy némításban részesülnek. Ugyan így járunk el azokkal szemben, akik "blog"-nak nézik a fórumot. Ezt mindenki tartsa szem előtt!
Látom nem sikerült megérteni amit írtam.
A terület adott, össze van panelizálva rendesen, nem értem miért van az, hogy egyes helyeken (dirty pld.) ez nem okoz problémát máshol meg igen. Egy 100*100 mm panelt megcsinálnak 100 USD-ból itthon is (PCBGogo konkrétan ezt az árat adta egy 7 panelből álló panelizált verzióra).
Nézd meg a Ki, hol gyártatja-nál, amit ajánlottam ott. Igaz, a posta nem olcsó, de 10 db 100x100mm 5$ - 15$ a postázás. Azt nem tudom, hogy a mozaik nyákra mit reagálnak, de kipróbálni, elfogadják-e, az nem kockázatos, szerintem.
Üdv!
Ezzel én is küszködöm! JLCPCB vel szoktam gyártatni, 2-3 külön panelen általában nekem nem szoktak variálni, ha nem marást kérek, hanem végigrakom 0,8 as furattal. El lehet törni kézzel, és utána reszelővel ügyeskedni. Nyilván ez valószínűleg neked nem megoldás a fúrcsa alakzatok miatt. Csak egy ötlet még, lehet kapni mini fűrészt aminek "menden irányban vannak fogai". Erre gondolok. Bár elég macerás. Én így oldattam meg ahogy a képeken van. Jobb ötletem eddig nem volt, de engem is érdekelne, ha netán tud valaki.
Sziasztok!
Olyan eldöntendő kérdésem lenne, amit a Ti (segítségkérőknek nyújtott) tapasztalatotok alapján valósítanék meg. Írok egy cikksorozatot, melyet olyan amatőröknek szánok, akik nem tudnak még mikroprocesszorokat programozni. Ellenben a sima furatszerelt panelokat össze tudják rakni. A NYÁK-ot is le tudják gyártani hozzá. De! Mennyire egyszerű számukra a kétoldalas, aránylag részletgazdag nyák legyártása? Van benne átvezetés is, amit persze nem galvánnal oldanának meg. Vagy, tervezzem meg mindenképpen egyoldalasra, 1/10 inches vonalvezetésűre, amit tuti "bárki" legyárt, nem foglalkozva a nyák méretével. A mellékelt képen a tervezendő egyik oldala. Ez 5*5cm-es. Köszi a segítséget és a rám szánt időt!
Ha amatőröknek (hobbistáknak) szánod a cikket, akkor: egy oldalas és teleföld nélküli legyen. Egyrészt könnyen átlátható, másrészt akár vékonyabb alkoholos filccel is megrajzolható.
Beesik egy-két átkötés? Annyi baj legyen. Vékony vezeték, levágott alkatrészláb minden hobbielektronikásnál akad, ugyanakkor furatszerelt IC-k lábai közti vezetősáv már komolyabb kézügyességet kíván. Aki sűrűbb vonalvezetést szeretne az meg fogja találni a módját annak, hogyan is lehet megugrani a feladatot (fotózás, vasalás, később NYÁK gyártatása). Elég, ha a kezdő lépéseket megmutatod, a többi a delikvens dolga.
...akkor neked szerencséd volt! Három féle nyáklapot próbáltam így elsütni a JLC-nél és azt mondták, hogy háromféle panel, és plusz 7dollárt fizessek már be! Viszont egy 4 rétegű nyáklapból kettő egyformát tettem fel 10 x 10cm-be, ott az elválasztó furatokat nem akarták megcsinálni, furat nélkül már legyártották! Ki érti ezt?
Ha otthoni gyártásra tervezed a panelt, akkor a PAD méretek ne a gyári PAD / VIA méret legyen mint a rajzodon. Amennyire lehet, legyen "húsos" az a PAD mert nehéz lesz különben megrajtolni és ha a fúró lekapja, még nagyobb szívás.
A programozás és a panelkészítés között nincs ok okozati összefüggés A panel gyártási nehézsége nem az 1/10 kiosztáson múlik, hanem a sávok szélességén ! És ez ráadásul még egyén, és eljárás függő is. Aki fotozni, vagy dry-al tud bánni annak ez nyilván nem akadály. Aki a vasalóval maszatol, annak négy egyenes vonal is lehet akadály. A panel tervezés és készítés egy külön téma az elektronikán belül.
Én inkább csinálok átkötéseket mint kétoldalast, amíg ennek mennyisége nem problémás. Vonalvastagság és pad-méret az itt szokásosnál nálam erősebb, amíg van erre hely. Parányi pad-ek maratáskor, kissé mellé fúráskor, és forrasztáskor problémásabbak.
Igen, hobbistának, aki nem rutinos a panel készítésben sem. De természetesen, lehet, hogy olyan is kedvet kap hozzá, aki profi a panelkészítésben, BGA-kat rak és programoz... Persze, a 80-90-es években még én is alkoholos filccel, pontosabban lakkfilccel, előtte meg körömlakkal rajzoltam. De még a kivésés is szóba jött egy két esetben.
A mostani vasalásos, fotózásos technikákat átugrottam és gyártatnék majd inkább.Átkötésekkel nem problémázok, csak megemlítettem. IC-k lábai közti vezetősávot az 1/10 raszterrel gondoltam elkerülni.
Igen, a PAD/VIA méreteket növelni kell ez esetben. A sávok szélességét is valóban "húsosnak" ajánlatos tervezni.
Mivel, eddig még nem nagyon foglalkoztam a panelek ilyen szintű tervezésével, ezért kérek tanácsokat, hogy ne a cikk megjelenése után keljen módosítani a "reklamációk" miatt. ![]() Idézet: „A programozás és a panelkészítés között nincs ok okozati összefüggés” Persze, így van. De a cikksorozatnak az a lényege, hogy processzor helyett, logikai IC-kkel épül fel. Viszont, szeretném, hogy még az olyan kezdő is megtudja építeni, aki még a panelgyártásban is kezdő. Persze, nem ez az élete első panelja (bár akár ez is lehet), de egy egyszerűbb részletezettségű panelt megtud csinálni.
Természetesen, nem cél a 48 darab átkötés elérése...
De gondolom az 5-10 darab, ha lesz egyáltalán annyi nem gond.Összegezve a szinte egyhangú véleményeteket: - Egyoldalas panel - Némi átkötés, ha kell - Méretes PAD/VIA - Dundi vonalak, de ne legyen köztük azért kis hely - IC lábak között nincs vezetősáv - Nincs teliföld Köszi az eddigi segítségeket. Ha elkészülök egyel, megmutatom véleményezésre, ha nem gond.
Ezekkel még kiegészíteném a listádat.
Hetedik pont : Minden egyes PAD/VIA furata max. 0,5 mm legyen, mert így mindenki könnyen beáll a közepére a fúróval (csaknem olyan, mintha pontozva lenne). ----------------------------------------------------------------------------------------------------- Nyolcadik pont : Tegyél a nyák köré egy viszonylag vastag keretet. (Ez rögzíti a vasalásnál a papírt, hogy még véletlenül se váljon fel a hasznos rajzolatnál). Ez úgyis le lesz vágva. A hozzászólás módosítva: Márc 27, 2021
Hozzáfűzném az előzőhöz.
A keret belső fele legyen a körülvágási méret. A hozzászólás módosítva: Márc 27, 2021
Nos a kezdeményezés jó lehet , viszont bele ugrottál a közepébe.Nyák készítés , programozás amatőröknek stb.Ok , de ha egy cikksorozatot szeretnél készíteni , azt fel kell építeni lépésről lépésre , és egy ilyen nyák amit példaként vázoltál , egy amatőrnek nem biztos , hogy kivitelezhető lesz .Főleg , ha semmilyen technikával nem rendelkezik.Talán vasalő igen , de nyomtató nem biztos, vagy egy levilágító , és még lehetne sorolni._Voltak régen ilyesmi törekvések például Janel Panel , és még hasonlók.Abban voltak könnyen elkészíthető dolgok , és nehezebbek is .Én a mostani nyák rajzot , amit feltettél úgy a vége felé tenném a cikk sorozatnak, és az eleje felé pedig tényleg olyan szinte a régi időkhőz visszanyúlva , akár nyák készítés terén , vagy egy rajzolvasás , vagy alkatrész ismertető , és kezdésnek egy két alkatrészt igénylő áramkör elkészítési példával kezdeném.És így folyamatába haladva komolyabbnál komolyabb áramkörök , illetve a hozzátartozó nyák rajzokkal együtt.Nyílván kell olyan , ami felkelti az érdeklődést , akár amatör , vagy profi legyen az illető , és hát aki profi már az persze átugorhatja az elejét.Viszont a végére olyan is kell ami egy profit is érdekel.És nem árt olyanra készíteni egy ilyet , mint mondjuk egy tudástár , ha van benne olyan adat , vagy képlet , vagy számítás , vagy bármi olyan , amit ha keres valaki hirtelen , akkor könnyen gyorsan megtalálja , mert emlékszik rá , hogy ebben megvan.Hát nem egyszerű , de hajrá sok sikert .
A hozzászólás módosítva: Márc 28, 2021
Furatszerelt ic-k lábai között szerintem nyugodtan mehet vezetősáv. Amikor kézzel rajzoltam, tuskihúzóval, ezt akkor sem volt gond kivitelezni.
Huh... Ezek szerint nem fogalmaztam érthetően. Vagy félreérthetően írtam. A cikksorozatom nem a nullától vinné végig az olvasót a profi szintig. Persze ez is egy nagyon jó oktatóanyag lenne, de ahogy írod, sok ilyen van a neten, még itt a HE-n is. Áramkörök ismertetése, NYÁK készítés fortélyai... sorolhatnám.
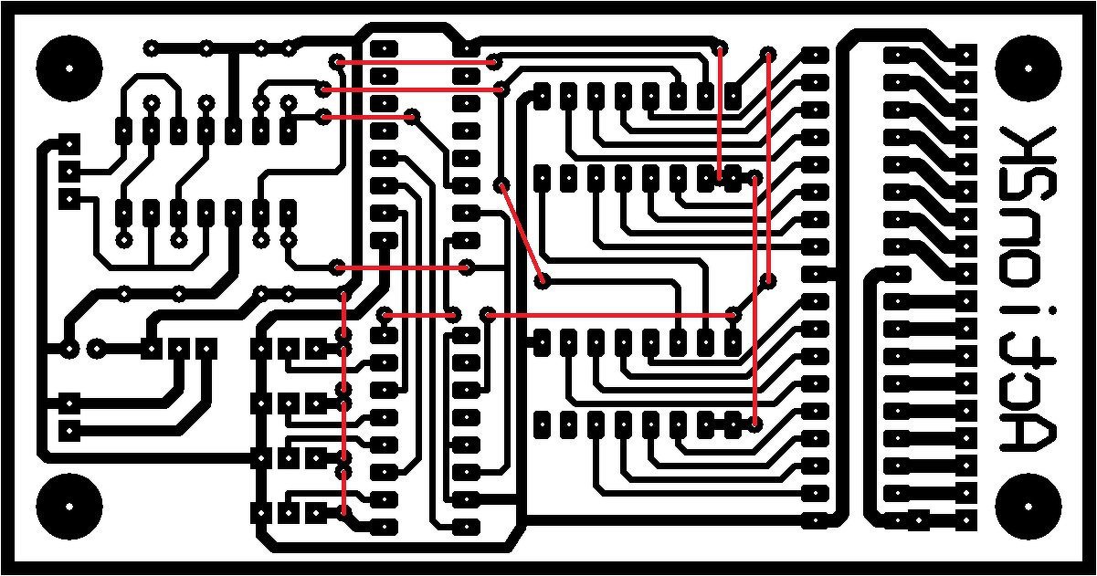
Az enyém, azért lesz sorozat, mert a megépíthető egységek egy nagy rendszert képeznek és ezt egy cikkbe belezsúfolni butaság lenne. Direkt mikroprocesszor nélkülire terveztem, hogy ezáltal még többen megépíthessék. Kifejezetten ezért íródik a cikksorozat és ezért fejlesztettem ki az egész rendszert. Több hónapon át agyaltam rajta, terveztem, szimuláltam, teszteltem... A mutatott kétoldalas panel egyik rajzát gyártatási céllal készítettem. Viszont, ez is leszűkíti az utánépítők körét. Ezért kértem Tőletek segítséget, hogy mondjátok meg, mi az a bonyolultság, amit egy közepes tudású/gyakorlatú hobbista már meg tud valósítani. Nagyon sok jó ötletet kaptam, hogy ehhez a célhoz mire figyeljek oda a tervezéskor. Íme a javaslataitok szerint megtervezett NYÁK. Semmi auto route, mind kézi rajzolás! Az átkötések számát 5-10-re saccoltam. Végül 15 darab lett, de ebből 5 darab olyan picike mint egy rizsszem. Kb. 5-8mm-esek. A piros vonalak az átkötések. IC-k száma 8db., 8db. ellenállás, 1 kondi, 1 stabkocka van rajta. Ja, és nem is lett a NYÁK olyan sokkal nagyobb, mint gondoltam. Még plusz két IC is rákerült a másikhoz képest. A hozzászólás módosítva: Márc 29, 2021
Tetszik ez a nyákrajz! Olyan "Elektoros"! Emlékeztet arra, amikor Corel-ben rajzolgattam a nyáklapjaimat!
Lehet csak nekem probléma de ...
Ferde átkötések. Alkatrész oldalon IC lábak között átkötés. Egymást keresztező átkötések. Két átkötés szorosan egymás mellett. Biztos jók ezek így?
Én is így látom, még javítani kellene.
Lehet, másnak is.
![]() Már csak egy ferde átkötés. Egyenlőre nem találtam jobb utat neki. IC lábak között szigetelt ajánlott, ha valaki nem olyan pontosan tudja elvezetni a tömör vezetékeket. De forraszthatja a másik oldalra is a szigeteltet, az is jó megoldás. Egymást keresztező átkötések? Hol látsz ilyet? Ja, a fentin? Itt már nincs. Ráadásul teljesen megszűnt, így már csak 14 átkötés.A két szorost is távolabb tessékeltem egymástól. Így már megalkuszunk? A hozzászólás módosítva: Márc 29, 2021
Bár nem nekem, de észrevételem, javaslatom. Amikor huzalozást viszek el iC lábak közt, amik nincsenek bekötve, használva, ott csak jelzésszerű pad-okat csinálok a fúrás miatt.
Átkötésre még ott sosem gondoltam, illetve nem volt rá szükség. No igen, a ferde átkötés nem szükséges, kicsit igazgatva a környéken levő huzalozásokat, lehet neki helyet csinálni vízszintesen. Továbbá: Némelyik huzalozás nagyon közel megy el az IC lábak mellett, szerintem. A hozzászólás módosítva: Márc 29, 2021
Köszönöm, jó ötlet! Újra tervezés! Ettől még pár átkötés kiesik. No... csak csak alakul, mint aza a bizonyos púpos gyerek.
Lehet hogy nem értem teljesen. Itt most valami programozó hardver bemutatása lenne a cél vagy a nyáktervezésé? Ha előbbi, ahhoz lényegében a kapcsolási rajz is majdnem elég, a legtöbben meg tudják tervezni hozzá a nyákot. Valami értelmes, és nagyon egyszerűen, meglévő, hozzáférhető szoftverrel használható programozó engem is érdekelne, mert elegem van az LPT portos, meg a kínai 1800Ft-os (amit fel sem ismer a win) vackokból. Akinek ez a kisujjában van az ugye könnyen beszél, de a magam fajta akinek a programozás kínai, nem nagyon boldogul. És akkor ne beszéljünk az ez a szoftver ezért, amaz azért nem jó, ezt így kell állítani azt amúgy, amabban meg megint másképp kell a fuse biteket állítani amit az ujjamból kellene kicumizni.
Ha már valami programozó hardver 2021-ben, akkor lehessen rádugni egy USB2-es portra, a win10 ismerje fel, meg legyen hozzá egy egyszerűen használható szoftver és akkor talán egy kevésbé hozzáértő is tudná használni. A hozzászólás módosítva: Márc 29, 2021
Szerintem azok, akik szerint megtanulhatatlan a programozás, csak nem találták meg a számukra könnyen elsajátítható megoldásokat. Az nem igaz, hogy egy pl. BASCOM nyelvet, ami gyakorlatilag elemi angol szavakkal programoz, pl. input, print, if, then stb.... nem lehetne elsajátítani azoknak akik az elektronika egyéb területein sikereket érnek el. A kontrollerekkel az alkatrészszám töredékére csökken, kisebb nyákok kellenek így sokkal olcsóbb, ha más nyilvánvaló előnyökről nem is beszélünk, tehát a 21. századi elektronika alapvető eszköze. Ja és egy USBASP programozót bedugsz és örülsz és használod....
A PAD/VIA furatok mind 0,5 mm legyen. (mert most nem egyforma)
Így valamivel jobb lenne. (kép)
Nincs ferde/alkatrészlábak között átmenő átkötés. Már csak 12 átkötés van.
![]() Ha maratáskor picit megmarja a PAD/huzalozás szélét, akkor már nem is lesznek olyan közel. Kettő helyen van ahol 10th csak a hely, 26 helyen 12th, a többinél ennél több. Másik képen látható.
A vezetősávokat nyugodtan közelítheted egymáshoz, akkor a forrszemektől távolodik. Egyébként számomra elég értelmezhetetlen az, hogy "közel van". Nem 230 V fog szaladgálni a nyákon.
Nem, semmi köze a programozókhoz, sem a nyáktervezéshez. Ennek pont az a lényege, hogy semmit nem kell programozni, mégis sokat fog tudni. Amolyan visszatekintés a mikroprocesszorok világa elé. (Azért egy régebbi PC kell majd hozzá.)
Idézet: „számomra elég értelmezhetetlen az, hogy "közel van". Nem 230 V fog szaladgálni a nyákon.” Én biztosan a vezetősávokat közelebb raknám egymáshoz inkább, semmi nem indokolja a pad-okhoz ennyire közel végigsuhanni a vezetősávot. Elég lenne a szigetelési távolságokat olyan szélesre venni, mint a vezetősávok és egészségesebben nézne ki. De biztosan így is jó lesz. Sok sikert! A hozzászólás módosítva: Márc 29, 2021
|
Bejelentkezés
Hirdetés |










A mostani vasalásos, fotózásos technikákat átugrottam és gyártatnék majd inkább.











