Fórum témák
» Több friss téma |
Fórum » Labortápegység készítése
Üzemszerű, azért is van egy áramgenerátor a kimenetén ami folyamatos terhelést ad neki (az EM-1-nél ez csak egy ellenállás). A hagyományos kivitellel szemben (ahol is a terhelés az áteresztő source-a vagy emittere és a föld közé kapcsolódik) itt a terhelés a + tápfesz és az áteresztő drain-je közé kapcsolódik, és a FET-en akkor is folyik valamekkora áram ha az teljesen le van zárva.
Ha az előbbi szerint lenne bekötve akkor ez a probléma nem jelentkezne (legalábbis nekem van egy olyan tápom, és az terhelés nélkül is letekerhető nullára), de az a fajta megoldás annyiban bonyolultabb hogy míg itt teljesen elhagyható a külső segédtáp addig ott a meghajtás miatt kettős segédtápra van szükség.
Köszönöm a válaszokat!
Végül akkor a Fastaction által is megépített 50V 3A-es adottságút fogom megépíteni.
Szia ! Én a 272 - vél építettem után .
Ez egy dologra alkalmas. Mármint a videó. Hogy hogyan ne csináljunk valami elképesztően *** megoldást. Jujjjjj!
Ejnye! A hozzászólás módosítva: Ápr 1, 2021
Moderátor által szerkesztve
Köszi ! Ilyen nincs a "gyűjteményemben" de akkor majd beszerzem.
Ne főjön a fejetek,
![]() hőmérsékletre figyeljetek, hűtőbordára ültessetek, párhuzamosított feteket, műgyantával le ne öntsétek, inkább ventilátorral hűtsétek! Tápegységeket építsetek, ne kötözködjetek! Hétfőn el ne felejtsétek, locsoljátok meg a hölgyeket!!! A hozzászólás módosítva: Ápr 1, 2021
Sziasztok!
Megépítettem Van egy kis problémám,a feszültség szabályzás és az áramgenerátor müködik,de valami miatt 5A-nél tőbbet nem tud.(nem az áramgenerátor korlátozza be,az előszabályzásra gondolok) A segítséget előre is kőszönöm.
Az áramok eloszlásának javítására megoldás lehet a Source ellenállások "hangolása". Másik irány a Gate feszültségek piszkálása, amire Skori többféle elvi megoldási javaslatot is kidolgozott. Ezeket azért nem próbáltam ki mert túlzónak éreztem, túl jó megoldások ezek ide. De a Gate feszültség szabályozásának lehetősége az mégis csak járható út (konzultáltam a szerzővel és Reloop-al is akik megerősítették a gondolatomat).
A FET-eket lemértem többféle áramon is, amihez ki kellett szedni őket (hűtöttem őket a mérés közben). A mérés után visszapakolásztam a kivett darabokat, ügyelve arra, hogy minden az eredeti helyére kerüljön. A melléklet első részében a visszarakott és újramért eredményeket látjuk kb. 1-2-3 A kimeneti áramok mellett. A második részben csak a legnagyobb áramú FET-nél tettem be egy osztót, ami néhány kísérlet után jelentősen javította a szimmetriát, de még nem volt ideális. Ezért a harmadik részben minden FET-re tettem egy osztót, amik alsó tagja egységesen 10kR, a feslő pedig a legkisebb áramnál fix 47R, a másik két FET-nél pedig 1 kR-os trimmer. Ezekkel még a nálam tapasztalt jelentős eltérések mellett is nagyon jól beállítható a szimmetria. Kell vele egy kicsit vacakolni, mert egy-egy állítás a többi FET áramát is befolyásolja, de célba lehet érni. A beállításnál arra törekedtem, hogy a maximális áramnál legyen a legarányosabb. De kisebb áramokon is megmértem, ahol szintén jelentős a javulás. A rövidzár és az izzós terhelés is hasonló eredményt hozott. A melegedés hatására van változás a mért értékekben, de a mérés ideje alatt kb. 50°C-ra melegedett a borda, tehát kb. ide van optimalizálva az én applikációm. Természtesen ha bármilyen okból FET-et cserélünk, akkor újra be kell az osztást állítani. Hallottam olyan téziseket, hogy egy sorozatból származó FET-ek paraméterei nagyon közel állnak egymáshoz. Ezt én nem tudom megerősíteni, de kevés tapasztalatra tudok csak támaszkodni. Én szándékosan használtam eltérő beszerzésekből származó darabokat, mert kimondottan az eltérések mértékét kerestem, illetve a korrigálhatóság lehetőségét. A hozzászólás módosítva: Ápr 9, 2021
Sziasztok!
Elkészültem a Proli007 és Alkotó által itt a honlapon elérhető LPSU3A50V táppal. A táp elsőre indult, szépen teszi a dolgát. Én nem a javasolt kijelzőt használtam. Jelenleg még a front panel feliratozása van hátra (ezen még gondolkodok, hogyan....). Íme:
Ránézésre szépnek tűnik. Ha az a 0.005A igaz és ekkora felbontást tud, az igen jó. Gondolom a hátulján az USB csatlakozó a kijelző programozásához való.
Szia!
Igen, nekem fontos volt hogy milliamper szinten tudjam mérni az áramerősséget. És nagyon jó a szemed , igen, a hátulján az USB-B port valóban a mérőegység programozásához van.
Nem saját fejlesztés. Átvettem egy projectből. Egy kicsit reszeltem a programján és így került beépítésre. nagyon pontos, és a méréshatár 0.0001 - 4.000A
A hozzászólás módosítva: Ápr 11, 2021
Mint írtam, nem saját project. Kérlek, keress priviben........
Sziasztok!
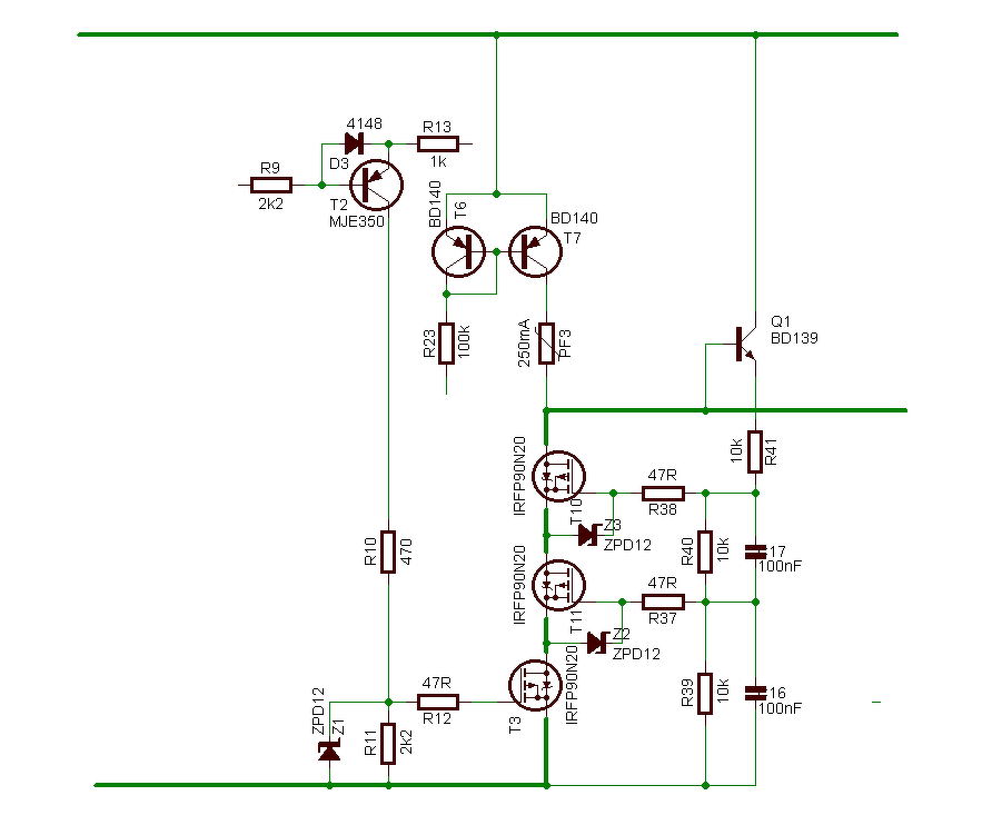
A mellékelt ábrán, hogyan kellene több FET-et párhuzamosan kötni, hogy 90W-ot el tudjon pirítani?
Szia!
Először talán írd be a rajzra a bemenő ( pl. 250 V ) és a kívánt kimenő feszültséget ( pl. 180 V ). Nem számogatok pontosabbra. Az alkatrészekből kiindulva 0.35-0.4 ampernél több úgyse mehet ( lásd 2R2 a source-nél ). Utána számolhatsz: ( Ube-Uki) * It, hány watt maradhat a feten és le tudod-e fújni a bordáról.. A hozzászólás módosítva: Ápr 15, 2021
Köszi a választ! Arra lettem vona kíváncsi, ha teszek párhuzamosan 2, de akár még 5 FET-et, ebben az elrendezésben, milyen alkatrészből kell a többi fetnek külön egység? Gondolok itt a védelemre, ellenállásra stb.
Például minden source-ben 1-1 pár század ohmos ellenállás, áramelosztás miatt.
Mindenesetre nagyjából válogatott feteket célszerű párhuzamosítani, hasonló munkapontra válogatva: itt pl. 0.1-0.2 amper darabonként, számtól függően. A 100 kohm helyett a gate-ben pedig pl. 82 k+10-10 kohm. A hozzászólás módosítva: Ápr 15, 2021
Az LPSU3A50V labortápegységhez összefoglaltam milyen módon lehet/célszerű elvégezni akár új építésnél, akár régebbi labortápegység utólagos átalakításánál az áteresztő FET-ek számának 3-ra növelését. Több ábrával, fotóval és egyéb információval is igyekeztem segíteni az építők munkáját, elsősorban a saját tapasztalataimra támaszkodva.
Szeretném kérdezni, a 0,47R a bemérés után nem-e lehetne kisebb, vagy netalán el is hagyható?
Nem javaslom sem csökkenteni az értékét sem elhagyni. A FET-ek működési karakterisztikái komplikáltak, és mi csak ennek egy pontjára igyekszünk koncentrálni. De sem ez a beállítás nem lesz hajszál pontos, illetve az összes többi áramnál szintén lesznek eltérések. Sőt a hőmérséklet függvényében is változnak a paraméterek, ami szintén deformálja a vágyott szimmetriát.
A kb. 0,5 R-os ellenálláson 1 A esetén 0,5 V feszültség esik. És ebből még párhuzamosan van 3 db "FET+ellenállás"-tag, tehát szinte elhanyagolható a feszültség vesztés.
Utána nem, inkább előtte, vagyis mondjuk 0,1 vagy 0,22 ohmokkal nézed meg/állítod be az árameloszlást. Ugye, a maximális áram a lényeg, mert az nem nagyon érdekli a tápot a megengedhető disszipáció tekintetében, hogy mondjuk a 100mA-es kimenő áram milyen arányban oszlik meg a feteken. De ha eleve nem nagyon térnek el, akkor ott is arányosan.
A múltkori mérések amiket betettem egy másik tápban, abban eleve 0,1 ohmok vannak, mert abban ezek alkotják a söntöt is egyben, és tartozik hozzá 8 vagy 10A-es maximális kimeneti áram.
Ha már így felkerült ez az árammegosztási megoldás a FET-ek között, de az aktív/önbeálló megoldások nem voltak tesztelve, ezért úgy döntöttem, hogy én is közreadok néhány rajz-részletet, azoknak akik szeretnének az automatikusan működő megoldásokkal kísérletezni.
Tehát 3db kapcsolási rajz részletet csatolok. - Az első megoldás viszonylag bonyolultabb, de jó esetben majdnem a teljes áram tartományban együtt-futásra kényszeríti a FET-eket (elméletileg - mivel nem volt a gyakorlatban tesztelve). - A második rajz, az előző egyszerűsített változata. Talán a kis áramú tartományban kevésbé pontos együtt-futást hoz létre (szintén elméletileg) - A harmadik megoldás lényegesen egyszerűbb, de ettől még teljesen jó lehet. Arról van szó, hogy a FET-ek által elfűtött teljesítmény nem csak az áram megosztásával osztható fel, hanem soros kapcsolással, a FET-eken eső feszültség is felosztható. Ennek a további előnye, hogy az alacsonyabb feszültség-nagyobb áram kombinációja esetén, önmagában is nagyobb az 1db FET-en disszipálható teljesítmény, mint párhuzamos kapcsolás esetén. |
Bejelentkezés
Hirdetés |





Végül akkor a Fastaction által is megépített 50V 3A-es adottságút fogom megépíteni. 
















