Fórum témák
» Több friss téma |
Mielőtt kérdezel, a következő két dolgot ellenőrizd!
I. A helyes tápfeszültségek megléte.
II. A kimeneten van-e egyenfeszültség.
Élesztés.
Pont a Texas véget készülök összerakni, de írtad a honlapodon hogy voltak vele kisebb problémák ami visszatart..Link.. Szimpatikusnak tűnik, és minden beszerezhető hozzá helybem és kis költségvetésből összerakható.
Ami a kemény mangzást illeti... hát nem tudom... rock-ot szoktam hallgatni, és ez lesz az első fetes erösítőm (ha lesz). Van valami amire érdemes külön figyelni? Nekem sem 100-as már a hallásom, így csak bízni tudok benne hogy elviselhető lesz a "FET hangzás" Ha esetleg volna egy jó nyákterved és megosztanád azért valószínű többen hálásak lennénk. (Gyárttatni akarom kínában) A hozzászólás módosítva: Máj 1, 2021
A Nad 7020 reciever hangszínszabályzó áramkörnek a végén van ez a E111 Fet. A K pont a tápra megy. Mi célt szolgál? (A 3020ba nincs ilyen)
Azonkívül mivel lehetne helyettesíteni?
Szia!
Először is jó lenne tudni, melyik az a fetes kapcsolás amit meg szeretnél építeni. Csöves és Csöves között is óriási az eltérés, de fetes és fetes között is.
A kolléga a Skori link 2. rajzára gondolhatott, Texas MOSFET-tel Bővebben: Link.
Szia. Azt is vedd figyelembe az erősítő tesztek olvasása közben, hogy amikor az ítészek leírják a véleményüket, akkor tudják mit hallgatnak.
A vaktesztek azért maradtak abba világszerte, mert a leghatározottabb korábbi véleményeket sem sikerült alátámasztani a vaktesztekkel. Vakteszten az eredmény általában olyan 50%-körül szokott lenni, azaz senki, az aranyfülűek is simán a korábban a lehúzott erősítőt hozzák ki jobbnak. Egyedül tesztelve is, meg csapatban is. Az nagyon-nagyon hasonlít a festészet megítéléséhez. Akkor és csakis akkor vásárolj mások ( hozzáértőnek mondottak) véleménye alapján, ha a vásárlás célja beruházás is egyben. Ha el is akarod tudni adni később a készüléket, akkor a divat és a véleményvezérek alapján vásárolj, vagy építs - mert a jövőbeli potenciális vevők is az ő véleményük alapján fognak vásárolni. De a nők is jó hasonlat. A legtöbb férfi a szőke, dögös ( dudoros) csinált, kikészített épített nőkre bukik. Ez kiderül a médiából is pl. nézd meg a celebeket. De ha családot kell alapítani és a valóság érdekel, nem így választasz. Biztosan érted a hasonlatot. Tehát döntsd el: mi a célja a vásárlásnak, építésnek? Magadnak lesz, vagy a szomszéd elsápasztása a cél? A hozzászólás módosítva: Máj 1, 2021
Köszönöm.
Csak kíváncsi voltam a kapcsolásra, mert nem lenne igazságos, ha a néhány rossz terv miatt maga a mosfet lenne a hibás. Talán csak rosszul alkalmazzuk.
“De a nők is jó hasonlat. A legtöbb férfi a szőke, dögös ( dudoros) csinált, kikészített épített nőkre bukik. Ez kiderül a médiából is pl. nézd meg a celebeket.“
Nem baj csak tudjon nokedlit szaggatni XD A hozzászólás módosítva: Máj 3, 2021
Szep estet mindenkinek.
Anno csinaltam ventilator szabalyzo aramkort termisztorral. Kerdesem az ,hogy hol lenne a legidealisabb helye a termisztornak a bordan? Csatolt keprol van szo. Gondolom hovezeto paszta nem fog artani neki es ugy rogzitsem?
Szia! Elég vastag a borda alapja, a két IC közé bárhova felfogathatod. Paszta nem árt, de elektromosan szigeteld el az alutól!
Sziasztok!
Van egy Harman Kardon 730-as rádiós erősítőm.A hátlapján 2 pár hangfalnak van csatlakozó amit az előlapi gombokkal lehet kapcsolni (spkrs-1,spkrs-2). A kérdés a következő amikor mind a kettő pár hangfal csatlakoztatva van akkor mind a 2 pár kimeneten jön ki "kraft" , ilyenkor a kimenete az erősítőnek hogy van terhelve? Lehet ilyenkor csatornánként a hangfalak párhuzamosan terhelik a kimenetet vagyis 2db 8 Ohmos hangfal esetén 4 Ohm-al terhelem csatornánként, ami nem igazán jó neki.A kimenete 40W max. csatornánként. 8 Ohm-on.A kimenetére is 8-16 Ohm van írva. Remélem tudtok magyarázatot adni.
Szia! Ha bekapcsolod mindkét hangszórópárost, akkor párhuzamosan lesznek kötve.
Az eredő 4 Ω terhelést éppen határértéken még elviseli, de üzemszerű használatától óvnám a készüléket.
2 pár hangfalnál 16 ohm-os kell, persze ha nem veszed fel fél hangerőnél többre, nem lesz gond.
Szia.
Kozben kapott egy 50k-s log-os hangeropotit mert a gyarijaval igencsak fel kellett tekerni ,hogy szoljon. Zaj,pattogas,brumm semmi nincs. Pc-rol kapja a jelet es ha maximumra van allitva a hangero akkor mar torzit . Erre lehet valami egyszerubb megoldas? Jelenleg a szamitogepen 50%-ra vettem le…
Pc-n full hangero mellett ne adjon ki torz jelet az eloerosito .
A bemenetnél található műveleti erősítő 1-2 és 6-7 lábak közötti ellenállások értékét csökkentsd!
Ráforraszthatsz párhuzamos ellenállást, vagy trimmert a beállítás idejére.
Sziasztok!
A fiam vett egy YENKEE YMC 1030 stúdiómikrofont. Kondenzátoros mikrofon. A barátjával tesztelgette, és halknak mutatkozott az ellenoldalon. A barátja azt javasolta hogy egy külső hangkártyát vegyen mellé, mert azzal jó, és az tudja a fantom tápot is biztosítani. Kicsit körbejártam a témát. A szabvány fantom táp a stúdió keverőknél 48V, és azon a behringer külső egységen is van egy 48V-os kapcsoló, ami gondolom a mikrofon bemeneti csatlakozóra kiadja a 48V-ot. Nade itt jön a bökkenő. A mikrofon adatlapján azt írja, hogy neki 1,5V-os táp kell, kb 3mA terhelhetőséggel. Megmértem, a PC mikrofon csatlakozóján a bedugott mikrofon mellett 1,7V van, vagyis elvileg bőven jó. Vagyis csak a jelszint lehet alacsony. Emiatt meg nem érdemes egy külső hangkártyára beruházni a 48V táp miatt, egy szimpla kis erősítő is elég lehet. Szétcsavartam a mikrofont, és egy elég komoly kis áramkör lapul benne, magára a kondenzátoros mikrofon kapszulára 0,3V jut működés közben. Egy műgyantával lecsöppentett IC is van rajta, meg tranzisztor, de a kapcsolásról nem lehet tudni semmit. Azt tervezem, hogy építek egy előerősítőt, amit egy LitiumIon akkuról hajtanék, kb 4-4,2V tápfesszel, és ezt a 4V-ot adnám rá fantom tápként a mikrofonra is. Van valakinek rutinja, gyakorlata a kondenzátor mikrofonok világában? Nem akarom leölni az elvileg 1,5V-ot kérő elektronikát, de az is benne lehet a pakliban, hogy csak azért írtak 1,5V-ot, hogy kompatibilis legyen a PC mikrofon bemenetekkel, de vígan elmegy, esetleg még jobban is magasabb tápfeszről. Hiszen stúdió mikrofonként hirdetik, ott meg a 48V az elterjedt. Igaz ellenálláson keresztül, de akkor is.
Szia. Ami 1,5V-ot igényel, az elektret mikrofon. Ezekben a membrán anyagában be van fagyasztva a statikus dipólus. Csak a kapszulába épített jfet illesztő erősítő miatt igényelnek tápot, ssccra 0,5-10V között. A kondenzátor mikrofonok egy kicsit másabbak. Ott a membrán a fantomtápból, vagy belső táprgységből kapja a polarizációs feszültséget.
Sziasztok!
Érdeklődnék, hogy egy MP3 lejátszó, és egy végfokozat közé milyen csillapítót kellene/illene betenni a végfokozat túlvezérlés megakadályozása végett? Tehát van egy lejátszó (első kép), aminek olyan nagy a kimeneti feszültsége, hogy a mögöttes végfokozatot (második kép) túlvezérli. (Konfiguráció harmadik kép). Választható opciók (negyedik kép).: 1. T csillapító, 2. Pí csillapító, 3. L csillapító, közismertebb néven feszültségosztó. És ha már témánál vagyunk, a miért is érdekelne. Valamint, hogy melyiket mire használják, előnyök hátrányok stb. Én a hármasra szavaznék, olyat már láttam előfokozat után beépítve, vagy ha potméterrel helyettesítik, akkor hangerő szabályozóként is. De a másik kettő mire jó? Köszi.
A "T" és a "PI" csillapítók illesztett, szimmetrikus csillapítók, vagyis az impedanciájuk mindkét oldal felől nézve megegyezik. Általában RF áramköröknél használják, ahol fontos a reflexió mentes illesztés.
Mind a három megoldás jó, de a legegyszerűbb a feszültség osztó, és elegendő is.
A "T", és a "PI" csillapító akkor szükséges, ha impedancia illesztést is szükséges elvégezni. Nem csak szimmetrikus, pl. 50/50, vagy 600/600 Ohmos, hanem lehet aszimmetrikus is pl. 50/75 vagy 600/300 Ohmos is. Az ilyen csillapítókat tápvonalakban használnak. Erősítők összekötésénél általában nincs szükség impedancia illesztésre, (ha közel vannak egymáshoz) ilyenkor az erősítő kimenete kis Ohmos, a bemenete nagy Ohmos, ilyenkor nincs illesztés, elég a feszültségosztó (akár egy potenciométer) is. Ha nagy, nagyobb távolságra vannak egymástól, akkor már szükség van illesztésre, ilyenkor az erősítő kimenetét illeszteni kell a az összekötő tápvonal hullám impedanciájához, ugyanúgy az erősítő bemeneténél is. Ez egyezményesen 600 Ω szokott lenni, mert ehhez illeszkedik az árnyékolt szimmetrikus "mikrofon" kábel hullámimpedanciája. Ezesetben csak a kábel csillapítása számít, a frekvencia menetbe nem szól bele. Az illesztetlen esetben az összekötő kábel kapacitása csökkenti az átvitt magashangokat, minél hosszabb, annál jobban. A közel, vagy távol meghatározás úgy értendő, hogy az átvinni kívánt legmagasabb frekvencia hullámhossza, milyen viszonyban van az összekötő vezeték (tápvonal) hosszával. A hozzászólás módosítva: Máj 6, 2021
Rendben, akkor maradok én is a feszosztónál. Köszi.
Csak kérdezted, azért válaszoltam bővebben.
Jól tetted. Jó pap is holtig tanul alapon kérdeztem...
Sziasztok!
Mi a különbség egy normál hangszóró és egy kimondott gitár hangszóró között? Mitől másabb a gitárhangszóró mint egy sima hangszóró? Mármint felépítésében is mi a különbség. Előre is köszi.
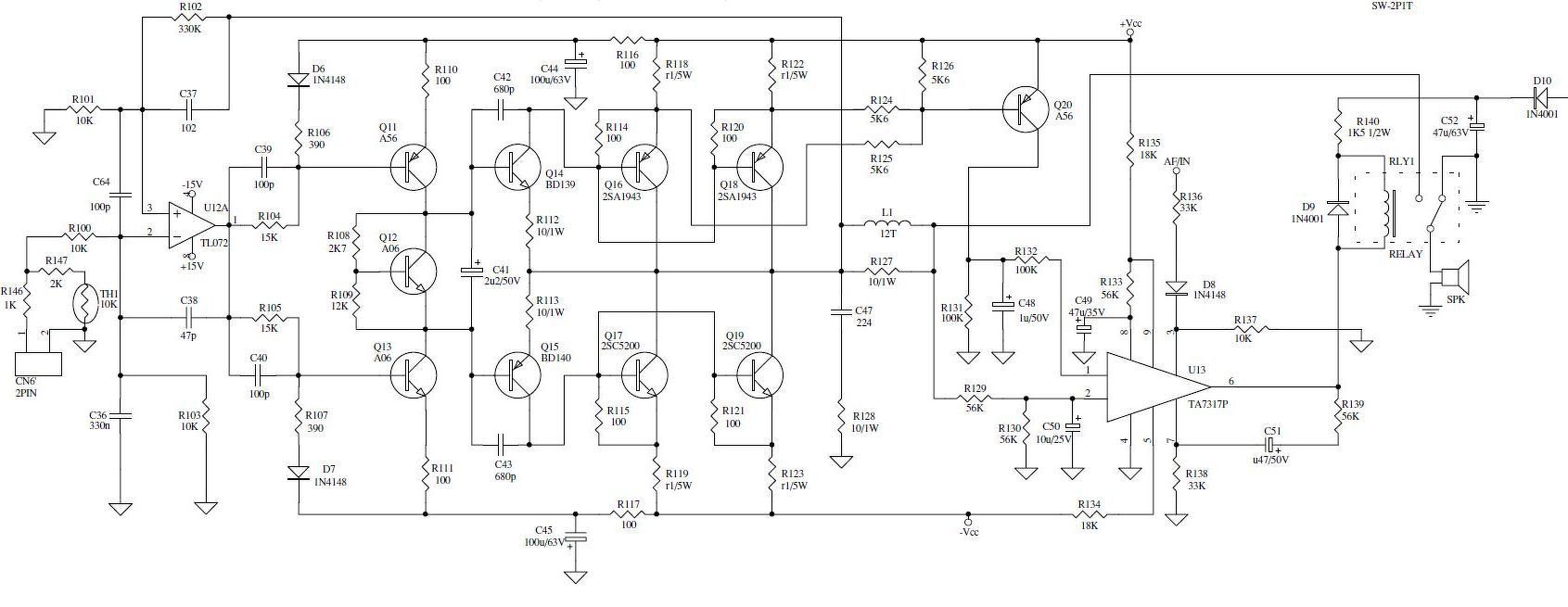
Mondhatni magam ellen beszélek, de a weblapomon levő Texas erősítő FET-es változatát abban a formában nem ajánlom - legfeljebb kísérletezésre, illetve továbbfejlesztésre. A fő gond vele, hogy a munkapontja nem elég stabil - ez nyilván megoldható, és ha most állnék neki akkor meg is oldanám - a lényeg, hogy ezzel még foglalkozni kellene. A mások ok, hogy az a FET-es változat jól demonstrálja azt, amiről írtam: első hallásra egész jónak tűnik, de hosszabb távon már nem annyira, kimondottan "FET-es hangú".
Véleményem szerint a bipoláris tranzisztoros verzió jobb hangú, de annak is vannak gyenge pontjai. Egyrészt hiányzik belőle a végtranzisztorok B-E lábáról a lezárást segítő ellenállás. Másrészt bizonyos hangsugárzókkal gerjedékeny (talán egy további R-L tag segítene ezen), de ebbe akkor nem mentem bele, mert a saját hangsugárzóimmal ez nem jelentkezett. A nyugalmi áramot beállító trimmert is másképp kellene bekötni. Összefoglalva: ezzel is foglalkozni kellene még. Sokat játszottam kicsi D osztályú végfokokkal, és amit a TPA3122-ből építettem az vált be leginkább. Érdekes módon az ennél újabb texas IC-k (pl. TPA3116) bár paramétereiben hasonlók vagy jobbak, a hangsugárzóból megszólaló hang tekintetében valahogy mégsem olyanok. Tehát ha nem kell nagyon nagy teljesítmény akkor ez is jó alternatíva. Simán szebb hangot produkál mint a régi texas végfokok. Annak idején terveztem olyan végfok építését amiben BJT és FET kombinációja hajtja meg a hangsugárzót. Az elv szimulátorban jól működött. A cél pedig az lett volna, hogy az erősítő ne legyen "FETes hangú", ne kelljen extra FET hozzá, de legyen ugyanolyan robosztus és strapabíró mint egy sima FET-es végfok, és persze a kiváló hangminőség.
Egyetértek. Ezekkel a régi kapcsolásokkal a legnagyobb eretnekség amit el lehet követni az a fetesítése. Borzalom lesz a hangja tőle. Amikor a JLH-t látom így átrajzolva...jaaaaj. Hozzáteszem, van aki ezt meg sem hallja, meg olyan is akinek épp az tetszik.
Szia
Minden hangszórónak van rezonanciája, átviteli frekvencia tartománya, meg érzékenysége, és még jó pár paramétere. Olyan hogy sima hangszóró, az nincs. Ki lehet élezni hogy jó mélyre tudjon menni, vagy hogy szélessávú legyen, vagy olyan frekvencián rezonáljon ami éppen tetszetős a gitár hanghoz. Kinek a pap, kinek a papné. A hangszóró általában ott a leghangosabb, ahol rezonál. Hifinél nem jó ha ilyen rezonáns kiemelés színezi a hangot, gitárnál éppen jó, csak el kell találni a jól hangzó frekvenciákat. A Celestion vintage 30 100 dB/W/m feletti érzékenységű, a torzított hang magas komponenseit, a Greenback 97 dB/W/m, és a könnyű riffek közepeit emeli ki. Ezek mind gitár hangszórók, Ezeket gyakran folyamatos hanggal terhelik, ezért nem ritka, hogy a 25-60W terhelhetőséghez 1,75"-es lengő társul. Ekkora csévére autós suboknál 4-500W-okat engednek meg. A crest faktor természetesen nem ugyanaz.
Sziasztok!
Már megint ez a fránya KEF. Néhány nap hibátlan működés után most teljesen random módon lekapcsolgat a hagszóróvédelem. A TL072 kimenetén mérve, csúszkál a feszültség. Van, hogy bekapcsolás után 5 perccel kezdi, van amikor 2 óra múlva. Teljesen mindegy, hogy van-e kivezérlés, vagy hangszóró rákapcsolva vagy nincs, a műveleti erősítő benne van vagy nincs. A Q11-Q13 bázisához ha hozzáérek egy csavarhúzóval, durván elmászik a feszültség tranyófüggően + vagy - irányba. Ha Q11 B-K közé beforrasztok 1n kerámiakondit, javul valamit, de így sem stabil. Minden esetben negatív irányba elmászó feszültség okozza a védelem aktiválását. Mi okozhatja ezt a hibát? Napok óta próbálok rájönni, de nem megy. |
Bejelentkezés
Hirdetés |

















