Fórum témák
» Több friss téma |
Fórum » Időzítő
Témaindító: Mekkmester, idő: Dec 25, 2005
Témakörök:
Hello! Ám legyen..
Szia.
Megépítettem, a relé meghúz, a led folyamtosan világít de más ezen kívűl nem történik. Mindent jó helyre ültettem be.
Bocsi, benéztem a tranyót, véletlen NPN tranyót raktam be.
Mostmár kifogástalanul müködik.
Ritka hogy valaki elismeri a tévedését. Ettől az én szememben nagyot nőttél.
És még a Proli007 kapcsolása is működik.
Kedves fórumtársak!
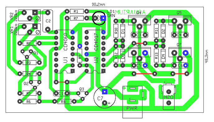
Az időzítő kapcsán felmerült bennem egy ötlet. Szeretnék építeni egy akvárium vízbontót, a levegőztetés megoldására. Kb 15 percenként kellene bekapcsolnia 30 másodpercre áramszünet után automatikusan újraindulni. 12v és 2A elég, hogy bontsa a vizet. Relé nélküli áramkőrben gondolkodom, csendes legyen. Találtam egy áramkört, ami nem teljesen jó. Szeretném megoldani, hogy a működési idő fele után polaritást váltson a kimenet. Így nem rakódik le annyi vízkő. Az sem baj, ha a működési idő és a késleltetés is beállítható lenne. Ebben kérem a segítségeteket. http://azzaelektronika.bplaced.net/leirasok/kapcsolasi-rajzok/152-i...r.html
Hello! Megrajzoltam, remélem ilyesmire gondoltál..
Nagyon köszönöm, pont ilyenre gondoltam. Lenne még egy kérdésem: milyen határok között lehet vr1 és vr2 potival állítani az időt?
Pont ilyenre gondoltam. Köszönöm. Milyen határok között lehet állítani az időt?
Hello! kb. 7perc és 22perc között, és szinte ugyan így 14sec és 44sec között.
Egyéként most hogy számoltam jöttem rá, hogy elrajzoltam a 4017 órajel bemenetét, mert azt a Q6-ra kellene kötni. De kijavítottam..
Az alábbi kapcsolásban a 2.triggernél mitől jön létre hogy a bemenő impulzus végétől indítja a kimenő négyszögjelét, nem, nem úgy mint az 1.trigger résznél ami alap kapcsolásként ahogy megjelenik a bemenő jel pont abban a pillanatban megjelenik a kimenő jel is, miközben totál azonos kapcsolás?
Szükségem lenne egy 2másodperces késleltetésre, majd 1másodperces meghúzásra. Kondenzátor-tranzisztor párossal nagyon nem pontos,stabilatlan, az alábbi kapcsolást találtam, csak fura nekem. Folyamatos +12V jelem van ami 1másodepercre testel. Köszi
Az első 555-öt te indítod a nyomógombbal, "negatív" impulzussal. Erre időzít a kimenete és késleltetve ad a 3-as lába ugyanúgy egy "negatív" impulzust a 2. 555-nek, aminek a kimenete ott 1 secre meghúzza a relét.
Az ne zavarjon, hogy ott is fel van tüntetve 1 sec 0 szint, ezt az indító jelhez ( 1. 555, 2k-0.1 µF ) képest ábrázolták. Ha jól értem, indítás után kell 2 sec szünet - ezt az 1. 555 RC tagjával oldd meg ( 6.7. lábak ), dupla C vagy R kell hozzá.
Hello! Mivel a két idő egymáshoz közeli érték, egy RC taggal is megoldható talán egyszerűbben. De ha nem nyomod a nyomógombot (ha az indítja) 3sec felett, akkor még a bementi differenciáló tag sem kell.
ui: R2-őt elfelejtettem kijavítani, az 100k. A hozzászólás módosítva: Jan 25, 2021
Köszönöm, de tegnap éjjel összeraktam az alábbi kapcsolást. Első tag szépen üzemelt majd a második tag is miután felhúztam a bemenetét 8ast ellenállással +ra. Előtte ritkán működött, ha hozzáértem a lábához arra is reagált.
Oké! Még szép hogy fel kell húzni a 8-ast. Azt lebegve hagyni igazán amatőr dolog.
Ha szépen megkérlek a nyáktervre a tápcsatlakozónak teszel egy PCGK2.1-et és a kimenetre kellene egy PC-GK0.65, mert a jelenlegi reaktoron ilyen dugó van. Köszönöm
Hello! Megtenném, csak valami linket tegyél fel, ahol meg tudom nézni a méreteiket, mert tudnom kellene a méretét és a lábak helyét. Mert nálam nem úgy van, hogy kiválasztom az alkatrészt, el kell készítenem. (Egyébként ez a 2.1 el fogja viselni a 2A áramot? :crazy
Remélem elviseli, tudom hogy elég vékony. A sony is használta töltő csatlakozónak.
https://www.hestore.hu/prod_getfile.php?id=8395 https://cdn.sos.sk/productdata/34/8f/3d43413b/cj-179-profitec.jpg
Átrajzoltam. Elég kicsi ez a csatlakozó.. De ha me vannak az aljzatok, akkor ellenőrizd le a méreteket kinyomtatva. Mert nálam minden col-ban van méretezve, tehát át kell számolnom. Meg a felbontás 1/4 raszteres, ami nem esik egybe a milliméter skálával. Ha nem jó a méret, esetleg módosítom..
Remélem a tápcsatlakozó közepe a pozitív pólus, mert néha ezt is variálják.. Nem is értem, hogy miért készítenek metrikus alkatrészeket, mikor az Ic-k lába meg cil-ban van. Nekem ha tervezem a nyákot, a megfogási pontokra pontosan rá kell állni, hogy a hálózati lista képes legyen az összekötés koordinátákat ellenőrizni, hogy ki kivel van összekötve. Ha átállítanám mm-re a méretet, soha nem esne a vezetősáv kötéspontja a lábpontra. Ezért óvakodok tőle hogy elállítsam akár a méretet, akár a felbontást. Mert a Sprintnél is ettől kapok herótot, hogy nem lehet semmi csomópontot megfogni és odébb vinni.. De ez legyen az én gondom.. A hozzászólás módosítva: Jan 27, 2021
Köszönöm, a méret tökéletes! A közepe a pozitív, megnéztem. Így tökéletes ahogy van.
Üdv!
Rengeteg jó időzítő leírás van itt, hátha ilyen nincs, íme. A "különlegessége" mivel csöves erősítő anódtáp késleltetője az eredeti kapcsolás, így megkedveltem, valamint a fiókban az egyéb munkáim miatt jóval több hozzávaló alkatrészem is van, így megcsináltam egy kis kiegészítéssel. Szintén nagyszámú ellen párhuzamosan tokozott 2 színú LED-em is van, így apaszthatom a meddő készletemet. A kapcsolás 6.3/5V AC-ről működik, 5V-os relével az igazi. Ha érdekel valakit, a lay-t is felrakhatom. A célom az volt, hogy a LED-hez csak 2 vezeték menjen. Alapból a piros szín világít, majd, amikor a tirisztor begyújt, kisöntöli és kigyújtja a zöldet.
...és ha valakinek nincs otthon kéznél PUT, helyettesítheti két tranyóval...
A hozzászólás módosítva: Feb 9, 2021
Üdv!
Megépítve, az első kipróbálva. A mellékelt módosításokkal csináltam meg, az időzítés 50 mp-re adódott. Természetesen ugyanezt feszültség kétszerezős egyenirányítással, nagyobb feszültségre készült kondenzátorokkal és pl. 9V-os relével is meg lehet oldani. Számomra az előny a 6.3V AC-ről való működtetés és az egyszerűsége, valamint a fiókban található alkatrészek. A feszültség elvétele, visszaadása folytán az időzítés mindig teljes idejű.
Hűtőgéphez kellene nekem olyan időzítő ami áramszünet alkalmával nem engedi rögtön visszakapcsolni a hűtőt legalább 5 percig. Viszont van olyan, hogy másodpercenként kapcsolgatják ki-be a 230-at, ez nem tudom mennyire akadály. És még az a kérdés hogy milyen relé bírja el az indítóáramát a hűtőkompresszornak.
Lapozgass itt a témában Proli kapcsolásai közt biztosan találsz olyat ami megfelel ...
Nem is magával a kapcsolás kivitelezésével van a gond, inkább a rövid szünettel, egyáltalán megoldható így?
Meg , de akár egy pici 8 lábú mikrokontroller is megoldás lehet egy nyúlfarknyi programmal , ami nem a saját betápjának megszűnését figyeli hanem egy áramváltó tekerccsel a hűtőét . Mondjuk a pic tápját úgy oldanám meg hogy a lehető legnagyobb pufferkondit tenném rá ami egy rövid (pillanatnyi ) áramszünetet bőven áthidal és a pic-avr ilyenkor is tudná figyelni a felvett áramot .
Neked olyan 555-ös kapcsolás kell, ahol a 7. láb nincs bekötve. Azt kell csak megnézned, milyen RC taggal birja ki a több perces késleltetést biztosan. Pl. 220-330 k és 220..330 µF vagy hasonló.
Áramszünet után a kimenet rögtön "1" lesz, egy kicsit leosztott bázisfeszültségű pnp tranzisztorral pedig egy komolyabb relét meg tudsz húzatni. |
Bejelentkezés
Hirdetés |




























