Fórum témák
» Több friss téma |
Mielőtt kérdezel, a következő két dolgot ellenőrizd!
I. A helyes tápfeszültségek megléte.
II. A kimeneten van-e egyenfeszültség.
Élesztés.
Ha eddig nem húzott be a relé, akkor úgy tűnik a Zener cseréje után sem fog. Az negatív polaritású hibajelre való érzékenységet növelte.
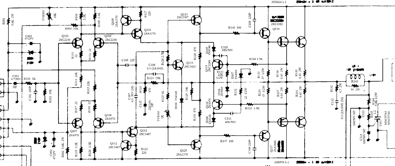
Mérd meg mekkora a feszültség az R130 (4k7) lábai között! Ha kevesebb ±0,5 V-nál, akkor a Q111-114 tranzisztorok között keressük a hibát.
Azt valóban nem figyeltem. Úgy már majdnem kijön a matek
Tudom, hogy teljesen jó szándékkal hívtad fel a figyelmet az invertáló és a nem-invertáló erősítés számítás különbözőségére. Pusztán a nem gyakorlatias érték miatt gondoltam, hogy fussunk vele egy kört
Persze, semmi gond! Én egyébként is inkább csinálnék egy tisztességes műveleti erősítős invertáló fokozatot az elejére, bemeneti impedancia illesztővel. Az úgy korrekt.
Nem tudjuk miről hajtja meg a kolléga, lehet akár egy szimmetrikus kimenetű keverője is.
Az egyszeres invertálás a kimenetről végül is elterjed és bevált módszer, nem tudjuk miért keres a kérdező alternatív megoldást. Lehet messze kerül egymástól a két panel és ódzkodik az összekötéstől. Korábbról figyelem ezt a projektet Bővebben: Link, 1000 W-os erősítő készül, komoly kihívás.
Ha szimmetrikus kimenetű keverője van, akkor viszonylag egyszerű a helyzete. Szerintem a lehető legegyszerűbb megoldást keresi, legalábbis erre következtetek. A 33kohmos invertálós trükk valóban nem bonyolult, de benne van a veszély, hogy az egységnyi erősítésre visszahúzott végfok gerjedékennyé válik.
Nagy teljesítményű végfokot nem egyszerű építeni. Én is csináltam már 1000W körülit, igaz nem FET-tel és nem AB osztályban. A hozzászólás módosítva: Máj 24, 2021
Valóban egyszerű,de biztonságos (nem gerjedékeny) megoldást keresek. A melegedés miatt szerintem le fogok menni +-70 Volt környékére, hogy ne legyen akkora a melegedés. Hídban így is tisztességes teljesítményt fogok kapni. A két panelt a leendő doboz két oldalán szeretném elhelyezni, hogy méretesebb, passzív bordákkal meg tudjam oldani a hűtést.
Az ellenállással kapcsolatos kérdésem nem csak erre a kapcsolásra vonatkozott. A válaszok szerint az alábbi képen szereplő kapcsoláson például az R124 értéke lenne a mérvadó.
Igen, ebben R124 értékével kell azonosnak lenni.
Üdv! A hídkapcsolás optimális kialakításához ismernünk kéne a jelforrásodat, külön segítség, ha meg tudod adni a névleges kimenő feszültségét és a kimeneti impedanciáját.
Tervezed-e a szóló csatornák és a híd közötti átkapcsolhatóságot? Építesz-e hangerőszabályzót a készülékbe? Az eddigiekkel kapcsolatban arra hívnám fel a figyelmedet, hogy a tervezett csatornánkénti három pár teljesítmény-félvezető elég karcsú. Ökölszabály szerint ahányszor 100 W, annyi párt tervezünk bele. A ±75 V táp és 4 Ω terheléshez nem sajnálnék belőle négy párat. Ahogy melegszik a félvezető úgy csökken a terhelhetősége (deratáció), a passzív hűtés lehet, hogy kevés lesz. Minden esetre figyelned kell a borda hőmérsékletét és akár bemeneti, akár kimeneti oldalon le kell állítanod a működést túlmelegedés esetén. Ne feledkezz meg a hangszóróvédelemről és a koppanásgátlásról sem, ennek is tápra lesz szüksége, ami esetleg a fázisfordítót is kiszolgálhatja.
Ez az általad is javasolt, hőkompenzált nyugalmi áram beállító helyes kapcsolása, ugye?
Tudom, hogy van hozzá nyák terved is, de egyelőre azt nem készítem el amíg össze nem áll az egész.
Túlszabályoz? Azaz melegen túlságosan lecsökkenti a nyugalmi áramot?
Az indításnál kicsi, vagy nagy ellenállást kell beállítani a trimmeren? Te valahol asszem azt írtad, hogy 1k-ra kell állítani, a bajihoz mellékelt dokumentumban pedig pont az ellenkezőjét írják.
Szia.
Őszintén szólva fogalmam sincs, szóval felvettem és csatoltam, talán ez segít. (?)
Az ellenmondás csak látszólagos. A BD-s kapcsolásban a bázis és az emitter közötti ellenállással fordítottan arányos a kollektor-emitter közötti feszültség. A nyugalmi áram beállítása során a P-s és N-es MOSFET-ek gate lábai közötti legalacsonyabb feszültségről indulunk.
Ezt sercegésnek nevezném. Sok minden kiválthatja. Példák csökkenő valószínűség szerint, saját tapasztalatból merítve: elkó, poti, panel szennyeződés, ellenállás, félvezető.
Fel kéne deríteni a zajos végerősítőnek a bemenete melyik vezeték. Ezt megszakítva és testre kötve előd, hogy az előerősítőből jött a zaj, vagy a végfok maga termeli. Máris szűkül az átvizsgálandó terület.
Jelenleg max +-70 V körül járok, mivel 77 V mellett terhelés élkül is melegszenek a fetek. Valószínűleg tényleg meglehetősen nehéz lenne kordában tartani a melegedést.
Nincs bajom a plusz 2 fet párral, viszont érdekelne, hogy ezt a meghajtó fokozat még elbírná-e? A védelem és a kopp. gátló a terveim közt szerepelnek, mivel ezt a teljesítményt csak valami drágább hangszóró bírja el.
Szia.
Köszönöm a tippet. Megnéztem amit írtál, és elvágtam az előerősítő és a végerősítő között futó 3(illetve 4, a dupla test miatt) jel szálat (vagy ha nem így hívják, akkor bocsi), és megnéztem így, egy multiméter kíséretében, mert féltem, hogy elégetem a hangszórómat, és semmi változás, ugyan úgy sercereg, de a mérések felfedtek pár (számomra legalábbis) érdekes dolgot, amit esetleg segíthetnek közelebb jutni a megoldáshoz. Összekötött elő-végfokkal a bal csatornáról 30-45mA -t mértem a hangszoróm irányába, a jobb oldalon viszont csak 1,5mA -t, szóval azt mondannám, hogy ezek szerint a bal oldali résszel van a gond. Ami még érdekes lehet, hogy amikor lekötöttem ezt az említett 3 jel szálat gnd re, akkor a 30-45mA helyett 30mA és 450mA között ugrált a mért érték. Lehet, hogy felesleges infók, de ki tudja, hátha közelebb hoznak a megoldáshoz. Illetve majd elfelejtettem, hogy mind2 végfok oldalon kicseréltem minden kondenzátort újakra, a panel pedig tiszta, poti meg csak az előerősítő panelján van, ami ugye le lett kötve. A hozzászólás módosítva: Máj 24, 2021
reloop kollégához csatlakozva, ezt a fajta zajt leginkább fagyasztó spray használatával lehet keresni. Egyesével befújkálod a félvezetőket, alkatrészeket, forrpontokat, és figyeled hol tűnik el a zaj, vagy maga a jel.
Régen használtam ilyet, nem gondoltam hogy ilyen piszok drága lett.
Két malomban őrlünk. Egyetlen vezetéket keresünk, nem hármat!
A képen 3+4 vezeték látható. Ebből kettő test, kettő a ±15 V. A maradék háromból kettő a jelvezeték, a harmadik egyéb funkcióval rendelkezik, ha egyáltalán be van kötve. A jelvezetékeket arról ismered meg, hogy azonos alkatrészkörnyezetbe csatlakozik mindkét oldalon. A két jelvezetékből azt válaszd ki, amelyik a sercegő csatornához tartozik és csak azt szabad megszakítanod, majd a végerősítő oldali vezetékvéget kösd a testre!
Szia. Megcsináltam amit írtál, de még így is változatlan a helyzet. A hibás (bal oldali) csatorna még így is ugyan úgy serceg.
Remek! Ez marad is így míg a hibás alkatrészt, alkatrészeket nem sikerült beazonosítanunk.
Mivel kiszámíthatatlan az áramkör viselkedése, a hangszóró elé köss be egy 100 Ω körüli ellenállást, 47-220 Ω is lehet, ettől még a zaj észlelhető lesz csak közelebbről kell hallgatnod. Mint pucuka is említett a Kälte spray túl drága a javítás alatt álló erősítő értékéhez képest, kénytelen leszel elemi módszerekkel triggerelni az alkatrészeket. Az első a hagyományos kocogtatás. Módszeresen, egyenként ütögesd meg szigetelt eszközzel az alkatrészeket és figyeld a sercegésre gyakorolt hatását. Ha találsz valamit, az lehet nem egy konkrét alkatrészt érint, hanem a panel egy területét. Ezt majd elemezzük a beszámolód alapján.
Nos, egyelőre megkapta a bd-s nyugalmi beállítót. A meghajtók meglehetősen forróak, úgyhogy gondolom nem biztos, hogy megbírkóznának még egy párral. (Nem gondoltam, hogy a bd-t ilyen nehéz elszigetelni a bordától. Még jó, hogy találtam műanyag csavart.) Nagy problémát jelent, ha a nyugalmi áramok megoszlása meglehetősen egyenlőtlen a fetek között? Lehet, hogy inkább 0.33 ohmos ellenállásokat kellene használnom?
A meghajtókra hűtőlemezt szoktam szerelni kb. 20x40mm-est 1,5-ös aluból. Nem a FET melegíti, a gate áram elhanyagolható.
Az egymással párhuzamoson kötött MOSFET-eket lehetőség szerint válogatni kell, minél kisebb szórású nyitófeszültségre. Bővebben: Link
Azt tudom, hogy a feteket feszültséggel vezéreljük, de akkor mi melegíti a meghajtókat? Nincs is összefüggésben a melegedés és a fetek száma? Szeretném a meghajtókat a fetek bordájára szerelni. A feteket nem szeretném válogatni, amennyiben tudom ellensúlyozni a kimeneti ellenállásokkal a problémát.
A meghajtók a saját munakponti áramuktól melegszenek. Magasabb tápnál jobban. Szerintem egyszerűbb egy hűtő zászló. A FET-ek bordájára szerelni macerás, huzalozni nem jó, mert randa, hibaforrás és esetleg gerjedékennyé teszi a kapcsolást.
A FET-ek szórását ellensúlyozhatod a nagyobb source ellenállásokkal, de ennek ára van, mert növeli a kimeneti impedanciát, és a veszteség is nagyobb lesz (a kimenet helyett itt melegszik el a teljesítmény). No persze 2pár FET 0,22 ohmmal, és 4 pár FET 0,47ohmmal az kb. ugyanaz, csak utóbbinál jobb az árameloszlás, pláne nagyobb kimeneti áramnál. Gondolom diszkó vagy ilyesmi a megcélzott felhasználás.
A drain ellenállásoknak egyformáknak kell lenniük, hogy egyenletes legyen a terheléselosztás!
Természetesen mindet cserélném 0,22-ről, valami nagyobb értékre.
Mekkora tápról akarod járatni és milyen impedanciájú lenne a terhelés?
A terhelés 8 ohm lenne, az erősítő pedig hídba kötve. A tápon kicsit elbizonytalanodtam. Jelenleg azt gondolom, hogy max +- 70 V lesz az, ami még biztonsággal használható.
|
Bejelentkezés
Hirdetés |












