Fórum témák
» Több friss téma |
Szerintem meg egész jó, de az tény, hogy túl gyors.
Amin lehetne változtatni, az az, hogy most a szervód csak pár fokot fordul, ezt az utat, ha nagyon lelassítod is hamar meg fogja tenni, én olyan megoldáson gondolkoznék, ami mondjuk 180 fokot fordul, már ahhoz is több idő kell a szervónak, így ezzel is lassítod, persze attól még kell a lassító áramkör. A diódás megoldás nem hiszem, hogy jó lenne, túlságosan gyenge lenne tőle a szervó. Egyébként váltó állítómű lesz? http://www.zenn.hu/modelsport/product_info.php?products_id=2758 Itt lehet kapni lassító áramkört, már csak azt kellene tudni, miből épül fel.
Igen, váltómű lesz. Tényleg jó lenne tudni, hogy mi van benne, mert 22db elég húzós lenne, bár lehet, hogy egy is elég az összeshez.
Sziasztok! A következő dologban szeretném kérni a segítségeteket: A motoromra szeretnék építeni egy lámpa emelő rendszert. Úgy gondoltam, hogy egy kapcsoló nyomására a fejidom mögül két oldalon kiemelkedne a 2 lámpa, és vissza. Nézegettem szervokat, de szerintem nem bírnák el a mozgató mechanizmust. Esetleg arra gondoltam, hogy egy autós központi zárat használok fel erre a célra. Várom a véleményeket és az ötleteket!
Autokhoz lampaallito motor? Bontoban szerintem olcso.
Én egy ilyen megoldásra gondoltam, ami a képen látható. Egy sínen futna ki-be a lámpa ezért gondoltam a központi záras megoldást mert az csak két végállapotba tud kerülni. A lámpa magasság állítós dolog is jól hangzik, de ott általában nincsen csavaros rögzítésre lehetőség és azt a motort is vezérelni kell valahogy
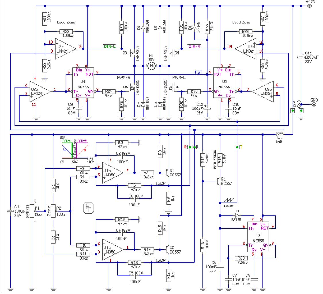
Mellékelek egy PDF-et, ki van próbálva, működik.
Sziasztok!
Találtam ITT egy kapcsolást Attiny 13-mal, van esetleg valaki, aki tudja hogyan lehet megvalósítani? Sem kapcsolási rajzot, sem programot nem közöl sajnos. Két poti a két végállásért felel, egy pedig a sebességért.
Az alapja az egésznek EZ
Sziasztok!
Van egy olyan problémám, hogy kaptam egy szervó motort, de nem 3 kivezetése van, hanem 6 és nem tudom hogy tudnám működtetni. Sajnos most képet nem tudok küldeni róla és a vezetékek szine sem nagyon árulkodó. Van rajta egy pár kék, ami, ha jól látom közvetlenül a motorra van kötve és van 4 barna, úgy hogy a 4-ből 1 külön van. Lehet hogy butaságod írok, de elképzelhető, hogy a két kék a + és - a maradék 4 barna a vezérlés. A vezérlésből az egyik, amelyik külön van az OSC és a másik 3 pedig a szervó 3 álása (jobb, bal, közép?) Ez a szervó egy RC autóban volt, ha jól tudom.
Sziasztok ismét
![]() Közben rájöttem, azaz az interneten körbenéztem és kiderült, hogy ez nem egy szervó hanem egy hagyományos motor amelyik 90° elfordulásra van korlátozva mechanikusan és a 4 kivezetéssel lehet kiolvasni a motor állását (bal, bal-közép, közép, jobb-közép és jobb). Ha esetleg valakit foglalkoztatott volna a kérdésem, már köszönöm minden érthető. ![]()
Hali!
Valaki tudna segíteni? Valahogy azt nem lehet felprogramozni hogy ha lenyomjuk a jobbra gombot jobbra forog a motor ha a balra gombot akkor balra forog? Előre köszi!
Üdv, Easypic v7-tel lehet szervomotort is vezérelni?
Van elfekvőben szervomotorom (cnc esztergából való) kb 1,5 kw os. El lehet ezzel a panellal vezérelni? Vagy kell hozzá még valami?
Hello!
1.5kW-os motorhoz biztosan kell egy teljesítménymeghajtó is.
Kissé ágyúval verébre való vadászat ez ...
Ennél egyszerűbb és olcsóbb környezet is elég a vezérléshez . Amit választottál az egy gyönyörűséges szépen feldíszített karácsonyfa. A végén ebből neked csak 1 kis ágacskára lesz szükséged. Persze ha sokféle egyéb prototípus vezérlést szeretnél fejleszteni akkor ezen bőséges tárházát megtalálod a munkához szükséges kiegészítőknek. De amint véglegesítődik az eredmény akkor elég csak azt a pár komponens összeépíteni ami szükséges, feleslegesen nem kell más a rendszerbe.Az előállítása tized árba is kerülhet mint ez a panel. (persze a teljesítmény elektronikai elemek drágák lesznek jelenleg a vezérlésről beszélek) Valami kell még ,mondjuk azok a teljesítmény elektronikai kapcsoló elemek amik képesek 1.5 kW motorod teljesítmény igényét kapcsolni. Határozottabb elképzelésednek kellene lenni ahhoz , hogy megtaláld a megoldáshoz vezető utat.Akkor könnyebben tudnak segíteni mások is. Először a felhasználási körülmények, forgási módok(lassú /gyors) , várható terhelések , beavatkozási igények / lehetőségek, mely állapotok kijelzése/kezelése szükséges ... stb. Ezek után könnyebb lenne meghatározni mekkora tudású uC szükséges a vezérléshez. Röviden ennyi.
Az itt tárgyalt RC szervók és a CNC szervó között fényévnyi különbség van. RC szervó vezérlők teljesen máshogy működnek.
Az RC szervó egy visszacsatolás nélküli analóg és abszolúte helyzetérzékelős. Rendszer. Nem tudod hol jár, de pontosan megmondhatod, hogy milyen szögre forduljon, a beadott impulzus szélesség függvényében. (50-200Hz@1-2ms impulzus szélesség) Ipari szervó digitális és inkrementális helyzetérzékelővel van felszerelve, mert az jóval pontosabb, de nem tudja hol jár, csak azt hogy mennyit fordult, viszont erről a vezérlőt is értesíti. (van persze más is, de ez az elterjedt) Alapvetően persze annyi az egész, hogy van egy DC motorod amin van egy enkóder. A vezérlőnek amikor azt mondod tekerjen 200impulzust odébb, akkor ezt a 200-as számot hozzá adja a hibatárolóhoz (vagy levonja ha a másik irányba akarsz mennni) ha a hibatároló tartalma + akkor pozitív irányba tekeri a DC motort, ha - akkor negatív irányba tekeri a DC motort, és az enkóderből jövő impulzusok egyesével csökkentik a hibatároló értékét amíg el nem éri a zérót, mert akkor leállítja a motort. Eddig egyszerű, csakhogy a motort le kell fékezni mielőtt eléri a célt különben túllendűl és soha nem áll meg. Erre létezik egy úgynevezett PID algoritmus. Ez lényegében egy arányos, integráló és deriváló, háromtagú szűrő digitális megvalósítása. Ennek a három tagnak a helyes beállításával meg lehet oldani hogy a motor a lehető leggyorsabban felvegye az új pozíciót úgy, hogy ne lendüljön túl (vagy ne sokat) és stabilan megálljon. Végeredmányben egy RC szervó vezérlőt egy darab 555-ös IC-vel és potméterrel könnyedén meg lehet valósítani. Az ipari szervó vezérlő egy elképesztően bonyolult valami, ami bár érdekes feladat, nem olyanoknak való akinek el kell magyarázni. Hogy bemutassam a probléma súlyát, bár én tudom hogy működik. PIC-et is tudok programozni, de boltban vettem ilyen vezérlőt mert a kifejlesztése nagyon drága. Persze egy primitívebb vezérlést kisebb teljesítményre össze lehet rakni. Pl haver ablaktörlő motorból és egér enkóderből csinál szervót. Egyébként ha van egy kis szerencséd akkor AC szervó, ami abban különbözik, hogy 3 fázisú szinkron motor van a DC motor helyett, amihez még sokkal bonyolultabb a meghajtást megcsinálni, mert áramgenerátoros PWM szabályzó kell neki ami elképesztően gerjedékeny az áram visszacsatolás és az impulzus üzem miatt.
Roland9-nek!
Lehet első látásra komplikáltnak tűnik, de "analóg módon" kb. ezt kell elkövetni. Ha érdekel akkor leírom hogyan működik, de a kis "Móricka ábrán" is lehet követni a mikéntjét.. A teljesítmény félvezetőket a motor teljesítményéhez lenne célszerű megválasztani.
Üdv.
Lenne egy kérdésem egy bizonyos szervo motor vezérlővel kapcsolatban fogalmam sincs pontosan milyen, annyit tudok ha bocs ha rosszul fogalmazom de 4 "tengelyből" 1-et nem műkodtet. Ha jol infornalodtam javításával nem igen foglalkoznak, viszont így is van értéke. Az értékére és az esetleges javításrol szeretnék információt, képetcsatoltam melyen megtalálható a pontos típus és információk. Köszönöm
Üdv.
Robotkart szeretnék vezérelni PC-ről, Lehetőleg rs232-ről. 6 db szervó motort kéne vezérelni. Én 6db csúszkára gondoltam a gépen és azzal vezérelni a soros portra- valahogyan- rákötött motorokat. Valaki tud ehhez pc- programot, nyákrajzot, és AVR-hez programot? Köszönöm.
Üdv az Uraknak!
Szeretnék tanácsot, ötletet kérni a következő témában.Adott egy a címben jelölt típusú mini szervó. Ezen szerkezet vezérlését kellene megoldani úgy, egy nyomogombbal bal irányba legyen indítható, egy másik nyomogombbal pedig jobbra legyen indítható a motor tengelye.Majd az adott utasítás végrehajtása után 15 sec után a motor térjen vissza közép állásba. Kutattam a neten megodások után, nem sok sikerrel. A motor működését nem írnám le ide, inkább egy link, ami nálam hitelesebben megteszi Végülis 3 db, akár 555 ic-vel felépíthető lenne, de kíváncsi lennék más megoldásokra is.Motor vezérlési lehetősége Minden ötletet köszöntettel fogadok.
Sziasztok!
Két motort szeretnék működésre bírni a három közül, mach3-as programmal működtetném. Hogy kell összekötni a vezérlőt a motorral és a leválasztókártyával? Elvileg programozni is kell a motorvezérlőt. Tudna ebben valaki segíteni? Köszi motorok+ vezérlők Leválasztókártya Ezeket a leírásokat találtam: ecobrax200 ecostep200
Sziasztok!
Van egy FR5113M típusú Feetech szervóm. A doksija szerint 500-2500us-es jelekkel kell vezérelni. Sajnos azonban az nincs leírva, hogy a szervó vezérlőjelének periódusideje mekkora, azaz, hogy hány us-ig tart az alacsony jelszint. Tudja ezt valaki? Egyenlőre nem sikerült működésre bírnom. Ja és egy pic18F4550-el vezérlem a szervót 4,8V-os akkupakkról. A C-ben írt programkódot nem mellékelem, mert az nagyon elemi. Előre is köszi a válaszokat!
Az ilyen motorok általában 50 Hz-es PWM jelet várnak a bemenetükön.
Tettem 2 servo motort egy arduino nano-ra. Kapcsolás mellékelve. 12V-os 1A-s adapterről 7805-ös stab ic ad ki 6V/1A-t. Motorok párhuzamosan kötve, signal-ok pwm output-okra kötve. Motorok GND-je közösítve. A 6V-ot két dióda a GND-n biztosítja, ez nem része a rajznak, de fontosnak tartottam megemlíteni.
Mondjuk rángattam rendesen a kettőt, mielőtt elhalt az mg90s-es motor. Kimértem szakadásvizsgálóval, rövidzár van a pólosok között. A kábelét leforrasztottam, legalább annyit megmentek. Szétbontottam. Leforrasztottam a motort. Kíváncsiságképp adtam neki 5V-ot, pörgött rendesen, szerencsére az is menthető. Az IC viszont a kis nyákon olvadtnak tűnt, valószínűleg a rövidzár is abban keletkezett. Így a nyák-ról még a potit leforrastottam, a leeső rész SMT hiányában kuka. Kérdések: 1. Hogy lehett volna véddeni túláram ellen? Gondolom nem elég egy nagyobb ellenállás. Sajnos a dokumentáció nem volt a segítségemre. Nem írtak sem maximum áramot, sem leghosszabb folyamatos üzemidőt. Honnan is kellene tudnom, hogy hol van a terhelhetőség vége? Hiányosnak érzem a dokumentációt. 2. Mi volt a gond a kapcsolással? Annyit felfogtam, hogy a másik motor miatt ugrálhat az áram, de a stab IC 1A-es. :S Ráadásul egyszerre rángattam a két motort 0-180 fok között. Lehetett ennél jóval magasabb az áram? Vagy inkább a folyamatos (fél perc) mozgás volt túl sok terhelés neki? Talán célszerűbb lett volna a meghajtó elektronikát tokozáson kívülre rakni, hogy lehessen az IC-re hűtőbordát rakni. 3. A servo motor a vezérlésen és fogaskerék áttételen kívül még más-e valamiben, vagy sima DC motorként lehet rá tekinteni? Úgy értem, hogy motoron belül klasszikus mágnes/tekercs van, vagy ha servo motornak gyártják, akkor mások a paraméterek? Erősebb mágnes, sürűbb tekercselés... stb. 4. Volt aki servo-nál a signal-t is "védte" egy ellenállással. Van annak értelme?
Alapvető gondok, hiányosságok vannak:
Az Arduino PWM kimenete nem terhelhető, oda legalább egy FET-es erősítőfokozat kellett volna. A motorral párhuzamosan kell egy védődióda, amely a feszültségtüskéket megfogja. Ezek hiányában egy másik vezérlő is hamar elfog szállni.
Szerintem hasznos.
Úgy képzelem, hogy egy modell servo nem folyamatos működésre van méretezve, hanem a motor (és a meghajtó elektronika) csak a pozició beállitásáig működik, vagy ha valami ki akarja onnan mozditani. Mellesleg itt van az adatlap, mert látom hogy már félre van értve a kérdés. Nem tudom van-e ennél jobb topic, de talán a servo lelkivilága megerdemel egy sajátot. A hozzászólás módosítva: Jún 2, 2021
Amennyiben a vezérlő impulzus szélessége meghaladja a szervóra jellemző értéket, gyakorlatilag a végállás, potméteré is megállítja a motort. Aztán valami engedni fog. A jelenség árammérővel is ellenőrizhető, valamelyik érintett végállásban az áramfelvétel jelentősen megemelkedik.
Még annyit: Ez a szervó típus nem nagy igénybevételre készült, sőt, a gyártási körülmények hely, ára miatt egy kis játékszer csupán. Én repülő modellezésben vagyok érintett, egy ilyen szervót sehova nem használnék, mert egy ilyen zárlat lehozná idő előtt és módon a gépet... A hozzászólás módosítva: Jún 2, 2021
Köszönöm a választ. Ez a
Idézet: mondat ami zavaró. Mármint értem amit mondasz, de mégiscsak jó lenne, ha ez egy alkatrész dokumentációjában le lenne írva. Honnan számít túlterheltnek? Percenként 10-et hajlandó fordulni? Vagy max 60 fok per másodperc? Max 2A? Írhatnának erről, de semmi. Egy árva betű nem sok, annyi nincs arról, hogy hol van a kihasználhatóság maximuma. Nem is csodálom, hogy annyi tönkrement servo-ról olvasni. Tényeg szeretném tudni. Egy ellenállásnak leírják a max. terhelhetőségét, ennek meg nem? „Ez a szervó típus nem nagy igénybevételre készül”
Köszönöm a választ. A kapcsolásomban a két motort az adapterről levett 6V hajtja, a signal csak a forgatáshoz kell, és PWM kell a servo-nak a megfelelő szög beállításához. Nagyon sok hasonlót láttam már a neten, így nem teljesen értem, hogy érted ezt:
Idézet: „Az Arduino PWM kimenete nem terhelhető, oda legalább egy FET-es erősítőfokozat kellett volna.” Nem tagadom, hogy vannak hiányosságaim, a védődiódás megoldásnak utánaolvasok!
Ha van az MG90S-ben erősítőfokozat, akkor nem szükséges külön semmi. A belső felépítéséről nem találok információt.
Sajnos már a kukában van az IC ami megolvadt, így a típusáról nem tudok adatokkal szolgálni. De lehet neten találok még valami adatot. De ezt is a dokumentáció számlájára lehet írni.
A hozzászólás módosítva: Jún 2, 2021
|
Bejelentkezés
Hirdetés |
















