Fórum témák

» Több friss téma
Fórum » Labortápegység készítése
Egyéb népszerű labortáp témák:
- SMPS labortáp
- Labortáp javítása
Lapozás: OK   799 / 850
(#) majkimester válasza tothtechnika2 hozzászólására (») Jún 9, 2021 / 1
 
Ez nem lesz így jó, nincs sem TT sem Skori logó

Esetleg próbáld ki az alábbiakat és meglátod mi néz ki jobban:
- -DC OUTPUT+ helyett csak -OUTPUT+ és akkor a polaritás a csatlakozó fölé esne
- Feliratnak 120V/15A DC Power Supply vagy 600W DC Power Supply és az első esetben a kis max. feliratok nem is kellenek.
- A felső fehér gombok körül a keret helyett alternatív megoldás: A függőleges vonalak menjenek a gombig és esetleg a függőleges vonalak helyett amolyan T alakok, jó széles vízszintes vonallal.
- A wifi gomb kerete is lehetne akkora mint a két encoder-é
A hozzászólás módosítva: Jún 9, 2021
(#) tothtechnika2 válasza majkimester hozzászólására (») Jún 9, 2021 /
 
Frappáns ötletek, át is variáltam ezek alapján picit.
A hozzászólás módosítva: Jún 9, 2021
(#) majkimester válasza tothtechnika2 hozzászólására (») Jún 9, 2021 / 1
 
Talán a T felett hagynék 1mm-t, de így jobb lett szerintem.
(#) tothtechnika2 válasza majkimester hozzászólására (») Jún 9, 2021 /
 
Szerintem is jobb lett.
(#) Alkotó válasza tothtechnika2 hozzászólására (») Jún 9, 2021 /
 
Az anglománkodáson felülemelkedve, zavart okoz bennem a "Volts" és "Amps" felirat. Ezek az adott jellemző mértékegységei. Olyan mintha "frekvencia" helyett "Hertz"-et írnál. Tehát a "feszültség" és az "áram-maximum" felirat lenne helyes (vagy ha ragaszkodsz hozzá akkor ezek idegen nyelvű megfelelői "Voltage" és "Current-max."). Sőt ha rövidet akarsz, akár az "Uki" és az "Imax" is helyes felirat lenne.
A hozzászólás módosítva: Jún 9, 2021
(#) tbarath válasza tothtechnika2 hozzászólására (») Jún 9, 2021 /
 
Nem feliratozás, de ergonómia témában egy kérdés: ha használod a sense csatlakozókat, akkor kényelmesen tudod tekergetni a potikat (vagy encoder, mindegy)?
(#) sdrlab válasza tothtechnika2 hozzászólására (») Jún 9, 2021 / 1
 
Az én szememet dizájn szempontjából az a divatját múlt billenőkapcsoló bántja
Szebbnél szebb kapcsolókat lehet ma már beszerezni, én biztosan nem hagynám ezt benne...
(#) tothtechnika2 válasza sdrlab hozzászólására (») Jún 9, 2021 /
 
Kérlek linkelj egyet ami szebb és ennek a helyére bemegy! Megköszönném, nekem sem tetszik.
(#) tothtechnika2 válasza tbarath hozzászólására (») Jún 9, 2021 /
 
Igen, kipróbáltam.
(#) Alkotó válasza Alkotó hozzászólására (») Jún 27, 2021 / 2
 
Az LPSU labortápok hőfokfüggő ventilátor vezérlést is tartalmazó változataiból hiányzik egy visszacsatoló kondenzátor mert kifelejtettem (a tesztpéldány e nélkül is működött, de bizonytalan állapotok is kialakulhatnak). Ezt utólag pótolni szükséges. A TL071-es műveleti erősítő 2-es és 6-os lába közé be kell tenni egy 100 nF-os kondenzátort.
(Akik tőlem vásároltak panelt, azoknak külön küldtem egy rövid ajánlás a javításra.)
(#) Egri Frédi válasza Alkotó hozzászólására (») Jún 28, 2021 / 1
 
Ennek hiányában "beleng/leesik" a tápegység feszültsége a ventilátor elindulásakor. Bár ez lehet ventilátor függő is.
Mégegy észrevétel: a ventilátor vezérlőben az "alkalmazott/javasolt/előírt - kinek, hogy tetszik" LED piros. Nálam piros LED -el a venti "mocorogva" indult. Miután kicseréltem fehér LED -re az indulás "határozott" lett, olyan 6.2V -os feszültség mellett. Bár ez is lehet ventilátor függő. ( Én 2 féle ventivel próbáltam, mindkettő 2 vezetékes, feszültségtől függő fordulatú volt. )
(#) Monster02 válasza Egri Frédi hozzászólására (») Jún 28, 2021 /
 
A szerző részletesen leírja működését. Van róla cikk is.Bővebben: Link
Idézet:
„A LED-nek alapvető feladata a feszültségszint eltolás, de fénye akár jelzésként is szolgálhat, mely a ventilátoros hűtés elindulását jelzi. A visszacsatolásban egy "közönséges" nagy fényerejű fehér LED-et alkalmaztam, melynek nyitófeszültsége kb.3,2V.”


Idézet:
„Természetesen a ventilátorra jutó feszültség a D1 LED-nek köszönhető eltolás miatt, nem 0..12V, hanem kb. 5..12V tartományban fog változni, ezzel biztosítva a motor kezdeti, biztos indulását.”


Idézet:
„Az áramkörben a C1 kondenzátor frekvencia-függő visszacsatolásával biztosítja a szabályzó erősítő gerjedésmentességét.”
Szerintem itt a szerző C2 akart írni.
Alkotó esetében C16.
(#) Egri Frédi válasza Monster02 hozzászólására (») Jún 28, 2021 / 1
 
Olvastam én is, ezért cseréltem ki a LED -et ...
Ettől függetlenül ventilátor és ventilátor közt is lehet különbség.
(#) Ktulu hozzászólása Júl 6, 2021 /
 
Véleményt szeretnék kérni a TR-9178 labortápokról.
Bolhapiacon láttam egyet, érdemes pénzt ölni bele? (természetesen az állapotáról semmit sem tudnak)
(#) Skori válasza Ktulu hozzászólására (») Júl 6, 2021 /
 
Csak akkor ha nem zavar, hogy marha nagy és nehéz, és persze akkor ha jól is működik.
Hibás példánnyal sok szívás lehet, a benne levő célIC-t nehéz beszerezni, ha az a baja.
(#) Ktulu válasza Skori hozzászólására (») Júl 6, 2021 /
 
Köszi. Én is pont ezeken agyaltam.
Talán a piacon el tudnám cipelni egy konnektorig egy gyors próbára. De tényleg nagyon sok
helyet foglalna otthon.
(#) Gafly válasza Skori hozzászólására (») Júl 6, 2021 /
 
Az meg kiváltható...
(#) Skori válasza Gafly hozzászólására (») Júl 6, 2021 /
 
Kiváltható, de annyi munkával, hogy nem éri meg a ráfordított időt.
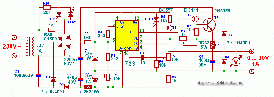
(#) zoly15 hozzászólása Júl 6, 2021 /
 
Sziasztok!
Szeretnek egy kis segitseget kerni.
A rajzon szereplő BSS elektronikas tapegyseget epitettem meg. Minden működik (áram és feszültség szabályozás).
Egy furcsa anomália azonban van... ha az áram potméter minimum állásban van, a feszültség potméter pl 5V-os állásban (kimeneti feszültség) akkor a kimeneten kb 3V mérhető, ez független attól hogy a feszültség potméter állásától, ha 3V fölött van. Ez a feszültség nem terhelhető, már 1Kohm os ellenállással is leesik a feszültség 0V-ra.
Miért lebeg a kimeneti feszültség kb 3V-on?
Előre is köszönöm.

labortap.gif
    
(#) zoly15 válasza zoly15 hozzászólására (») Júl 6, 2021 /
 
Továbbo kérdés, hogy a T1 az pontosan milyen feladatot lát el itt?
(#) Gafly válasza zoly15 hozzászólására (») Júl 7, 2021 /
 
Ahogy nézem R5-T1-P3-R8 útvonalon össze is jöhet az általad leirt jelenség.
(#) ferci válasza zoly15 hozzászólására (») Júl 7, 2021 /
 
Szia!
A T1 egy áramgenerátor, ami ez a rajz szerint a p3 potira ( és a hozzá képest minimális r8-ra ) küld áramot.
A led típusától függően ez az áram 1,.. mA, ami 1 k-s p3 poti állásban 1,... volt a CL-CS lábon és áramot határol rögtön. .
Ha nincs kimenő áram sem, az r8-on tkp. nem esik semmi feszültség sem ( töredék mV ), így a p3 állástól függően a CL-CS lábon esik feszültség ( p3-r8 sorban ).
(#) ferci válasza zoly15 hozzászólására (») Júl 7, 2021 /
 
Még annyit a témához, hogy a helyedben a p3 potit átkötném egy akkora ellenállással ( sacc 1.5-1.8 k ), hogy 1-2 mA terhelő áramnál kezdjen el "határolni" végkitérésnél, ha kevesebb nem nagyon szükséges.
Így a p3 skálája is jobban ki lesz használva kis áramoknál.
Ne felejtsd el, hogy a p3+r8 össz feszültsége adja a határolás szintjét, amit meg is mérhetsz üzem közben: a belső tranzisztor Ub-e nyitófeszültsége.
(#) zoly15 válasza Gafly hozzászólására (») Júl 7, 2021 /
 
Szia
Ezért kérdeztem a T1-et, mert ha kivettem, akkor eltűnt a feszültség a kimenetről.
Először az áteresztő és a meghajtó tranzisztorokat vettem ki, de nem azok eresztették át ezt a kis feszültséget.
(#) zoly15 válasza ferci hozzászólására (») Júl 7, 2021 /
 
Szia,
Köszönöm szépen a segítséget!
Valóban megoldódott a probléma egy 3,6K Ohm -os ellenállással.
(#) ferci válasza zoly15 hozzászólására (») Júl 7, 2021 / 1
 
Örülök, hogy használt a recept..
(#) zoly15 válasza ferci hozzászólására (») Júl 7, 2021 /
 
Koszonom meg egyszer, csatolok par képet a krealmanyrol.
(#) scooby_ válasza zoly15 hozzászólására (») Júl 7, 2021 /
 
Körtokos 723?
(#) dolargaan válasza scooby_ hozzászólására (») Júl 7, 2021 /
 
Az az igazi.
(#) zoly15 válasza scooby_ hozzászólására (») Júl 8, 2021 /
 
Fem tokos, ha jol tudom, katonai tokozas.
Következő: »»   799 / 850
Bejelentkezés

Belépés

Hirdetés
XDT.hu
Az oldalon sütiket használunk a helyes működéshez. Bővebb információt az adatvédelmi szabályzatban olvashatsz. Megértettem