Fórum témák

» Több friss téma
Fórum » OBD (autós) készülék
Lapozás: OK   9 / 60
(#) molnarp válasza kelemena hozzászólására (») Jún 19, 2008 /
 
Én pedig egy régi alfával már csináltam, annak is a K+L-line kellett, és működött.
(#) kelemena válasza molnarp hozzászólására (») Jún 19, 2008 /
 
Es hogy voltak a jumperek? Csak az egyik volt rajta?
Ugyanez a rajz szerint csinaltad gondolom...
Az ellenallasokat is lecsereltem ugy ahogy te irtad, de semmi.
(#) molnarp válasza kelemena hozzászólására (») Jún 19, 2008 /
 
Igen, 1 jumper volt rajta, a K. A másikkal,vagy mind2-vel nem ismerte fel a program.
Tobb féle rajz kering a neten, már én is be furodten egy kicsit emiatt. Találkoztam olyannal hogy a K és L line bemenojén az ellenálás osztó 10K - 5K1 volt és bizony némelyik ECU mukodot némelyik nem. Nekem a osztó értéke így vált be : 10K-7K5. természetesen foleg a R14 ellenálásal kel laborálni 7K5 tol 8K1 ig, esetleg potméterrel.

(#) Dudus válasza molnarp hozzászólására (») Jún 19, 2008 /
 
Nézegetem a rajzot és amit a zip-ben felraktál és a következők jutottak eszembe:

- Az L egyirányú a diageszköztől az ECU felé, tehát nem kell rá semmilyen jumper.

- A K kétirányú, oda kell a jumper.

(Az L-nél mintha csak azért lenne a jumper, hogy a zöld LED -re visszacsatolva a jelet lásd vizuálisan az inicializálás alatt, hogy van kommunikáció.Különben az L in - nek semmi értelme)

- A COM2-n szerintem csak a kontroller küldi a kulcshoz szükséges adatokat a PC-nek, ha ezt rákötöd az ECU L-jére összeakad a kontroller meg az ECU.

-szerintem-

Szerinted?
(#) molnarp válasza Dudus hozzászólására (») Jún 19, 2008 /
 
Minden OK amit írtá, kivéve ezt :
"(Az L-nél mintha csak azért lenne a jumper, hogy a zöld LED -re visszacsatolva a jelet lásd vizuálisan az inicializálás alatt, hogy van kommunikáció.Különben az L in - nek semmi értelme)"

Valóban az L in-nek semmi értelme, mert befelé (ECU-tól a PC felé) nincs kommunikáció. Csak kifelé. Az L jumper nélkül is villog a zöld LED.
(Aki még nem értette volna meg, annak utoljára leírom hogy az L és a K Jumper a beültetési rajzon fordítva van feltüntetve).
Itt egy tesztprogram, xp alatt működik usb-RS232-vel is.
A COM1-en a K-line-t, a COM2-n az L-t teszteli.
(Persze ezzel csak a max232-ig tudod ellenőrizni a kommunikációt.

Ha vitt másik ECU-t rendesen akkor az osztót próbáld meg változtatni ahogy fent írtam. Jobb ötletem nincs...
(#) Dudus válasza molnarp hozzászólására (») Jún 19, 2008 /
 
A Zöld LED, ahogy nézem, az AT90S2313 3-as lábáról kapja a jelet a zenerrel eltolt feszültségen, tehát nem biztos, hogy az L vonal kommunikációját jelzi, max ha a kontroller így van programozva. ( Jó lenne egy forráskód )

Én a kapcsolási rajzot néztem csak a többit nem, így lehet, hogy összekeverték a beültetésin
(#) kelemena válasza molnarp hozzászólására (») Jún 24, 2008 /
 
Van valakinek 1.48-asnal ujabb euroscan progija??
(#) masi1 válasza kelemena hozzászólására (») Jún 24, 2008 /
 
Nem fogod elhinni, még elfogatható áron árúsitják is!
(#) molnarp válasza masi1 hozzászólására (») Jún 24, 2008 /
 
Pontosan melyikre? A 3-asra? Tudtommal az átb...ás...
1.48-nál nincs újabb, nem fejlesztik. De windows-os programot találsz helyette.
(#) kelemena válasza molnarp hozzászólására (») Jún 24, 2008 /
 
A gyari keszulekekkel 1.83-ast adnak ugy lattam.
(#) masi1 válasza kelemena hozzászólására (») Jún 25, 2008 /
 
Bocsi én nem az szoftodra értettem (az már a multé).Nem kimondottan fejlesztik tovább.De itt érdemes szétnézni:Bővebben: Link.Még nincsennek elszálva az árakkal.Ennyiért tényleg nem érdemes kinlódni egy elavult rendszerrel szerintem.
(#) kelemena válasza masi1 hozzászólására (») Jún 30, 2008 /
 
Akkor mutass egy masikat az euroscan-en kivul(en sajnos meg nem talaltam), ami ismeri a Citroen BX-et. Nem hibakodkiolvasasra ertem mert azt ki tudom villgtatni egy szal drottal, hanem amivel kevereket, elogyujtast allitasz es elo diagot tudsz nezni....
(#) benjamin hozzászólása Jún 30, 2008 /
 
Hello mindenkinek! Uj vagyok ebben a forumban at olvastam mind a 17 lapot errol a temarol minden OK .LENNE egy kerdesem vettem egy OP-COM-ot csak elbaltaztam a regisztralasat belle olvas az ECU-ba lat parametereket csak blokol 2 mp uttan.honnan lehetne le toltenni egy programot amivel att tudnam programozni ,hogy tudjam ujra aktivalni? Koszonom elorre.
(#) Dudus válasza benjamin hozzászólására (») Jún 30, 2008 /
 
Miért nem hívod a vezérdiagnosztikát. Ők a gyártói és a forgalmazói. Biztosan segítenek.
(#) molnarp válasza benjamin hozzászólására (») Jún 30, 2008 /
 
Sajna nem ismerem az OP-com áramkörét, de nem hiszem hogy a vezérlőt blokkolta volna. Inkább próbáld meg másik szgépre telepíteni, ott hátha jó lesz. (Talán csak a registry-be jegyzett valamit).

Gondolom usb-s op-com-od van. Elküldenéd nekem az ft232 eeprom tartalmát?
Van az FTDI honlapján egy MPROG 3.0a nevű program, azzal ki tudod olvasni.
1.) Telepíted
2.) Device scan
3.) Read and Parse
4.) File-Save as..

Mindenképpen mentsd le a tartalmat, mert ha vmit bepiszkálsz nem tudod majd használni, azt mehet a magyarázkodás.
(#) benjamin válasza Dudus hozzászólására (») Júl 2, 2008 /
 
A vezerdiagnosztika csak a sajat termekeit es az elso ugyfelenek reszere aki rendekezik az AFA-s szamlaval annak biztosit szervizt a keszulekehez, mert ha eldta az illeto masnak kell a szamla masolata es 100 euro
(#) Dudus válasza benjamin hozzászólására (») Júl 2, 2008 /
 
Kérd meg a régi tulajt, hogy intézze a szervízt a saját számlájával.
(#) benjamin válasza Dudus hozzászólására (») Júl 2, 2008 /
 
A problema az hogy en a netrol vasaroltam a clon valtozatat es az antivirus ki utote a aktivalot es meg probaltam egy letoltot verziot a vezerdiagnosztikatol amely at irta az epromot az OP-COMBol es ujra nem lehet aktivalni es a vezerdiag. csak toluk vasaroltra ad aktivalasi kodot ha csereled a leptopot ujra kell programozni a cucot
(#) Dudus válasza benjamin hozzászólására (») Júl 2, 2008 /
 
Értem. Az nem csak az FTDI eprom - ját törli, hanem a mikrokontroller programját is így nincs esélyed az ftdi újraprogramozásával elindítani. Komplett tartalmat kellene szerezned, de kétlem, hogy sikerülne.
(#) Jeep válasza benjamin hozzászólására (») Júl 2, 2008 /
 
Szia!


Én már azért egy picit tudom az OP-COM-os témát mivel nekem már megvan.
Amikor az ember feltelepíti a programot akkor az interfacnek van egy sorozatszáma meg verziója......a vezérdiagnak meg van egy adatbázisa amibe beleirva küld neked egy ellenkódot amivel tudod regisztrálni a számitógépre (és gondolom ha nekik nincs meg a száma akkor nem is segitenek).....egy kódot csak egy gépen fogad el.
Ha nem "hivatalos" az iterface úgyértem,hogy nem tőlük vetted (nem a lopásra gondolok) akkor az ő programjuk letiltja és nem engedi,hogy használd.

Én ennyiböl örülök neki,hogy ha véletlen elcsórják tőlem akkor soha az életben nem tudja más használni.


Gondolom ez téged most nem vigasztal de jobbat nem tok neked irni csak amit tapasztaltam meg láttam....

Mindenkinek szép napot!
(#) Jeep válasza Dudus hozzászólására (») Júl 8, 2008 /
 
Dudus szerinted ha ezt a kapcsolást bekötöm a km óra bemenő jelére fogja az órát mozdítani?
Az lenne a lényeg,hogy ahogy a potit forgatom akkor a mutató mozogjon és a km meg menjen!
Szimulációnak kéne és egy kis akksiról müködtetném!
A 3-as lábon mintha négyszögjel jönne le ha jól tudom,de ha te tudsz egy jobbat akkor szívesen várom!

Segíts benne légyszi!
(#) Dudus válasza Jeep hozzászólására (») Júl 8, 2008 /
 
Elvileg mennie kellene, a feszültségszintet kell eltalálni azt meg egy szkóppal meg tudod mérni.

Mondjuk ha ABS szenzorról kapja a jelet az óra akkor mivel a többi kerék áll hibaüzeneten kívül mást nem fogsz kapni, szerintem.

- nincs kapcsolási rajzom órákról, hogy pontosan lássam hogyan kapja a jelet.-
(#) Jeep válasza Dudus hozzászólására (») Júl 8, 2008 /
 
A fesz szintet,hogyan tudom változtatni?
De az óra nem 1 vezetéken kapja a jelet?
Legalábbis Gastránál meg C corsánál is 1 vezetéken jön a sebesség jel.
Én csak az órához akarom kötni.......csak egy órám van liana és azt akarom életre kelteni.
(#) alex89 hozzászólása Júl 29, 2008 /
 
Heloka én végigolvastam az egész topikot de többnyire opelhez csináltatok obd-t nekem pedig egy 98as Alfa Romeo 146 1.6 TS-hez kellene egy interface és már a bőség zavarában ötletem sincs, hogy miet kellene építenem!A hozzávaló program az Alfa Diag: http://www.alfadiag.net/ és a programhoz ezt az interface-t ajánlják: http://www.ecufix.com/shop/index.php?main_page=product_info&cPath=1...id=181
Tudtok esetleg segíteni, hogy melyik interface-t kellene megépítenem RS232vel?Elöre is megköszönném a segítséget!
(#) san398 válasza alex89 hozzászólására (») Júl 29, 2008 /
 
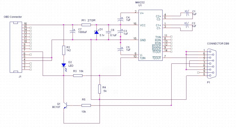
Ha jól tudom akkor a mellékletként csatolt kapcsolás jó az Alfához is.
(#) kelemena válasza alex89 hozzászólására (») Júl 29, 2008 /
 
Szia!
Az Euroscan tudja ha jol latom, itt a lista:
http://www.euroscan.hu/files/v182.zip
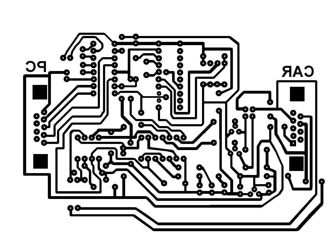
Ha visszalapozol minden info megvan a megepitesehez. Ha kell a nyakterv kicsit jobban megepitheto formaban, akkor szoljal es odaadom.
(#) alex89 válasza kelemena hozzászólására (») Júl 29, 2008 /
 
Igen kellene, mert az autóm eléggé ramatyul adja elő magát szal megköszönném a nyáktervet!
(#) kelemena válasza alex89 hozzászólására (») Júl 29, 2008 /
 
Itt van. Milyen modszerrel csinalod ? Vasalassal?
(#) alex89 válasza kelemena hozzászólására (») Júl 29, 2008 /
 
Szia a nyákot én nemtudom megcsinálni ezt egy barátom csinálja majd de majd megkérdezem tőle hogyan fogja csinálni!Köszönöm szépen!
(#) Dudus válasza alex89 hozzászólására (») Júl 29, 2008 /
 
Ha van szoftvered, akkor elegendő egy Soros ISO illesztő, ebből találsz itt a fórumon is jó rajzot, de megvenni is max 5000Ft.

Ha nincs szoftver én is az Uniscan-t javaslom.
Következő: »»   9 / 60
Bejelentkezés

Belépés

Hirdetés
XDT.hu
Az oldalon sütiket használunk a helyes működéshez. Bővebb információt az adatvédelmi szabályzatban olvashatsz. Megértettem